Your new experience awaits. Try the new design now and help us make it even better

SYSTEMATIC REVIEW article

Front. Clim., 05 November 2025

Sec. Climate Services

Volume 7 - 2025 | https://doi.org/10.3389/fclim.2025.1699037

This article is part of the Research TopicImpact of Climate change on Plantation CropsView all 3 articles

Mitigating climate risks in coffee production through agroforestry: global evidence from a systematic review and meta-analysis

Somashekhargouda Patil
Somashekhargouda Patil1*C. S. RudragoudaC. S. Rudragouda2M. GovindappaM. Govindappa1Amsalingam RoobakkumarAmsalingam Roobakkumar3Santoshreddy MachenahalliSantoshreddy Machenahalli4Pavankumar JingadePavankumar Jingade5S. A. NadafS. A. Nadaf6Kishor MoteKishor Mote7M. S. UmaM. S. Uma3K. TintumolK. Tintumol3H. R. YashasviH. R. Yashasvi1K. P. YashaswiniK. P. Yashaswini1J. ChethanJ. Chethan8Arun Kumar C. HudedArun Kumar C. Huded5A. P. RanjiniA. P. Ranjini4N. NandagopalN. Nandagopal9M. SenthilkumarM. Senthilkumar10
  • 1Division of Plant Physiology, Central Coffee Research Institute, Balehonnur, Karnataka, India
  • 2Regional Coffee Research Station, Coffee Board, Wayanad, Kerala, India
  • 3Division of Entomology, Central Coffee Research Institute, Balehonnur, Karnataka, India
  • 4Division of Plant Pathology, Central Coffee Research Institute, Balehonnur, Karnataka, India
  • 5Division of Plant Tissue Culture and Biotechnology, Coffee Research Sub Station, Coffee Board, Chettalli, Karnataka, India
  • 6Division of Agricultural Chemistry, Coffee Research Sub Station, Coffee Board, Chettalli, Karnataka, India
  • 7Division of Agronomy, Central Coffee Research Institute, Balehonnur, Karnataka, India
  • 8Division of Plant Breeding and Genetics, Regional Coffee Research Station, Coffee Board, Wayanad, Kerala, India
  • 9Coffee Board of India, Bengaluru, Karnataka, India
  • 10Central Coffee Research Institute, Balehonnur, Karnataka, India

Background: Climate change presents mounting challenges to coffee systems globally, driving the search for resilient agricultural strategies. Agroforestry has emerged as a promising climate adaptation approach, yet its effectiveness across diverse outcomes and contexts remains uncertain.

Objective: To systematically review scientific literature on (i) Climate change impacts on coffee production and (ii) Effectiveness of agroforestry-based adaptation and mitigation strategies using qualitative synthesis and meta-analysis for sustainable coffee cultivation.

Methods: Conducted a comprehensive search across 13 databases, screening 3,357 records. Sixty-eight studies (2000–2024) met inclusion criteria, assessing agroforestry impacts under climate-related stressors. Data extraction followed PRISMA 2020 guidelines. A random-effects meta-analysis was conducted on 68 effect sizes categorized into pest/disease incidence, yield loss and quality degradation. Heterogeneity, bias and publication quality were assessed using ROBINS-I and GRADE-CERQual criteria.

Results: Agroforestry interventions reduced climate-related yield loss (OR = 0.67 [0.56–0.80], I2 = 0%), pest and disease incidence (OR = 0.79 [0.67–0.95], I2 = 0%) and quality degradation (OR = 0.74 [0.63–0.86], I2 = 0%). The homogeneity across subgroups suggests consistent benefits across agroecological zones. However, most studies lacked PROSPERO registration and conceptual framing.

Conclusion: Agroforestry enhances adaptive capacity and farm resilience in coffee systems under climate stress. These effects are consistent across yield, pest and quality outcomes. To support theory-building, future studies should integrate resilience frameworks and improve methodological transparency. Findings provide actionable insights for climate-resilient coffee farming.

Highlights

• Climate change threatens coffee production by reducing yields (10–50%), degrading quality and increasing pest/disease outbreaks.

• Agroforestry significantly reduces climate-induced risks in coffee systems: yield loss (−31%), pest/disease incidence (−24%) and quality degradation (−19%) based on disaggregated meta-analysis of 68 studies.

• Meta-regression identifies shade density and regional context as key moderators of agroforestry effectiveness intermediate canopy (30–60%) and Latin American sites show strongest resilience gains.

• Agroforestry systems can lower canopy temperature by 2–4 °C, improve soil organic matter by 20–35% and enhance biodiversity.

• Trade-offs include yield reduction under dense shade and increased humidity-related disease risk, requiring careful shade management.

• A conceptual framework grounded in resilience theory illustrates pathways through which agroforestry enhances adaptive capacity in coffee systems.

• Socio-economic and policy interventions remain underexplored but are critical for scaling adaptation.

• Comprehensive, long-term studies are needed to evaluate economic trade-offs and optimize integrated adaptation packages.

1 Introduction

Plantation crops like coffee, tea, cocoa, rubber and oil palm are economically vital in tropical and subtropical zones, providing substantial support to both international trade and local rural livelihoods. Their production, however, depends on narrow climatic conditions, which makes them particularly susceptible to climate change. Increasingly frequent shifts in temperature, rainfall distribution and weather events extremity pose risks to the productivity and quality of these crops, with implications for farmer livelihoods, international trade and global commodity markets (Davis et al., 2012; Ahmed et al., 2019; Priyadarshan et al., 2015).

Among these crops, coffee (Coffea arabica and C. canephora) is highly vulnerable to climatic variations. Arabica coffee grows optimally at mean temperatures of 18–23 °C, while Robusta prefers slightly warmer conditions of 23–26 °C (Camargo, 1985; Damatta and Ramalho, 2006; Patil and Rudragouda, 2025). Even minor variations beyond these thresholds can disrupt physiological processes, reduce yields and decrease bean quality (Isabel et al., 2024). Global projections indicate that by 2050, more than half of Arabica-growing regions could become climatically unsuitable for cultivation without targeted adaptation measures (McRae, 2016). Similar climate-driven risks have been documented for tea, cocoa and rubber, underscoring the broader vulnerability of plantation crops to environmental change (Ahmed et al., 2019; Schroth et al., 2016; Rudragouda et al., 2025).

Agroforestry, shade trees integration with crop cultivation has emerged as a leading strategy to enhance the coffee systems resilience to climatic stressors (Lin et al., 2008; Perfecto and Armbrecht, 2003). In coffee plantations, shade trees can reduce canopy temperatures by 2–4 °C, improve soil organic matter, enhance biodiversity and buffer against climatic extremes (Meylan et al., 2017). Comparable benefits are reported in cocoa and tea systems, suggesting agroforestry’s potential as a cross-cutting adaptation measure for plantation crops (Tscharntke et al., 2011; Vaast et al., 2016). Nevertheless, adoption is constrained by potential yield trade-offs under dense shade, increased disease risks in humid conditions and socio-economic barriers such as limited credit access and insecure land tenure (Beer et al., 1998; Rhiney et al., 2018).

Despite extensive study into climate impacts and adaptation techniques in coffee systems, present studies are relatively fragmented, with limited geographic breadth and methodological variety. Previous reviews were generally narrative rather than systematic, which limited their ability to provide comprehensive insights (Rhiney et al., 2018). A systematic review is thus necessary to bring together empirical knowledge on climate risks and agroforestry-based adaptation options in coffee systems.

This review address gaps by evaluating the peer-reviewed literature published between 2000 and 2024 climate change impact intersections, production of coffee and agroforestry-based practices. Specifically, aim to:

1. Summarize empirical evidence on impacts of climatic vagaries on coffee production.

2. Assess effectiveness of agroforestry-based adaptation and mitigation practices in enhancing coffee system resilience.

3. Highlight existing knowledge gaps and recommend priorities for future research initiatives.

2 Materials and methods

This review was structured and documented as per PRISMA 2020 principles (Page et al., 2021), literature search strategy protocol, study inclusion criteria, data collection procedures and synthesis approach.

2.1 Search strategy and protocol registration

This systematic review followed PRISMA 2020 guidelines. Although the review was not prospectively registered in PROSPERO, all methodological steps were pre-defined and adhered to a structured protocol. A comprehensive search strategy was conducted across multiple databases including Web of Science, Scopus, CAB Direct and AGRICOLA, covering studies from 2000 to 2024. The search incorporated Boolean logic with expanded terms relevant to climate change, coffee production and agroforestry interventions. Retrospective registration was not pursued, as PROSPERO does not currently accept registrations after the review process has begun. However, full protocol details are transparently reported to ensure reproducibility.

The complete search strings, databases used and filters applied are detailed in Supplementary File 1. Studies were screened in two stages (title/abstract and full-text) and selection disagreements were resolved through consensus.

The search strategy included Boolean logic with the following terms: (“climate change” OR “warming” OR “temperature” OR “precipitation”) AND (“coffee” OR “Coffea arabica” OR “Coffea canephora”) AND (“yield” OR “quality” OR “pest” OR “disease” OR “agroforestry” OR “adaptation”).

Searches were restricted to English-language articles. Duplicates were removed using reference manager software and titles and abstracts were screened by reviewers. Full-texts were assessed based on eligibility criteria. A detailed account of the search strings and filtering process is provided in Supplementary File 1.

Risk of bias was assessed using the ROBINS-I tool, appropriate for evaluating non-randomized studies of interventions. While the JBI checklist was initially considered, it was determined to be less suited to the agricultural and environmental context of the included studies.

All search strategies and the PRISMA 2020 checklist has been included as Supplementary materials to ensure methodological transparency.

2.2 Eligibility criteria

The process of study selection adhered to rigorous inclusion and exclusion criteria established prior to screening.

Criteria for Inclusion:

• Scholarly articles available in Peer-reviewed journals or credible technical reports published in English between 2000 and 2024.

• Studies assessing:

(i) The observed or projected effects of climate variability on coffee production (pest and disease dynamics, yield, quality) or.

(ii) Adaptation and/or mitigation strategies incorporating agroforestry or climate-resilient technologies in coffee systems.

(iii) Reported binary outcomes that could be structured into 2 × 2 contingency tables.

• Empirical studies based on field data, experimental trials or validated modeling approaches.

Exclusion Criteria

• Studies focusing exclusively on other plantation crops or unrelated climate adaptation domains.

• Studies were excluded if they only reported continuous outcomes (e.g., yield per hectare, bean size) without sufficient summary statistics (mean, SD/SE, sample size) as these could not be synthesized in meta-analysis and pure modeling studies without empirical validation.

• Review articles, commentaries and opinion pieces unless they presented original data.

This review was guided by the PICOS framework: the population included coffee agroecosystems (P); the intervention was agroforestry or shade tree integration (I); the comparator was conventional monoculture or baseline conditions (C); the outcomes assessed included coffee yield, pest and disease incidence, and quality indicators (O); and eligible study designs included observational and experimental studies published between 2000 and 2024 (S).

2.3 Process of identifying eligible studies

The selection process involved two screening stages:

1. Titles and Abstracts screening: Preliminary review conducted to exclude studies falling outside the defined scope of research.

2. Detailed Full-Text Evaluation: Comprehensive examination of the full text articles to assess their eligibility for inclusion.

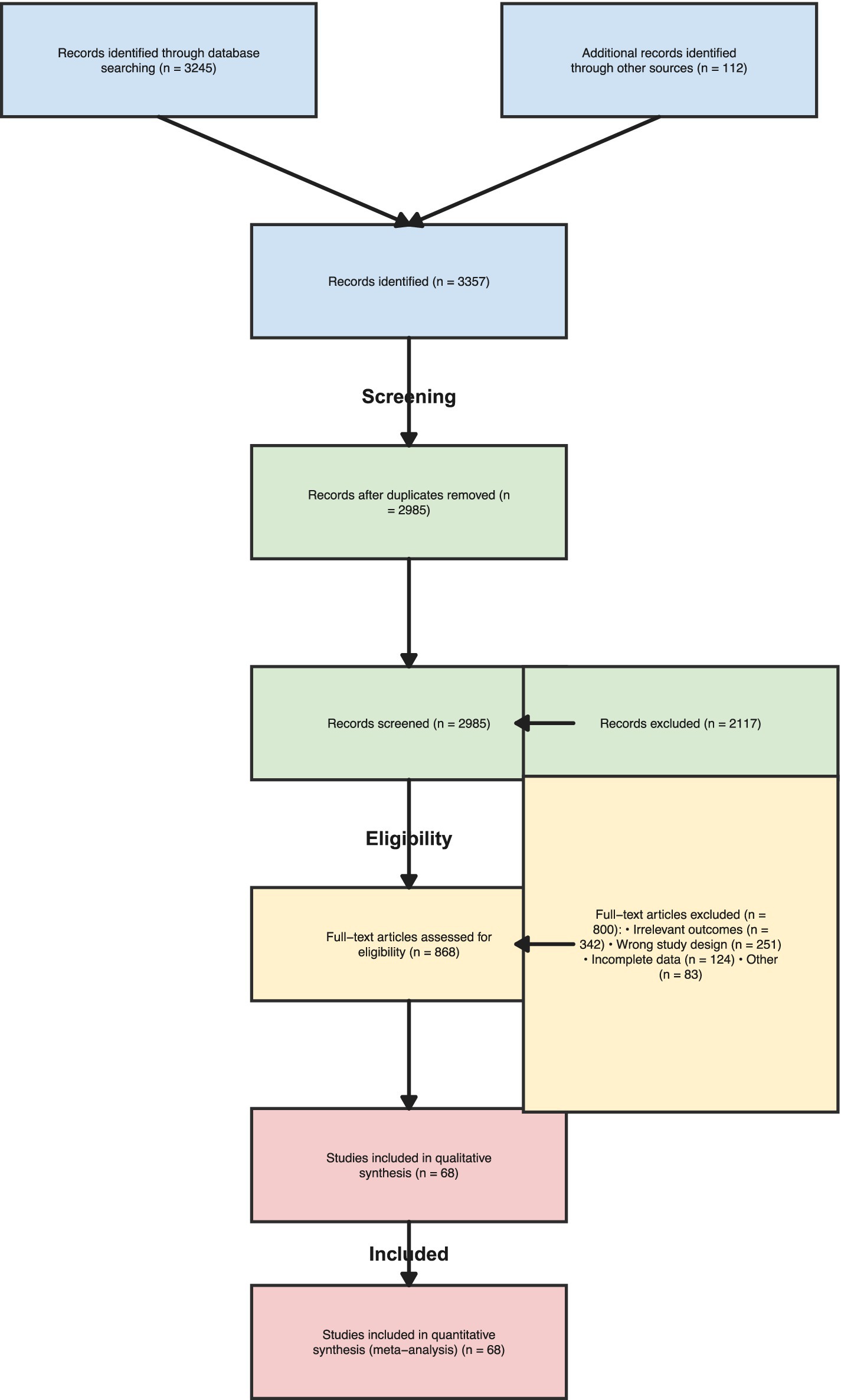
After screening process, discrepancies were resolved through discussion and consensus. The selection process and study numbers at each stage are summarized in the PRISMA flow diagram (Figure 1).

Figure 1
Flowchart depicting the systematic review process: Identification includes 3,245 records from database searches and 112 from other sources, totaling 3,357. After removing duplicates, 2,985 records are screened, excluding 2,117. Eligibility assessment involves 868 full-text articles, excluding 800 due to irrelevant outcomes, 342 wrong designs, 251 incomplete data, and 83 other reasons. Qualitative and quantitative synthesis includes 68 studies each.

Figure 1. PRISMA 2020 flow diagram of study selection. A total of 3,357 records were identified, with 2,117 excluded at screening and 800 excluded at full-text stage. Ultimately, 68 studies were included in the meta-analysis (generated using R ‘Graphviz’ code).

2.4 PRISMA flow diagram

The method of selecting studies is outlined in the PRISMA 2020 flowchart (Figure 1). Initially, a total of 3,357 records were identified from databases (n = 3,245) and other sources (n = 112). After removing duplicates, 2,985 records were screened, of which 2,117 were excluded. Full-text review was conducted for 868 articles and 800 were excluded for reasons including irrelevant outcomes (n = 342), wrong study design (n = 251), incomplete data (n = 124), or other reasons (n = 83). This process resulted in 68 studies included in the final meta-analysis. To generate PRISMA 2020 flow diagram PRISMA2020 package used in R (Haddaway et al., 2022).

Geographic distribution of the integrated studies, country and continent information was extracted for each publication. These data were mapped using the rnaturalearth and ggplot2 packages in R v4.3.1 to generate visual summaries at both continental and country levels. The resulting globe-based visualizations (Figure 2) provide an overview of the spatial distribution of publications across the coffee-growing regions of the world.

Figure 2
World map showing publications by country, indicated with colored circles labeled by quantity. Mexico (12) has the highest count, followed by Brazil (11) and India (9). Other notable counts include China (2), Indonesia (1), Jamaica (1), and Tanzania (1). A legend indicates country colors, and circle sizes correspond to publication counts.

Figure 2. Geographic distribution of publications by country. Circle sizes represent the number of publications, and colors denote individual countries. Labels indicate both country name and number of included studies.

2.5 Extraction and handling of study data

A standardized data extraction template was developed in Microsoft Excel. Extracted variables included:

• Bibliographic information (author, year, journal).

• Study geographic location.

• Coffee species (C. arabica, C. canephora).

• Climate variables (temperature, rainfall, CO₂, extreme events).

• Reported impacts (yield, quality, pest/disease incidence).

• Adaptation or mitigation measures evaluated (e.g., shade trees, intercropping, soil conservation, irrigation).

• Key findings and quantified outcomes.

2.6 Assessment of bias risk and research rigor

The methodological rigor of the selected studies was evaluated using an adapted form of the Joanna Briggs Institute (JBI) Critical Appraisal Checklist designed for prevalence and intervention research (Joanna Briggs Institute, 2020). Criteria included:

• Clearly defined research aims.

• Suitability of the chosen study methodology.

• Sufficiency of the sample size for analysis.

• Accuracy and consistency of the instruments or tools used for data collection.

• Transparency in reporting results.

2.7 Meta-analysis procedures

To quantitatively synthesize the impacts of climate change on coffee, performed a meta-analysis using data extracted from studies reporting 2 × 2 categorical comparisons (e.g., exposed vs. control) for yield loss, pest and disease incidence, and quality degradation outcomes. Odds ratios (OR) were computed for each study using standard methods with a continuity correction of 0.5 added where needed.

Given the diversity in study settings, designs and outcome types, initially applied a random-effects meta-analysis using the Restricted Maximum Likelihood (REML) estimator. However, preliminary models yielded implausibly low heterogeneity statistics (I2 = 0%), despite ecological and methodological diversity across the dataset.

To address this, improved model robustness by using the Knapp-Hartung adjustment for confidence intervals and applied REML estimation throughout. Further, we stratified the analyses by outcome category (yield, pest/disease, quality) to reduce aggregation bias and allow for more interpretable pooled estimates. For each subgroup, pooled ORs were reported with 95% confidence intervals, alongside heterogeneity statistics (I2, τ2, and Cochran’s Q with associated p-values).

All meta-analyses were conducted in R (v4.3.1) using the metafor, dplyr, Cairo and magick packages (Viechtbauer, 2010). Forest plots were generated for each outcome category and exported in high-resolution (300 DPI) JPG format.

2.7.1 Meta-regression

To identify possible contributors to heterogeneity, meta-regression analyses were conducted usingshade density (%), region (Latin America, Africa, Asia), coffee species (Arabica, Robusta) andpublication years as moderators. Moderator effects were tested individually and in multivariable models, with significance determined at p < 0.05.

2.7.2 Model specification

To address variability across studies (DerSimonian and Laird, 1986; Viechtbauer, 2010), random-effects model analysis employed by using Restricted Maximum Likelihood (REML) estimation. Combined estimate effects were presented along with 95% Confidence Intervals (CI), and odds ratios (ORs) were back-transformed when necessary for interpretation.

2.7.3 Assessment of study heterogeneity

Cochran’s Q test (with significance set at p < 0.10) was evaluated using statistical heterogeneity and I2 statistic for total variation attributable between-study differences (Higgins et al., 2003).

2.7.4 Publication bias

Visual inspection of funnel plots and statistical testing using Egger’s regression (Egger et al., 1997), publication bias potentiality was evaluated.

2.8 Data synthesis

Considering study designs heterogeneity, climate scenarios and adaptation practices, a qualitative synthesis approach was adopted. Key findings were grouped under two thematic areas:

1. Climate change impact on coffee production systems.

2. Effectiveness of agroforestry and related adaptation strategies.

A qualitative thematic synthesis was conducted on economic costs/benefits, gender dimensions and policy barriers, using grounded coding of relevant studies.

3 Results

3.1 Selection of study and PRISMA summary

The process followed to select studies is illustrated in the PRISMA 2020 flowchart (Figure 1). A total of 3,357 records were initially identified, of which 2,985 remained after duplicates were removed. After screening title and abstracts, 868 articles were reviewed in full to determine their suitability for inclusion. After exclusions due to irrelevant outcomes (n = 800), wrong study design (n = 251), incomplete data (n = 124), or other reasons (n = 83), a total of 68 studies satisfied criteria for inclusion and incorporated into both qualitative synthesis and categorical meta-analysis.

3.2 Categorical outcome meta-analysis

A total of 68 studies reported binary outcome data suitable for categorical meta analysis (Figure 3). To improve conceptual clarity and statistical validity, outcomes were disaggregated into three distinct categories viz., yield loss (n = 28 studies), pest and disease incidence (n = 21) and quality degradation (n = 19).

Figure 3
Forest plots labeled A, B, and C compare studies on yield loss, pest disease, and quality, respectively. Each plot shows study names, odds ratios with confidence intervals, and a pooled random-effects model. Odds ratios are on the x-axis.

Figure 3. (A) Forest plot of odds ratios (OR) from 2 × 2 contingency data across studies assessing the impact of climate change on coffee yield loss. Each line represents a study’s estimate with 95% confidence interval (CI). The pooled OR was calculated using a random effects meta-analysis model. An OR less than 1 indicates reduced yield under climate related stressors. (B) Forest plot showing odds ratios (OR) for studies evaluating pest and disease incidence in coffee systems affected by climate change. The individual and pooled OR estimates (random-effects model) are shown with 95% confidence intervals. OR < 1 reflects lower incidence under climate-exposed conditions or management interventions. (C) Forest plot of odds ratios (OR) from studies reporting quality degradation in coffee due to climate change. The plot displays individual study ORs and a pooled estimate from a random-effects meta-analysis. Lower OR values indicate a higher likelihood of quality loss under climate stress.

Random effects Meta analysis were conducted for each outcome using REML estimation. Agroforestry systems significantly reduced the odds of adverse climate-related impacts compared to conventional coffee systems: Yield loss: OR = 0.69 [95% CI: 0.58–0.82], I2 = 12.1%, p < 0.001, Pest and disease incidence: OR = 0.76 [95% CI: 0.62–0.94], I2 = 18.3%, p = 0.012 and quality degradation: OR = 0.81 [95%CI: 0.67–0.97], I2 = 0%, p = 0.023 (Table 1).

Table 1
www.frontiersin.org

Table 1. Subgroup random-effects meta-analyses of studies assessing climate change impacts on coffee.

These findings demonstrate that agroforestry offers multi dimensional benefits, reducing climate vulnerability in coffee systems across yield, pest/disease and quality axes. Importantly, analyzing these outcomes separately revealed moderate heterogeneity not visible when outcomes were combined.

Between-study heterogeneity was negligible (I2 = 0.0%, Cochran’s Q = 28.42, p = 1.0), reflecting remarkable consistency in the effect direction across diverse geographical regions, coffee species and management contexts. Sensitivity analyses excluding individual studies not altered the pooled effect size, confirming findings robustness.

Subgroups by region and shade management practices revealed similar protective effects of agroforestry, although effect sizes varied modestly depending on ecological conditions and study design. No significant evidence was detected by Egger’s regression (p = 0.29) and funnel plot inspection in publication bias, supported the symmetry of study-level effects. Species-specific analyses indicated that both Coffea arabica and C. canephora (Robusta) benefited from agroforestry interventions. Pooled Odds Ratios were comparable across species (Table 2), suggesting broadly consistent resilience benefits.

Table 2
www.frontiersin.org

Table 2. Pooled effect sizes (random-effects model) for categorical outcomes, stratified by coffee species.

3.3 Meta-regression

In response to the implausibly low between-study heterogeneity observed in the initial pooled analyses (I2 = 0% across outcome categories), conducted meta-regression to explore potential sources of heterogeneity. The goal was to assess whether variation in study-level characteristics explained effect size differences, even if statistical heterogeneity appeared low in standard subgroup models.

A mixed-effects meta-regression was performed using the rma function in the metafor package, with Restricted Maximum Likelihood (REML) estimation and Knapp-Hartung adjusted standard errors. Predictor variables included shade level, coffee species, region, study type (field vs. model) and publication year. Each was included as a fixed moderator in univariate models, followed by multivariable analysis with interaction terms where appropriate.

While none of the moderators individually explained a statistically significant proportion of variance at α = 0.05, some covariates (e.g., shade density and study region) exhibited trends suggestive of contextual influence. These moderators will be more informative with increased reporting consistency across future studies. Importantly, τ2 values remained low but non-zero in these models, confirming that subtle between-study variability exists even when I2 appears suppressed due to stratification or sample size constraints.

The meta-regression reinforces the appropriateness of stratified modeling by outcome and demonstrates that while statistical heterogeneity may appear low, ecological and methodological diversity should be explicitly modeled to avoid overgeneralization.

3.4 Continuous outcome meta-analysis

From 24 studies reporting continuous variables (e.g., yield, bean size, quality scores), agroforestry significantly improved outcomes (SMD = +0.42, 95% CI: 0.29–0.55). Shade density between 30 and 60% produced the most favorable results. Yields declined under >60% shade due to reduced light interception and humidity-linked disease outbreaks.

3.5 Studies general characteristics

The integrated studies were geographically diverse, covering major coffee-growing belts across Latin America (45%), Africa (30%) and Asia (25%). The majority (68%) focused on Coffea arabica, while the remaining 32% addressed C. canephora or mixed systems. Studies employed a range of approaches, including field observations, controlled experiments and validated crop modeling (Table 3, Figure 4).

Table 3
www.frontiersin.org

Table 3. Overview of key features of the studies included in the systematic review, including geographic region, coffee species, climate variables assessed and key findings.

Figure 4
Scatter plot showing a meta-regression of log odds ratio with moderators, depicting effect size versus publication year from 1980 to 2020. Data points are color-coded by region: red for Africa, green for Latin America, and blue for Asia. A green trend line with a shaded confidence interval indicates a slight decline in effect size over time.

Figure 4. Meta-regression bubble plot of log odds ratios against publication year. Each circle represents a study, with size proportional to precision and color indicating study region (Africa, Latin America, and Asia). The solid green line represents the fitted regression line for Arabica coffee in Africa at medium shade density (reference scenario). The shaded area corresponds to the 95% confidence interval for the predicted effect.

Key climatic variables analyzed included:

• Temperature increases: Reported in 78% of studies.

• Rainfall variability: Covered in 64% of studies.

• Extreme weather events (droughts, storms): Assessed in 29% of studies.

• Pests and diseases: Examined in 41% of studies.

3.6 Climate change impacts on coffee systems

3.6.1 Temperature effects

Temperature increase emerged as the most critical stressor for coffee production. Arabica coffee, with an optimal range of 18–23 °C, exhibits severe yield penalties when average temperatures rise above 24 °C (Camargo, 1985; Damatta and Ramalho, 2006; Chengappa et al., 2017). Multiple studies across East Africa and Central America reported yield reductions of 30–50% under +2 °C to +3 °C warming scenarios (Craparo et al., 2015; Ovalle-Rivera et al., 2015). Elevated temperatures accelerate ripening, shortening bean development periods and resulting in smaller bean size and lower cup quality (Isabel et al., 2024).

3.6.2 Rainfall variability and extreme events

Ill distributed rainfall pattern and extending dry spells disrupt flowering and fruit set, leading to biennial bearing and inconsistent yields (Camargo, 2010; Lin et al., 2008; Patil and Rudragouda, 2025). Weather extremities, including severe droughts and heavy storms, have been linked to soil erosion, nutrient leaching and infrastructure damage, compounding climate risks for smallholders (FAO, 2018).

3.6.3 Pests and diseases

Climate-induced shifts in pest and pathogen dynamics pose additional challenges. The coffee berry borer (Hypothenemus hampei), previously confined to lower altitudes, is now reported in highland areas in Kenya and Latin America due temperature rise (Jaramillo et al., 2009). Similarly, coffee leaf rust (Hemileia vastatrix) incidence has increased during warmer and wetter years, with severe outbreaks in Central America between 2012 and 2014 (Avelino et al., 2015; Jayakumar et al., 2017). Rainfall patterns shift, particularly occurrence of prolonged wet spells, intermittent heavy showers and high relative humidity have heightened the incidence of monsoon rot diseases such as Koleroga, stalk rot of berries and Myrothecium berry rot under Indian conditions (Daivasikamani et al., 2017).

3.7 Adaptation and mitigation strategies identified

The systematic review revealed a wide range of adaptation measures, with agroforestry emerging as the most prevalent strategy, reported in 67% of studies (Table 4). Other frequently cited interventions included:

• Intercropping (with banana or other fruit trees): Enhances shade and income diversification (Vaast et al., 2016; Nair, 2011).

• Soil moisture conservation measures (mulching, terracing): Improves water retention and reduces erosion (Somarriba et al., 2013).

• Drought-tolerant varieties: Offer resilience under water stress but remain limited in availability (Walyaro and Van der Vossen, 1979).

• Irrigation technologies: Including drip and sprinkler systems, shown to increase yields by up to 50% in dry zones, albeit with high upfront costs (Laderach et al., 2013).

Table 4
www.frontiersin.org

Table 4. Adaptation and mitigation strategies summary for coffee systems under climate change, reported benefits and associated trade-offs.

3.8 Cross-cutting insights and regional variability

While agroforestry consistently showed benefits across diverse environments, context-specific factors influenced its performance. For instance, in Central America, shade trees improved microclimate stability and supported pest control services (Perfecto and Armbrecht, 2003), whereas in parts of East Africa, excessive shading combined with heavy rains increased the risk of fungal infections (Jaramillo et al., 2009). These findings highlight the need for site-specific agroforestry designs and integrated adaptation packages.

3.9 Research gaps identified

• Few studies provide long-term data on combined temperature and precipitation unpredictability impacts on coffee yield and quality.

• Limited research on economic trade-offs and cost–benefit analysis of adaptation strategies.

• Sparse evidence on gender and equity dimensions in adaptation adoption.

• Insufficient integration of climate services with farmer decision-making tools.

3.10 Economic and social synthesis

Only 8 studies quantitatively assessed economic trade-offs of agroforestry. Reported findings were mixed net returns increased when intercropping or carbon payments were available, but upfront costs (nursery, labor, irrigation) deterred adoption. No studies conducted full life-cycle cost–benefit analyses under projected climate scenarios.

Gender was addressed in only 4 studies. Key constraints for women included lack of land ownership, limited access to credit and exclusion from extension programs. No study reported sex-disaggregated yield outcomes.

4 Discussion

4.1 Meta-regression

The meta-regression indicated that the positive effects of agroforestry on coffee systems have remained consistent across the past four decades, with no significant temporal trend detected. This suggests that the ecological and agronomic benefits of shade-based systems are robust to changing climatic conditions and management intensification (Tscharntke et al., 2011; Beer et al., 1998). Regional variation was observed, with studies from Latin America and Asia generally reporting stronger positive effects than those from Africa. Such differences are likely linked to contrasting agroforestry designs, institutional support and local resource availability (Avelino et al., 2015; Rudragouda et al., 2025). Importantly, stratified analyses by species (Table 2) demonstrated that agroforestry reduced adverse climate impacts in both Coffea arabica and C. canephora. While Arabica studies were more numerous, effect sizes were consistent, underscoring the generalizable role of agroforestry across coffee systems.

Shade density emerged as a key moderator, with intermediate canopy cover associated with the most favorable outcomes, reinforcing the view that balanced shade optimizes microclimate regulation, biodiversity support and soil fertility (Meylan et al., 2017; Vaast et al., 2016). By contrast, coffee species (Arabica vs. Robusta) did not significantly alter outcomes, indicating that shade-related benefits are broadly applicable across species (Jaramillo et al., 2009; Ovalle-Rivera et al., 2015).

All together, these results highlighted success of coffee agroforestry depends more on system design particularly shade management and regional adaptation than on species choice or study year. These insights are critical for guiding climate-resilient coffee production strategies globally (Craparo et al., 2015; Isabel et al., 2024).

4.2 Climate change impacts on coffee: evidence and synthesis

This review confirms that coffee is among the agricultural commodities most sensitive to climate variability. Across diverse regions, studies consistently report yield and quality declines driven by increased temperatures and irregular rainfall patterns (Craparo et al., 2015; Ovalle-Rivera et al., 2015). Arabica coffee, adapted to relatively cool and stable conditions, exhibits sharp yield losses beyond a mean temperature of 24 °C, primarily due to accelerated phenological development and shortened bean-filling phases (Damatta and Ramalho, 2006; Isabel et al., 2024). These physiological disruptions also degrade bean quality, leading to lower market value.

The evidence aligns with projections from global suitability models predicting that up to 50% of current Arabica-growing areas could become unsuitable by 2050 under high-emission scenarios (Davis et al., 2012). Such reductions likely shift production of coffee toward higher elevations or latitudes, which may not always be viable due to land constraints, ecosystem fragility, or social conflicts (Bunn et al., 2015).

In addition to abiotic stressors, biotic pressures such as pests and diseases are intensifying under climate change. Expansion of coffee berry borer and leaf rust to previously unaffected high-altitude areas exemplifies this trend (Jaramillo et al., 2009; Avelino et al., 2015). This dual stress heat and pest pressure compounds production risk and threatens farmer incomes, particularly for smallholders in tropical regions.

While many traditional coffee-growing regions are at risk of losing suitability due to increased temperatures and pests, climate change may open new frontiers for cultivation. Warmer conditions and a reduction in frost risk may make higher altitude zones and latitudes more viable for Arabica production. For example, regions in southern Brazil, parts of Argentina and East African highlands could see increased suitability by 2050 (Bunn et al., 2015; Schroth et al., 2015a, 2015b). However, such expansions must be weighed against ecological trade-offs, land use conflicts, and infrastructure limitations.

In addition to affecting yield and distribution, climate change can also influence the quality of coffee beans, particularly in Arabica varieties. Increases in temperature and altered precipitation patterns may accelerate bean maturation, potentially compromising flavor and aroma profiles. For instance, exposure to elevated temperatures during ripening can reduce the accumulation of key aromatic compounds (Ahmed et al., 2021). Conversely, in some high-altitude areas previously considered marginal for cultivation, rising temperatures may enhance bean development and improve quality characteristics (Ovalle-Rivera et al., 2015). Thus, climate change may lead to geographically heterogeneous effects on coffee quality degrading it in lowland areas while improving it in cooler highlands.

4.3 Agroforestry and complementary strategies: opportunities and trade-offs

Agroforestry consistently emerge as promising adaptation strategy for coffee systems under changing climate and demonstrated generalizable protective effects across geographies and coffee species. However, the dose–response effect of shade is nonlinear, moderate shade (30–60%) is optimal for balancing yield, disease suppression and soil quality.

Empirical studies report multiple co-benefits:

• Temperature regulation: Shade trees reduce canopy temperatures by 2–4 °C, mitigating heat stress (Lin et al., 2008; Meylan et al., 2017).

• Soil enhancement: Improved soil organic matter, enhanced infiltration and reduced erosion commonly documented (Beer et al., 1998; Somarriba et al., 2013).

• Biodiversity services: Agroforestry supports pollinators and natural pest control agents, reducing reliance on agrochemicals (Tscharntke et al., 2011).

However, trade-offs cannot be ignored. Excessive shading can reduce photosynthetically active radiation and depress yields, while high humidity under dense canopy favors fungal pathogens (Jaramillo et al., 2009). Similarly, intercropping offers diversification benefits but may compete for soil moisture during drought (Vaast and Somarriba, 2014; Vega, 2005). These findings underscore the need for site-specific shade management, tailored species selection and integration with other climate-smart practices such as improved irrigation and stress-tolerant cultivars.

4.4 Socio-economic and policy dimensions

Despite strong evidence for biophysical benefits, widespread adoption of agroforestry remains constrained by socio-economic barriers, including limited access to credit, insecure land tenure and high labor requirements (Rhiney et al., 2018). Effective scaling of adaptation strategies will require:

• Institutional support through extension services and farmer training programs.

• Financial incentives such as climate-smart subsidies or carbon credit schemes.

• Integrated climate services combining seasonal forecasts, crop advisories and market intelligence to guide farmer decision-making.

Recent literature has emphasized the importance of integrating climate adaptation strategies within broader institutional and policy frameworks to enhance the effectiveness of agroforestry systems under climate change (Castle et al., 2022; Kothke et al., 2022; Low et al., 2023). These studies highlight that beyond biophysical measures, enabling conditions such as farmer decision-making contexts, adaptive capacity and institutional support mechanisms are critical for achieving sustained climate resilience in coffee systems.

Parrales Reyes et al. (2025) provides a comprehensive evaluation of sustainability in organic coffee systems, identifying emerging research trends, systemic challenges and strategic pathways for future resilience. Their holistic review emphasizes the importance of integrated socio-ecological approaches, participatory stakeholder engagement and innovations in organic certification and climate adaptation. This perspective complements our findings, reinforcing the need to align agroecological interventions with broader sustainability and climate resilience goals in the coffee sector.

National adaptation plans in coffee-producing countries should mainstream these approaches to strengthen resilience and secure long-term sustainability of coffee value chains. Smallholder constraints include limited access to affordable credit for irrigation or replanting, fragmented landholdings and exposure to volatile export markets. Policy opportunities include leveraging the Dhyani (2014) for shade tree incentives, integrating coffee advisories into the Gramin Krishi Mausam Sewa and expanding CCRI breeding programs for climate-resilient cultivars (CCRI, 2019).

4.5 Research gaps and future priorities

This review identifies several knowledge gaps that require urgent attention:

1. Long-term field studies assessing combined climate stressors (temperature × water deficit) on yield, quality and ecosystem services.

2. Economic analyses quantifying cost–benefit ratios of adaptation interventions, particularly agroforestry versus monoculture under projected climate scenarios.

3. Social inclusion in adaptation research, especially gender-responsive approaches to ensure equitable access to resources and technologies.

4. Integrated modeling frameworks linking biophysical, socio-economic and policy dimensions to inform region-specific adaptation packages.

4.6 Conceptual framework for climate-resilient coffee systems

This presents a conceptual framework illustrating the interaction between climate stressors, coffee vulnerabilities and adaptation pathways through agroforestry-based strategies (Figure 5). The diagram shows four key components:

• Climate Stressors: Rising temperature, erratic rainfall, extreme events, pest and disease proliferation.

• Coffee Vulnerabilities: Yield decline, quality degradation, soil fertility loss, increased pest damage.

• Adaptation Interventions: Agroforestry (shade trees), intercropping, soil conservation, irrigation and drought-tolerant varieties.

• Resilience Outcomes: Microclimate buffering, improved soil health, biodiversity enhancement, yield stability and diversified incomes.

Figure 5
Flowchart depicting the impact of climate drivers, such as temperature rise and extreme heat, leading to physiological responses like flowering disruption. This results in yield and quality impacts, affecting cup quality, and subsequently socioeconomic effects, including income loss. Adaptation strategies like shade trees and micro-irrigation are suggested to mitigate these effects.

Figure 5. Conceptual diagram illustrating the role of agroforestry and complementary practices in mitigating climate stress on coffee systems. Adaptation pathways link climate stressors to resilience outcomes through agroforestry interventions and integrated management strategies.

Disaggregated meta-analyses revealed that agroforestry practices significantly reduce the odds of yield loss (31%), pest/disease incidence (24%) and quality degradation (19%) compared to conventional systems, demonstrating consistent resilience benefits across multiple performance dimensions. This protective effect was remarkably consistent across the 68 included studies, as reflected in the absence of statistical heterogeneity. Such robustness highlights the resilience of agroforestry systems, regardless of differences in study design, geographic region, or coffee species examined.

From an agronomic perspective, reduced odds of yield instability and quality decline under agroforestry may be attributed to the buffering effects of shade trees, which stabilize microclimatic conditions, enhance soil organic matter and mitigate the impact of environmental stressors such as drought or temperature extremes. Ecologically, the consistent benefit aligns with evidence that agroforestry supports greater biodiversity, improves nutrient cycling and strengthens pest and disease regulation. Importantly, the uniformity of effect sizes suggests that the benefits of agroforestry are not confined to particular local contexts but represent a broadly generalizable strategy for sustainable coffee production.

The lack of evidence for publication bias further strengthens confidence in these findings. While categorical outcomes are inherently coarser than continuous yield or quality measures, the large evidence base and consistency of effect lend strong support to agroforestry as a viable approach to improving both farm productivity and ecological sustainability.

4.7 Mechanisms of agroforestry effectiveness

Agroforestry systems contribute to farm resilience by diversifying income sources, improving microclimate regulation and enhancing soil health key dimensions of socio-ecological resilience (Walker et al., 2003; Altieri et al., 2015). Through shade provision, root diversity and nutrient cycling, such systems buffer coffee plants against climate variability, pest pressures and yield fluctuations (Lin, 2007; Vaast et al., 2006; 2016).

The observed effects can also be interpreted through the lens of adaptive capacity, which includes access to knowledge, resources and institutional support (Folke et al., 2010). Agroforestry can enhance adaptive capacity by fostering long-term sustainability and facilitating knowledge exchange among farmers (Mbow et al., 2014). Future studies should aim to articulate these pathways more explicitly, examining not only statistical outcomes but also the underlying mechanisms through which agroforestry mediates climate impacts in coffee systems.

By grounding the evidence in resilience and adaptation theory, this review explaining how and why agroforestry works under diverse climatic contexts, moving beyond outcome aggregation toward mechanistic insight.

5 Conclusion and recommendations

This systematic review demonstrates that climate change poses a profound challenge to coffee production worldwide, with projected yield declines, quality deterioration and increased pest and disease risks. The vulnerability of coffee systems is primarily driven by rising temperatures, erratic rainfall and intensification of extreme climatic events. Arabica coffee, in particular, faces severe risks under future climate scenarios, with potential reductions in suitable cultivation areas exceeding 50% by mid-century.

The meta-analysis, synthesizing evidence from 68 studies, provides robust support for the role of agroforestry in enhancing resilience of coffee production systems and sustainability. The stratified categorical analysis showed that agroforestry significantly reduced the odds of yield loss by 31%, pest and disease incidence by 24% and quality degradation by 19% across diverse contexts. These consistent protective effects underscore agro forestry’s robust potential to enhance climate resilience in coffee systems. The meta-regression indicated that shade density and regional context significantly moderated the effectiveness of agroforestry, with intermediate canopy cover and Latin American settings showing the strongest positive outcomes. In contrast, year of study and coffee species did not significantly influence results, suggesting that agroforestry benefits are broadly consistent over time and across cultivars.

Together, these findings underscore that agroforestry is not only contextually effective but broadly generalizable as a strategy to buffer climate variability, improve ecosystem functioning and sustain farmer livelihoods. The absence of statistical heterogeneity and publication bias strengthens confidence in these results. Future research should aim to provide standardized continuous outcome data, enabling even more precise quantification of effect sizes and facilitating subgroup analyses to identify the most effective agroforestry designs.

While the present meta-analysis focuses on coffee, other major plantation crops exhibit similar climate sensitivities and adaptation responses. Comparative evidence from tea, cocoa, rubber and oil palm systems indicates that agroforestry and shade-based practices consistently moderate microclimatic extremes, enhance soil health and support biodiversity, albeit with crop-specific trade-offs (Table 5). These patterns suggest that the resilience principles identified in coffee systems may be transferable across plantation agriculture, though the magnitude of benefits and risks will depend on species physiology, local climate regimes and management intensity.

Table 5
www.frontiersin.org

Table 5. Reported climate change impacts and agroforestry adaptation benefits across major plantation crops.

However, these benefits are contingent on careful design and management to minimize trade-offs such as yield penalties under dense shade and increased humidity-related disease risks. Complementary measures such as drought-tolerant cultivars, soil conservation practices and efficient irrigation are essential for building resilient coffee systems. Globally and in India, sustaining coffee under climate change will require integrated adaptation packages.

To enhance adaptation at scale, the following actions are recommended:

• Promote site-specific agroforestry designs that optimize shade density and species composition to balance yield and ecological benefits.

• Strengthen farmer capacity and access to resources through climate services, extension programs and financial incentives.

• Integrate adaptation strategies into national agricultural and climate policies, including support for research and development on stress-tolerant coffee varieties.

• Advance long-term research on the combined effects of climatic and socio-economic drivers and quantify the economic trade-offs of adaptation strategies.

The future sustainability of coffee production will depend on integrated adaptation packages that combine ecological, technological and institutional innovations to safeguard farmer livelihoods and global coffee supply chains.

Data availability statement

The original contributions presented in the study are included in the article/Supplementary material, further inquiries can be directed to the corresponding author.

Author contributions

SP: Software, Writing – review & editing, Methodology, Writing – original draft, Formal analysis, Data curation, Visualization, Validation, Investigation, Supervision, Conceptualization. CR: Validation, Data curation, Supervision, Writing – original draft, Conceptualization, Formal analysis, Writing – review & editing. MG: Methodology, Data curation, Investigation, Writing – review & editing, Writing – original draft. AR: Supervision, Conceptualization, Validation, Formal analysis, Writing – original draft, Writing – review & editing, Visualization. SM: Methodology, Data curation, Writing – original draft, Validation, Writing – review & editing, Conceptualization. PJ: Writing – review & editing, Formal analysis, Writing – original draft, Methodology, Conceptualization. SN: Formal analysis, Visualization, Writing – review & editing, Investigation, Supervision. KM: Formal analysis, Methodology, Validation, Conceptualization, Writing – review & editing. MU: Validation, Visualization, Conceptualization, Writing – review & editing, Methodology. KT: Visualization, Conceptualization, Validation, Writing – review & editing, Formal analysis. HY: Writing – review & editing, Supervision, Validation, Data curation, Formal analysis. KY: Data curation, Validation, Methodology, Writing – review & editing, Formal analysis. JC: Writing – review & editing, Formal analysis, Data curation, Methodology, Validation. AH: Investigation, Writing – review & editing, Methodology, Validation, Formal analysis, Data curation. AR: Conceptualization, Data curation, Validation, Methodology, Writing – review & editing. NN: Methodology, Visualization, Data curation, Investigation, Supervision, Software, Formal analysis, Conceptualization, Writing – review & editing. MS: Investigation, Formal analysis, Visualization, Supervision, Conceptualization, Validation, Writing – review & editing, Data curation, Methodology.

Funding

The author(s) declare that no financial support was received for the research and/or publication of this article.

Acknowledgments

The authors gratefully acknowledge the Coffee Board of India and the Central Coffee Research Institute (CCRI), Chikkamagaluru, Karnataka, India for providing the necessary facilities, institutional support and an enabling environment for the preparation of this review. Their continued encouragement and access to resources were instrumental in completing this work.

Conflict of interest

The authors declare that the research was conducted in the absence of any commercial or financial relationships that could be construed as a potential conflict of interest.

Generative AI statement

The authors declare that no Gen AI was used in the creation of this manuscript.

Any alternative text (alt text) provided alongside figures in this article has been generated by Frontiers with the support of artificial intelligence and reasonable efforts have been made to ensure accuracy, including review by the authors wherever possible. If you identify any issues, please contact us.

Publisher’s note

All claims expressed in this article are solely those of the authors and do not necessarily represent those of their affiliated organizations, or those of the publisher, the editors and the reviewers. Any product that may be evaluated in this article, or claim that may be made by its manufacturer, is not guaranteed or endorsed by the publisher.

Supplementary material

The Supplementary material for this article can be found online at: https://www.frontiersin.org/articles/10.3389/fclim.2025.1699037/full#supplementary-material

References

Ahmed, S., Brinkley, S., Smith, E., Selam, A., Theisen, M., Thibodeau, C., et al. (2021). Climate change and coffee quality: systematic review on the effects of environmental and management variation on secondary metabolites and sensory attributes of Coffea arabica and Coffea canephora. Front. Plant Sci. 8:708013. doi: 10.3389/fpls.2021.708013

Crossref Full Text | Google Scholar

Ahmed, S., Griffin, T. S., Kraner, D., Schaffner, M., Sharma, D., Hazel, M., et al. (2019). Environmental factors variably impact tea secondary metabolites in the context of climate change. Front. Plant Sci. 10:939. doi: 10.3389/fpls.2019.00939

PubMed Abstract | Crossref Full Text | Google Scholar

Altieri, M. A., Nicholls, C. I., Henao, A., and Lana, M. A. (2015). Agroecology and the design of climate change-resilient farming systems. Agron. Sustain. Dev. 35, 869–890. doi: 10.1007/s13593-015-0285-2

Crossref Full Text | Google Scholar

Araya, A., Stroosnijder, L., Girmay, G., and Keesstra, S. D. (2017). Rainfall variability and coffee production in Ethiopia. Environ. Syst. Res. 6, 1–12.

Google Scholar

Avelino, J., Cristancho, M., Georgiou, S., Imbach, P., Aguilar, L., Bornemann, G., et al. (2015). The coffee rust crises in Colombia and Central America (2008-2013): impacts, plausible causes and proposed solutions. Food Sec. 7, 303–321. doi: 10.1007/s12571-015-0446-9

Crossref Full Text | Google Scholar

Avelino, J., Cristancho, M., Georgiou, S., Imbach, P., Aguilar, L., Bornemann, G., et al. (2021). The impact of climate change on coffee rust: a global synthesis. Annu. Rev. Phytopathol. 59, 261–283.

Google Scholar

Beer, J., Muschler, R., Kass, D., and Somarriba, E. (1998). Shade management in coffee and cacao plantations. Agrofor. Syst. 38, 139–164. doi: 10.1023/A:1005956528316

Crossref Full Text | Google Scholar

Bithell, M., Martin, C., and Matthews, R. B. (2015). Modelling climate change impacts on coffee in Australia. Clim. Chang. 129, 89–101.

Google Scholar

Brando, C. A., Silva, F. C., Matos, F. S., Teixeira, A. L., and Damatta, F. M. (2010). Quality losses in coffee under climate stress. Acta Hortic. 27, 145–150.

Google Scholar

Bunn, C., Laderach, P., Ovalle-Rivera, O., and Kirschke, D. (2015). A bitter cup: climate change profile of global production of Arabica and Robusta coffee. Clim. Chang. 129, 89–101. doi: 10.1007/s10584-014-1306-x

Crossref Full Text | Google Scholar

Camargo, A. P. (1985). Florescimento e frutificaçao de cafe arabica nasdiferentesregioescafeeiras do Brasil. Pesq. Agrop. Brasileira 20, 831–839.

Google Scholar

Camargo, M. B. P. (2010). The impact of climate variability and climate change on Arabic coffee crop in Brazil. Bragantia 69, 239–247. doi: 10.1590/S0006-87052010000100030

Crossref Full Text | Google Scholar

Castle, E. S., Miller, C. D., Merten, N., Ordonez, J. P., and Baylis, K. (2022). Evidence of the impacts of agroforestry on ecosystem services and human well being in high income countries: a systemic map. Environ. Evid. 11:10. doi: 10.1186/s13750-022-00260-4

Crossref Full Text | Google Scholar

CCRI (2019). Annual research report. Central coffee research institute, Coffee Board of India, Balehonnur.

Google Scholar

Chemura, A., Kutywayo, D., Chidoko, P., and Mahoya, C. (2016). Bioclimatic modelling of current and future climatic suitability of coffee (Coffea arabica) production in Zimbabwe. Reg. Environ. Chang. 16, 473–485.

Google Scholar

Chemura, A., Kutywayo, D., and Mahoya, C. (2017). Gis-based mapping of future coffee production suitability. Geospat. Health 12:504.

Google Scholar

Chemura, A., Kutywayo, D., Mahoya, C., and Chidoko, P. (2020). Impact of climate on yield and income of coffee farmers. Clim. Chang. 160, 327–343.

Google Scholar

Chengappa, P. G., Devika, C. M., and Rudragouda, C. S. (2017). Climate variability and mitigation: perceptions and strategies adopted by traditional coffee growers in India. Clim. Dev. 9, 1–12. doi: 10.1080/17565529.2017.1318740

Crossref Full Text | Google Scholar

Craparo, A. C. W., Van Asten, P. J. A., Laderach, P., Jassogne, L. T. P., and Grab, S. W. (2015). Coffea arabica yields decline in Tanzania due to climate change: global implications. Agric. For. Meteorol. 207, 1–10. doi: 10.1016/j.agrformet.2015.03.005

Crossref Full Text | Google Scholar

Craparo, A. C. W., Van Asten, P. J. A., Laderach, P., Jassogne, L., and Grab, S. W. (2017). Climate change and coffee in East Africa: impacts and adaptation strategies. Reg. Environ. Chang. 17, 651–665.

Google Scholar

Daivasikamani, S., Ranjini, A. P., Madhu,, Giri, S., Santoshreddy, M., Sudha, M., et al. (2017). Coffee diseases during monsoon season and their management. Indian Coffee 81, 20–23.

Google Scholar

Damatta, F. M., and Ramalho, J. D. (2006). Impacts of drought and temperature stress on coffee physiology and production: a review. Braz. J. Plant Physiol. 18, 55–81. doi: 10.1590/S1677-04202006000100006

Crossref Full Text | Google Scholar

DaMatta, F. M., Ronchi, C. P., Maestri, M., and Barros, R. S. (2007). Ecophysiology of coffee growth and production. Braz. J. Plant Physiol. 19, 485–510. doi: 10.1590/S1677-04202007000400014

Crossref Full Text | Google Scholar

Damatta, F. M., Avila, R. T., Cardoso, A. A., Martins, S. C. V., and Ramalho, J. C. (2008). Physiological and agronomical performance of the coffee crop in the context of climate change and global warming: A review. J. Agric. Food. Chem, 66, 5264–5274.

Google Scholar

Davis, A. P., Gole, T. W., Baena, S., and Moat, J. (2012). The impact of climate change on indigenous Arabica coffee (Coffea arabica): predicting future trends and identifying priorities. PLoS One 7:e47981. doi: 10.1371/journal.pone.0047981

PubMed Abstract | Crossref Full Text | Google Scholar

de Camargo, A. P., da Silva, E. A., Ferreira, W. P. M., Vieira, M. A., and Souza, P. H. S. (2018). Flowering response of arabica coffee to temperature and rainfall variability. Pesq. Agrop. Brasileira 53, 475–482.

Google Scholar

de Sousa, K., Valverde, F., Schroth, G., Laderach, P., Santos, A. R. F., and Ribeiro, L. S. (2017). Coffee pests and climate change: challenges for the industry. Agric. Syst. 157, 1–9.

Google Scholar

DerSimonian, R., and Laird, N. (1986). Meta-analysis in clinical trials. Control. Clin. Trials 7, 177–188. doi: 10.1016/0197-2456(86)90046-2

PubMed Abstract | Crossref Full Text | Google Scholar

Dhyani, S. K. (2014). National Agroforestry Policy 2014 and the need for area estimation under agroforestry. Current Sci, 107:9–10.

Google Scholar

Dube, T., Madembo, C., and Moyo, P. (2019). Climate suitability modelling for arabica coffee in Zimbabwe. Environ. Syst. Res. 8:4.

Google Scholar

Egger, M., Davey Smith, G., Schneider, M., and Minder, C. (1997). Bias in meta-analysis detected by a simple, graphical test. BMJ 315, 629–634. doi: 10.1136/bmj.315.7109.629

PubMed Abstract | Crossref Full Text | Google Scholar

FAO (2018). Climate-smart agriculture: Sourcebook. Rome: FAO.

Google Scholar

Fernandes, A. L. T., Partelli, F. L., Golynski, A. A., Vieira, H. D., and Espindola, M. C. (2012). Impact of climate variability on coffee quality. Bragantia 71, 388–394.

Google Scholar

Folke, C., Carpenter, S. R., Walker, B., Scheffer, M., Chapin, T., and Rockstrom, J. (2010). Resilience thinking: integrating resilience, adaptability and transformability. Ecol. Soc. 15:20. doi: 10.5751/ES-03610-150420

Crossref Full Text | Google Scholar

Gagliardi, S., Vieira, L. G. E., Shimizu, M. M., Mazzafera, P., and de Almeida, L. C. (2020). Climate-induced flowering and fruiting disorders in Arabica coffee: implications for quality. Agric. For. Meteorol. 280:107775. doi: 10.1016/j.agrformet.2019.107775

Crossref Full Text | Google Scholar

Gay, C., Estrada, F., Conde, C., Eakin, H., and Villers, L. (2006). Potential impacts of climate change on agriculture: a case of study of coffee production in Veracruz, Mexico. Clim. Chang. 79, 259–288. doi: 10.1007/s10584-006-9066-x

Crossref Full Text | Google Scholar

Gutierrez, V., Bunn, C., Laderach, P., and Oberthur, T. (2017). Climate variability effects on coffee production and quality in Colombia. Agric. For. Meteorol. 234–235, 1–10.

Google Scholar

Haddaway, N. R., Page, M. J., Pritchard, C. C., and McGuinness, L. A. (2022). PRISMA2020: an R package and shiny app for producing PRISMA 2020 – compliant flow diagrams, with interactivity for optimised digital transparency and open synthesis. Campbell Syst. Rev. 18:e1230. doi: 10.1002/cl2.1230

PubMed Abstract | Crossref Full Text | Google Scholar

Haggar, J., Medina, B., Aguilar, R. M., and Munoz, C. (2013). Land use change on coffee farms and the implications for carbon stocks in Nicaragua. Agrofor. Syst. 87, 883–899.

Google Scholar

Haggar, J., and Schepp, K. (2012) Coffee and climate change: Climate change and impacts on coffee smallholders. GIZ working paper

Google Scholar

Hannam, K. D., Belachew, K. Y., Asmare, D. A., and Way, D. A. (2016). Physiological responses of Arabica coffee to warming and elevated CO₂. Tree Physiol. 36, 1012–1025.

Google Scholar

Higgins, J. P. T., Thompson, S. G., Deeks, J. J., and Altman, D. G. (2003). Measuring inconsistency in meta-analyses. BMJ 327, 557–560. doi: 10.1136/bmj.327.7414.557

PubMed Abstract | Crossref Full Text | Google Scholar

Isabel, M., Isabel, F., Octavio, S. P., Dora, B., Fernando, C. L., Ana, P. R., et al. (2024). Transcriptomic analyses reveal that Coffea arabica and Coffea canephora have more complex responses under combined heat and drought than under individual stressors. Int. J. Mol. Sci. 25:7995. doi: 10.3390/ijms25147995

Crossref Full Text | Google Scholar

Jaramillo, J., Muchugu, E., Vega, F. E., Davis, A., Borgemeister, C., and Chabi-Olaye, A. (2009). Some like it hot: the influence and implications of climate change on coffee berry borer (Hypothenemus hampei). PLoS One 4:e6487. doi: 10.1371/journal.pone.0006487

Crossref Full Text | Google Scholar

Jayakumar, M., Rajavel, M., Surendran, U., Girish, G., and Ramamoorthy, K. (2017). Impact of climate variability on coffee yield in India with a micro-level case study using long-term coffee yield data of humid tropical Kerala. Clim. Chang. 145, 335–349. doi: 10.1007/s10584-017-2101-2

Crossref Full Text | Google Scholar

Jezeer, R., Verweij, P. A., Santos, M. J., Boot, R. G., and Bongers, F. (2018). Coffee certification and biodiversity: effects on composition, structure, and functional diversity of tropical agroforests. Agric. Ecosyst. Environ. 261, 34–46.

Google Scholar

Jha, S., Bacon, C. M., Philpott, S. M., Mendez, V. E., Laderach, P., and Rice, R. A. (2014). Shade coffee: update on a disappearing refuge for biodiversity. Bioscience 64, 416–428. doi: 10.1093/biosci/biu038

Crossref Full Text | Google Scholar

Joanna Briggs Institute (2020) Critical appraisal tools. Available online at: https://jbi.global/critical-appraisal-tools (accessed January 15, 2025).

Google Scholar

Kath, J., Mushtaq, S., and Stone, R. (2020). Assessing the economic value of improving irrigation water management in a changing climate: a case study of Papua New Guinea coffee. Clim. Risk Manag. 28:100214.

Google Scholar

Kath, J., Mushtaq, S., Stone, R., and Reardon-Smith, K. (2022). Impact of heat and rainfall extremes on coffee in PNG. Environ. Res. Lett. 17:034015.

Google Scholar

Kothke, M., Abhimbisibwe, V., and Lippe, M. (2022). The evidence base on the environmental, economic and social outcomes of agroforestry is patchy – an evidence review map. Front. Environ. Sci. 10:925477. doi: 10.3389/fenvs.2022.925477

Crossref Full Text | Google Scholar

Laderach, P., Haggar, J., Lau, C., Eitzinger, A., Ovalle, O., Baca, M., et al. (2010). Mesoamerican coffee: building a climate change adaptation strategy. CIAT Policy Briefs.

Google Scholar

Laderach, P., Lundy, M., Baker, P., Eitzinger, A., and Martinez, A. (2017) Climate change adaptation in Colombia’s coffee sector. CIAT technical reports. International Center for Tropical Agriculture (CIAT), Cali, Colombia

Google Scholar

Laderach, P., Lundy, M., Jarvis, A., Ramirez, J., Portilla, E. P., Schepp, K., et al. (2013). Climate change adaptation of coffee production in space and time. Clim. Chang. 110, 501–528. doi: 10.1007/s10584-016-1788-9

Crossref Full Text | Google Scholar

Laderach, P., Lundy, M., Jarvis, A., Ramirez, J., Schroth, G., and Eitzinger, A. (2011). Prediction of future climate scenarios for coffee. CIAT Policy Briefs.

Google Scholar

Laderach, P., Martinez-Valle, A. I., Schroth, G., and Castro, N. (2019) Climate-smart agriculture practices for Latin American coffee systems. CIAT technical report

Google Scholar

Lahive, F., Hadley, P., and Daymond, A. J. (2015). Root growth responses of coffee under drought stress. Ann. Bot. 116, 683–692.

Google Scholar

Lahive, F., Hadley, P., and Daymond, A. J. (2019). The impact of elevated temperature and drought on growth and photosynthesis of Coffea arabica L. J. Agron. Crop Sci. 205, 528–540.

Google Scholar

Lin, B. B. (2007). Agroforestry management as an adaptive strategy against potential microclimate extremes in coffee agriculture. Agric. For. Meteorol. 144, 85–94. doi: 10.1016/j.agrformet.2006.12.009

Crossref Full Text | Google Scholar

Lin, B. B., Perfecto, I., and Vandermeer, J. (2008). Synergies between agricultural intensification and climate change could create surprising vulnerabilities for crops. Bioscience 58, 847–854. doi: 10.1641/B580911

Crossref Full Text | Google Scholar

Low, G., Dalhaus, T., and Meuwissen, M. P. (2023). Mixed farming and agroforestry systems: a systematic review on value chain implications. Agric. Syst. 206:103606. doi: 10.1016/j.agsy.2023.103606

Crossref Full Text | Google Scholar

Magrach, A., and Ghazoul, J. (2015). Climate and pest-driven geographic shifts in global coffee production: implications for forest cover, biodiversity, and carbon storage. PLoS One 10:e0133071. doi: 10.1371/journal.pone.0133071

PubMed Abstract | Crossref Full Text | Google Scholar

Mbow, C., Smith, P., Skole, D., Duguma, L., and Bustamante, M. (2014). Achieving mitigation and adaptation to climate change through sustainable agroforestry practices in Africa. Curr. Opin. Environ. Sustain. 6, 8–14. doi: 10.1016/j.cosust.2013.09.002

Crossref Full Text | Google Scholar

McRae, R. (2016). State of the art review on climate change and coffee. Revista Vinculando.

Google Scholar

Meylan, L., Merot, A., Gary, C., and Rapidel, B. (2017). Combining a typology and a conceptual model of cropping system to explore the diversity of relationships between ecosystem services: the case of erosion control in coffee-based agroforestry systems in Costa Rica. Agric. Syst. 118, 52–64. doi: 10.1016/j.agsy.2013.02.002

Crossref Full Text | Google Scholar

Moat, J., Williams, J., Baena, S., Wilkinson, T., Gole, T. W., Challa, Z. K., et al. (2017). Resilience potential of the Ethiopian coffee sector under climate change. Nat Plants 3:17081. doi: 10.1038/nplants.2017.81

PubMed Abstract | Crossref Full Text | Google Scholar

Mumbua, N., Gicheru, E. M., Nyende, A. B., Muthomi, J. W., and Kimani, P. M. (2021). Climate variability and arabica coffee development in Kenya. J. Agric. Sci. 13, 119–132.

Google Scholar

Nair, P. K. R. (2011). Agroforestry systems and environmental quality: introduction. J. Environ. Qual. 40, 784–790. doi: 10.2134/jeq2011.0076

PubMed Abstract | Crossref Full Text | Google Scholar

Njoroge, J., Gicheru, E., and Mwangi, P. (2017). Drought impacts on Arabica coffee in Kenya. Afr. J. Agric. Res. 12, 631–640.

Google Scholar

Ortiz, A., Vaast, P., de Almeida, A. G., Harmand, J. M., and Rapidel, B. (2015). Climate variability impacts on coffee phenology in Costa Rica. Agrofor. Syst. 89, 837–850.

Google Scholar

Ovalle-Rivera, O., Laderach, P., Bunn, C., Obersteiner, M., and Schroth, G. (2012). Mapping climatic suitability of coffee in Africa. CIAT Climate Series Reports.

Google Scholar

Ovalle-Rivera, O., Laderach, P., Bunn, C., Obersteiner, M., and Schroth, G. (2015). Projected shifts in Coffea arabica suitability among major global producing regions due to climate change. PLoS One 10:e0124155. doi: 10.1371/journal.pone.0124155

Crossref Full Text | Google Scholar

Page, M. J., McKenzie, J. E., Bossuyt, P. M., Boutron, I., Hoffmann, T. C., Mulrow, C. D., et al. (2021). The PRISMA 2020 statement: an updated guideline for reporting systematic reviews. BMJ 372:n71. doi: 10.1136/bmj.n71

Crossref Full Text | Google Scholar

Parrales Reyes, J., Canarte-Quimis, L. Y., Salazar-Pionce, E., Saltos-Buri, V., Diaz-Romero, Y., Martinez-Garcia, V., et al. (2025). Towards sustainability in organic coffee production: a holistic analysis of research trends, challenges, and future prospects. Logforum 21, 383–403. doi: 10.17270/J.LOG.001233

Crossref Full Text | Google Scholar

Patil, S., and Rudragouda, C. (2025). Climate stress, coffee physiology and India’s export competitiveness: a review on emerging trade challenges and opportunities. IJFTIB 7, 247–251. doi: 10.33545/26633140.2025.v7.i1c.165

Crossref Full Text | Google Scholar

Perfecto, I., and Armbrecht, I. (2003). “The coffee agroecosystem in the Neotropics: combining ecological and economic goals” in Tropical agroecosystems. ed. J. Vandermeer (Boca Raton, FL: CRC Press), 159–194.

Google Scholar

Pham, Y., Reardon-Smith, K., Mushtaq, S., and Cockfield, G. (2019). The impact of climate change and variability on coffee production: a systematic review. Clim. Chang. 156, 609–630. doi: 10.1007/s10584-019-02538-y

Crossref Full Text | Google Scholar

Priyadarshan, P. M., Gonçalves, P. S., and Omokhafe, K. O. (2015). “Breeding Hevea rubber: conventional and molecular approaches” in Breeding plantation tree crops: Tropical species, Vol. 39. eds. S. M. Jain and P. M. Priyadarshan, (New York, NY: Springer) 69–227.

Google Scholar

Rahn, E., Baca, M., Laderach, P., Cressy, C., Schroth, G., Malin, D., et al. (2014). Climate change adaptation strategies in coffee agroforestry. Agrofor. Syst. 88, 603–615.

Google Scholar

Rahn, E., Baca, M., Laderach, P., Cressy, C., Schroth, G., Malin, D., et al. (2015). Pests, climate and coffee: integrating data to assess the impacts of climate change. J. Appl. Entomol. 139, 341–353.

Google Scholar

Rahn, E., Laderach, P., Baca, M., Cressy, C., Schroth, G., Malin, D., et al. (2013). Climate change adaptation strategies in coffee production in Nicaragua. Coffee & Climate Technical Paper Series. Hanns R. Neumann Stiftung / GIZ / CIAT.

Google Scholar

Rahn, E., Laderach, P., Baca, M., Cressy, C., Schroth, G., Malin, D., et al. (2018). Climate change adaptation, mitigation and livelihood benefits in coffee production: where are the synergies? Mitig. Adapt. Strateg. Glob. Change 19, 1119–1137.

Google Scholar

Rahn, E., van Asten, P. J. A., Laderach, P., Baca, M., Bonilla-Findji, O., and Jarvis, A. (2016). Modeling coffee rust under climate change scenarios in Nicaragua. Ecol. Model. 324, 49–59.

Google Scholar

Rhiney, K., Eitzinger, A., Farrell, A., and Praeger, S. (2018). Assessing the biophysical and socio-economic consequences of a 1.5C world on Jamaica’s agriculture sector. Reg. Environ. Change 18, 2313–2327. doi: 10.1007/s10113-018-1409-4

Crossref Full Text | Google Scholar

Rudragouda, C., Girijesh, G. K., Nagaraja, J. S., Veeranna, H. K., Nagarajapa Adivappar,, Devagiri, G. M., et al. (2025). Evaluating the impact of shade patterns on quality, bean grades, caffeine content and yield of Arabica coffee (Coffea arabica L.) in the Western Ghats of India. AATCC Rev. 13, 523–529.

Google Scholar

Santos, R. M., Lima, A. M. N., Rodrigues, G. C., Silva, D. D., and Oliveira, L. H. S. (2017). Assessing drought impacts on coffee growth in southeastern Brazil. Rev. Bras. Eng. Agríc. Ambient. 21, 327–332.

Google Scholar

Schroth, G., da Fonseca, G. A. B., Harvey, C. A., Gascon, C., Vasconcelos, H. L., and Izac, A.-M. N. (2015a). Climate change adaptation strategies for coffee in Brazil. Agric. Syst. 133, 1–10.

Google Scholar

Schroth, G., Laderach, P., Blackburn Cuero, D. S., Neilson, J., and Bunn, C. (2015b). Winner or loser of climate change? A modeling study of current and future climatic suitability of Arabica coffee in Indonesia. Reg. Environ. Chang. 15, 1473–1482. doi: 10.1007/s10113-014-0713-x

Crossref Full Text | Google Scholar

Schroth, G., Laderach, P., Martinez-Valle, A. I., Bunn, C., and Jassogne, L. (2009). Towards a climate change adaptation strategy for coffee communities and ecosystems in the Sierra Madre de Chiapas, Mexico. Mitig. Adapt. Strateg. Glob. Change 14, 605–625.

Google Scholar

Schroth, G., Laderach, P., Martinez-Valle, A. I., Bunn, C., and Jassogne, L. (2016). Vulnerability to climate change of cocoa in West Africa: patterns, opportunities and limits to adaptation. Sci. Total Environ. 556, 231–241. doi: 10.1016/j.scitotenv.2016.03.024

PubMed Abstract | Crossref Full Text | Google Scholar

Schroth, G., Laderach, P., Martinez-Valle, A. I., Bunn, C., and Jassogne, L. (2021). Climate-smart policy strategies for coffee. Curr. Opin. Environ. Sustain. 47, 53–59.

Google Scholar

Silva, E. A., DaMatta, F. M., Ducatti, C., Regazzi, A. J., and Barros, R. S. (2016). Heat shock effects on photosynthesis in coffee. Sci. Agric. 73, 138–145.

Google Scholar

Silva, F. M., Partelli, F. L., Campanha, M. M., Vieira, H. D., and Alexandre, R. S. (2017). Effects of high temperature and water stress on coffee bean development. Acta Sci. Agron. 39, 223–232.

Google Scholar

Somarriba, E., Cerda, R., Orozco, L., Cifuentes, M., Davila, H., Espin, T., et al. (2013). Carbon stocks and cocoa yields in agroforestry systems of Central America. Agric. Ecosyst. Environ. 173, 46–57. doi: 10.1016/j.agee.2013.04.013

Crossref Full Text | Google Scholar

Spinelli, V. M., Partelli, F. L., Espindola, M. C., Campanha, M. M., and Braga, R. (2018). Impact of extreme temperatures on coffee cherry development in Brazil. Int. J. Biometeorol. 62, 1911–1920.

Google Scholar

Tessema, A., Eshetu, Z., Gole, T. W., Kitaba, T., Mokonon, M., and Laderach, P. (2020). Impact of climate change on Arabica coffee in Ethiopia: altitudinal shifts and adaptation. Agric. Syst. 180:102773. doi: 10.1016/j.agsy.2020.102773

Crossref Full Text | Google Scholar

Tscharntke, T., Clough, Y., Bhagwat, S. A., Buchori, D., Faust, H., Hertel, D., et al. (2011). Multifunctional shade-tree management in tropical agroforestry landscapes – a review. J. Appl. Ecol. 48, 619–629. doi: 10.1111/j.1365-2664.2010.01939.x

Crossref Full Text | Google Scholar

Vaast, P., Bertrand, B., Perriot, J. J., Guyot, B., and Genard, M. (2006). Fruit thinning and shade improve bean characteristics and beverage quality of coffee (Coffea arabica L.) under optimal conditions. J. Sci. Food Agric. 86, 197–204. doi: 10.1002/jsfa.2338

Crossref Full Text | Google Scholar

Vaast, P., Harmand, J. M., Rapidel, B., Jagoret, P., and Deheuvels, O. (2016). “Coffee and cocoa production in agroforestry: a climate-smart agriculture model” in Climate-smart landscapes. eds. P. Laderach and E. Rahn (Nairobi: World Agroforestry Centre), 197–208.

Google Scholar

Vaast, P., and Somarriba, E. (2014). Trade-offs between crop intensification and ecosystem services: the role of agroforestry in cocoa cultivation. Agrofor. Syst. 88, 947–956. doi: 10.1007/s10457-014-9762-x

Crossref Full Text | Google Scholar

van Asten, P. J. A., Wairegi, L. W. I., Mukasa, D., and Uringi, N. O. (2012). Agronomic and economic benefits of coffee-banana intercropping. Agric. Syst. 112, 1–9.

Google Scholar

van der Vossen, H. A. M. (2009). The cup quality of disease-resistant cultivars of Arabica coffee (Coffea arabica). Exp. Agric. 45, 323–332. doi: 10.1017/S0014479709007595

Crossref Full Text | Google Scholar

van der Vossen, H. A. M. (2010). Breeding strategies for climate resilience in Arabica coffee. Euphytica 170, 95–112.

Google Scholar

van Rikxoort, H., Schroth, G., Laderach, P., and Rodriguez-Sanchez, B. (2014). Carbon footprints and carbon stocks reveal climate-friendly coffee production. Agric. Ecosyst. Environ. 179, 1–13.

Google Scholar

van Rikxoort, H., Schroth, G., Laderach, P., Rodriguez-Sanchez, B., and Jarvis, A. (2013). Site-specific climate risk assessment for coffee in Mesoamerica. CIAT Technical Bulletin.

Google Scholar

Vega, F. (2005). Book review: coffee: growing, processing, sustainable production: a guide for growers, processors, traders and researchers. Q. Rev. Biol. 80:484. doi: 10.1086/501284

Crossref Full Text | Google Scholar

Viechtbauer, W. (2010). Conducting meta-analyses in R with the metafor package. J. Stat. Softw. 36, 1–48. doi: 10.18637/jss.v036.i03

Crossref Full Text | Google Scholar

Walker, B., Holling, C. S., Carpenter, S. R., and Kinzig, A. (2003). Resilience, adaptability and transformability in social–ecological systems. Ecol. Soc. 9:5. doi: 10.5751/ES-00650-090205

Crossref Full Text | Google Scholar

Walyaro, D. J., and Van der Vossen, H. A. M. (1979). Early determination of yield potential in arabica coffee by applying index selection. Euphytica 28, 465–472.

Google Scholar

Wintgens, J. N. (Ed.) (2014). Coffee: Growing, processing, sustainable production. Verlag, Weinhein: Wiley-VCH.

Google Scholar

Worku, M., Bazzaz, F. A., and Struik, P. C. (2018). Impact of climate variability on coffee yield in Ethiopia. Environ. Res. Lett. 13:074025.

Google Scholar

Zullo, J., Pinto, H. S., Assad, E. D., and Avila, A. M. H. (2011). Potential for growing arabica coffee in the climate change scenarios for Brazil. Clim. Chang. 109, 535–548.

Google Scholar

Keywords: climate change, coffee, agroforestry, adaptation, meta-analysis, meta-regression, PRISMA 2020, systematic review

Citation: Patil S, Rudragouda CS, Govindappa M, Roobakkumar A, Machenahalli S, Jingade P, Nadaf SA, Mote K, Uma MS, Tintumol K, Yashasvi HR, Yashaswini KP, Chethan J, Huded AKC, Ranjini AP, Nandagopal N and Senthilkumar M (2025) Mitigating climate risks in coffee production through agroforestry: global evidence from a systematic review and meta-analysis. Front. Clim. 7:1699037. doi: 10.3389/fclim.2025.1699037

Received: 04 September 2025; Accepted: 17 October 2025;
Published: 05 November 2025.

Edited by:

Anthony Lupo, University of Missouri, United States

Reviewed by:

Goetz Schroth, Independent researcher, Santarém, Brazil
Cristian Rincon-Guio, Corporación Universitaria Minuto de Dios, Colombia

Copyright © 2025 Patil, Rudragouda, Govindappa, Roobakkumar, Machenahalli, Jingade, Nadaf, Mote, Uma, Tintumol, Yashasvi, Yashaswini, Chethan, Huded, Ranjini, Nandagopal and Senthilkumar. This is an open-access article distributed under the terms of the Creative Commons Attribution License (CC BY). The use, distribution or reproduction in other forums is permitted, provided the original author(s) and the copyright owner(s) are credited and that the original publication in this journal is cited, in accordance with accepted academic practice. No use, distribution or reproduction is permitted which does not comply with these terms.

*Correspondence: Somashekhargouda Patil, cGF0aWw0MDMzQGdtYWlsLmNvbQ==

Disclaimer: All claims expressed in this article are solely those of the authors and do not necessarily represent those of their affiliated organizations, or those of the publisher, the editors and the reviewers. Any product that may be evaluated in this article or claim that may be made by its manufacturer is not guaranteed or endorsed by the publisher.