Abstract
The Blue Economy is an emerging paradigm with the potential to foster balanced socio-economic development of the world’s oceans and coastal areas, but it requires an understanding of the stakeholder landscape at a national and at an international sea basin scale, so that we can model potential equitable and collaborative economic development. Applying a novel, mixed-method approach we collected, collated and analysed spatial and non-spatial stakeholder information from five countries (United Kingdom, Ireland, France, Spain and Portugal), that border the North East Atlantic sea basin. Through the development of Blue Economy stakeholder directory for the North East Atlantic area more than 600 local, regional, national and international (EU wide and global) stakeholders were analysed in terms of their Blue Economy alignment and to determine their respective enabling role (financier, service providers, research/innovators and regulators/policy makers). Results show 72% of the North East Atlantic sea basin stakeholders fail to recognise the socio-economic potential of the Blue Economy, regardless of the new policy instruments and a strategic focus from the European Commission. We also identify that public and research/academic institutions currently dominate the landscape of Blue Economy stakeholders; but note this is inconsistent, when compared with other economic sectors in maritime territories. Based on the results, we discuss the key challenges facing equitable growth of the Blue Economy in the North East Atlantic area.
1 Introduction
The ocean and its sea space have enormous economic potential for clean energy production, development of marine products and services and the exploitation of large marine resources, as well as providing leisure, food and social welfare for their bordering populations. The equitable use of marine resources is essential and to ensure this, European sea basins must be analysed and planned holistically. The European Blue Growth Strategy (European Commission, 2017) is a long-term strategy promoting sustainable and equitable economic growth for the marine environment and the maritime sectors. Accordingly, opportunities for ocean-based development rely on: the generation of new expertise and jobs; improved clean energy supply from oceans; support for local production and supply chains, and increased competitiveness and technological innovation (European Commission, 2019). From 2007-2019, the EU estimates1 that the Blue Economy’s (hereafter BE) core sectors (ocean energy, aquaculture, marine biotechnology, deep sea mining and coastal tourism) have contributed to 4 million jobs and almost €180 billion of Gross Value Added (GVA) (EU Maritime Affairs). European sea basin strategies such as the Atlantic Action Plan provide Research and Innovation Agendas, which aim to guide blue growth and support EU coastal countries in the development of new jobs and expertise (Atlantic Strategy, 2020)
Although policymakers, public administrations and researchers emphasise the importance of the Blue Economy, our study finds there is still no consistent definition of the Blue Economy concept, and this lack of cohesion is potentially leading to a lack of awareness and adoption of the Blue Economy as a complete industrial sector. As such the BE is often sub-divided into established/traditional sectors (aquaculture, fishery related activity, ports, ship building, oil and gas extraction, coastal tourism, maritime transport, etc…) or emerging new sectors (e.g., blue biotechnology, desalination, renewable energy, coastal and environmental protection). However, the existing set of instruments used to ensure an organized use of human activities at sea and sustainable and ecosystem-based use of marine resources (e.g., marine spatial planning, data and monitoring, ecosystem-based management principles), are not always applied consistently to promote blue growth across sectors (O’Higgins et al., 2019; Bennett et al., 2019; Zuercher et al., 2022).
The ongoing BE challenges require an increased understanding of how to manage oceans equitably, along with an awareness that sustainability can only be effective if ‘collaboration is maintained across borders, marine sectors and stakeholders’ (WWF, 2020). Like any transnational governance process, the progress of blue growth strategies requires the engagement of stakeholders at an intra and supra-national level (e.g., Atlantic Strategy, Mer Littoral 2030 – French National Strategy for Sea & Coast) for the development of a shared vision of the marine environment as a resource and to create the necessary knowledge-driven management mechanisms to ensure investment certainty with ample opportunities for innovation.
The aim of this research is to assess the North East Atlantic Area’s (NEAA) BE stakeholder landscape through the application of a novel, mixed-method approach. This comprises: an examination of stakeholder type, role and sectoral-foci and the derivation of a sea basin level stakeholder topography to support blue growth and economic development at a regional, national and EU-level.
Our study provides a novel interpretation of the NEAA BE and its respective development strategies by:
• a systematic collection of stakeholder data
•carrying out a sea basin level stakeholder analysis (including local, regional, national and international, and spanning five different countries)
• providing a geo-spatial representation of the BE landscape and
• presenting existing financial support mechanisms in the NEAA for the BE sectors of aquaculture, coastal tourism, ocean energy and marine biotechnology and an illustrative case study that demonstrates EU Blue Growth strategy in action (Accelerating Growth through Innovation – EU-ERDF) (Marine-I, 2017).
Within this study we adapt the European BE definition, as ‘economic activities related to ocean, sea and coasts’ (Atlantic Strategy, 2020). In the Annex 1 we provide a set of alternative definitions of the concept.
We present the economic opportunities and challenges within the BE, including an overview of financial support mechanisms on national and EU-level available in the NEAA, and discuss levels and types of support provided to five main BE sectors defined within the European BE report. Our results will enable decision-makers to better understand the state of the BE in their region and inform strategic decisions accordingly.
2 The Blue Economy and Sea Basin Approaches
Oceans are pivotal to the development of our societies, our economies and our welfare. Historically nations with access to the oceans have enjoyed greater trading wealth and have developed exploration and colonisation far beyond their original borders. Extended territories, division of land and the subsequent implementation of sometimes arbitrary political boundaries, have all contributed to the ‘tragedy of the commons’ (Hardins, 1968). Dating back to economic theories of the mid-19th century (Lloyd, 1833), but made popular in recent years by Ostrom’s seminar work (Ostrom, 2009) on public choice, institutionalism and the relationship with the commons (a term used to represent common resources such as air, sunlight, wind but also water, forests, the oceans etc.), the tragedy relates to the over-use and exploitation of resources. Problems of equitable ocean use were first identified with issues of over-fishing in small sea catchments, but then amplified into public view in the 1970s relating to pollution and other issues in the Mediterranean (Hass, 1989), where waste from one nation polluted sea space of another. These ‘enclosed-sea’ issues soon shed light on wider problems in the larger interconnected oceans, bringing about a realisation that with extensive tidal modelling and the analysis of ocean currents, our global sea area can be effectively considered as interconnected sea basins (Clemente, 2012). Exploring rational choice in international development and searching for resolutions for equitable division, systems-level and catchment-level analysis are encouraged through high-level assessment, modelling and collaborative international governance (Araral, 2014).
The awareness of Blue Economy as a sector has grown in the past 10 years. Defined by the United Nations (UN) as the ‘economic activities that comprise of economic sectors and policies that determine whether the use of the ocean is sustainable’, the Blue Economy is now ‘front and centre’ on the world’s economic stage. There are, however, significant disparities at a definition level (see Supplementary Material, Annex 1). Although, all definitions identify the economic and social role of marine ecosystems, some include regulations related to marine resource use, sustainability and protection of the marine environment, but this does not appear in more practical definitions. Thus, a key gap in the understanding of the BE is a consistent definition as an economic sector, which also clearly identifies contributing sectors influencing blue growth (OECD, 2016; Smith-Godfrey, 2016; The World Bank Document, 2017; Keen et al., 2018; EU-MAF, 2019; WWF, 2020).
With considerable policy interest in stimulating blue growth and developing the BE, but with an imperative to develop a supranational sea basin approach, our aim is therefore to inform the development agenda for sea basins and equitable ocean use by undertaking a systematic collection of stakeholder information and creating a Stakeholder Directory. This requires developing a novel approach for assessing activity at a sea basin level, capable of collating and amalgamating data from local, regional, national and international stimulus. This includes identifying provisions that create, enhance or fuel blue growth.
3 The North Eastern Atlantic Area – The Study Area
The Atlantic Ocean stretches between the Americas and Europe in the North and Africa in the South. This vast area covering approximately one fifth of the earth’s surface, is generally subdivided into two sea basins of the north and south and two subsequent divisions of East (Europe) and the West (North America). Our project focuses on the Eastern, North Atlantic sea basin (excluding the Norwegian Sea and Iceland) which for the purposes of this study is entitled the North East Atlantic Area (NEAA) (Figure 1).
Figure 1

The North East Atlantic Area with EEZ countries involved in this study.
This area was selected in our study due to being one of the most densely populated and economically important sea basins in the world. It includes five economically wealthy and traditionally maritime nations, who, at the time of data collection were all active member of the European Union [United Kingdom (UK), France (FR), Ireland (IE), Portugal (PT) and Spain (ES)]. As with many of the most widely utilised sea spaces, the NEAA catchment is an important area for analysis, particularly with the growing recognition of the rapid development of BE in these countries (Table 1). The area is also rich in marine life and contains unique habitats of high ecological biodiversity (Johnsen et al., 2002), such as cold-water coral reefs and deep-sea sponge aggregations (Frank et al., 2010; Ramiro-Sánchez et al., 2019). The Gulf Stream is the dominating ocean circulation phenomenon conveying nutrients and warm, oxygen-rich water to EU coasts (OSPAR Commission, 2000). The NEAA is therefore seen as a strategic area for BE development with multiple maritime sectors active in its sea space, including maritime shipping (MMO. Mapping UK Shipping Density and Routes from AIS., 2014) and fishery and tourism (Calado et al., 2019; MSP-Platform, 2020). There are also new, rapidly growing sectors in the area such as ocean renewable energy (van den Burg et al., 2017; Pınarbaşı et al., 2019) and aquaculture (Hambrey and Evans, 2016; Schupp et al., 2019).
Table 1
| Countries | Exclusive Economic Zone (km2)1 | Employment in maritime sectors (thousands) | GDP 2015 contribution (%) |
|---|---|---|---|
| United Kingdom | 756,639 | 160.2 | 2.19 |
| Ireland | 409,929 | 38.3 | 1.82 |
| France | 555,278 | 322.8 | 1.25 |
| Spain | 577,068 | 193.3 | 0.94 |
| Portugal | 1,656,181 | 171.2 | 0.94 |
An overview of the geographical and socio-economic boundary conditions for NEAA countries, including their EEZ portion (in km2), employment (from 2007-2019) in the maritime economy (thousands of people) and contribution of the Blue Economy to the GDP (%) (Calado et al., 2019).
4 Methodology
4.1 Conceptual Design of the Blue Economy Stakeholder Directory
The methodological approach for the identification and collection of BE relevant stakeholders2 is based on a mixed method approach (Depellegrin et al., 2019; Steinmetz-Wood et al., 2019) combining qualitative and quantitative data collection techniques. For this research we used a structured online search on national and EU wide BE development trends to identify primary concepts that were cross-referenced with expert group meetings (November 2019), questionnaires and workshops (Blue Economy workshop – November 2019) to determine constructs, which were populated using statistical analysis techniques, based on R programming language (Team, R Core, 2013) combined with GIS-based analysis techniques (ArcGIS Online, 2020) to present our geo-spatial economic data. Both expert group meetings and discussion workshops comprised of researchers (including marine engineers, marine scientists, and marine spatial planners), BE experts, representatives of regional authorities and sectoral entrepreneurs in the fishery and aquaculture sector. As shown in Table 2, the main sectors represented were aquaculture, coastal tourism, marine biotech, ocean energy, seabed mining and the fishing sector which also belongs to one of the underrepresented sub-sectors identified in our primary data collection. The conceptual design of the research and the overall workflow, in terms of information sources, components of the structured questionnaire and outputs, are presented in Figure 2. In addition, Table 2 defines the six main attributes used to characterize the BE stakeholders of the NEAA and thus included in the BE stakeholder directory (available in Annex 2).
Table 2
| Attribute | Description |
|---|---|
| 1. General attributes | Provides publicly available generic information of the BE stakeholder (stakeholder name, address, social media links) |
| 2. Stakeholder category | The 40 identified stakeholder groups that can support BE investment (e.g., private investors, accelerators, research institutions, maritime clusters etc). See Annex 2 for a full list of stakeholder categories. |
| 3. Scale of Influence | This attribute describes the geographic scale of action of stakeholder in relation to its Blue Economy of the NEAA. It is defined as international, EU, national, regional and local level. |
| 4. Role of the stakeholder in supporting BE | The role of the stakeholder in bringing/supporting investments in BE in the NEAA. This includes the following roles:•Financier - Stakeholder that can provide direct or indirect investment resources. This refers to International or EU level and regional/local organisations providing financial support to BE (sectorial and/multi-sector)•Research/Innovation – Stakeholders related research and innovation activities related to BE or to BE sub-sectors. This usually refers to Universities, public or private research centres or Spin-Offs.•Service Providers – Stakeholders that can provide indirect support in terms of networking, business support, lobbying to BE investment. This includes Maritime Clusters, knowledge dissemination platforms related to BE or incubators/accelerators, private companies.•Regulator/Policy maker – This refers to international, EU, Atlantic, national and regional to local authorities that are responsible for the implementation and enforcement maritime policies. This includes for instance the OSPAR Convention responsible for the Atlantic Sea Strategy or Maritime Spatial Planning Authorities on national/regional level.•Other – Stakeholder groups that are not captured by the four categories described above. |
| 5. Type of financial support | The financial mechanisms provided by financiers in support of the BE (e.g., funds, grants, loans, venture capital) |
| 6. Blue Economy sectors and sub-sectors | This attribute specifies the BE sector the stakeholder is supporting, or can potentially support, based on the EC Blue Economy strategy (Aquaculture, Coastal Tourism, Marine Biotech, Ocean Energy, Seabed mining; EC, 2019) BE sub-sectors were also defined according to EC (2012), to ensure more detailed characterisation of the stakeholder (e.g., offshore oil and gas, deep sea shipping, fisheries, desalination etc.) |
Overview and description of the attributes defined for the stakeholder directory development.
Figure 2

Conceptual framework describing the 3 main steps applied for the analysis of Blue Economy landscape of the NEAA.
4.2 Stepwise Approach for Blue Economy Landscape Analysis
The BE stakeholders landscape analysis followed combined qualitative and quantitative data collection techniques (Depellegrin et al., 2019; Steinmetz-Wood et al., 2019) implemented in three key steps (as shown in Figure 2):
Step 1 – Data collection. A structured review of BE literature was conducted at a global, European and Atlantic level to address the most important governance mechanisms in BE (for example the EU Blue Economy Report; BlueInvest; OSPAR Convention etc.) and relevant BE development trajectories (c.f. the OECD, WWF etc.). An expert group meeting (November 2019, Manchester) was used to identify attributes for BE stakeholder identification and characterisation.
Step 2 – Database development. An electronic survey was designed to collect the necessary knowledge to identify and characterise stakeholders supporting the NEAA BE. A key set of attributes for stakeholder characterisation were identified through extensive literature review (Maguire et al., 2012; van den Burg et al., 2017; European Commission, 2018; European Commission, 2019). The five distinct attributes (shown in Table 2) include: 1) general identification of the stakeholder, based on public available information on websites, policy briefs, social media; 2) a stakeholder category (e.g. private investor, maritime cluster, spin-off, learned bodies, accelerator) identified using expert knowledge and literature research (Maguire et al., 2012; Roe, 2015); 3) geographic scale of influence of the BE stakeholder (Solomonsz et al., 2021); 4) the role of the stakeholder according to EU BE sectors (European Commission, 2018); 5) which stakeholders provide different types of financial support; and 6) the main BE sector the stakeholder belongs to or is active in, according to the Blue Growth Strategy. This includes the five main BE contributory sectors (aquaculture, coastal tourism, marine biotech, ocean energy, seabed mining) and respective sub-sectors (European Commission, 2019).
Step 3 – Analysis of the Atlantic BE landscape. The database, developed in Step 2, was statistically analysed using the R programming language, combined with GIS-based analysis techniques (ArcGIS Online, 2020), with the database of the stakeholders geocoded using the R library ggplot2 (R-Documentation, 2020) and a Google Application Programming Interface (API) key (Developers.google, 2020). An API key is a unique identifier used to authenticate a user, developer, or calling program to an API. This allowed determination of the geographic coordinates (longitude/latitude) of the stakeholder addresses. The BE clusters were investigated using the GIS-based software named ArcGIS with the aim to geospatially represent the stakeholder distribution and the sectors of the BE they represent in the Atlantic Area. To map BE clusters, we used the geo-location of the surveyed stakeholder from the stakeholder directory (general attribute; Table 2) with a point density tool (ESRI, 2020). This generates a spatial indicator of the magnitude of BE stakeholders that fall within a neighbourhood, located around each cell.
In order to analyse the role of stakeholders as financier within different BE sectors we applied an alluvial diagram using ggalluvial (Mauri et al., 2017). Alluvial diagrams are flow diagrams that represent how a same set of items regroups according to different variables. They are composed by nodes and flows that link nodes.
5 Results
5.1 Stakeholder Landscape of the Atlantic Blue Economy: An Overview
The analysis of BE stakeholder landscapes for the Atlantic Region includes n = 616 stakeholders (Figure 3; see Annex 2 for full BE stakeholder directory). In the typological stakeholder distribution (Figure 3A), we identified public institutions/authorities (n = 114), private companies (n = 68), research institutions (n = 58), business angels (n = 36) and investor groups (n = 36). In our study, scientific research is considered outside of public institutions (higher education institutions and academia) (n = 29). In terms of stakeholder-based financial support for blue growth we distinguished investment platforms (n = 27), investment fund managers (n = 26), foundations (n = 22), or business support or consultancies (n = 20). The geospatial distribution of the BE clusters of the NEAA is illustrated in Figure 4. In our classification, ‘Unspecified sectors’, which refers to stakeholders that act within the BE in general and do not have a specific sector of engagement which constitutes the majority of all analysed stakeholders (64%).
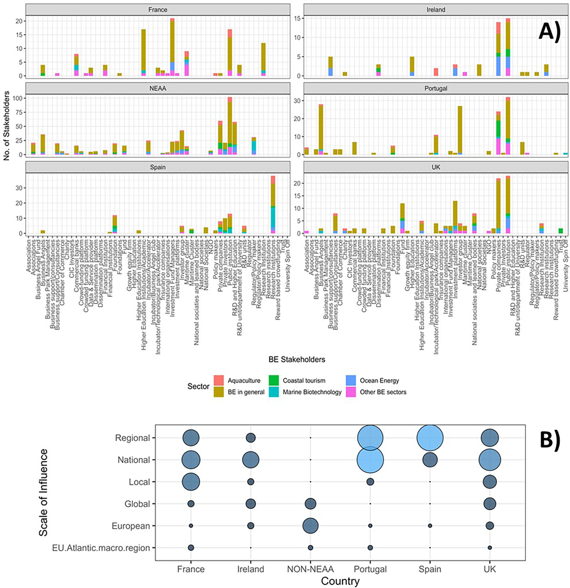
Figure 3

(A) Quantitative distribution (number of stakeholders) by a role of stakeholder in the NEAA and respective countries. (B) Scale of influence of stakeholders by countries Note: Other BE sectors include maritime transport, port activities, environmental conservation or fishery etc. Note: Business angels: people who invest their money in the initial phase of startups, in exchange for a participation in capital [BBVA, 2022 (Solomonsz et al., 2021)]; Incubator: an organization or place that aids the development of new business ventures especially by providing low-cost commercial space, management assistance, or shared services (https://www.merriam-webster.com/dictionary/incubator); Growth equity Firm is a type of investment opportunity in relatively mature companies that are going through some transformational event in their lifecycle with potential for some dramatic growth (https://corporatefinanceinstitute.com/resources/knowledge/trading-investing/growth-equity/); Government research and institutes: refer to national research centers and universities.
Figure 4

Overall clusters of the Atlantic Blue Economy landscape. Spatially clustered distribution of Blue Economy stakeholders by sector in the NEAA.
The territorial representation of the BE stakeholder includes 7% international/EU level stakeholders and 93% national level, with analysis determining distribution as: Portugal 27%; United Kingdom 22%; France 18%; Spain 17% and Ireland 9%. Of all stakeholders analysed, 84% has national, regional and local scale of influence, and 16% significant on the international/European scale (Figure 3B).
Overall, results show that in the UK, n = 133 stakeholders were identified for England (n = 80), Wales (n = 9), Scotland (n = 38) and Northern Ireland (n = 6). The prevailing analysed BE stakeholders refer to public institutions (n=23) and private companies (n=22), followed by investment platforms (n=13), fund (n=12), and business support/consultancies (n=8). 12% of analysed stakeholders in the UK have global influence. In Ireland, n = 58 stakeholders were identified, of which 17% have global influence. The most important centres for BE are Dublin, Cork and Galway. The most predominant BE stakeholder groups refer to public institutions and private companies followed by higher education institutions and business support/consultancies. Although, the ‘Unspecified sectors’ is dominant, ‘Ocean Energy’ has a significant role in Ireland too. In France in total n = 111 stakeholders were identified. The west coast of France, particularly the Brittany region, is characterised with the most relevant distribution of BE stakeholders (Figure 4). There is also a concentration of stakeholders in France influencing blue growth in the NEAA. The most relevant BE stakeholders identified on national level include investment fund managers (n = 21), followed by higher education institutions (n = 17), public institutions (n = 17), research institutions (n=12) and marine clusters (n=9). Most of the analysed stakeholders have national, regional and local influence, with only 4% having a global significance. In Spain, n = 106 stakeholders were identified. The Northern Spain regions of Galicia, Cantabria and the Basque Country have the highest concentration of BE stakeholders. The most relevant BE stakeholders refer to research institutions (n = 38), public institutions (n = 13), foundations (n = 12) and private investors (n=10). It is notable that Marine Biotechnology has a significant role in Spain. The BE sector is of national and regional importance with almost no international influence. A total n = 166 stakeholders were identified in Portugal (including Azores and Madeira Islands). The stakeholders are distributed relatively evenly along the Atlantic coast with the highest concentrations around Lisbon, Porto and Coimbra. The most dominant identified stakeholders are classified as public institutions (n=32), business angels (n=28), investor groups (n=27) and private companies (n=24). The ‘unspecified sectors’ dominate the area, but coastal tourism and fisheries, trade associations and environmental protection (classified here under the ‘Other BE sectors’) are also strong. Unlike Spain, the stakeholders in Portugal have mainly national and regional influence.
5.2 Sectoral Clusters of BE in the NEAA
Figure 4 presents an overall geospatial distribution of BE clusters and according to the BE sectors they represent, namely aquaculture, ocean energy, marine biotechnology, coastal tourism, other BE sectors and ‘unspecified sectors’. Concerning aquaculture, the most important agents are located in Galicia (Spain) and Ireland. Ocean energy clusters are most prominent in the Northern NEAA, especially in the Irish Sea, Cornwall and the English Channel. Clusters of Marine Biotechnology can be found in Galicia and Porto (Northern Portugal). Clusters for Coastal Tourism are relevant in the Azores (Portugal), Dublin area (Ireland), Galicia and Scotland. ‘Other BG sectors’ include maritime transport, fisheries, marine protection etc.
5.3 Sectoral Financial Support Mechanisms for the BE Sectors in the NEAA
In this section we describe the 14 identified financial support mechanisms operating at either a European or national level (see Annex 3for EU-wide and Annex 4 for national financial support mechanisms). This includes geographic specific area support from the INTERREG Program: Atlantic Area, Channel, 2 Seas (Interreg - Atlantic Area, 2019), and European-wide support mechanisms such as EU-international, European Investment Bank (2019), BlueInvest Fund and Grants (BlueInvest, 2019), EIC Accelerator (Enhanced European Innovation Council (EIC) pilot, 2020), European Maritime & Fisheries Fund (European Maritime Fishery Fund, 2019), the Executive Enterprise funds and a range of grants for SMEs (EASME, 2020), European Agricultural Fund for Rural Development (2020), European Structural and Investment Funds (2020), Horizon 2020/Europe (Horizon 2020 Framework Programme, 2020), Northern Periphery and Arctic Program (Northern Periphery and Arctic Programme 2014-2020, 2020), NER 300 (NER 300 Programme, 2020), LIFE: funding instrument for the environment and climate action (LIFE Programme, 2020) and research, acceleration and business growth. For details of financial support mechanism see Supplementary Materials, Annex 3, 4.
National financing of BE sectors (aquaculture, coastal tourism, ocean energy, marine biotechnology) in the five countries of the NEAA is illustrated in Figure 5 and listed in Annex 4. In total, 42 stakeholders provide financial support, but it was evidenced that financial support is BE sector-neutral (i.e., no specific sectorial level funding exists for BE sectors). Relevant resources are regional/national funding mechanisms and in many cases financial support is provided by single entities allocating funds, foundations to local or regional level activity.
Figure 5

Alluvial diagram presenting national level financier by Blue Economy sector identified in this study. Note: data is based on online search, questionnaire and workshops as described in the methodology.
5.3.1 Ocean Energy
The ocean energy sector in the NEAA has been developing rapidly and there are several research grant mechanisms. For instance, in UK the engineering and physical science research council (EPSRC) develops grants on ocean renewable energy technology, such as Impact of Large Floating Wind Turbines on Offshore Navigation (EPSRC, 2019a) or holistic maintenance of offshore wind farms (EPSRC, 2019b). Other funding support is provided by the Crown Estate [Offshore Wind Sector Deal (HM Goverment, 2019)], the Offshore Wind Industry Council (OWIC).
In Ireland, the Sustainable Energy Authority of Ireland (SEIA) provides research and development funding programs in the ocean energy sector for a clean and secure energy transition in Ireland. An example includes the Ocean Prototype Development Fund for tidal energy development [e.g. GKinetics tidal energy development (SEIA, 2020)]. Also through the Renewable Energy Support Scheme (RESS), the Irish Government supports a diversification of energy resources including ocean energy (RESS, 2020). As a result of these efforts, the Science Foundation Ireland (SFI) funded and has been instrumental in setting up a world class research facility, called the Marine Renewable Energy Ireland (MaREI, 2020) based in Ringaskiddy, Cork. Focussing mainly on ocean renewable energy (Algae based biogas, Tidal, Offshore Wind energy and Wave-energy devices), their research priorities focus on Energy transition, Climate Action and Blue Economy. In France, the institute of research and technology called “France Energies Marines” provides funding in R&D projects. Also, the WEAMEC (Western Atlantic Marine Energy Community) is operating various R&D calls that can benefit to research laboratories based in the Region “Pays de la Loire” (WEAMEC, 2020). Since 2010, the ADEME through the National Investment Plan (PIA in French) has invested over €500M that benefited 56 different organisations. It should be noted that the four pilot floating wind farms, due to be commissioned from 2022 onwards, have received nearly €300M of public aid through the PIA operated by ADEME (PIA-ADEME, 2020).
In Spain, R&D is mostly funded nationally through the Institute for Energy Saving and Diversification (IDAE), while autonomous regional governments develop their own institutions to influence in a regional level, as INEGA in Galicia or EVE in Basque Country. In Portugal, funding for ocean energy R&D projects is mostly provided by Fundação para a Ciência e Tecnologia – FCT and by Direção-Geral de Política do Mar –DGPM, through Fundo Azul, MAR2020 and Ocean Invest mechanisms. An existing project, funded by the European Investment Bank (EIB) and backed by the EU’s research and innovation funding programme Horizon 2020, named WaveRoller project (WaveRoller, 2013) situated in Peniche on the mainland (being a surging wave energy flap-type converter project.
5.3.2 Aquaculture
The aquaculture sector is eligible for financial support within the NEAA. UK’s research council (UKRI) provides the support on national level through Biotechnology and Biological Science Research Council (BBSRC). Most recent support grants include the Aquaculture Research Collaboration HUB (ARCH UK) or Lobster Grower project (Lobster Grower, 2014). Other support mechanisms in UK include for Scotland, the Scottish Aquaculture Innovation Centre (SAIC; co-funding) or Scottish Enterprise.
In Ireland, BIM, (Bord Iascaigh Mhara), the premier seafood development agency of the country provides funding support to a very large part of the aquaculture industry. BIM has devised many financial aid schemes focussed on seafood processing, innovation and new market development. Special programs for aquaculture knowledge sharing, fleet safety management for fisheries, marine tourism and vessel safety have been provided. They have also collaborated with the HATCH program that helps commercialisation of aquaculture related ideas (HATCH, 2020). Other funding opportunities to Irish enterprises are provided by the Marine Institute with headquarters in Galway. Funding support covers different aspects of the sector such as potential functional food products from Blue whiting or prototyping of novel mooring systems for fish cages (Ouroceanwealth, 2020).
In France, the nationally-and regionally-managed version of the EU fund called ‘EMFF’ is a key source of match-funding (this is a mix of EU contribution and national or regional contribution) (European Maritime and Fisheries Fund, 2014). Other regional calls are operated by the SMIDAP (Syndicat Mixte pour le Développementde l’ Aquaculture et de la Pêche des Pays de Loire) (SMIDAP, 2020). Another important source of funding for aquaculture similar to the ADEME agency is the PIA fund operated by FranceAgriMer (Franceagrimer, 2020).
In Spain, the financial public aid is mainly granted at two levels: national and regional level. At the national-level, several calls exist, primarily operated by the Ministry of Agriculture, Fishing and Food and the CDTI (Centre for the Development of Industrial Technology) (CDTI, 2020), while at regional level we find public institutions providing aid (for example in Galicia through the Counselling of Sea or in Asturias from the IDEPA (Institute for Economic Development of the Principality of Asturias)) (IDEPA, 2020). Private financial institutions (for example Abanca) also develop lines of financial support (Abanca Sea) to companies linked to marine activities including aquaculture (Abanca, 2020), but they do not establish specific programs for this sector.
In Portugal, existing national and regional funding support l relates to BE sectors in general. Examples of major support mechanisms are provided by Direção-Geral de Políticado Mar–DGPM, 2019 (Fundo Azul, MAR2020, Bluetech Accelerator, Ocean Invest, EEA Grants calls), and Agência para o Desenvolvimento e Coesão, IP - AD&C (AD&C, 2019) (Portugal 2020, Compete 2020, Programa Operacional MAR 2020, Regional PO’s).
5.3.3 Marine Biotechnology
Financial support mechanisms for the marine biotechnology sector in UK are supported by the Biotechnology and Biological Sciences Research Council (BBSRC) and other national-level components by UK Research & Innovation (UKRI). Other stakeholders providing financial supporting to the sector include the Industrial Biotechnology Innovation Centre (IBioIC) in Scotland (IBioIC, 2019).
In Ireland, the Marine Institute (MI) plays a fundamental role in support of marine biotechnology through strategic funding and research (MaREI, 2020). The MI, operating under the Food Institutional Research Measure (FIRM) formed by the Irish government, which was in turn responsible for forming the NutraMara project (Nutramara, 2019), which is now a 100% Irish owned and operated blue biotechnology company. The MI also supported the All-Island Beaufort Biodiscovery Project aimed at discovering new drugs and advanced biomaterials from marine animals, plants and micro-organisms. Under the National Integrated Marine plan for Ireland; Harnessing Our Ocean Wealth (Ouroceanwealth, 2020), MI were instrumental in setting up a task force to act as advisory in helping and assessing Ireland’s resources in marine biotechnology.
In France low-to-intermediate TRL R&D activities are mostly funded through ANR (National Research Agency) (ANR, 2019) and regional councils. In particular, the Brittany region has received strong support to develop macroalgae concepts into marketable products or services while the region ‘Pays de la Loire’ has significant investment in microalgae topics. Most recently on the French Atlantic Area, we can highlight two important innovative projects that received funding to support the development of algae culture, namely 10M€ from the PIA as partners on IDEALG (18 partners (72),) and AlgoSolis (microalgae R&D platform) which received over €5M of funding (AlgoSolis, 2020).
In Spain, national and regional financial support is primarily operated by the Ministry of Industry, Trade and Tourism; focused mainly on R&D&I projects, while different institutions are created by regional governments to support R&D activities, like Plataforma de Excelencia en Biotecnología de Algas (PEBA) (PEBA, 2019) in Canary Islands or BioIncubaTech (BioIncubaTech, 2019) in Galicia. Overall, public aid is allocated to both enterprises and public research centres. Private funding resources are linked to venture capital [see for instance Caixa Capital Biomed, 2019 and Caixa Innvierte Biomed II (C.I.B, 2020)].
In Portugal, the major funding support mechanisms for marine biotechnology R&D are provided by Fundação para a Ciência e Tecnologia (Foundation of Science and Technology, 2019) and Direção-Geral de Política do Mar (DGPM, 2019). The development of marine biotechnology includes the diversity of samples used as substrate, but also the most diverse applications that have been given to marine natural products (Foundation of Science and Technology, 2019). The efficiency of production and processing technologies to obtain bioactive on medium and large scale however is still low, given the limited infrastructure available in Europe and low-levels of practical knowledge of the specificities of each end-use sector, which affects the value chain. There are some private initiatives in the microalgae field, such as Algae4Future company (A4F, 2020) specialized in commercial-scale microalgae biomass production units, which recently opened the ALGATEC Eco Business Park (AlgaTec. WTIF), the largest microalgae production platform in Europe, supporting entrepreneurs and investors in algae and microalgae sectors.
5.3.4 Coastal Tourism
The coastal communities fund provided by the UK Government provides support to economic development in coastal and seaside areas. Projects have the aim of supporting job creation and Blue Growth in the field of tourist infrastructure, regeneration of heritage infrastructure or, for instance, promote leisure yachting (Conservatives, 2018). In Scotland, funding support is provided (in particular for tourism infrastructure development) by the Rural Tourism Infrastructure Fund (RTIF, 2019). In Wales, funding to tourism is supported by the Business Wales (Business Wales, 2019) and the Wales Tourism Investment Fund (WTIF).
In Ireland, the National Tourism Development Authority provides a large set of large and small grants for the implementation of the National Tourism Strategy supporting tourism industry and the diversification of tourism offer (Failte Ireland, 2016). For example, the New Horizons on the Wild Atlantic Way 2018 grants scheme has helped in developing and improving visitor experience across Irish coastal areas (e.g., the Skellig Coast, Kerry and the Connemara Coast & Aran Islands).
In France, the sector of coastal tourism is considered very broad and can be funded by various regional and national funding mechanisms. As a general trend, it can be noted that funding mechanisms supporting coastal tourism in France tend to consider coastal protection and environmental impact of tourism as a key factor to receive public funding. Most recently, the Covid-19 crisis led to the creation of several new public aid mechanisms. The tourism sector, being one of the most impacted industries by the crisis, can benefit from most of the funding schemes exceptionally developed in this context.
In Spain, the tourism industry is one of the most important sectors for the Spanish economy, representing more than 12% of GDP and total employees (Instituto Nacional de Estatistica). Due the importance of the sector, several different public institutions develop aid related to tourism, from national (operated by the Ministry of Industry, Trade and Tourism), regional (as for example Galician Agency for Tourism (Galician Agency for Tourism, 2019)) to local level. Although new approaches to sustainable tourism are being developed at a national level through the Strategy for Sustainable Tourism of Spain 2030 (Secretaría de Estado de Turismo, 2019), there are no specific mentions to coastal tourism or BE on their guidelines, similar to the lack of financial mechanisms.
In Portugal, strategic development of the sector has especially promoted Portuguese islands, mainly in the nautical tourism subsector (RIS3, 2019). The Azores territory stands out as there are some defined parameters existing regarding the recognition of quality of maritime and coastal tourism (e.g., the Quality Coast Awards).
6 Marine-I Case Study
Our overarching stakeholder analysis presents national, regional and/or local mechanisms for support. However, to illustrate how a BE network can be an effective mechanism across a range of sectors and within various economic activities focussed on marine technology opportunities, new jobs, new products, development of new and existing business and innovation, we present the UK regional Marine-I programme. Established to create an enduring innovative marine technology sector in the domain of ocean energy in Cornwall and the Isles of Scilly, UK, Marine I aims to help businesses embrace the emerging opportunities meeting global goals for growth and sustainable development by 2030 (UN Department of Economic and Social Affairs, 2015; Lee et al., 2020). The region has high blue growth potential focussed on marine energy, marine manufacturing, maritime operations and marine environmental technologies. The marine sector contributes over £500M to the GDP of Cornwall and Isles of Scilly, and the county is pioneering ground-breaking marine-tech projects. Marine-I supports local marine technology businesses through research, development and innovation to develop their ideas to product demonstration and commercialisation. Six partners have worked in collaboration, building on the success of the first Marine-I programme (2017-2019), which lead to continuation with the ongoing European Regional Development Fund (ERDF) support from 2020 to 2023. The first phase was partly funded by ERDF with £5.7M and the continuation obtained an additional £4.1M grant (Figure 6). The Marine-I unique team, which brings outstanding expertise in the marine industry and world-class test facilities, includes University of Exeter (the project lead partner), University of Plymouth, Falmouth Marine School, Cornwall Marine Network, Offshore Renewable Energy Catapult and Cornwall Development Company. The available support compromises from: 1) RD&I support that includes input from the field-leading scientists, access to test facilities, business and operational guidance; 2) subsidised graduate staff placements; 3) access to Marine Challenge Fund (MCF) to support SMEs commercialisation roots of early-stage innovations; 4) support in marketing activities through event support. The programme allowed for engagement of 139 marine businesses that included business assists, a support of new enterprises, business grants, as well as created 15 new jobs and 12 new products to market (Figure 6).
Figure 6

Grants vs outputs for completed Marine-I 1 and current Marine-I 2 project. Note that overall value for Marine-I 2 is £5,520,000 and the figure include only the value of the project at December 2021.
7 Discussion
The NEAA BE economic ecosystem has been evaluated based on the detailed analysis of the stakeholders, their roles, their sector of engagements and potential scale of influence. The analysis, viewed from an international perspective was challenging due to imprecise definition of BE and its reinterpretations to favour individual elements. A major challenge is that BE has not been considered as an industrial sector on its own, but composed of different sectors (directly and indirectly connected to the sectors’ supply chain) and with organisations undertaking multiple stakeholder roles. Consecutively, BE is a relatively new concept, still in constant evolution, which leads to a debate, even at a conceptual level: for example, institutions like EU or OECD define BE as economic activities, anchored into specific assets, while other organisations (WWF or World Bank for example) take a more sustainability, or enviro-contextual dimension. This leads to a very complex multiplicity of stakeholder roles and actions. Equally confusing is the variety of definitions of BE, presented by different international/national/regional agencies. The requirement to define BE as a sector must therefore be a collaboration across borders and between sectors, enabled through various multi-faceted partnerships, guided by an aggregated understanding of BE at an international as well as a national and regional level. This study’s analysis is a first step for stakeholders to realise the importance of the BE as sector, to identify others involved in the sector, and to recognise the potential for collaborations and multi-use platforms. Without this sectoral perspective however, whilst BE is a new and rapidly evolving concept, it may not become tied intrinsically to sustainable, equitable ocean practices (e.g., WWF World Bank definition, Annex 1). For Blue Growth to fuel our economies a careful and responsible use of marine resources is essential to prevent their degradation, pollution and overexploitation and therefore ensuring a long-term capacity of oceans to supply goods and services that sustain human health and well-being (95). This requisite dualism of the definition is confirmed in our diverse, international information sources and the detailed engagement with the respective BE stakeholder. Accordingly, our use of diverse information sources for the design of the BE stakeholder directory, enlarges our understanding of regional clusters and extends the BG agenda more internationally.
The stakeholders’ analysis also demonstrates a need for a more in-depth sea basin investigation, to better understand the more granular BE stakeholder landscape of the extended Atlantic Area. This will lead to further design of policies acting across wider sea basins and realising the potential and priorities in sectoral specialisation (driven by public-private partnerships, cross-country knowledge exchange and capacity building) accessing funding at an EU level and creating available funding for investment, development projects, inter-firm collaborations (across the evolving BE value chain). Examining the Marine-I case study, it is evident that identification and creation of opportunities for collaborations within the BE as a sector, when coupled with accessible financial support mechanisms, can contribute to a local BE growth required for key NEAA regions to succeed in global markets in the medium and long term.
In recent years, substantial opportunities and funding have been provided for the analysis and demonstration of other types of ocean-based multi-use platforms (Zanuttigh et al., 2016; Winder and Le Heron, 2017; Schupp et al., 2019), however, ideally, only financial instruments that support a synergic co-location or interaction of maritime activities in the same geographic area (e.g., offshore wind energy and aquaculture) will promote mutual benefits for the sectors engaged in the BE. For example, recent projects, such as H2020 MUSES (Multi Use of European Seas) explore opportunities and challenges of Multi-Use implementation for Blue Growth (Schultz-Zehden et al., 2018), or MUSICA (Multiple Use of Space for Island Clean Autonomy) provides a test site for synergic use of BE sectors within a multi-use platform (e.g., renewable energy devices supporting shipping infrastructure or aquaculture facilities). Multi-use sea areas have the fundamental advantage of combining biotic and abiotic marine resource exploitation in sea areas, where any single sector may not create the win-win conditions required (Depellegrin et al., 2019). Our research however, evidenced very little multi-use sea basin level stakeholder activity beyond policy-level rhetoric. Examining our stakeholders in more detail identified even wider disconnects. We noted 72% of stakeholders provide financial support independently across sectors, outside of BE sectoral definitions – with the least focussed being public institutions (EU and national) and national research institutions. This is perhaps due to the emerging nature of the BE, but we need our national/regional public institutions to be promotors, and implementers, of BE strategies and marine spatial plans and also enforcers of Atlantic Area strategies. This policy-funding disconnect is especially worrying as whilst sector-neutral support mechanisms (accessible to any sector) are important for supply-chain integrity, they do not reinforce the aggregation of marine and maritime activity towards the BE. Moreover, public authorities at an EU and national/regional level seem to give primary importance to the socio-environmental impact of the funding support provided at a project-level, which in turn amplifies a lack of BE sectoral aggregation. While this demonstrates funding impact and thus encourages likelihood of commitment from private actors, having BE sector-oriented (and BE sub-sector oriented) funding would contribute to the acceleration of BE growth and demonstrate a unified, international attitude to BE potential. This would be particularly relevant for the technology-driven sectors (e.g., ocean energy, aquaculture, marine biotechnology) and would lead to better monitoring of the implementation and sustainability challenges of BE activities.
The knowledge produced in this study on the multi-sectoral BE stakeholder landscape may further help to address the sustainability challenges, in terms of the equitable use of ocean resources. In particular, the co-use of diverse ocean resources and their socio-cultural and economic benefits should be further explored. This could occur through the application of the UN-SDGs (Sustainable Development Goals) to understand how different sectors perform in different geographic areas and their performance relative to particular SDGs (Lee et al., 2020).
As the Atlantic region is both ecologically and socio-economically a very diverse region (Calado et al., 2019), we suggest financial support mechanism should be better designed towards the resource-dependency of the beneficiaries acting in a specific geographic area and the dependency to specific biotic and abiotic marine resources. This may lead also to geographical and sectorial specialisations that can provide new research and innovation opportunities, showcasing products, services and qualifications with a high value in the NEAA territory and beyond. We do note however, that limited financial instruments actively support soft multi-use deployment on a local scale – for example the Community-led Local Development (CLLD) and pescatourism (small scale fishery or aquaculture and coastal tourism) activities are focussed on enhancement of the natural/cultural heritage with sustainable seafood harvesting or production in a very localised area.
By exploring BE stakeholder activities in NEAA we were able to identify regional clusters, such as London and South-Western England in UK, Dublin in Ireland, Bretagne and Pays de la Loire in France, Galicia In Spain and Porto and Lisbon area in Portugal. By adopting an international geo-spatial approach to regional and local developments, further opportunities can be explored to promote knowledge exchange, supply chain integration and complementation. In particular this study can promote existing research and innovation competences across territories and can also complement existing BE Clusters and the development of new ones. The knowledge can further be promoted through the identification of funding mechanisms for stakeholders in the different territories and thus contribute to the consolidation of clusters.
Finally, metropolitan areas play an important role in the development of specialized clusters. In particular, the cities can offer a diversified workforce, networking possibilities and provide better proximity and reachability across the region through different transport vectors (Doloreux and Shearmur, 2009). In addition, metropolitan areas and capitals in the countries of the Atlantic area often refer to decisional and financial centres of the country that are of importance also for peripheral Atlantic regions. The main urban areas of the study area include Dublin (Ireland), London and Edinburgh (United Kingdom), Lisbon (Portugal), Paris and Nantes (France) and Madrid and Vigo (Spain). Clusters in metropolitan areas also benefit from proximity to governmental institutions and to university backed projects and market activities as consequence of major investment. Also of note is Brussels, which includes central institutions in support of the BE on a European level as well as being important for the Atlantic Area. Interestingly, BE clustering in Spain is evenly spread along the coast and on the islands which is result of many regionally available funds (Annex 4).
8 Conclusions
Our research presents a first pass at systematic collection of information sources focused on the Blue Economy stakeholders in the North East Atlantic Area. Our conclusions, which we acknowledge are based on imperfect and to some extent, partially incomplete data sets do provide us with some strong conclusions. Firstly, whilst international policy is placing emphasis on the Blue Economy and growth, we note there is disparity at a definition level. We have endeavoured to reduce this disparity with our definition of the BE, and thus ratified this across NEAA area accordingly. Secondly, we also conclude that whilst BE economy policy focus is evident at an international level, national and regional initiatives in the respective countries are not fully aligned, comprehended and this exploited. This, we suggest is partially due to a reluctance within policymakers to revisit existing sectoral definitions to create new sectors and new support mechanisms. It could also be due, partially, to recent populist political trends toward reinforcing the national agenda, or alternatively merely due to a need for a ‘champagne tower’ approach, where high volumes of rhetoric are required at a policy level for the message to reach the lower, geographically distributed tiers. Finally, we also conclude that it is essential, for the success of the BE and equitable, international blue growth that a sea basin approach be adopted for planning, analysis, and action. In drawing together the data in our study, the challenges of a such approach were highly evident. Developing the first stakeholder data set of this type for marine and maritime activity however, has allowed us to begin to make international level comparisons and also identify potential national level disparity that is previously unexplored. Whilst issues will always occur when comparing different countries and thus different economic areas, comparison at a sea basin level is one of the mechanisms that could lead to understanding equitable use of what a shared resource is in essence.
In terms of the limitations of our work, although the research provides valuable insights in the compositions of BE roles across different NEAA regions, further research is necessary to understand the factual contribution to the BE, in terms of detailed financial support measures, industrial activity, employment and wealth creation at a BE sector level. We acknowledge our work falls short of this detailed financial cross comparison. We do suggest however that these information sources could readily complement our database and could use our mixed-data and geo-spatial approach to create a vibrant BE economic model. This would require additional techniques for data collection, either through company-wide databases and or more effective engagement methods through workshops, focus groups and interviews with relevant actors. This additional information would allow decision-makers to better understand importance of the BE for national and regional economies by mobilising hard economic data and contribute to better understand the fragmentation of BE sectors. In light of current global challenges for the NEAA, driven by Brexit and the COVID-19 recovery, the knowledge we have amassed can be further used to address the effect of the phenomenon on BE sectors, localize its main area of effects through geospatially explicit representations and in future address impacts on supply chain and resource demand for the NEAA BE sectors. The coupled geospatial analysis performed in this study can further contribute to the identification of regional sector or multi-sector clusters and therefore to enhance strategies, policies and financial programs aiming at a sectoral support to the regional BE.
Funding
This study was financed by FANBEST Project (http://www.fanbest.eu) - Funding Atlantic Network of Blue Economy Technology Transfer (EAPA 1022/2018; INTERREG Atlantic Area ERDF).
Publisher’s Note
All claims expressed in this article are solely those of the authors and do not necessarily represent those of their affiliated organizations, or those of the publisher, the editors and the reviewers. Any product that may be evaluated in this article, or claim that may be made by its manufacturer, is not guaranteed or endorsed by the publisher.
Statements
Data availability statement
The datasets presented in this article are not readily available because the data contain stakeholder names, addresses and affiliation not to be distributed. Requests to access the datasets should be directed to a.zawalna-geer@exeter.ac.uk.
Author contributions
DD: Investigation, Writing - original draft, Methodology, Formal analysis, Writing - review and editing. AZ-G: Writing – final draft, review and editing. AA: writing – second draft, review and editing, Methodology, Formal analysis. DR-P: Methodology, Formal analysis, Writing - review and editing. AD-V: Methodology, Formal analysis, Writing - review and editing. BT: Methodology, Formal analysis, Writing - review and editing. AG: Formal analysis, Writing - review and editing. KH: Formal analysis, Writing - review and editing. EM: Formal analysis, Writing - review and editing. IA: Writing - review and editing. LJ: Formal analysis, Writing - review and editing. All authors contributed to the article and approved the submitted version.
Conflict of interest
The authors declare that the research was conducted in the absence of any commercial or financial relationships that could be construed as a potential conflict of interest.
Supplementary material
The Supplementary Material for this article can be found online at: https://www.frontiersin.org/articles/10.3389/fmars.2022.889582/full#supplementary-material
Footnotes
1.^At the time of analysis, the UK were still within the EU and are therefore included accordingly.
2.^An individuals or institutions that may – directly or indirectly, positively or negatively – affect or be affected by a project or programme, European Aid Cooperation Office (EC, 2004).
References
1
A4F (2020). Available at: https://a4f.pt/pt.
2
Abanca (2020). Available at: https://www.abanca.com/es.
3
AD&C (2019). Available at: https://www.adcoesao.pt.
4
AlgaTec. WTIF Available at: https://algatec.eu/eco-business-park.
5
AlgoSolis (2020). Available at: http://algosolis.com/en.
6
ANR (2019). (National Research Agency 2020). Available at: https://anr.fr/en.
7
Araral E. (2014). Ostrom, Hardin and the Commons: A Critical Appreciation and a Revisionist View. Environ. Sci. Policy36, 11–23.
8
Atlantic Strategy (2020) The Atlantic Strategy and the 2013 – 2020 Action Plan. Available at: https://blueindicators.ec.europa.eu/.
9
ArcGIS Online (2020). Available at: https://www.arcgis.com/index.html.
10
Bennett N. Cisneros-Montemayor A. Blythe J. Silver J. Singh G. Andrews N. et al ., (2019). Towards a Sustainable and Equitable Blue Economy.Nature Sustainability2, 991–993. doi: 10.1038/s41893-019-0404-1
11
BlueInvest (2019). Available at: https://webgate.ec.europa.eu/maritimeforum/en/frontpage/145123.
12
BioIncubaTech , (2019). Available at: http://www.bioincubatech.com/?lang=en.
13
Business Wales –Tourism (2019). Available at: https://businesswales.gov.wales/tourism/finance.
14
Caixa Capital Biomed (2019). Available at: https://www.caixacapitalrisc.es/en/category/caixa-capital-biomed.
15
Calado H. Papaioannou E.A. Caña-Varona M. Onyango V. Zaucha J. Przedrzymirska J. et al . (2019). Multi-Uses in the Eastern Atlantic: Building Bridges in Maritime Space. Ocean Coast. Manage.174, 131–143. doi: 10.1016/j.ocecoaman.2019.03.004
16
17
C.I.B (2020) Caixa Innvierte Biomed Ii. Available at: https://www.caixacapitalrisc.es/en/category/caixa-innvierte-biomed-ii.
18
Clemente R. R. (2012). Report on the Mediterranean Sea Pollution Situation Addressed by the Horizon 2020 Program of the ENPI, and Challenges in the Research Domain. Mediterr. Innovation Res. Coordination Action (MIRA)205, 12.
19
Conservatives (2018). £6m Awarded to Successful Coastal Projects in First Wave of Funding. Available at: https://www.timloughton.com/news/ ps6m-awarded-successful-coastal-projects-first-wave-funding.
20
Depellegrin D. Venier C. Kyriazi Z. Vassilopoulou V. Castellani C. Ramieri E. et al , (2019). Exploring Multi-Use Potentials in the Euro-Mediterranean Sea Space. Sci. Total Environ. 653, 612–629. doi: 10.1016/j.scitotenv.2018.10.308
21
Developers.google (2020) Get an API Key. Available at: https://developers.google.com/maps/documentation/javascript/get-api-key
22
DGPM (2019). Available at: https://www.dgpm.mm.gov.pt.
23
Doloreux D. Shearmur R. (2009). Maritime Clusters in Diverse Regional Contexts: The Case of Canada. Mar. Policy33 (3), 520–527.
24
EASME (2020) Executive Enterprise for SMEs. Available at: https://ec.europa.eu/easme/en.
25
Enhanced European Innovation Council (EIC) pilot (2020). Available at: https://ec.europa.eu/programmes/horizon2020/en/h2020-section/european-innovationcouncil-eic-pilot.
26
EPSRC (2019a) Modelling the Impact of Large Floating Wind Turbines on Offshore Navigation and Safety Critical Radar Systems. Available at: https://gow.epsrc.ukri.org/NGBOViewGrant.aspx?GrantRef=EP/S012141/1.
27
EPSRC (2019b) HOME-Offshore. Available at: https://gow.epsrc.ukri.org/NGBOViewGrant.aspx?GrantRef=EP/P009743/1.
28
ESRI (2020) An Overview of the Spatial Analyst Toolbox. Available at: https://desktop.arcgis.com/en/arcmap/10.3/tools/spatial-analyst-toolbox/an-overview-of-the-spatial-analyst-toolbox.htm.
29
EU-MAF (2019) What is the Blue Economy. Available at: https://ec.europa.eu/maritimeaffairs/sites/maritimeaffairs/files/docs/publications/what-isthe-blue-economy_en_1.pdf.
30
EU Maritime Affairs Blue Indicators. Available at: https://blueindicators.ec.europa.eu/.
31
European Agricultural Fund for Rural Development (2020). Available at: https://ec.europa.eu/info/food-farming-fisheries/key-policies/common-agricultural-policy/rural-development_en.
32
European Commission (2017) H2020 Research and Innovation Action. Available at: https://ec.europa.eu/research/participants/data/ref/h2020/other/wp/2018- 2020/annexes/h2020-wp1820-annex-d-ria_en.pdf.
33
European Commission (2018). “Study to Support Investment for the Sustainable Development of the Blue Economy, in Service Request No EASME/EMFF/2017/038,” in Competitive Multiple Framework Service Contracts for the Provision of Studies Related to the Future Development of Cohesion Policy and the ESI Funds (Lot 3) Investment Platform Recommendation, U.A.E ( Executive Agency for Small and Medium-sized Enterprises (EASME).
34
European Commission (2019) The EU Blue Economy Report 2019. Available at: https://prod5.assets-cdn.io/event/3769/assets/8442090163-fc038d4d6f.pdf.
35
European Investment Bank (2019). Available at: https://www.eib.org/en/about/initiatives/preserving-our-oceans/index.htm.
36
European Maritime and Fisheries Fund : (2014). Available at: https://ec.europa.eu/ oceans-and-fisheries/funding/ european-maritime-and-fisheries-fund-emff_ en.
37
European Maritime Fishery Fund (2019). Available at: https://ec.europa.eu/ fisheries/cfp/emff/.
38
European Structural and Investment Funds (2020). Available at: https://ec.europa.eu/regional_policy/en/policy/what/glossary/e/esif.
39
Failte Ireland (2016) Tourism Development & Innovation: A Strategy for Investment 2016-2022. Available at: https://failteireland.ie/FailteIreland/media/WebsiteStructure/Documents/2_Develop_Your_Business/6_Funding/FI-Tourism-Investment-Strategy-Final-07-06-16.pdf.
40
Franceagrimer (2020). Available at: https://www.franceagrimer.fr/.
41
Frank N. Freiwald A. Lopez-Correa M. Eisele F. Hebbeln D. Wienberg C. et al (2010). Northeast Atlantic Cold-Water Coral Reefs and Climate. In 10th International Conference on Paleoceanography. Aug 2010, La Jolla, California, United States. (hal-00511500).
42
Foundation of Science and Technology (2019). Available at: https://www.fct.pt/.
43
Galician Agency for Tourism , (2019). Available at: https://www.coe.int/en/web/cultural-routes/-/galician-agency-for-tourism.
44
Hambrey J. Evans S., (2016). Aquaculture in England, Wales and Northern Ireland: An Analysis of the Economic Contribution and Value of the Major Sub-Sectors and the Most Important Farmed Species (Hambrey Consulting), 911073–911000, ISBN: ISBN, 2016(978-1).
45
Hardins G. (1968). The Tragedy of the Commons. Science162 (3859), 1243–1248.
46
Hass P. M. (1989). Do Regimes Matter. Epistemic Communities and Mediterranean Pollution Control. The MIT Press.
47
HATCH (2020) Accelerating Sustainable Aquaculture. Available at: https://www.hatch.blue.
48
HM Goverment (2019) Industrial Strategy - Offshore Wind Sector Deal. Available at: https://assets.publishing.service.gov.uk/government/uploads/system/uploads/attachment_data/file/790950/BEIS_Offshore_Wind_Single _Pages_web_optimised.pdf.
49
Horizon 2020 Framework Programme (2020). Available at: https://ec.europa.eu/programmes/horizon2020/en.
50
IBioIC (Industrial Biotechnology Innovation Centre) (2019). Available at: http://www.ibioic.com.
51
IDEPA (2020) (Institute of Economic Development of the Principality of Asturias). Available at: https://www.devex.com/organizations/institute-of-economic-development-of-the-principality-of-asturias-idepa-147865.
52
Interreg - Atlantic Area (2019). Available at: https://www.atlanticarea.eu.
53
Instituto Nacional de Estatistica . Available at: https://www.ine.es.
54
Johnsen T. Nygaard K. Olsgard F. (2002). Biogeographical Regions in Europe-The North-East Atlantic Ocean-Huge, Deep and Heavily Exploited ( European Environment Agency (EEA).
55
Keen M. R. Schwarz A.-M. Wini-Simeon L. (2018). Towards Defining the Blue Economy: Practical Lessons From Pacific Ocean Governance. Mar. Policy88, 333–341.
56
Lee K.-H. Noh J. Khim J. S. (2020). The Blue Economy and the United Nations’ Sustainable Development Goals: Challenges and Opportunities. Environ. Int.137, 105528.
57
LIFE Programme (2020). Available at: https://ec.europa.eu/easme/en/life.
58
Lloyd W. F. (1833). The Notion of Value. WF Lloyd Lectures on Population, Value, Poor-Laws and Rent. Oxford University / [Buffalo, New York] : William S. Hein & Co., [between 2009 and 2013].
59
Lobster Grower (2014). Available at: https://www.nationallobsterhatchery.co.uk/lobster-grower
60
Maguire B. Potts J. Fletcher S. (2012). The Role of Stakeholders in the Marine Planning Process—Stakeholder Analysis Within the Solent, United Kingdom. Mar. Policy36 (1), 246–257.
61
MaREI (2020) Research Centre for Energy, Climate and Marine Research and Innovation. Available at: https://www.marei.ie.
62
Marine-I (2017). Available at: https://www.marine-i.co.uk/.
63
Mauri M. Elli T. Caviglia G. Uboldi G. Azzi M. et al . (2017). RAWGraphs: A Visualisation Platform to Create Open Outputs. In Proceedings of the 12th Biannual Conference on Italian SIGCHI Chapter (CHItaly '17). Association for Computing Machinery, New York, NY, USA, Article 28, 1–5. doi: 10.1145/3125571.3125585
64
MMO (2014). Mapping UK Shipping Density and Routes from AIS. A Report Produced for the Marine Management Organisation35. MMO Project No: 1066. ISBN: 978-1-909452-26-8.
65
MSP-Platform (2020). Supporting Implementation of MSP in the North Atlantic Region. Available at: http://msp-platform.eu/projects/supporting-implementation-maritime-spatial-planning-northatlantic-region.
66
NER 300 Programme (2020). Available at: https://ec.europa.eu/clima/policies/ innovation-fund/ner300_en.
67
Northern Periphery and Arctic Programme 2014-2020 (2020). Available at: http://www.interreg-npa.eu.
68
Nutramara (2019). Marine Biorefinery Specialists. Available at: http://www.nutramara.com.
69
OECD (2016). The Ocean Economy 2030. OECD Publishing, Paris, doi: 10.1787/9789264251724-en
70
O’Higgins T. O’Higgins L. O’Hagan A.M. Ansong J.O. et al . (2019). “Challenges and Opportunities for Ecosystem-Based Management and Marine Spatial Planning in the Irish Sea,” in ZauchaJ.GeeK. (eds) Maritime Spatial PlanningPalgrave Macmillan, Cham. https://doi.org/10.1007/978-3-319-98696-8_3
71
OSPAR Commission 2000. Quality Status Report 2000. OSPAR Commission, London. 108 + vii pp.
72
Ostrom E. (2009). A General Framework for Analyzing Sustainability of Social-Ecological Systems. Science325 (5939), 419–422.
73
Ouroceanwealth (2020). Marine Investment Drives Innovation in Ireland’s Aquaculture & Fish Bio-Processing Sector 2020. Available at: https://www.ouroceanwealth.ie/news/marine-investment-drivesinnovation-irelands-aquaculture-fish-bio-processing-sector.
74
PEBA (2019). Plataforma De Excelencia En Biotecnología De Algas. Available at: https://www.aguasresiduales.info/revista/noticias/plataforma-de-excelencia-en-biotecnologia-de-algas-peba-del-itc-de-canarias-R9DLr.
75
PIA-ADEME (2020) BILAN THÉMATIQUE ÉNERGIES MARINES RENOUVELABLES. Available at: https://www.ademe.fr/sites/default/files/assets/documents/bilan-pia-emr-011089-202007.pdf.
76
Pınarbaşı K. Galparsoro I. Depellegrin D. Bald J. Pérez-Morán G. Borja Á. et al . (2019). A Modelling Approach for Offshore Wind Farm Feasibility With Respect to Ecosystem-Based Marine Spatial Planning. Sci. Total Environ.667, 306–317. doi: 10.1016/j.scitotenv.2019.02.268
77
Ramiro-Sánchez B. González-Irusta J.M. Henry L.A. Cleland J. Yeo I. Xavier J.R. et al . (2019). Characterization and Mapping of a Deep-Sea Sponge Ground on the Tropic Seamount (Northeast Tropical Atlantic): Implications for Spatial Management in the High Seas. Front. Mar. Sci.6, 278. doi: 10.3389/fmars.2019.00278
78
R-Documentation (2020) Ggplot2. Available at: https://www.rdocumentation.org/packages/ggplot2/versions/3.3.2/topics/ggplot.
79
RESS (2020) Renewable Electricity Support Scheme. Available at: https://www.dccae.gov.ie/enie/energy/topics/Renewable-Energy/electricity/renewable-electricitysupports/ress/Pages/default.aspx.
80
RIS3 . (2019). ESTRATÉGIA DE INVESTIGAÇÃO E INOVAÇÃO PARA A ESPECIALIZAÇÃO INTELIGENTE DA REGIÃO AUTÓNOMA DOS AÇORES – RIS3 AÇORES. Available at: https://www.turismodeportugal. pt/SiteCollectionDocuments/estrategia/Estrategias-Regionais-Acores/ Estrategia-Regional-Especializacao-Inteligente-RIS3.pdf.
81
Roe M. (2015). Maritime Governance and Policy-Making ( Springer Science & Business Media). Heidelberg.
82
RTIF (2019) Tourism Fund Now Open for Applications. Available at: https://www.gov.scot/news/tourism-fund-now-open-for-applications.
83
Schultz-Zehden A., Lukic I. Ansong J.O. Altvater S. Bamlett R. Barbanti A. (2018)Ocean Multi-Use Action Plan. MUSES Project. Edinburgh.
84
Schupp M. F. Bocci M. Depellegrin D. Kafas A. Kyriazi Z. Lukic I. et al(2019). Toward a Common Understanding of Ocean Multi-Use. Front. Mar. Sci.6, 165. doi: 10.3389/fmars.2019.00165
85
Secretaría de Estado de Turismo (2019) Tourism. Available at: https://turismo.gob.es/en-us/Paginas/Index.aspx.
86
SEIA (2020) Floating Tidal Energy. Available at: https://www.offshore-energy.biz/marineenergy.
87
SMIDAP (2020) Syndicat Mixte Pour Le Développementde L’ Aquaculture Et De La Pêche Des Pays De Loire. Available at: https://www.smidap.fr.
88
Smith-Godfrey S. (2016). Defining the Blue Economy. Maritime affairs: J. Natl. maritime foundation India12 (1), 58–64.
89
Solomonsz J. Melbourne-Thomas J. Constable A. Trebilco R. van Putten I. Goldsworthy L. et al (2021). Stakeholder Engagement in Decision Making and Pathways of Influence for Southern Ocean Ecosystem Services. Front. Mar. Sci.8, 623733. doi: 10.3389/fmars.2021.623733
90
Steinmetz-Wood M. Pluye P. Ross N. A. (2019). The Planning and Reporting of Mixed Methods Studies on the Built Environment and Health. Prev. Med.126, 105752.
91
Team, R Core (2013). R: A Language and Environment for Statistical Computing. R Foundation for Statistical Computing, Vienna, Austria. Available online at https://www.R-project.org/.
92
The World Bank Document (2017) The Potential of the Blue Economy. Increasing Long-Term Benefits of the Sustainable Use of Marine Resources for Small Island Developing States and Coastal Least Developed Countries. Available at: https://openknowledge.worldbank.org/bitstream/handle/10986/26843/115545.pdf?sequence=1&isAllowed=y.
93
UN Department of Economic and Social Affairs (2015) Sustainable Development Goals. Available at: https://sdgs.un.org/goals.
94
van den Burg S. W. K. Stuiver M. Bolman B.C. Wijnen R. Selnes T. Dalton G. et al . (2017). Mobilizing Investors for Blue Growth. Front. Mar. Sci.3, 291. doi: 10.3389/fmars.2016.00291
95
WaveRoller (2013) Simple Underwater Generation of Renewable Energy. Available at: https://cordis.europa.eu/project/id/239496.
96
WEAMEC (2020) West Atlantic Marine Energy Community. Available at: https://www.weamec.fr/en/projects-calls/weamec/.
97
Winder G. M. Le Heron R. (2017). Assembling a Blue Economy Moment? Geographic Engagement With Globalizing Biological-Economic Relations in Multi-Use Marine Environments. Dialogues Hum. Geogr.7 (1), 3–26.
98
WTIF Finance. Available at: https://businesswales.gov.wales/tourism/finance.
99
WWF (2020). Promoting the Blue Economy. Available at: https://www.wwf.eu/what_we_do/oceans/promoting_a_sustainable_blue_economy/
100
Zanuttigh B. Angelelli E. Kortenhaus A. Koca K. Krontira Y. Koundouri P. , (2016). A Methodology for Multi-Criteria Design of Multi-Use Offshore Platforms for Marine Renewable Energy Harvesting. Renewable Energy85, 1271–1289. doi: 10.1016/j.renene.2015.07.080
101
Zuercher R. Motzer N. Magris R.A. Flannery W. , (2022). Narrowing the Gap Between Marine Spatial Planning Aspirations and Realities. ICES J. Mar. Sci.79 (3), 600–608. doi: 10.1093/icesjms/fsac009
Summary
Keywords
Blue Economy, blue growth, North East Atlantic, maritime sectors, stakeholder mapping, geospatial analysis, financial support, ocean energy
Citation
Depellegrin D, Zawalna-Geer A, Alexander A, Rodeiro-Pazos D, Dios-Vicente A, Teillant B, Guneratman A, Hogan K, Mendonça E, Ashton I and Johanning L (2022) Innovating the Blue Economy: A Novel Approach to Stakeholder Landscape Mapping of the Atlantic Area Sea Basin. Front. Mar. Sci. 9:889582. doi: 10.3389/fmars.2022.889582
Received
04 March 2022
Accepted
23 June 2022
Published
22 July 2022
Volume
9 - 2022
Edited by
Daniel Suman, University of Miami, United States
Reviewed by
Ana Spalding, Oregon State University, United States; Nitin Agarwala, National Maritime Foundation, India; Manoj Shivlani, University of Miami, United States
Updates
Copyright
© 2022 Depellegrin, Zawalna-Geer, Alexander, Rodeiro-Pazos, Dios-Vicente, Teillant, Guneratman, Hogan, Mendonça, Ashton and Johanning.
This is an open-access article distributed under the terms of the Creative Commons Attribution License (CC BY). The use, distribution or reproduction in other forums is permitted, provided the original author(s) and the copyright owner(s) are credited and that the original publication in this journal is cited, in accordance with accepted academic practice. No use, distribution or reproduction is permitted which does not comply with these terms.
*Correspondence: Aleksandra Zawalna-Geer, a.zawalna-geer@exeter.ac.uk
This article was submitted to Marine Affairs and Policy, a section of the journal Frontiers in Marine Science
Disclaimer
All claims expressed in this article are solely those of the authors and do not necessarily represent those of their affiliated organizations, or those of the publisher, the editors and the reviewers. Any product that may be evaluated in this article or claim that may be made by its manufacturer is not guaranteed or endorsed by the publisher.