Abstract
The design for large-scale offshore systems like renewable energy systems as well as ship structures represents the key factor for the investigation and application of such devices. The existing guide for design schemes of offshore systems cannot cover novel large-scale design demand for recent offshore systems, as a result of the fast-growing scale of offshore systems but the late update of guides. To this end, this paper proposes a novel risk estimation approach of alternative design schemes for large-scale offshore systems as a basis to support the design scheme determinations. Initially, the risks of design schemes are analyzed by fault tree analysis. Subsequently, Bayesian networks and fuzzy sets are employed to calculate the reliability of alternative designs that comply with, or deviate from, the existing guides. The risk level of alternative designs is assessed to ensure the better performance of alternative design schemes in terms of safety. The Bayesian network approach proposed also accretions the weak links in the alternative designs. The results of this paper contribute to enhancing the survivability of offshore systems, such as renewable energy systems as well as ship structures.
1 Introduction
Offshore systems have emerged in recent years such as renewable energy systems as well as ship structures (Buck et al., 2018). As the economy burgeons, cruise ships, epitomes of high entertainment and unparalleled comfort, are capturing the hearts of an ever-growing number of people (Li et al., 2020b). The global construction of these majestic vessels has surged, with average passenger capacities now tripling those of the past. However, the specter of maritime accidents looms large, with potentially catastrophic outcomes (Drummen and Olbert, 2021). Whether in the early 20th century, when cruise ships first emerged as a novel mode of transportation, or in the present day, where they have transformed from mere “transportation” vessels to symbols of “tourism and leisure,” the issue of cruise ship safety has consistently commanded significant attention (Wang et al., 2023).
Initially, cruise ships served merely as a means of transportation, offering passengers limited basic amenities (Davidson et al., 2021). However, with the advent of the tourism industry, these vessels have gradually evolved from “transportation-oriented” to “tourism and leisure-oriented.” Nowadays, cruise ships have transformed into “floating cities” on the sea, integrating cultural activities, sports, dining, shopping, lodging, and sightseeing within their densely populated, intricately structured, and compactly arranged frameworks.
To reconcile the conflicting needs for functionality and safety, the International Maritime Organization (IMO) has introduced alternative design and arrangement standards within conventions and rules, including the SOLAS Convention (Mouritz et al., 2001). These standards mandate alternative design risk assessments for large spaces exceeding regulatory requirements, ensuring that the design solutions meet stringent safety criteria. Alternative design represents a goal-oriented approach in ship design, particularly when the vessel’s usage demands make it impossible to adhere strictly to existing conventions and standards (Koromila and Spyrou, 2019). This method permits designers to utilize risk analysis and safety assessments to demonstrate that the current design meets the safety objectives and functional requirements of the conventions and standards, thereby ensuring that the design maintains an equivalent safety level to prescriptive requirements.
Fault tree analysis (FTA) and Bayesian networks (BN), due to their capabilities in risk and fault analysis, have been widely applied in the fields of ocean engineering and ship engineering. Gürgen et al. (2023) used fuzzy FTA to investigate the root causes of ship steering failures. They identified hydraulic power failure, rudder failure, and steering gear control failure as key issues. Expert linguistic judgments were used to determine event probabilities, with hydraulic power failure being the most probable. Tunçel et al. (2023) analyzed fire and explosion risks in bulk carrier ships using fuzzy logic, FTA, and cut set importance measurement. It identifies root causes and key accident combinations. The findings provide valuable insights for improving safety measures on bulk carrier ships. Göksu et al. (2023) assessed the risk of ship steering gear failures using fuzzy BN, focusing on scenarios during port berthing, strait, and canal crossings. They built a BN in NETICA software and conducted sensitivity and propagation analyses to identify key failure causes. The study found that electrical component issues, particularly loose or corroded wiring, and hydraulic oil-related errors significantly impact failures.
In addition, Chang et al. (2023) used FTA and BN to assess liquefied natural gas (LNG) transport risks on the China-Australia route. The study identified 22 risk factors, calculated their probabilities, and forecasted potential risks. Key risks include natural forces, epidemics, piracy, terrorist attacks, and LNG explosions. Based on these findings, the study provides mitigation strategies to enhance safety and reduce risk. Uflaz et al. (2023) proposed a framework that combines evidential reasoning and SPAR-H with FTA to quantify human errors and predict ship collision risks in congested waters. The study identified key human errors, including inadequate watchkeeping, improper radar monitoring, and ineffective execution of COLREG actions. Kaushik and Kumar (2023) proposed an integrated method using intuitionistic fuzzy FTA and BN for evaluating failure probabilities in ship mooring operations with imprecise data. This approach offers a robust alternative for reliability evaluation and aids decision-makers in implementing preventive and corrective actions in risk management. Cao et al. (2023) used a data-driven BN to analyze factors affecting the severity of marine accidents. The key factors identified include accident type, engine power, gross tonnage, ship type, and location. Capsizing/sinking, hull/machinery damage, and collisions are most likely to cause very serious accidents, particularly for fishing boats and small ships (Redfern et al., 2020; Ryan et al., 2021).
To assess the risk level for ship alternative design schemes, Evegren (2017) categorized the assessment results into four distinct levels. Koromila et al. (2020) conducted a sensitivity analysis on cruise ship alternative designs, employing advanced fire and evacuation simulation tools to evaluate the potential losses from digitally generated fire incidents. Hugosson (2011) performed a preliminary quantitative analysis on an alternative lightweight emergency power generation structure for RO-RO ships. Li et al. (2024) proposed a fire safety assessment method for alternative cruise ship designs using the best-worst method and DEMATEL with linguistic Z-numbers. By analyzing fire safety factors through expert evaluations and considering factor influences and correlations, the method effectively compares alternative designs to standard-based options, as validated by a case study on a luxury cruise restaurant.
The above models and methodologies proposed, however, are hard to guide the alternative design of large spaces on cruise ships with limited information in terms of failure/risk of the spaces. The reason is that each cruise ships are specially designed the existing knowledge and data are not able to implemented to new cruise ships directly resulting in a lack of input data for failure features assessment. To this end, this paper introduces the FTA and BN to conduct risk assessments on alternative design schemes for large spaces on cruise ships. The novel contribution of the paper is as follows:
-
(i) Propose an FTA-BN jointed methodology to access the risk level of large-scale of offshore structures with limited reliability-related design information.
-
(i) Propose a fuzzy theory-based failure probability assessment method to access the failure features root causes of large-scale of offshore structures.
One should realize that this evaluation determines whether the reliability level of the alternative design schemes for large spaces meets or exceeds the safety standards of the normative designs and is able to identify the weak points of the alternative design schemes as a basis of that to guide design updating. Overall, the paper provides a new method for safety design of large-scale of offshore structures.
The rest of this paper is organized as follows. Section 2 reviews the basic concepts of FTA and BN. The proposed risk assessment method of alternative design schemes for large premises based on FTA-BN is presented in Section 3. Section 4 provides the case studies and discussions, followed by the conclusions.
2 Methods
2.1 Fault tree analysis
FTA is a typical reliability analysis tool and it is extensively utilized in system safety and reliability analyses, having found successful applications in engineering research, design, and construction projects (Refulio-Coronado et al., 2021; Yazdi et al., 2023). FTA is a comprehensive method for studying the occurrence, development, and evolution of accidents (Li and Soares, 2022). Utilizing logical reasoning, FTA operates through a top-down approach. FTA identifies all direct events that could lead to accidents (Garcia-Soto et al., 2021).
The essence of FTA lies in constructing a visual tree diagram that logically traces the relationships between top-level events and subsequent lower-level events. This relationship is depicted using “AND gates” and “OR gates.” An “AND gate” signifies that the upper-level event will only occur if all connected lower-level input events happen simultaneously, say:
where, is the output event state.
The probability of an upper-level event occurring when connected through an “AND gate” is calculated as:
where, is the occurrence probability of the upper-level event and is the occurrence probability of the lower-level event.
An “OR gate” relationship indicates that the upper-level event will occur if at least one of the connected lower-level input events happens. The probability of an upper-level event occurring when connected through an “OR gate” is calculated as:
The probability of an upper-level event occurring when connected through an “OR gate” is calculated as:
2.2 Bayesian network
The BN represents dependencies among variables. Its precise probability expression and correlation modeling capabilities have garnered increasing attention in system reliability analysis and evaluation (Li et al., 2022). Pearl (1986) introduced a probabilistic reasoning network to depict dependencies among probabilities. Building on this, Lauritzen (1988) proposed the junction tree algorithm, bringing BN into the realm of engineering applications. In recent years, BN has found extensive applications in various fields, including engineering technology. For instance, Chen et al. (2021) used BN to analyze complex equipment, proposing a fuzzy BN reasoning model for fault diagnosis. Similarly, Chen et al. (2020) analyzed the tunneling process of the drilling and blasting method using BN. Li et al. (2020a) introduced a BN-based reliability analysis for offshore floating wind turbines, determining characteristics such as failure probability, failure rate, and mean time to failure.
BNs generally notated as , where is the set of nodes, and is the set of edges. For any node , it represents the variables in the model at the probability level and the nodes in the graph at the directed acyclic graph model level. represents the causality between nodes. For any edge connecting a child node to the parent node. Root nodes are those without parents and intermediate nodes possess both parent nodes and child nodes. Marginal probability distributions derived from collected data or subjective experiential information (Bobbio et al., 2001; Langseth and Portinale, 2007; Jun and Kim, 2017; Hale et al., 2024).
At the level of probabilistic inference, when the state of is changed, the probability distributions of all nodes within the network will be updated (Lu et al., 2023; Zhu et al., 2023). Specifically, let the joint probability distribution of the n-dimensional random variable by:
In BN probabilistic inference, the joint probability distribution of the n-dimensional random variable can be simplified as:
where, represents the set of parent nodes of the random variable .
A BN updates the probabilistic characteristics of all nodes within the network according to Bayes’ theorem (Pierard et al., 2022; Zeldis and Plew, 2022), as:
where, denotes the conditional probability of given .
2.3 Framework for constructing a Bayesian network model based on fault tree
Fault trees are a commonly used in reliability analysis (Čepin and Mavko, 2002; Hobday et al., 2018). However, as system size increases and computational accuracy requirements become high, the precision of the computational results is severely tested. Therefore, it is able to map FTAs into BNs (Lee et al., 1985). This article proposes a reliability analysis method based on fault trees for the design of large spaces on cruise ships. Figure 1 shows the method for converting the fault tree into the BN used in this article:
-
(1) Events in the fault tree to nodes in the BN: The events in the fault tree are converted into nodes in the BN. Each node in the BN represents an event in the fault tree.
-
(2) Causal relationships in the fault tree to directed edges in the BN: The causal relationships between events in the fault tree are converted into directed edges in the BN. Directed edges link nodes in the BN, starting from the parent node (input event) and pointing to the child node.
-
(3) Gate logic in the fault tree to conditional probability tables (CPT) in the BN: The gate logic between events in the fault tree is converted into conditional probability tables in the BN. These tables are used to establish the conditional probabilities for the child nodes based on the parent nodes.
Figure 1

Converting fault tree into the BN.
3 The risk assessment of alternative design schemes
3.1 The design scheme
A main vertical zone (MVZ) in a ship is formed by the hull, superstructure, and deckhouse sections, separated by steel bulkheads. Within these MVZs, further subdivisions create multiple individual spaces. Large spaces, within an MVZ, are defined as areas enclosed by steel bulkheads that are substantial in size. These typically include residential areas, dining areas, bars, and other recreational zones, potentially encompassing the entire MVZ.
According to the SOLAS Convention, the width and length of an MVZ on any deck generally should not exceed 40 meters, with a maximum limit of 48 meters, and the area should not surpass 1600 square meters. However, due to the functional needs of cruise ships, areas like dining rooms and residential cabins may exceed SOLAS requirements, thereby increasing fire risk and compromising safety. The IMO, recognizing this issue, has stipulated in Chapter II-2 of the SOLAS Convention that large spaces exceeding these specified limits may undergo alternative design. Nonetheless, the safety level of these alternative designs must not be lower than that of spaces meeting the standard requirements.
This article focuses on evaluating the reliability of both SOLAS-compliant large spaces and alternative design schemes that exceed these requirements. By employing BN theory based on FTA, the study quantitatively assesses the reliability of these alternative designs, determining whether they meet or exceed the reliability levels of spaces that comply with SOLAS standards.
3.2 Fault tree establishment
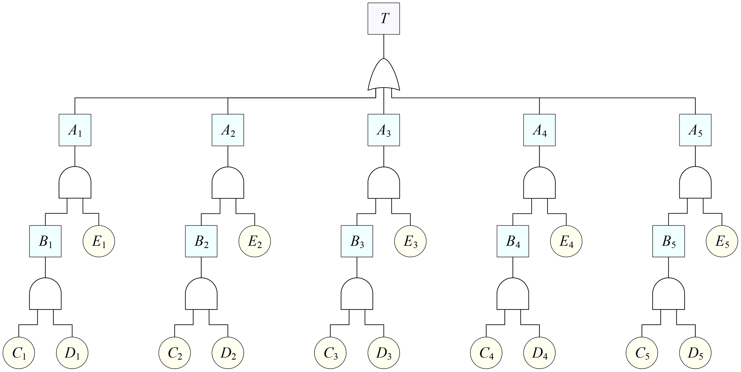
Selecting casualties in large premises as the evaluation criteria to assess the fire safety of cruise ships, therefore, casualties in large premises are taken as the top event (T) of the fault tree. The incident is caused by a disastrous fire in a large premise and the inability of all personnel inside to evacuate, while the disastrous fire is caused by a fire in a certain zone that could not be controlled.
Let be the fire in the area i that caused casualties, represents a disastrous fire in area i, represents the inability of all internal personnel to evacuate due to the fire in area i, Events and represent the occurrence of a fire in area i and the inability to control the fire, where . According to the logical relationship of casualties caused by fires in large premises, it can be concluded that the relationship between T and is an “OR gate”, is connected to and through the “AND gate”, and the relationship between event and events and is an “AND gate”. To this end, the construction of a fire safety fault tree for large premises is shown in Figure 2. Note that the fire areas may change due to different layouts of large premises, therefore, the area near the exit and densely populated areas can be selected as the zone of the fire.
Figure 2

Fire safety fault tree for large premises.
3.3 Determination of occurrence probability for basic events
After establishing the structure of FTA, the next step is to quantify the probability of basic events. There are many reliability analysis methods (Huang et al., 2021; Huang et al., 2023; Huang et al., 2024) that can quantify the failure probability, however, most of them rely on rich sample data. Due to the scarcity of cruise ship fire data, it is difficult to quantify the occurrence probability of basic events. Expert evaluation is an alternative solution to this situation, and the fuzzy set theory is introduced in this paper. The derivation of the probability of the basic events includes the following three steps.
(1) Quantify the occurrence probability using the fuzzy set
To quantify the probability of fire casualties in large premises, experts are invited to assess all the basic events involved in fire safety. The occurrence probability of basic events is evaluated using linguistic terms with {Very Low (VL), Low (L), Slightly Low (SL), Moderate (M), Slightly High (SH), High (H), and Very High (VH)}. In addition, to simplify the modeling process, the triangular fuzzy number is used to quantify evaluation linguistics. Figure 3 displays the expression of fuzzy failure probability, and the membership function corresponding to the triangular fuzzy number is as follows:
Figure 3

Expression of fuzzy failure probability.
(2) Aggregate experts’ evaluations of basic events
Due to differences in experience and cognition, experts may have different evaluations of the same basic event. To reduce the subjectivity of personal evaluation, the consistency aggregation method (Kaushik and Kumar, 2023) is introduced in this paper. Firstly, the similarity degree between Expert and Expert is defined as:
where, , and are two triangular fuzzy numbers, and are the expected evaluations of and , respectively. The expected evaluation of a triangular fuzzy number can be calculated by:
where, , and .
It can be defined as a decision matrix M with elements , as shown in Equation 16. Note that when , there is .
Then, the average agreement degree and the relative agreement degree of Expert are computed by:
Accordingly, the experts’ evaluations on the jth basic event can be aggregated to:
where, is the fuzzy evaluation of Expert on the jth basic event, m and n are the number of experts and basic events, respectively.
(3) Determine the fuzzy probability value of basic events
To address the fuzzy numbers, the center of area defuzzification is adopted. The aggregated fuzzy number of basic events is converted into fuzzy possibility score (FPS) by:
Finally, to ensure consistency between the true probability and fuzzy probability of all events, it is necessary to convert the FPS into fuzzy probability value (FPV), as follows (Wang et al., 2013):
where, .
3.4 Bayesian network modeling for fire safety
According to the method described in Section 2.3, the transformation of the fire safety fault tree for large premises into the BN is simple, with the top event T as the leaf node of the BN, the intermediate events and as the intermediate nodes, and the basic events , , and as the root nodes, . Figure 4 gives the BN for fire safety in large premises.
Figure 4

Bayesian network for fire safety in large premises.
Note that two Boolean gates of “AND gate” and “OR gate” are contained in the fault tree shown in Figure 2. Therefore, the CPT of intermediate nodes in Figure 4 are set as Table 1 (Take B1 as an example) and Table 2. The prior probability of the root node is obtained from the FPV. Then, by combining the prior probability of the root node with the CPT, the probability of fire and casualties in large premises can be determined. In addition, assuming that the probability of fire and casualties in large premises is 100%, according to the reverse inference of BNs, the posterior probabilities of the basic and intermediate events of the fault tree can be calculated, thereby diagnosing the important factors of fire safety in large premises of cruise ships.
Table 1
| C 1 | 1 | 0 | |||||||
| D 1 | 1 | 0 | 1 | 0 | |||||
| B 1 | 1 | 1 | 0 | 0 | 0 | 0 | 0 | 0 | 0 |
| 0 | 0 | 1 | 1 | 1 | 1 | 1 | 1 | 1 | |
Conditional probabilistic table for B1.
Table 2
| A 1 | 1 | 0 | ||||||||||||
| A 2 | 1 | 0 | 1 | 0 | ||||||||||
| … | … | |||||||||||||
| An | 1 | 0 | … | 1 | 0 | 1 | 0 | … | 1 | 0 | ||||
| T | 1 | 1 | 1 | … | 1 | 1 | 1 | 1 | … | 1 | 0 | |||
| 0 | 0 | 0 | … | 0 | 0 | 0 | 0 | … | 0 | 1 | ||||
Conditional probabilistic table for T..
4 Case studies and discussions
In this section, a luxury cruise ship theater is taken as an example to verify the proposed fire safety risk assessment method for large premises. Due to the length of the MVZ where the theater is located exceeding 48m, and it does not meet the requirements of Chapter II-2/9 of the SOLAS Convention, therefore the theater needs to implement an alternative design. To ensure that the alternative design of the theater can meet the prescribed safety level requirements, the club that meets the standard requirements is adopted for comparison.
4.1 Fire safety risk assessment for theater
The theater spans decks 4 and 5, with a total of 985 seats (615 seats on the first floor and 370 seats on the second floor). The performance stage is arranged at the beginning of the first floor, spanning two decks. To ensure the viewing experience, the middle of the second floor is designed with an opening, and the seats are arranged around the opening. There are a total of 6 exits arranged on the first floor, with 2 at the rear and middle for passenger use, and 2 at the front for theater staff use. There are a total of 4 exits arranged on the second floor, with 2 at the rear and front. The floor plan of the theater is shown in Figure 5 and Figure 6.
Figure 5

Layout of the first floor of the theater.
Figure 6

Layout of the second floor of the theater.
Define the occurrence of casualties in the theater as the top event (T), which is caused by a disastrous fire in the theater and the inability of all personnel to evacuate. According to the layout of the theater, the possible scenarios that may cause the top even include fire with casualties near the rear exit of the first floor (A1), a fire with casualties near the middle exit of the first floor (A2), a fire with casualties near the middle seat of the first floor (A3), a fire with casualties on the first-floor stage (A4), a fire with casualties on the side curtain of the first floor (A5), a fire with casualties near the rear exit of the second floor (A6), a fire with casualties near the front exit of the second floor (A7), and a fire with casualties on the side curtain of the second floor (A8), as shown in Figures 5, 6. Therefore, according to Figure 3, the fire safety fault tree of theater can be constructed as shown in Figure 7, where intermediate events B1, B2, B3, B4, B5, B6, B7, and B8 respectively represent a disastrous fire near the rear exit of the first floor, a disastrous fire near the middle exit of the first floor, a disastrous fire near the middle seat of the first floor, a disastrous fire on the first-floor stage, a disastrous fire on the side curtains of the first floor, a disastrous fire near the rear exit of the second floor, a disastrous fire near the front exit of the second floor, and a disastrous fire on the side curtains of the second floor. The basic events and their descriptions are tabulated in Table 3.
Figure 7

Fire safety fault tree of the theater.
Table 3
| Event | Description | Event | Description | Event | Description |
|---|---|---|---|---|---|
| C 1 | Fire broke out near the rear exit of the first floor | D 1 | Fire near the exit at the rear of the first floor cannot be controlled | E 1 | Inability of personnel to evacuate due to the fire near the rear exit of the first floor |
| C 2 | Fire broke out near the middle exit of the first floor | D 2 | Fire near the middle exit of the first floor cannot be controlled | E 2 | Inability of personnel to evacuate due to the fire near the middle exit of the first floor |
| C 3 | Fire broke out near the middle seat of the first floor | D 3 | Fire near the middle seat of the first floor cannot be controlled | E 3 | Inability of personnel to evacuate due to the fire near the middle seat of the first floor |
| C 4 | Fire broke out on the first-floor stage | D 4 | Fire on the first-floor stage cannot be controlled | E 4 | Inability of personnel to evacuate due to the fire on the first-floor stage |
| C 5 | Fire broke out on the side curtain of the first floor | D 5 | Fire on the side curtain of the first floor cannot be controlled | E 5 | Inability of personnel to evacuate due to the fire on the side curtain of the first floor |
| C 6 | Fire broke out near the rear exit of the second floor | D 6 | Fire near the rear exit of the second floor cannot be controlled | E 6 | Inability of personnel to evacuate due to the fire near the rear exit of the second floor |
| C 7 | Fire broke out near the front exit of the second floor | D 7 | Fire near the front exit of the second floor cannot be controlled | E 7 | Inability of personnel to evacuate due to the fire near the front exit of the second floor |
| C 8 | Fire broke out on the side curtain of the second floor | D 8 | Fire on the side curtain of the second floor cannot be controlled | E 8 | Inability of personnel to evacuate due to the fire on the side curtain of the second floor |
Fault tree events and their descriptions of the theater.
Due to the scarcity of data on cruise ship fire accidents, expert evaluations are collected to estimate the occurrence probability of the basic event of the theater fire safety fault tree. 5 fire risk experts are invited to form an evaluation team to assess the 24 basic events of the alternative design scheme for the aforementioned theater. According to the triangular fuzzy numbers shown in Figure 3, the evaluation results of the 5 experts are listed in Table 4. In addition, Table 4 provides the aggregated fuzzy number and fuzzy occurrence probability of each basic event.
Table 4
| Event | DM 1 | DM 2 | DM 3 | DM 4 | DM 5 | Aggregated fuzzy number | Occurrence probability/% |
|---|---|---|---|---|---|---|---|
| C 1 | L | SL | SL | L | H | (0.120, 0.278, 0.467) | 0.078 |
| D 1 | SL | SL | SL | VL | M | (0.133, 0.327, 0.525) | 0.120 |
| E 1 | H | VH | SH | SH | SH | (0.611, 0.793, 0.938) | 3.111 |
| C 2 | L | SL | M | SL | SH | (0.200, 0.387, 0.587) | 0.216 |
| D 2 | M | SL | SL | L | M | (0.174, 0.362, 0.562) | 0.173 |
| E 2 | SH | H | SH | SH | H | (0.577, 0.777, 0.939) | 2.791 |
| C 3 | SL | L | M | L | SH | (0.167, 0.325, 0.525) | 0.134 |
| D 3 | SH | H | VH | SL | H | (0.636, 0.814, 0.925) | 3.351 |
| E 3 | SL | M | SH | VL | M | (0.297, 0.491, 0.689) | 0.473 |
| C 4 | H | VH | H | M | VH | (0.729, 0.887, 0.958) | 5.456 |
| D 4 | SH | M | SH | M | H | (0.457, 0.657, 0.839) | 1.352 |
| E 4 | SL | L | VL | SL | H | (0.158, 0.326, 0.506) | 0.122 |
| C 5 | H | M | SL | VL | SH | (0.402, 0.596, 0.77) | 0.911 |
| D 5 | SH | H | L | SL | SH | (0.427, 0.617, 0.795) | 1.063 |
| E 5 | SL | M | L | VL | M | (0.187, 0.360, 0.555) | 0.175 |
| C 6 | M | L | SL | M | SH | (0.268, 0.457, 0.657) | 0.376 |
| D 6 | M | SL | M | L | M | (0.234, 0.424, 0.624) | 0.290 |
| E 6 | VH | VH | H | H | SH | (0.746, 0.906, 0.982) | 6.433 |
| C 7 | SL | SH | SL | SL | M | (0.196, 0.396, 0.596) | 0.224 |
| D 7 | SH | SL | M | SL | M | (0.256, 0.456, 0.656) | 0.362 |
| E 7 | SL | SL | SH | SH | SH | (0.361, 0.561, 0.761) | 0.757 |
| C 8 | SH | SL | SL | L | H | (0.277, 0.465, 0.646) | 0.382 |
| D 8 | M | SH | M | M | H | (0.404, 0.604, 0.788) | 0.968 |
| E 8 | L | L | SL | VL | M | (0.072, 0.202, 0.395) | 0.032 |
Expert evaluations for theater fire with casualties.
In can be observed from Table 4 that the occurrence probability of the inability of personnel to evacuate due to the fire near the rear exit of the second floor (E6) is the highest. This is because the rear exit is the main escape route for the second floor. If a fire occurs here, it will render one of the two main escape routes unusable and block the escape route for personnel on the side of the ship to escape to the middle, greatly increasing the difficulty of evacuation for personnel on the second floor. The next is the probability of a fire broke out on the first-floor stage (C4). Due to usage requirements, flammable materials such as curtains and decorations are generally placed on the stage, which increases the likelihood of a fire occurring. In addition, the probability of a fire near the middle seat of the first floor cannot be controlled (D3) is relatively high. The reason is that the arrangement of middle seats on the first floor is the most densely packed and far away from fire-fighting facilities, making it easier for the fire to spread. The probability of the inability of personnel to evacuate due to the fire on the side curtain of the second floor (E8) is the lowest. The side curtain is far from the escape point and has little impact on the use of the escape route, resulting in minimal impact on personnel evacuation. The above situation is consistent with reality, indicating that the evaluation results are reasonable.
According to the transformation of the fault tree into BN, the obtained BN for the fire safety of the theater is shown in Figure 8. By combining the occurrence probability of the basic event listed in Table 4 and the CPTs shown in Tables 1, 2, the probability of fire with casualties of the theater can be derived. The well-established software GeNIe is adopted in this paper to implement BN modeling and analysis. The obtained probability of fire with casualties for the alternative design of the theater is 2.190×10−6, and the probability of fire with casualties in each area is listed in Table 5.
Figure 8

Bayesian network for fire safety of the theater.
Table 5
| Node | Occurrence probability/10−6 | Node | Occurrence probability/10−6 |
|---|---|---|---|
| A 1 | 0.291 | A 5 | 1.695 |
| A 2 | 1.043 | A 6 | 7.015 |
| A 3 | 2.124 | A 7 | 0.614 |
| A 4 | 8.999 | A 8 | 0.118 |
| T | 2.190 |
Probability of fire with casualties in the theater.
As seen in Table 5, the probability of a fire with casualties on the first-floor stage (A4) is the highest. Due to the functional requirements of the stage, fires are more likely to occur here, and the fire is more likely to spread and difficult to control, resulting in the highest risk of casualties. The next is the probability of a fire with casualties near the rear exit of the second floor (A6). This is because the space on the second floor is relatively narrow. Once this exit catches fire, it not only renders one of the main escape routes unusable but also blocks the escape route from the side of the ship to the middle, seriously affecting the evacuation and escape of personnel on the second floor, resulting in casualties. The area with the lowest probability of fire with casualties is the side curtain of the second floor (A8). The reason is that due to the layout of the theater, there are fewer people on the side, making it less prone to fire. Even if a fire occurs here, the impact on the escape route and exit is very small. In addition, the number of people on the second floor is much smaller than on the first floor, making it the least likely to cause casualties.
4.2 Fire safety risk assessment for club
The club is situated in the 2nd MVZ of the cruise ship, which is 40m long and covers an area of 1135m2, satisfying the regulatory requirements and does not require alternative design. The club has 158 seats, with the stage arranged at the rear and one exit on each side. The layout of the club is shown in Figure 9.
Figure 9

Layout of the club.
According to the layout of the club, five situations can cause a fire with casualties: a fire with casualties near the port exit (A1), a fire with casualties near the starboard exit (A2), a fire with casualties near the middle seat (A3), a fire with casualties on the stage (A4), and a fire with casualties on the starboard curtain (A5). The locations of each area are marked in Figure 9. Define intermediate nodes B1, B2, B3, B4, and B5 as a disastrous fire near the port exit, a disastrous fire near the starboard exit, a disastrous fire on the middle seat, a disastrous fire on the stage, and a disastrous fire on the starboard curtain, respectively. Referring to Figure 8, the BN for fire safety of the club is established in Figure 10, where the root nodes and their descriptions are shown in Table 6.
Figure 10

Bayesian network for fire safety of the club.
Table 6
| Node | Description | Node | Description | Node | Description |
|---|---|---|---|---|---|
| C 1 | Fire broke out near the port exit | D 1 | Fire near the port exit cannot be controlled | E 1 | Inability of personnel to evacuate due to the fire near the port exit |
| C 2 | Fire broke out near the starboard exit | D 2 | Fire near the starboard exit cannot be controlled | E 2 | Inability of personnel to evacuate due to the fire near the starboard exit |
| C 3 | Fire broke out near the middle seat | D 3 | Fire near the middle seat cannot be controlled | E 3 | Inability of personnel to evacuate due to the fire near the middle seat |
| C 4 | Fire broke out on the stage | D 4 | Fire on the stage cannot be controlled | E 4 | Inability of personnel to evacuate due to the fire on the stage |
| C 5 | Fire broke out on the starboard curtain | D 5 | Fire on the starboard curtain cannot be controlled | E 5 | Inability of personnel to evacuate due to the fire on the starboard curtain |
Roof nodes and their descriptions.
Five fire risk experts are also invited to evaluate the club fire with casualties. The obtained fuzzy evaluation linguistics, the aggregated fuzzy numbers, and fuzzy occurrence probabilities are listed in Table 7. Furthermore, the calculated probability of fires with casualties in the club and its areas is shown in Table 8. It can be seen from Table 8 that the probability of fire with casualties near the starboard exit (A2) is the lowest, followed by the probability of fire with casualties on the starboard curtains causing casualties (A5), and the probability of fire with casualties near the middle seat (A3). The probability of fire with casualties on the stage (A4) is the highest. Due to the functional requirements of the stage, fires are more likely to occur here, and the fire is more likely to spread and difficult to control, resulting in the highest risk of casualties. Summarizing the situation in each area, the probability of club fire with casualties is 2.539×10−6.
Table 7
| Event | DM 1 | DM 2 | DM 3 | DM 4 | DM 5 | Aggregated fuzzy number | Occurrence probability/% |
|---|---|---|---|---|---|---|---|
| C 1 | L | M | SL | L | M | (0.145, 0.307, 0.507) | 0.110 |
| D 1 | L | SH | M | SH | SH | (0.427, 0.620, 0.820) | 1.125 |
| E 1 | SH | H | M | H | VH | (0.637, 0.816, 0.932) | 3.432 |
| C 2 | L | M | L | L | M | (0.120, 0.278, 0.467) | 0.078 |
| D 2 | SL | L | SH | L | SH | (0.222, 0.382, 0.582) | 0.223 |
| E 2 | SH | SH | SL | H | VH | (0.579, 0.759, 0.896) | 2.451 |
| C 3 | L | H | SH | SL | L | (0.241, 0.398, 0.581) | 0.246 |
| D 3 | M | SH | M | M | H | (0.404, 0.604, 0.788) | 0.968 |
| E 3 | L | H | H | M | M | (0.457, 0.649, 0.804) | 1.236 |
| C 4 | SH | H | M | SH | H | (0.549, 0.749, 0.908) | 2.302 |
| D 4 | M | H | SH | SL | H | (0.493, 0.693, 0.849) | 1.602 |
| E 4 | L | M | M | M | M | (0.279, 0.471, 0.671) | 0.414 |
| C 5 | SH | H | SL | SL | SH | (0.391, 0.591, 0.772) | 0.887 |
| D 5 | SL | SH | M | SL | VH | (0.356, 0.540, 0.707) | 0.634 |
| E 5 | SL | SH | SH | VL | SL | (0.289, 0.483, 0.680) | 0.445 |
Expert evaluations for club fire with casualties.
Table 8
| Node | Occurrence probability/10−6 | Node | Occurrence probability/10−6 |
|---|---|---|---|
| A 1 | 0.425 | A 4 | 1.527 |
| A 2 | 0.043 | A 5 | 0.250 |
| A 3 | 0.294 | T | 2.539 |
Probability of fire with casualties in the theater.
4.3 Comparisons and discussions
By comparing the probabilities of theater fire with casualties (2.190×10−6) and club fire with casualties (2.539×10−6), it can be concluded that the safety level of the theater alternative design meets the requirements of the convention. In terms of the alternative design of the theater, due to the increase in capacity, the arrangement of seats is more densely packed, which to some extent increases the risk of fire and uncontrollable fire. A larger stage also brings greater fire risks. In addition, the increase in space makes the evacuation route for personnel longer, and the fixed seats slow down the evacuation speed, which increases the risk of personnel being unable to complete the evacuation completely. However, due to the significant increase in the number of theater exits, it is more conducive to the evacuation of all personnel. Meanwhile, multiple exits provide more evacuation route options, which is conducive to dealing with situations where a certain exit cannot be used due to the impact of a fire, effectively reducing the risk of casualties.
To further analyze the risk factors of theater fire with casualties, the occurrence probability of leaf node (T) is set to 100% in the established BN model of theater fire safety, which means that a fire has occurred in the theater and there have been casualties. According to the software GeNIe, the posterior probabilities of each root node in the BN are obtained, as shown in Figure 11, Table 9. It can be observed from Figure 11, Table 9 that the root nodes (C4, D4, E4) related to the fire on the first-floor stage have the greatest impact on the alternative design of the theater, followed by the root nodes (C6, D6, E6) of the fire near the rear exit on the second floor and the root nodes (C3, D3, E3) of the fire near the middle seat of the first floor. These risk events require priority development of strict management and measures to reduce the probability of theater fire with casualties.
Figure 11

Key risk factors identification for theater fire with casualties.
Table 9
| Node | Posterior probability/% | Node | Posterior probability/% | Node | Posterior probability/% |
|---|---|---|---|---|---|
| C 1 | 1.407 | E 3 | 10.126 | D 6 | 32.229 |
| D 1 | 1.448 | C 4 | 44.309 | E 6 | 36.404 |
| E 1 | 4.399 | D 4 | 41.892 | C 7 | 3.021 |
| C 2 | 4.968 | E 4 | 44.167 | D 7 | 3.155 |
| D 2 | 4.927 | C 5 | 8.579 | E 7 | 3.539 |
| E 2 | 7.421 | D 5 | 8.720 | C 8 | 0.920 |
| C 3 | 9.820 | E 5 | 7.900 | D 8 | 1.503 |
| D 3 | 12.725 | C 6 | 2.287 | E 8 | 0.572 |
Posterior probability for theater fire with casualties.
In addition, sensitivity analyses are conducted on the BN of theater fire safety, as shown in Figure 12, where the darker the node color, the more sensitive it is to the target node (i.e., the theater fire with casualties). As seen in Figure 12, the nodes with darker colors include E4 (Inability of personnel to evacuate due to the fire on the first-floor stage), D6 (Fire near the rear exit of the second floor cannot be controlled), C6 (Fire broke out near the rear exit of the second floor), C3 (Fire broke out near the middle seat of the first floor), E5 (Inability of personnel to evacuate due to the fire on the side curtain of the first floor). A small change in the occurrence probability of the above nodes may have a significant impact on theater fires with casualties. Therefore, emphasis should be given to reducing their occurrence probabilities and improving the safety of the alternative design scheme.
Figure 12

Sensitivity analysis for theater fire with casualties.
5 Conclusions
This paper, grounded in FTA and fuzzy set theory, constructs BN models for both the design scheme that meets regulatory requirements and the alternative design scheme that exceeds these standards for large premises. A risk assessment of the two design schemes was conducted, along with an evaluation of the importance of each fundamental event within the alternative design scheme. The conclusions of this study are as follows:
-
(1) The risk assessment indicates that the alternative design scheme for the large premises proposed in this paper has a lower reliability level compared to the design scheme that meets regulatory requirements, yet this alternative design scheme is feasible.
-
(2) From the perspective of enhancing the reliability of the alternative design scheme for large premises, it is found that the layout of the stage and the exit area at the back of the second floor are critical components. These can be strengthened by increasing fire safety equipment, reducing the use of combustible materials, and planning escape routes more effectively.
It should be noted that the fault tree and BN of alternative design schemes for safety assessment are constructed from the major fire occurrence and inability to evacuate safety. Cruise ships are a complex system, and a large number of factors such as cabin layout, vertical bulkhead fire separation structure, fire and smoke deflector layout, main fire protection system, escape exit layout, and escape sign layout can affect fire safety. Therefore, improving the fault tree and BN models from the perspective of facilities is our future work.
Statements
Data availability statement
The original contributions presented in the study are included in the article/supplementary material. Further inquiries can be directed to the corresponding author.
Author contributions
JL: Conceptualization, Data curation, Formal analysis, Investigation, Methodology, Project administration, Resources, Software, Validation, Visualization, Writing – original draft, Writing – review & editing. GW: Data curation, Formal analysis, Methodology, Software, Validation, Visualization, Writing – original draft, Writing – review & editing. CL: Data curation, Formal analysis, Methodology, Software, Writing – review & editing. YG: Project administration, Supervision, Validation, Visualization, Writing – review & editing. GC: Funding acquisition, Project administration, Resources, Supervision, Validation, Visualization, Writing – review & editing.
Funding
The author(s) declare that no financial support was received for the research, authorship, and/or publication of this article.
Acknowledgments
This work was supported by the 2023 Shanghai Science and Technology Innovation Action Plan (No. 23DZ1203100).
Conflict of interest
Author JL, GW, CL, YG, GC was employed by the company Shanghai Waigaoqiao Shipbuilding.
The authors declare that the research were conducted in the absence of any commercial or financial relationships that could be construed as a potential conflict of interest.
Publisher’s note
All claims expressed in this article are solely those of the authors and do not necessarily represent those of their affiliated organizations, or those of the publisher, the editors and the reviewers. Any product that may be evaluated in this article, or claim that may be made by its manufacturer, is not guaranteed or endorsed by the publisher.
References
1
Bobbio A. Portinale L. Minichino M. Ciancamerla E. (2001). Improving the analysis of dependable systems by mapping fault trees into Bayesian networks. Reliability Eng. System Saf.71, 249–260. doi: 10.1016/S0951-8320(00)00077-6
2
Buck B. H. Troell M. F. Krause G. Angel D. L. Grote B. Chopin T. (2018). State of the art and challenges for offshore integrated multi-trophic aquaculture (IMTA). Front. Mar. Sci.5, 165. doi: 10.3389/fmars.2018.00165
3
Cao Y. Wang X. Wang Y. Fan S. Wang H. Yang Z. et al . (2023). Analysis of factors affecting the severity of marine accidents using a data-driven Bayesian network. Ocean Eng.269, 113563. doi: 10.1016/j.oceaneng.2022.113563
4
Čepin M. Mavko B. (2002). A dynamic fault tree. Reliability Eng. System Saf.75, 83–91. doi: 10.1016/S0951-8320(01)00121-1
5
Chang Z. He X. Fan H. Guan W. He L. (2023). Leverage Bayesian network and fault tree method on risk assessment of LNG maritime transport shipping routes: Application to the China–Australia route. J. Mar. Sci. Eng.11, 1722. doi: 10.3390/jmse11091722
6
Chen W. Wang H. Zhang G. Wang C. Zhong G. (2020). Evaluation of tunnel collapse susceptibility based on T-S fuzzy fault tree and bayesian network. J. Shanghai Jiao Tong Univ.54, 820–830. doi: 10.16183/j.cnki.jsjtu.2020.99.011
7
Chen H. Zhao A. Li T. Cal C. Cheng S. Xu C. (2021). Fuzzy Bayesian network inference fault diagnosis of complex equipment based on fault tree. J. Syst. Eng. Electron.43, 1248–1261. doi: 10.12305/j.issn.1001-506X.2021.05.12
8
Davidson I. Cahill P. Hinz A. Kluza D. Scianni C. Georgiades E. (2021). A review of biofouling of ships’ internal seawater systems. Front. Mar. Sci.8, 761531. doi: 10.3389/fmars.2021.761531
9
Drummen I. Olbert G. (2021). Conceptual design of a modular floating multi-purpose island. Front. Mar. Sci.8, 615222. doi: 10.3389/fmars.2021.615222
10
Evegren F. (2017). Fire risk assessment of alternative ship design. Ships Offshore Structures12, 837–842. doi: 10.1080/17445302.2016.1275474
11
Garcia-Soto C. Seys J. J. Zielinski O. Busch J. A. Luna S. I. Baez J. C. et al . (2021). Marine citizen science: Current state in Europe and new technological developments. Front. Mar. Sci.8, 621472. doi: 10.3389/fmars.2021.621472
12
Göksu B. Yüksel O. Şakar C. (2023). Risk assessment of the Ship steering gear failures using fuzzy-Bayesian networks. Ocean Eng.274, 114064. doi: 10.1016/j.oceaneng.2023.114064
13
Gürgen S. Yazır D. Konur O. (2023). Fuzzy fault tree analysis for loss of ship steering ability. Ocean Eng.279, 114419. doi: 10.1016/j.oceaneng.2023.114419
14
Hale R. Zeldis J. Dudley B. D. Haddadchi A. Plew D. Shankar U. et al . (2024). Hindcasting estuary ecological states using sediment cores, modelled historic nutrient loads, and a Bayesian network. Front. Mar. Sci.11, 1374869. doi: 10.3389/fmars.2024.1374869
15
Hobday A. J. Spillman C. M. Eveson J. P. Hartog J. R. Zhang X. Brodie S. (2018). A framework for combining seasonal forecasts and climate projections to aid risk management for fisheries and aquaculture. Front. Mar. Sci.5, 331717. doi: 10.3389/fmars.2018.00137
16
Huang P. Gu Y. Li H. Yazdi M. Qiu G. (2023). An optimal tolerance design approach of robot manipulators for positioning accuracy reliability. Reliability Eng. System Saf.237, 109347. doi: 10.1016/j.ress.2023.109347
17
Huang P. Huang H. Z. Li Y. F. Li H. (2021). Positioning accuracy reliability analysis of industrial robots based on differential kinematics and saddlepoint approximation. Mech. Mach. Theory162, 104367. doi: 10.1016/j.mechmachtheory.2021.104367
18
Huang P. Li H. Gu Y. Qiu G. (2024). An extended moment-based trajectory accuracy reliability analysis method of robot manipulators with random and interval uncertainties. Reliability Eng. System Saf.246, 110082. doi: 10.1016/j.ress.2024.110082
19
Hugosson J. (2011). Preliminary qualitative analysis for alternative design; light weight emergency generator structure on RO-RO ship (Borås: SP Technical Research Institute of Sweden). Report BRd6013A.
20
Jun H. B. Kim D. (2017). A Bayesian network-based approach for fault analysis. Expert Syst. Appl.81, 332–348. doi: 10.1016/j.eswa.2017.03.056
21
Kaushik M. Kumar M. (2023). An integrated approach of intuitionistic fuzzy fault tree and Bayesian network analysis applicable to risk analysis of ship mooring operations. Ocean Eng.269, 113411. doi: 10.1016/j.oceaneng.2022.113411
22
Koromila I. Spyrou K. J. (2019). “Risk-based approach for evaluating alternative ship design for fire safety,” in 18th International Congress of the Maritime Association of the Mediterranean (IMAM 2019). doi: 10.1201/9780367810085-47
23
Koromila I. A. Themelis N. Spyrou K. J. (2020). “The use of IMO life safety criteria in alternative cruise ship design,” in Proceedings of the international conference on sustainable and safe passenger ships, Athens, GR.
24
Langseth H. Portinale L. (2007). Bayesian networks in reliability. Reliability Eng. System Saf.92, 92–108. doi: 10.1016/j.ress.2005.11.037
25
Lauritzen S. L. (1988). Local computations with probabilities on graphical structures and their application to expert systems (with discussion). J. R. Statis. Soc. B50, 251–263. doi: 10.1111/j.2517-6161.1988.tb01721.x
26
Lee W. S. Grosh D. L. Tillman F. A. Lie C. H. (1985). Fault tree analysis, methods, and applications ߝ a review. IEEE Trans. reliability34, 194–203. doi: 10.1109/TR.1985.5222114
27
Li H. Soares C. G. (2022). Assessment of failure rates and reliability of floating offshore wind turbines. Reliability Eng. System Saf.228, 108777. doi: 10.1016/j.ress.2022.108777
28
Li H. Soares C. G. Huang H. Z. (2020a). Reliability analysis of a floating offshore wind turbine using Bayesian Networks. Ocean Eng.217, 107827. doi: 10.1016/j.oceaneng.2020.107827
29
Li H. Teixeira A. P. Soares C. G. (2020b). A two-stage Failure Mode and Effect Analysis of offshore wind turbines. Renewable Energy162, 1438–1461. doi: 10.1016/j.renene.2020.08.001
30
Li J. Wang G. Guo Y. Wu S. Chen G. (2024). Fire safety assessment for alternative cruise ship design based on BWM and DEMATEL by linguistic Z-number. Qual. Reliability Eng. Int. 40, 1–19. doi: 10.1002/qre.3518
31
Li M. Zhang R. Chen X. Liu K. (2022). Assessment of underwater navigation safety based on dynamic Bayesian network facing uncertain knowledge and various information. Front. Mar. Sci.9, 1069841. doi: 10.3389/fmars.2022.1069841
32
Lu Y. Yu P. Zhang Y. Chen J. Liu T. Wang H. et al . (2023). Deformation analysis of underwater shield tunnelling based on HSS model parameter obtained by the Bayesian approach. Front. Mar. Sci.10, 1195496. doi: 10.3389/fmars.2023.1195496
33
Mouritz A. P. Gellert E. Burchill P. Challis K. (2001). Review of advanced composite structures for naval ships and submarines. Composite structures53, 21–42. doi: 10.1016/S0263-8223(00)00175-6
34
Pearl J. (1986). Fusion, propagation, and structuring in belief networks. Artificial Intelligence, 29(3), 241–288.
35
Pierard C. M. Bassotto D. Meirer F. van Sebille E. (2022). Attribution of plastic sources using bayesian inference: application to river-sourced floating plastic in the South Atlantic Ocean. Front. Mar. Sci.9, 925437. doi: 10.3389/fmars.2022.925437
36
Redfern J. V. Becker E. A. Moore T. J. (2020). Effects of variability in ship traffic and whale distributions on the risk of ships striking whales. Front. Mar. Sci.6, 793. doi: 10.3389/fmars.2019.00793
37
Refulio-Coronado S. Lacasse K. Dalton T. Humphries A. Basu S. Uchida H. et al . (2021). Coastal and marine socio-ecological systems: A systematic review of the literature. Front. Mar. Sci.8, 648006. doi: 10.3389/fmars.2021.648006
38
Ryan J. P. Joseph J. E. Margolina T. Hatch L. T. Azzara A. Reyes A. et al . (2021). Reduction of low-frequency vessel noise in Monterey Bay National Marine Sanctuary during the COVID-19 pandemic. Front. Mar. Sci.8, 656566. doi: 10.3389/fmars.2021.656566
39
Tunçel A. L. Beşikçi E. B. Akyuz E. Arslan O. (2023). Safety analysis of fire and explosion (F&E) accidents risk in bulk carrier ships under fuzzy fault tree approach. Saf. Sci.158, 105972. doi: 10.1016/j.ssci.2022.105972
40
Uflaz E. Akyuz E. Arslan O. Gardoni P. Turan O. Aydin M. (2023). Analysing human error contribution to ship collision risk in congested waters under the evidential reasoning SPAR-H extended fault tree analysis. Ocean Eng.287, 115758. doi: 10.1016/j.oceaneng.2023.115758
41
Wang D. Zhang P. Chen L. (2013). Fuzzy fault tree analysis for fire and explosion of crude oil tanks. J. Loss Prev. Process Industries26, 1390–1398. doi: 10.1016/j.jlp.2013.08.022
42
Wang C. Zhang X. Yang Z. Bashir M. Lee K. (2023). Collision avoidance for autonomous ship using deep reinforcement learning and prior-knowledge-based approximate representation. Front. Mar. Sci.9, 1084763. doi: 10.3389/fmars.2022.1084763
43
Yazdi M. Mohammadpour J. Li H. Huang H. Z. Zarei E. Pirbalouti R. G. et al . (2023). Fault tree analysis improvements: A bibliometric analysis and literature review. Qual. Reliability Eng. Int.39, 1639–1659. doi: 10.1002/qre.3271
44
Zeldis J. R. Plew D. R. (2022). Predicting and scoring estuary ecological health using a Bayesian belief network. Front. Mar. Sci.9, 898992. doi: 10.3389/fmars.2022.898992
45
Zhu H. Xue Y. Ren Q. Liu X. Wang J. Cui Z. et al . (2023). Inversion of shallow seabed structure and geoacoustic parameters with waveguide characteristic impedance based on Bayesian approach. Front. Mar. Sci.10, 1104570. doi: 10.3389/fmars.2023.1104570
Summary
Keywords
Bayesian network, offshore system, fault tree analysis, alternative design, safety design
Citation
Li J, Wang G, Liu C, Guo Y and Chen G (2024) Bayesian network analysis enhancing alternative design schemes of large-scale offshore systems. Front. Mar. Sci. 11:1447754. doi: 10.3389/fmars.2024.1447754
Received
12 June 2024
Accepted
22 August 2024
Published
13 September 2024
Volume
11 - 2024
Edited by
He Li, University of Lisbon, Portugal
Reviewed by
Mohammad Yazdi, Macquarie University, Australia
Peng Huang, Jiangxi University of Science and Technology, China
Weiwen Peng, Sun Yat-sen University, China
Updates
Copyright
© 2024 Li, Wang, Liu, Guo and Chen.
This is an open-access article distributed under the terms of the Creative Commons Attribution License (CC BY). The use, distribution or reproduction in other forums is permitted, provided the original author(s) and the copyright owner(s) are credited and that the original publication in this journal is cited, in accordance with accepted academic practice. No use, distribution or reproduction is permitted which does not comply with these terms.
*Correspondence: Gang Chen, chengang@chinasws.com
‡ORCID: Jianing Li, orcid.org/0009-0003-3622-8162
Disclaimer
All claims expressed in this article are solely those of the authors and do not necessarily represent those of their affiliated organizations, or those of the publisher, the editors and the reviewers. Any product that may be evaluated in this article or claim that may be made by its manufacturer is not guaranteed or endorsed by the publisher.