Abstract
Objective:
To describe the social participation of young and middle-aged patients with myasthenia gravis and explore the main influences to provide a basis for improving social participation behavior.
Methods:
From January 2020 to December 2022, 145 patients with myasthenia gravis aged between 18 and 60 years who were recruited from a Grade A tertiary hospital in Shenzhen were selected via a convenience sampling method. A total of 145 patients with nonmyasthenia gravis aged between 18 and 60 years who received physical examination at the same hospital at the same time as the control group were included. A general information questionnaire, Assessment of Life Habits, the Beck Depression Inventory, the Family Assessment Device, and the Perceived Social Support Scale were used to evaluate the survey. The results The total social participation score of young and middle-aged patients with myasthenia gravis was 88.90 ± 33.05. Among them, three dimensions with higher scores were independent participation in social life and social relations, activity, and self-care. Compared with those of the same age group, the social participation scores of young and middle-aged patients with myasthenia gravis were higher than those of the control group, who were in activities, independently participated and helped and supported others, indicating that their level of social participation was lower than that of the control group. Multiple linear regression revealed that the level of social participation in female patients who were unemployed, lived in rural areas, needed daily care, had a long disease course, had weak daily activity ability, had depression, and had poor family functioning was relatively low (p < 0.001, R2 = 0.527).
Conclusion:
The level of social participation of young and middle-aged myasthenia gravis patients was relatively low and far lower than that of the control group, especially in terms of independent participation in social life and social interactions, activities and self-care, which needs to be improved.
1 Introduction
Myasthenia gravis (MG) is an acquired autoimmune disorder of neuromuscular transmission caused by autoantibodies (1). MG can be classified into two major clinical forms: ocular MG (OMG), in which symptoms are limited to the extraocular and levator palpebrae muscles (such as ptosis and diplopia); and generalized MG (gMG), in which muscle weakness extends to the face, limbs, pharyngeal, and respiratory muscles with varying severity. OMG often presents as the initial manifestation and may progress to the generalized form in a proportion of patients, whereas gMG involves a broader range of muscle groups and can be life-threatening (2). Its progression may lead to respiratory dysfunction, asphyxiation, and other severe complications that pose a significant threat to patients’ health (3, 4). In China, the annual incidence of MG is 0.68 per 100,000 individuals (5). MG can lead to long-term limitations in physical activity and fatigue. By contrast, global incidence estimates range from approximately 0.17 to 3.0 per 100,000 person-years, with some regions reporting 0.3 to 2.8 cases per 100,000 (6), while in the United States the incidence is about 3.2 per 100,000 and the prevalence reaches approximately 37 per 100,000 (7). Globally, the overall prevalence of MG is estimated at around 20 per 100,000 population, and the disease disproportionately affects young adult women and older men—adding emphasis to the significant disease burden in young and middle-aged adults, which strengthens the rationale for focusing on social participation and quality-of-life impacts in this demographic (8). Additionally, there is a high prevalence of negative emotions such as depression and stigma among patients (9). Moreover, the treatment costs and impact on employment can further increase the burden on families (10).
With shifts in disease profiles and changes in lifestyle, the onset age of MG is trending younger (11). Many young and middle-aged patients are diagnosed during a critical stage of their careers. As the number of affected individuals in this age group increases, the impact of MG on social participation has garnered increasing attention (12). This demographic not only represents the primary labor force but also serves as the economic and emotional backbone of families. When faced with loss of labor capacity, reduced income, and increased medical expenses, both the physical and mental well-being of these patients are profoundly affected (13). Their social participation is also significantly impacted. In the International Classification of Functioning framework, social participation denotes involvement in real-life situations (e.g., employment, household, interpersonal, and civic domains). Recent NMD-focused evidence suggests that participation-oriented rehabilitation is a key, patient-valued target and may improve mobility, self-care and social participation, even though the certainty of evidence remains limited (14). Patient-reported international datasets further show that people with MG explicitly prioritize returning to work/school, resuming physical and social activities, and reducing the day-to-day limitations that impede participation (10, 15).
Emerging multinational studies now quantify how MG severity translates into activity and participation restrictions. In a real-world physician-reported cohort from the US and five European countries, higher MGFA class correlated with greater impairment in activities of daily living (ADL) (16). Complementary multinational analyses using the Work Productivity and Activity Impairment instrument show that MG severity is associated with substantial productivity losses (absenteeism, presenteeism and early retirement) and with impairment of non-work activities (17, 18). Together, these data indicate that participation—especially employment—declines as symptoms worsen, underscoring the need to assess and support social participation among working-age adults with MG (16–18).
Situating this question in China adds public-health and health-policy relevance. Nationwide analyses have characterized MG’s incidence, in-hospital mortality and economic burden in mainland China, and recent registry-based work shows substantial out-of-pocket and societal costs, with disease severity driving both direct and indirect costs (19, 20). Chinese cohorts also report marked decrements in quality of life among adults with MG, consistent with participation limitations reported internationally (21). However, few studies have specifically examined social participation (e.g., labor-market engagement and community involvement) among young and middle-aged Chinese adults with MG. Addressing this gap can enrich the international literature and highlight the originality and policy significance of focusing on China’s working-age population (19–21).
This study aims to describe the current state of social participation among young and middle-aged patients with MG and explore its influencing factors, in order to provide a theoretical basis for designing rehabilitation interventions that promote social reintegration and improve quality of life. The findings are expected to inform the development of targeted health policies, rehabilitation programs, and psychosocial support services for this patient population.
2 Subjects and methods
2.1 Study subjects
Using convenience sampling, we selected MG patients who attended follow-up visits at the neurology and thoracic surgery outpatient departments of a tertiary hospital in Shenzhen between January 2020 and December 2022 (hereafter referred to as the “MG group”). A control group (“non-MG group”) was established by recruiting individuals without MG who underwent physical examinations at the same hospital during the same period. The inclusion and exclusion criteria were designed to ensure comparability between groups while minimizing confounding factors.
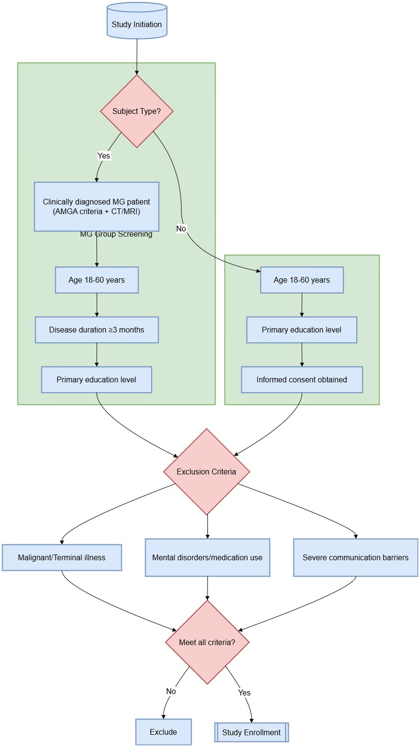
Inclusion criteria for the MG group:
-
① Patients meeting the clinical classification criteria of the American Myasthenia Gravis Association and the Myasthenia Gravis Quantitative Score (MGS), as well as CT and MRI examination standards, with a confirmed clinical diagnosis of MG and an MGS ranging from 0 to 26 (4). The MGS range of 0–26 was selected to include patients with mild to moderate disease severity, ensuring that participants retained sufficient cognitive and communicative abilities to complete the questionnaires reliably. This range excludes only the most severe cases (MGS > 26), which are often associated with critical impairment and may not be representative of the broader MG population in social participation studies.
-
② Age ≥18 years and <60 years.
-
③ A confirmed diagnosis for at least 3 months to ensure disease stability and adaptation.
-
④ A minimum level of primary school education, with adequate reading and writing skills, clear consciousness, and normal communication ability, enabling patients to complete the questionnaire independently or with minimal assistance.
Inclusion criteria for the non-MG group:
-
① Age ≥18 years and <60 years.
-
② A minimum of primary school education.
-
③ Provision of informed consent and voluntary participation in the study.
-
④ Absence of any chronic physical or mental conditions that could significantly impair social participation (e.g., diabetes, hypertension, chronic pain syndromes, neurological disorders other than MG, or severe psychiatric conditions), as confirmed through self-report and medical record review.
Exclusion criteria for both groups:
-
① Patients with malignant tumors or those in the terminal stages of other diseases.
-
② Patients with mental illnesses or those currently taking related medications.
-
③ Patients with severe communication barriers, making it difficult to accurately understand or respond to the questionnaire.
-
④ For the non-MG group, individuals with any chronic condition that could substantially affect social participation were also excluded to reduce potential confounding.
To enhance comparability, the non-MG group was matched 1:1 with the MG group based on age and sex. While other sociodemographic factors (e.g., education, marital status, employment) were not explicitly matched during recruitment, these variables were recorded and later controlled for in the statistical analysis to ensure that any observed differences in social participation were attributable to MG status rather than demographic disparities.
According to the requirements for multiple linear regression analysis, the sample size should be 5–10 times the number of independent variables. In this study, with 14 variables and considering a 5% invalid questionnaire rate, the required sample size was 74–147 cases. A total of 151 questionnaires were distributed to the MG group, with 145 valid responses (96.0% response rate), and 155 questionnaires were distributed to the non-MG group, with 145 valid responses (93.5% response rate). All participants voluntarily participated and signed informed consent forms. The study was approved by the hospital’s ethics committee [Approval No. Lun (2022) 145].
2.2 Measurement instruments
2.2.1 General demographic questionnaire
A questionnaire was designed by the researchers to collect the following information:
Sociodemographic data: Age, sex, educational level, marital status, occupation, employment status, per capita monthly household income (in yuan), method of medical expense payment, monthly medical expenditure (in yuan), residence, living conditions, frequency of housework, and daily activity ability.
Items such as “frequency of housework” and “living conditions” were included based on their established relevance to social participation in previous research. Frequency of housework reflects the patient’s ability to perform instrumental activities of daily living (IADLs), which is a key component of social participation (22). Living conditions (e.g., living alone vs. with others) may influence social support networks and opportunities for social engagement (23).
Disease-related information: Clinical classification, disease duration, primary symptoms, MG quantitative score, main treatment measures, complications, and frequency of hospitalizations.
2.2.2 Social participation scale
Originally developed by Fougeyrollas et al. (12) and later translated into Chinese by Zeng et al. (13), this scale comprises eight dimensions: physical activity (4 items), self-care (5 items), activities (6 items), financial management (1 item), leisure (1 item), independent participation in social life and social relationships (6 items), helping and supporting others (1 item), and the ability to live according to one’s desired lifestyle (1 item), for a total of 25 items. The scale uses a 5-point Likert scoring system (0–4 points per item) with a total score range of 0–100, where lower scores indicate a higher level of social participation. Based on the original validation study and subsequent clinical applications, total scores are typically interpreted as follows: 0–33 indicates high social participation, 34–66 indicates moderate social participation, and 67–100 indicates low social participation (8, 9). The Chinese version of the scale has demonstrated good construct validity in previous studies involving patients with chronic conditions, with confirmatory factor analysis supporting the original eight-factor structure (χ2/df = 2.456, RMSEA = 0.066, CFI = 0.912, GFI = 0.904) (24). Criterion validity was established through significant correlations with measures of physical function (r = 0.52) and mental health (r = −0.48) in a sample of Chinese stroke patients (25). In this study, the Cronbach’s α coefficient for the scale was 0.896.
2.2.3 Beck depression inventory
Developed by Mostafa Alim et al. (26) and translated into Chinese by Yang et al. (27), this inventory consists of 21 items, each scored on a 4-point Likert scale (0–3 points), yielding a total score of 0–63. Higher scores denote more severe depressive symptoms. The score interpretation is as follows: 0–13 indicates no depression; 14–19 indicates mild depression; 20–28 indicates moderate depression; and scores above 29 indicate severe depression. The Chinese version has demonstrated strong psychometric properties in various populations. In a study involving Chinese, the scale showed excellent internal consistency (Cronbach’s α = 0.925) and good item-total correlations (r = 0.492–0.761) (28). Exploratory and confirmatory factor analyses supported a three-factor structure (emotional, somatic, and negative symptoms) with satisfactory model fit (χ2/df = 1.604, CFI = 0.940, TLI = 0.932, RMSEA = 0.051) (28). Criterion validity was established against clinical diagnoses, with ROC analysis showing an AUC of 0.904 for distinguishing severe depression, and a cutoff score of 17 providing sensitivity of 0.86 and specificity of 0.88 in Chinese patient populations (29). In this study, the Cronbach’s α coefficient was 0.893.
2.2.4 Family function evaluation scale
Developed by Epstem et al. (30) and translated and revised by Liu et al. (31), this scale comprises seven dimensions: problem-solving ability (6 items), communication efficiency (9 items), role identification (11 items), emotional response ability (6 items), emotional involvement (7 items), behavioral control (9 items), and overall family functioning (12 items), totaling 60 items. It employs a 4-point Likert scale with responses ranging from “very similar” to “not at all similar” (scored 1–4), resulting in a total score range of 60–240; lower scores indicate better family functioning. The Chinese version has been validated in multiple studies. Internal consistency for the total scale is good (Cronbach’s α = 0.808), and subscale α values range from 0.603 to 0.729 (32). Test–retest reliability over a 21-day interval was 0.74 (p < 0.01) (17). Construct validity was supported by confirmatory factor analysis, which confirmed a three-factor model with acceptable fit indices (32). Criterion validity was established through significant correlations with the General Functioning subscale of the McMaster Family Assessment Device (r = 0.72, p < 0.001) (33). The Cronbach’s α coefficient in this study was 0.808.
2.2.5 Perceived social support scale
Originally developed by Zimet et al. (34) and later simplified and revised by Jiang Qianjin et al. (35), this scale consists of 12 items across three dimensions: family support (4 items), friend support (4 items), and other support (4 items). It uses a 7-point Likert scale ranging from “strongly disagree” (1 point) to “strongly agree” (7 points), with a total score ranging from 12 to 84; higher scores indicate greater levels of perceived social support. The Chinese version has shown robust psychometric properties in medical populations. The three-factor structure was confirmed through exploratory and confirmatory factor analyses, with a cumulative variance explanation of 67.139% and satisfactory model fit (χ2/df = 3.534, GFI = 0.866, RMSEA = 0.113) (36). Internal consistency is high, with Cronbach’s α values of 0.840 for the total scale and 0.813–0.820 for subscales (36). The scale also demonstrates good content validity, with subscale-total correlations ranging from 0.713 to 0.770 (36). In this study, the Cronbach’s α coefficient was 0.902.
2.3 Data collection methods
The researcher conducted face-to-face questionnaire surveys via standardized measurement tools and uniform instructions. To minimize social desirability bias, all participants were assured of anonymity and confidentiality, and researchers provided neutral, non-leading instructions throughout the process. Researchers ensured that each patient fully understood all sections of the questionnaire before completing it on the spot. When assistance was required, it was limited to reading items aloud or explaining question meanings without suggesting or influencing responses, thus maintaining response validity. Upon completion, the questionnaires were immediately collected and reviewed by the researcher for completeness. Any missing, omitted, or erroneous responses were promptly supplemented or corrected.
2.4 Statistical analysis methods
The data were analyzed via SPSS version 25.0. Continuous variables are presented as the means ± standard deviations, whereas categorical variables are described as frequencies and percentages. The normality of continuous variables was assessed using the Shapiro–Wilk test, and homoscedasticity was verified using Levene’s test before conducting parametric tests. Group comparisons were performed via t tests and chi-square tests. Univariate analyses of social participation in the MG group were conducted via t tests and one-way ANOVA across different variables. For multiple comparisons, Bonferroni correction was applied to control the family-wise error rate. Pearson correlation analysis was used to assess the relationships between social participation and variables such as the MG quantitative score, modified Barthel Index score, depression, family functioning, and social support. Variables with p < 0.05 in the univariate analysis were subsequently included in a multiple linear regression analysis (using the Enter method) to identify factors influencing social participation among MG patients. Collinearity among independent variables was assessed using variance inflation factor (VIF) and tolerance statistics, with VIF < 5 and tolerance > 0.2 indicating no substantial multicollinearity. The Enter method was chosen over stepwise methods due to its theoretical grounding and to avoid the well-documented limitations of data-driven variable selection. Model fit was assessed using the coefficient of determination (R2) and adjusted R2. Although questionnaires were reviewed at the time of collection and missing data were minimal (<2%), any missing values were handled using listwise deletion to ensure complete case analysis (Figure 1).
Figure 1

Inclusion and exclusion flowchart.
3 Results
3.1 Comparison of the general characteristics of the study subjects
In the MG group, 151 questionnaires were distributed, and 145 valid questionnaires were collected, yielding an effective response rate of 96.0%. In the non-MG group, 155 questionnaires were distributed, and 145 valid questionnaires were collected, yielding an effective response rate of 93.5%. A comparison of the general characteristics between the two groups revealed no statistically significant differences in age or sex composition (p > 0.05). However, significant differences were observed between the groups in terms of educational level, employment status, occupation, residence, living conditions, per capita monthly household income (Yuan), method of payment for medical expenses, monthly medical expenditure (Yuan), understanding of one’s own disease, primary reasons for limitations in undertaking household responsibilities, engagement in outdoor exercise, frequency of outdoor activities, total duration of outdoor activities (hours per week), and whether assistance was required for outdoor activities (p < 0.05; Table 1).
Table 1
| Variable | MG group (n₁ = 145) | Non-MG group (n₂ = 145) | t/χ2 | p |
|---|---|---|---|---|
| n (%)/Mean ± SD | n (%)/Mean ± SD | |||
| Age (years) | 37.26 ± 11.13 | 37.3 ± 11.09 | -0.081ᵃ | 0.935 |
| 18–29 | 33 (22.7%) | 33 (22.7%) | ||
| 30–44 | 83 (59.3%) | 83 (59.3%) | ||
| 45–60 | 29 (20.0%) | 29 (20.0%) | ||
| Gender | 0.007ᵇ | 0.932 | ||
| Male | 47 (32.4%) | 47 (32.4%) | ||
| Female | 98 (67.6%) | 98 (67.6%) | ||
| Education level | 27.748ᵇ | <0.001*** | ||
| High school or below | 52 (35.9%) | 26 (18.0%) | ||
| College | 54 (37.2%) | 36 (24.8%) | ||
| Bachelor’s or above | 39 (26.9%) | 83 (57.2%) | ||
| Employment status | 30.650ᵇ | <0.001*** | ||
| Nonemployed | 54 (37.2%) | 15 (10.4%) | ||
| Full-time | 71 (49.0%) | 105 (72.4%) | ||
| Part-time | 20 (13.8%) | 25 (17.2%) | ||
| Residential environment | 30.377ᵇ | <0.001*** | ||
| Rural | 27 (18.6%) | 24 (16.5%) | ||
| Urban | 118 (81.4%) | 121 (83.5%) | ||
| Living arrangement | 18.924ᵇ | <0.001*** | ||
| Living alone | 14 (9.7%) | 34 (23.4%) | ||
| With family/friends | 131 (90.3%) | 111 (76.6%) | ||
| Monthly household income (CNY) | 19.632ᵇ | <0.001*** | ||
| <5,000 | 66 (45.5%) | 45 (31.0%) | ||
| 5,000–10,000 | 60 (41.4%) | 48 (33.1%) | ||
| >10,000 | 19 (13.1%) | 52 (35.9%) | ||
| Monthly medical expenses (CNY) | 40.531ᵇ | <0.001*** | ||
| <1,000 | 49 (33.8%) | 97 (66.8%) | ||
| 1,001–8,000 | 96 (66.2%) | 48 (33.2%) | ||
| Disease awareness | 18.453ᵇ | <0.001*** | ||
| Aware | 66 (45.5%) | 110 (75.9%) | ||
| Unaware | 79 (54.5%) | 35 (24.1%) | ||
| Primary reason for household burden | 41.611ᵇ | <0.001*** | ||
| Physical health issues | 75 (51.7%) | 23 (15.9%) | ||
| No financial burden | 37 (25.5%) | 25 (17.2%) | ||
| Lack of interest/necessity | 24 (16.6%) | 30 (20.7%) | ||
| Negative emotions | 9 (6.2%) | 67 (46.2%) | ||
| Engaged in outdoor exercise | 8.450ᵇ | 0.004** | ||
| No | 37 (25.5%) | 60 (41.4%) | ||
| Yes | 108 (74.5%) | 85 (58.6%) | ||
| Outdoor activity frequency | 16.030ᵇ | 0.007** | ||
| ≥Daily | 10 (6.9%) | 16 (11.0%) | ||
| Every 2–3 days | 50 (34.5%) | 37 (25.5%) | ||
| Every 4–5 days | 42 (29.0%) | 51 (35.2%) | ||
| Every 5–7 days | 26 (17.9%) | 17 (11.7%) | ||
| >7 days | 17 (11.7%) | 24 (16.6%) | ||
| Total outdoor activity duration (hours/week) | 41.500ᵇ | <0.001*** | ||
| <7 | 36 (24.8%) | 88 (60.7%) | ||
| 7–56 | 109 (75.2%) | 57 (39.3%) | ||
| Require assistance for outdoor activities | 31.568ᵇ | <0.001*** | ||
| No | 65 (44.8%) | 112 (77.2%) | ||
| Yes | 80 (55.2%) | 33 (22.8%) |
Comparison of the general characteristics of the study participants (n = 290).
ᵃt-test; Chi-square test. *p < 0.05; **p < 0.01; ***p < 0.001.
3.2 Disease characteristics of young and middle-aged MG patients
This study included a total of 145 young and middle-aged MG patients. Among them, 65.5% were classified as having generalized myasthenia gravis, and 55.2% had a disease course exceeding 5 years. The predominant initial symptoms at diagnosis were ptosis (35.2%) and generalized weakness (42.8%). Similarly, the current primary symptoms remained ptosis (34.5%) and generalized weakness (33.8%). The mean Myasthenia Gravis Quantitative Score (MGQS) was 8.26 ± 7.78. Pharmacological treatment was administered to 96.6% of patients, with 95.7% receiving acetylcholinesterase inhibitors (e.g., pyridostigmine). Regarding follow-up, 73.1% attended regular visits, with 50.3% having appointments every 3 months. The main reason for irregular follow-up was forgetfulness (46.2%). Nearly half of the patients (49.0%) reported experiencing pain, primarily located in the trunk (62.0%). Comorbidities were present in 27.6% of patients, with thyroid disorders being the most common (87.5%). Additionally, 29.7% had been hospitalized due to MG, and 17.2% had experienced a myasthenic crisis. Details are provided in Table 2.
Table 2
| Variable | n (%)/ Mean ± SD | Variable | n (%) |
|---|---|---|---|
| MGFA clinical type | Follow-up Frequency | ||
| Ocular MG | 50 (34.5) | Monthly | 18 (12.5) |
| Generalized MG | 95 (65.5) | Every 3 months | 73 (50.3) |
| Disease duration (years) | Every 6 months | 37 (25.5) | |
| <5 | 65 (44.8) | Yearly or less | 17 (11.7) |
| 5–30 | 80 (55.2) | Reason for No Regular Follow-up | |
| Initial major symptom | Too busy | 39 (26.9) | |
| Ptosis | 51 (35.2) | Forgot | 67 (46.2) |
| Limb weakness | 29 (20.0) | Negative psychology | 31 (21.4) |
| Generalized weakness | 62 (42.8) | Objective reasons | 8 (5.5) |
| Dyspnea | 3 (2.0) | Experience of Pain | |
| Current major symptom | No | 74 (51.0) | |
| Ptosis | 50 (34.5) | Yes | 71 (49.0) |
| Limb weakness | 37 (25.5) | Pain Location (n = 71) | |
| Generalized weakness | 49 (33.8) | Head | 10 (14.1) |
| Dyspnea | 9 (6.2) | Trunk | 44 (62.0) |
| MG quantitative score | 8.26 ± 7.78 | Limbs | 17 (23.9) |
| Primary treatment | Comorbidities | ||
| Surgery only | 5 (3.4) | No | 105 (72.4) |
| Medication + Surgery | 16 (11.1) | Yes | 40 (27.6) |
| Medication only | 124 (85.5) | Type of Comorbidity (n = 40) | |
| Medication type (Multiple choices, n = 140) | Hyperthyroidism | 24 (60.0) | |
| Immunosuppressants | 54 (38.6) | Hypothyroidism | 11 (27.5) |
| AChE inhibitors (e.g., Pyridostigmine) | 134 (95.7) | Thymoma | 5 (12.5) |
| Corticosteroids | 51 (36.4) | Hospitalization due to MG | |
| Regular follow-up | No | 102 (70.3) | |
| No | 39 (26.9) | Yes | 43 (29.7) |
| Yes | 106 (73.1) | Myasthenic Crisis | |
| No | 120 (82.8) | ||
| Yes | 25 (17.2) |
Disease characteristics of young and middle-aged mg patients (n = 145).
3.3 Comparison of social participation between study groups
The results indicated that the MG group had significantly higher scores in overall social participation across all dimensions than did the non-MG group (p < 0.05) (Table 3).
Table 3
| Variable | MG group (n₁ = 145) | Non-MG group (n₂ = 145) | t | p |
|---|---|---|---|---|
| Mean ± SD | Mean ± SD | |||
| Total social participation score | 88.90 ± 33.05 | 48.17 ± 54.07 | 6.680 | <0.001*** |
| Subscale scores | ||||
| Physical mobility | 5.14 ± 3.10 | 3.10 ± 3.93 | 4.315 | <0.001*** |
| Self-care | 8.73 ± 5.05 | 5.24 ± 6.64 | 4.038 | <0.001*** |
| Activities | 12.88 ± 4.45 | 6.48 ± 7.78 | 7.289 | <0.001*** |
| Financial management | 2.20 ± 0.97 | 1.08 ± 1.39 | 7.032 | <0.001*** |
| Leisure | 1.99 ± 1.10 | 1.07 ± 1.37 | 5.417 | <0.001*** |
| Social life and relationships | 13.16 ± 4.61 | 6.92 ± 7.23 | 7.800 | <0.001*** |
| Helping/supporting others | 2.50 ± 0.95 | 1.15 ± 1.30 | 9.098 | <0.001*** |
| Living as desired | 2.41 ± 1.06 | 1.39 ± 1.38 | 6.412 | <0.001*** |
Comparison of social participation (n = 290).
***p < 0.001.
3.4 Univariate analysis of social participation in the MG
Univariate analysis revealed statistically significant differences in social participation scores based on sex, occupation, employment status, monthly medical expenditure (in yuan), place of residence, whether daily care is needed, total duration of outdoor activities (hours per week), level of understanding of one’s own disease, disease duration (in years), and the presence of pain (p < 0.05; Table 4).
Table 4
| Variable | Social participation score | |||
|---|---|---|---|---|
| n | Mean ± SD | t/F | p | |
| Gender | −2.271ᵗ | 0.025* | ||
| Male | 47 | 44.21 ± 15.32 | ||
| Female | 98 | 51.33 ± 18.67 | ||
| Occupation | 2.703ᶠ | 0.012* | ||
| Civil servant/clerical | 102 | 45.08 ± 18.53 | ||
| Professional (teacher, doctor) | 17 | 48.15 ± 13.42 | ||
| Farmer/worker | 10 | 49.96 ± 21.38 | ||
| Other occupationsᵃ | 16 | 35.4 ± 19.25 | ||
| Employment Status | 2.296ᶠ | 0.023* | ||
| Nonemployed | 54 | 53.39 ± 17.36 | ||
| Full-time | 71 | 46.43 ± 18.13 | ||
| Part-time | 20 | 47.23 ± 16.87 | ||
| Monthly Medical Expenses (CNY) | −2.558ᵗ | 0.012* | ||
| <1,000 | 49 | 43.80 ± 21.54 | ||
| 1,001–8,000 | 96 | 51.69 ± 15.18 | ||
| Residence | 3.192ᵗ | 0.026* | ||
| Rural | 27 | 40.70 ± 23.73 | ||
| Urban | 118 | 49.76 ± 16.06 | ||
| Require Daily Care | −2.604ᵗ | 0.010* | ||
| No | 111 | 46.92 ± 18.15 | ||
| Yes | 34 | 55.88 ± 15.44 | ||
| Outdoor activity duration (hours/week) | −2.318ᵗ | 0.022* | ||
| <7 | 36 | 43.11 ± 21.86 | ||
| 7–56 | 109 | 50.97 ± 16.04 | ||
| Disease awareness | 3.387ᵗ | 0.037* | ||
| Aware | 66 | 41.39 ± 20.12 | ||
| Unaware | 79 | 53.78 ± 25.85 | ||
| Disease duration (years) | −2.010ᵗ | 0.046* | ||
| <5 | 65 | 45.74 ± 17.30 | ||
| 5–30 | 80 | 51.69 ± 18.06 | ||
| Experience pain | −2.273ᵗ | 0.025* | ||
| No | 74 | 45.76 ± 19.31 | ||
| Yes | 71 | 52.42 ± 15.75 | ||
Univariate analysis of social participation in the MG group (n₁ = 145).
ᵃOther occupations: divorced, widowed; *p < 0.05.
3.5 Correlation analysis between social participation and the MG quantitative score, modified Barthel index, depression, family function, and social support in the MG group
Correlation analysis revealed that the MG quantitative score, depression score, and family function score were significantly positively correlated with the social participation score (p < 0.05). In contrast, the modified Barthel index score was significantly negatively correlated with the social participation score (p < 0.001; Table 5).
Table 5
| Variable | Social participation score | |
|---|---|---|
| Mean ± SD (points) | r | |
| MG quantitative score | 8.26 ± 7.78 | 0.175* |
| Modified Barthel index score | 70.04 ± 25.41 | −0.495*** |
| Depression score | 34.96 ± 11.22 | 0.531** |
| Family function score | 157.80 ± 3.26 | 0.248** |
| Social support score | 59.77 ± 10.18 | 0.154 |
Correlation analysis of social participation in the MG group.
3.6 Multivariate analysis of factors influencing social participation in the MG group
Variables that were statistically significant in both the univariate and correlation analyses were entered as independent variables, with the social participation score as the dependent variable, via the Enter method. The criteria for entry and removal were set at 0.05 and 0.10, respectively, with variable assignments, as shown in Table 6. The results revealed that sex, place of residence, daily care, disease duration, modified Barthel index, depression, and family function were significant influencing factors for social participation (p < 0.001; Table 7).
Table 6
| Variable | Assignment |
|---|---|
| Gender | Male = 1, Female = 2 |
| Occupation | |
| (Reference: Civil servant/clerical) | Civil servant/clerical (A1 = 0, A2 = 0, A3 = 0) |
| Professional (teacher, doctor) | A1 = 1, A2 = 0, A3 = 0 |
| Farmer/worker | A1 = 0, A2 = 1, A3 = 0 |
| Other occupations | A1 = 0, A2 = 0, A3 = 1 |
| Employment status | |
| (Reference: Nonemployed) | Nonemployed (B1 = 0, B2 = 0) |
| Full-time | B1 = 1, B2 = 0 |
| Part-time | B1 = 0, B2 = 1 |
| Monthly medical expenses (CNY) | <1,000 = 1, 1,001–8,000 = 2 |
| Residence | Rural = 1, Urban = 2 |
| Require daily care | No = 1, Yes = 2 |
| Outdoor activity duration (hours/week) | <7 = 1, 7–56 = 2 |
| Disease awareness | Aware = 1, Unaware = 2 |
| MBI total score | Raw value entered |
| Disease duration (years) | <5 = 1, 5–30 = 2 |
| MG quantitative score | Raw value entered |
| Experience pain | No = 1, Yes = 2 |
| Depression score | Raw value entered |
| Family function score | Raw value entered |
Variable assignment.
Table 7
| Model | Unstandardized coefficients | Standardized coefficients | t | p | |
|---|---|---|---|---|---|
| B | SE | β | |||
| (Constant) | 1.501 | 0.306 | – | 4.911 | <0.001 |
| Gender | 0.165 | 0.078 | 0.157 | 2.132 | 0.035* |
| Occupation | 0.825 | 0.698 | 0.092 | 1.183 | 0.239 |
| Employment status | 1.530 | 1.519 | 0.079 | 1.007 | 0.316 |
| Monthly medical expenses | −0.563 | 1.396 | −0.030 | −0.404 | 0.687 |
| Residence (Ref: Rural) | |||||
| Urban | 3.955 | 1.310 | 0.208 | 3.019 | 0.003** |
| Require daily care (Ref: No) | |||||
| Yes | 8.963 | 3.442 | 0.213 | 2.604 | 0.010* |
| Outdoor activity duration | −1.941 | 1.983 | −0.071 | −0.979 | 0.330 |
| Disease awareness | −2.260 | 1.164 | −0.133 | −1.940 | 0.055 |
| Disease duration (Ref: <5 years) | |||||
| 5–30 years | 2.472 | 2.360 | 0.069 | 0.873 | 0.014* |
| MG quantitative score | 0.108 | 0.163 | 0.047 | 0.663 | 0.509 |
| Modified Barthel index | −6.662 | 1.438 | −0.325 | −4.634 | <0.001** |
| Depression | 13.131 | 1.751 | 0.531 | 7.501 | <0.001** |
| Family function | 8.954 | 2.928 | 0.248 | 3.057 | 0.003** |
Multiple linear regression analysis of social participation in the MG (n₁ = 145).
Dependent variable: Social participation score. R = 0.725, R2 = 0.527, Adjusted R2 = 0.468, F = 8.847, p < 0.001. *p < 0.05; **p < 0.01.
4 Discussion
4.1 Summary of main findings
This study provides comprehensive insights into the social participation of young and middle-aged patients with MG and its influencing factors. Our results demonstrate that this population experiences significantly impaired social participation, with a total score of 88.90 ± 33.05 indicating low engagement levels. Based on the standardized regression coefficients (β values) from our multiple linear regression analysis, depressive symptoms (β = 0.531, p < 0.001) emerged as the strongest predictor of impaired social participation, followed by daily activity ability as measured by the modified Barthel Index (β = −0.325, p < 0.001). Family functioning (β = 0.248, p = 0.003) and urban residence (β = 0.208, p = 0.003) also demonstrated substantial effects, while the need for daily care showed a moderate effect (β = 0.213, p = 0.010). Gender (β = 0.157, p = 0.035) and disease duration (β = 0.069, p = 0.014) had smaller but statistically significant effects (37). The strong impact of depression underscores its central role in limiting social engagement, potentially due to its effects on motivation, energy levels, and self-perception. The significant contribution of physical functioning highlights the importance of addressing mobility and self-care limitations to facilitate social participation. These findings suggest that interventions targeting both psychological well-being and physical functioning may have the greatest potential to improve social participation outcomes in this population.
4.2 Comparison with previous studies
The observed low level of social participation among young and middle-aged MG patients is consistent with previous domestic studies (10, 11). International cohorts likewise show marked restrictions in role and social participation among MG patients; for example, in the multinational MyRealWorld-MG study, one-third of respondents reported a work or study impact within the past month, and difficulties with work/housework were commonly rated as severe (15). The prolonged course of MG, characterized by persistent symptoms and repeated treatments that may progressively deteriorate patients’ conditions, appears to erode self-confidence and limit social engagement. Findings from a large German case–control study also document reduced physical and mental health domains and highlight lower activities of daily life and limited social well-being as key contributors to poorer quality of life (38). Specifically, patients exhibited particular difficulties in the dimensions of independent involvement in social life and social relationships, self-care, and general activities, mirroring patterns observed in other chronic neurological conditions. Our study also found that social participation in this population is significantly affected by depressive symptoms (p < 0.01), with the influence being somewhat greater than that reported in studies on poststroke patients (39). Consistent with this, international data indicate that roughly 31–43% of MG patients screen positive for depressive symptoms, and depression independently predicts worse health-related quality of life and participation limitations (15, 40).
4.3 Psychosocial factors influencing social participation
4.3.1 Demographic and clinical factors
The study revealed that young and middle-aged female MG patients presented lower levels of social participation. This may be attributed to generally lower psychological resilience among women, making them more susceptible to negative emotions and more likely to avoid outdoor activities (41). Moreover, disease-related sequelae that alter appearance may deter female patients, who often place high value on their physical image, from engaging in social activities (42).
Young and middle-aged MG patients residing in rural areas demonstrated lower social participation. Factors such as lower employment rates, job instability, poor job quality, and an underdeveloped social security system in rural regions, compounded by the physical limitations of MG patients, preclude them from engaging in heavy manual labor, resulting in fewer employment opportunities (43).
Patients with diminished daily activity abilities had lower social participation scores. Owing to their limited mobility and poor self-care capacity, these patients often depend heavily on caregivers for basic needs. Their restricted ability to engage in social activities, coupled with weakened family and social roles, can lead to feelings of shame and self-loathing (44, 45).
The duration of the disease also impacts social participation. Patients with a prolonged and recurrent course may lose confidence in their ability to participate socially, leading to negative emotions that further diminish their engagement (46).
4.3.2 Psychological and family factors
Depression in MG patients may stem not only from the adverse effects of long-term immunotherapy but also from the fear and stress associated with the disease itself, leading to social withdrawal and isolation.
Family functioning significantly influences social participation (p < 0.01). Better family functioning, greater family support, closer interpersonal relationships, and greater mutual understanding and support among family members can enhance patients’ social participation (47).
4.4 Clinical implications and recommendations
Our findings underscore the need for comprehensive approaches to improve social participation in MG patients. In the short term, if patients do not experience significant symptom relief after intervention, they may develop depressive feelings and doubt the effectiveness of caregiving. The lack of affirmation and support from family and friends further hinders their social participation.
Clinical staff should encourage patients to actively adhere to both inpatient treatments and postdischarge medication regimens to control the disease. Efforts should be made to delay disease progression through optimal management. We recommend implementing evidence-based interventions including community-based rehabilitation programs specifically tailored for MG patients. Cognitive-behavioral therapy adapted for chronic illness management should be incorporated into treatment plans. Telemedicine or digital follow-up systems can improve treatment adherence and social participation, particularly for patients in remote areas. Family-centered interventions are essential to enhance support systems and improve overall outcomes. Regular physical function assessment and early rehabilitation interventions should be implemented to maintain patients’ functional abilities.
Healthcare providers should pay particular attention to the psychological care of female patients and those from rural areas, as these groups demonstrate particular vulnerabilities. For patients with diminished daily activity abilities, prompt assessment and implementation of rehabilitation interventions are essential. Regular monitoring through follow-up appointments helps patients maintain their optimal functional status and supports their engagement in social activities.
4.5 Study limitations and strengths
This study has several limitations that should be considered. First, the use of convenience sampling from a single tertiary hospital may limit the generalizability of our findings and introduces potential selection bias, as participants may not be fully representative of the broader MG population. While random sampling would have been methodologically preferable, it was not feasible due to the relatively low prevalence of MG and the challenges in accessing a complete patient registry. Second, the cross-sectional design prevents us from establishing causal relationships between the identified factors and social participation. Third, self-report measures may be subject to recall and social desirability biases. Finally, our findings may be influenced by unmeasured confounding factors such as comorbidities, healthcare access disparities, and cultural factors that could affect social participation but were not assessed in this study. Despite these limitations, our study has several notable strengths, including the use of a matched control group, scales used in this study have been rigorously translated and validated in Chinese populations, demonstrating strong psychometric properties in patients with chronic health conditions. The Chinese versions of these scales have shown appropriate factor structures, high internal consistency, and significant correlations with relevant health outcomes (10, 16–19). Although no validation study has been conducted specifically in Chinese MG patients, the high reliability observed in our sample (Cronbach’s α values between 0.808 and 0.902) and the previous validation work in similar chronic illness populations support their cultural and clinical applicability for this study. Future research should directly examine the psychometric properties of these scales in Chinese MG populations, and focus on the understudied population of young and middle-aged MG patients, which provides valuable insights for developing targeted interventions.
4.6 Future research directions
Future research should address these limitations through longitudinal designs to track changes in social participation over the disease course and establish causal pathways. Intervention trials examining the effectiveness of structured rehabilitation programs, psychoeducational interventions, and family support programs are needed to develop evidence-based practices. Additionally, future studies should include more diverse samples across multiple centers using stratified random sampling methods to enhance representativeness and incorporate cultural and occupational variables to better understand the urban/rural disparities in social participation outcomes. Multi-center collaborative studies would be particularly valuable for obtaining larger, more representative samples and improving the generalizability of findings.
5 Conclusion
Social participation levels among young and middle-aged MG patients are suboptimal. Clinically, attention should be directed toward patients’ engagement in self-care, general activities, and independent social life and relationships. Special focus should be given to female patients, those from rural areas, patients who require daily care, and those with weak daily activity abilities, longer disease durations, more severe depressive symptoms, and poorer family functioning. Health education, psychological support, and active family involvement may improve social participation levels in this patient population. Importantly, this study investigated only young and middle-aged MG patients attending a single tertiary hospital outpatient department, which may limit the sample size and representativeness. Future research should involve larger samples and prospective longitudinal studies to comprehensively understand the dynamic characteristics of social participation in young and middle-aged MG patients and its relationship with health outcomes.
Statements
Data availability statement
The original contributions presented in the study are included in the article/supplementary material, further inquiries can be directed to the corresponding author/s.
Ethics statement
The studies involving humans were approved by All participants voluntarily participated and signed informed consent forms. The study was approved by the Shenzhen Longhua Maternity and Child Healthcare Hospital ethics committee [Approval No. Lun (2022) 145]. All methods were carried out in accordance with Declaration of Helsinki. The studies were conducted in accordance with the local legislation and institutional requirements. The participants provided their written informed consent to participate in this study.
Author contributions
JC: Conceptualization, Data curation, Formal analysis, Writing – original draft. LW: Data curation, Investigation, Methodology, Writing – review & editing. YF: Investigation, Methodology, Validation, Writing – review & editing. YP: Investigation, Methodology, Supervision, Writing – review & editing. LL: Investigation, Methodology, Writing – review & editing. LZ: Investigation, Resources, Supervision, Validation, Writing – review & editing.
Funding
The author(s) declare that no financial support was received for the research and/or publication of this article.
Conflict of interest
The authors declare that the research was conducted in the absence of any commercial or financial relationships that could be construed as a potential conflict of interest.
Generative AI statement
The authors declare that no Gen AI was used in the creation of this manuscript.
Any alternative text (alt text) provided alongside figures in this article has been generated by Frontiers with the support of artificial intelligence and reasonable efforts have been made to ensure accuracy, including review by the authors wherever possible. If you identify any issues, please contact us.
Publisher’s note
All claims expressed in this article are solely those of the authors and do not necessarily represent those of their affiliated organizations, or those of the publisher, the editors and the reviewers. Any product that may be evaluated in this article, or claim that may be made by its manufacturer, is not guaranteed or endorsed by the publisher.
References
1.
Lipka AF Boldingh MI van Zwet EW Schreurs MWJ Kuks JBM Tallaksen CM et al . Long-term follow-up, quality of life, and survival of patients with Lambert-Eaton myasthenic syndrome. Neurology. (2020) 94:e511–20. doi: 10.1212/WNL.0000000000008747
2.
Fecto F . Myasthenia gravis: mechanisms, clinical syndromes, and diagnosis. Dis Mon. (2025) 71:101969. doi: 10.1016/j.disamonth.2025.101969
3.
Liu C Qi G Dong H Liu P Ma M Zhang X et al . Status quo of health promoting lifestyle of patients with myasthenia gravis and its influencing factors[J]. Chin. Nurs Res. (2020) 34:2050–3. doi: 10.12102/j.issn.1009-6493.2020.11.040
4.
Rath J Brunner I Tomschik M Zulehner G Hilger E Krenn M et al . Frequency and clinical features of treatment-refractory myasthenia gravis. J Neurol. (2020) 267:1004–11. doi: 10.1007/s00415-019-09667-5
5.
Gilhus NE . Immunoactive treatment for myasthenia gravis: a Chinese experience. CNS Neurosci Ther. (2020) 26:1203–4. doi: 10.1111/cns.13466
6.
Jiang F Su Y Chang T . Knowledge mapping of global trends for myasthenia gravis development: a bibliometrics analysis. Front Immunol. (2023) 14:1132201. doi: 10.3389/fimmu.2023.1132201
7.
Khateb M Shelly S . Mortality risk in patients with myasthenia gravis. Front Neurol. (2025) 16:1586031. doi: 10.3389/fneur.2025.1586031
8.
WorldMetrics . Myasthenia gravis statistics: Affects approximately 20 per 100,000 people worldwide; median age of onset around 40; peak incidence in women 20–30 and men 60–70. WorldMetrics.
9.
Alsop T Cassimatis M Williams KL Gomersall SR . Perspectives of people with myasthenia gravis on physical activity and experience of physical activity advice from health professionals in the Australian context: a qualitative study. Disabil Rehabil. (2025) 47:156–63. doi: 10.1080/09638288.2024.2338877
10.
Camdessanché JP Sacconi S Archer A Boulanger P Crochard A Bertocchio JP et al . SPOON: an observational, cross-sectional study of perceptions and expectations of adults with generalized myasthenia gravis in France. BMJ Open. (2024) 14:e088813. doi: 10.1136/bmjopen-2024-088813
11.
Ng WC Hartley L . Effectiveness of thymectomy in juvenile myasthenia gravis and clinical characteristics associated with better outcomes. Neuromuscul Disord. (2021) 31:1113–23. doi: 10.1016/j.nmd.2021.09.013
12.
Noreau L Desrosiers J Fougeyrollas N Rochette A Viscogliosi C . Measuring social participation: reliability of the LIFE-H in older adults with disabilities. Disabil Rehabil. (2004) 26:346–52. doi: 10.1080/09638280410001658649
13.
Zeng D You L Luo Z Zeng Dejian You et al . Analysis of influencing factors of activities of daily living and social participation of stroke patients after discharge. Nurs Res: mid-term edition (1). (2013) 2013:4.
14.
Silva SF de Magalhães HL de Deus FA Andrade KKS Lima VP Gaiad TP . Rehabilitation interventions targeting the activity and participation of patients with neuromuscular diseases: what do we know? A systematic review. Arq Neuropsiquiatr. (2024) 82:1–12. doi: 10.1055/s-0044-1779295
15.
Berrih-Aknin S Palace J Meisel A Claeys KG Muppidi S Saccà F et al . Patient-reported impact of myasthenia gravis in the real world: findings from a digital observational survey-based study (MyRealWorld-MG). BMJ Open. (2023) 13:e068104. doi: 10.1136/bmjopen-2022-068104
16.
Pesa J Choudhry Z de Courcy J Barlow S Gibson G Chatterton E et al . Clinical characteristics and impairment degrees of muscle weakness: a real-world study of patients in the US and five European countries. BMC Neurol. (2024) 24:385. doi: 10.1186/s12883-024-03869-9
17.
Pesa J Choudhry Z de Courcy J Barlow S Chatterton E Thomas O et al . The impact of myasthenia gravis severity on work and daily activities. Muscle Nerve. (2024) 69:428–39. doi: 10.1002/mus.28063
18.
Dewilde S Qi CZ De Ruyck F Paci S Van de Veire L Griffiths A et al . A cost analysis of reductions in work productivity for MG patients and their caregivers by symptom severity. Front Public Health. (2025) 13:1538789. doi: 10.3389/fpubh.2025.1538789
19.
Chen J Tian DC Zhang C Li Z Zhai Y Xiu Y et al . Incidence, mortality, and economic burden of myasthenia gravis in China: a nationwide population-based study. Lancet Reg Health West Pac. (2020) 5:100063. doi: 10.1016/j.lanwpc.2020.100063
20.
Yu J Zhang H Chen S Dong D . Economic burden of myasthenia gravis in China: a nationwide registry-based study. Curr Med Res Opin. (2025) 41:487–93. doi: 10.1080/03007995.2025.2475075
21.
Wu X Li RY Ye XB Wang N . Reduced quality of life in myasthenia gravis patients: a study on 185 patients from China. Front Neurol. (2023) 13:1072861. doi: 10.3389/fneur.2022.1072861
22.
Mandich M . International classification of functioning, disability and health. Phys Occup Ther Pediatr. (2007) 27:1–4. doi: 10.1080/J006v27n02_01
23.
Berkman LF Glass T Brissette I Seeman TE . From social integration to health: Durkheim in the new millennium. Soc Sci Med. (2000) 51:843–57. doi: 10.1016/S0277-9536(00)00065-4
24.
Ji B Liu Z Peng Y Peng X Hong L Jiang X et al . The Chinese version of the social integration scale and its reliability and validity test in parents of autistic children [J]. Chin Nurs Manag. (2024) 24:1497–502.
25.
Zhou X Zhou LS . Literature analysis of social participation measurement tools for stroke patients in China and abroad. J Nurs Sci Chin PLA. (2018) 35:17–21. doi: 10.3969/j.issn.1008-9993.2018.09.004
26.
Mostafa Alim SM Ahmed MN Mullick MSI Chowdhury NF Akhter F Alam MS . Validation of the Bangla version of beck depression inventory-II. Brain Behav. (2020) 10:e01563. doi: 10.1002/brb3.1563
27.
Yang W Liu S Zhou Y Peng F Liu X Yi J et al . Investigation of the reliability and validity of the chinese version of the beck depression inventory-II in middle school students of yi ethnicity in liangshan prefecture, china[J]. J Sichuan University (Medical Sciences). (2024) 55:1567–72.
28.
Song X Lu C Yu Y Wan Y Ma F Chen L et al . Reliability and Validity of the Chinese Version of the Beck Depression Inventory-II in Middle School Students of Yi Ethnicity in Liangshan Prefecture, China[J]. Sichuan Mental Health. (2024) 55:1567–72. doi: 10.12182/20241160607
29.
Yuan G Zhao J Zheng D Liu B . Accuracy of self-rating depression scale and beck depression inventory in distinguishing the severity of depression. J Clin Psychiatry. (2021) 31:183–6.
30.
Epstein NB Bishop DS Levin S . The mcmaster model of family functioning. J Marital Fam Ther. (1978) 4:19–31. doi: 10.1111/j.1752-0606.1978.tb00537.x
31.
Liu PY He MT . A survey analysis on marriage, family, and mental health among 118 young intellectuals. Chin J Ment Health. (1991) 1:193–7.
32.
Luan F-H Du Y-S Zhong X-Y Li M-Y Zhou H-M Zheng Y-C et al . Reliability and validity of the family function assessment scale for children. Chin J Sch Health. (2022) 43:678–81. doi: 10.11852/zgetbjzz2017-25-09-02
33.
Wang X Li Y Zhang M . Evaluation of family function and its influencing factors in elderly patients with chronic diseases. Chin J Gerontol. (2021) 41:3565–8.
34.
Zimet GD Powell SS Farley GK Werkman S Berkoff KA . Psychometric characteristics of the multidimensional scale of perceived social support. Winter J Pers Assess. (1990) 3:610–7. doi: 10.1080/00223891.1990.9674095
35.
Jiang QJ . Perceived social support scale. Chin Behav Med Sci. (2001) 1:41–2.
36.
Zhang F Zhu S Deng P . Evaluation of the perceived social support scale in domestic inpatients. J Nurs Sci. (2019) 34:89–92. doi: 10.12102/j.issn.1009-6493.2018.13.015
37.
Pourshahriar H Khalili B Shokri O Fatehi F . The assessment of the perceived stress and the quality of life in the patients with myasthenia gravis: the mediating role of the psychological capital and social support. Curr J Neurol. (2024) 23:124–30. doi: 10.18502/cjn.v23i2.16841
38.
Lehnerer S Jacobi J Schilling R Grittner U Marbin D Gerischer L et al . Burden of disease in myasthenia gravis: taking the patient’s perspective. J Neurol. (2022) 269:3050–63. doi: 10.1007/s00415-021-10891-1
39.
Lin FH Yih DN Shih FM Chu CM . Effect of social support and health education on depression scale scores of chronic stroke patients. Medicine (Baltimore). (2019) 98:e17667. doi: 10.1097/MD.0000000000017667
40.
Marbin D Piper SK Lehnerer S Harms U Meisel A . Mental health in myasthenia gravis patients and its impact on caregiver burden. Sci Rep. (2022) 12:19275. doi: 10.1038/s41598-022-22078-3
41.
Pinquart M Sorensen S . Gender differences in self-concept and psychological well-being in old age: a meta-analysis. J Gerontol B Psychol Sci Soc Sci. (2001) 56:P195–213. doi: 10.1093/geronb/56.4.P195
42.
Lehnerer S Jacobi J Schilling R Grittner U Marbin D Gerischer L et al . Burden of disease in myasthenia gravis: taking the patient's perspective. J Neurol. (2022) 269:5688–9. doi: 10.1007/s00415-022-11290-w
43.
Mihalache OA Vilciu C Petrescu DM Petrescu C Manea MC Ciobanu AM et al . Depression: a contributing factor to the clinical course in myasthenia gravis patients. Medicina (Kaunas). (2023) 60:56. doi: 10.3390/medicina60010056
44.
Bosmans MWG Hofland HW De Jong AE Van Loey NE . Coping with burns: the role of coping self-efficacy in the recovery from traumatic stress following burn injuries. J Behav Med. (2015) 38:642–51. doi: 10.1007/s10865-015-9638-1
45.
Nadali J Ghavampour N Beiranvand F Maleki Takhtegahi M Heidari ME Salarvand S et al . Prevalence of depression and anxiety among myasthenia gravis (MG) patients: a systematic review and meta-analysis. Brain Behav. (2023) 13:e2840. doi: 10.1002/brb3.2840
46.
Antozzi C Mantegazza R . Impact of Ravulizumab on patient outcomes and quality of life in generalized myasthenia gravis. Patient Relat Outcome Meas. (2023) 14:305–12. doi: 10.2147/PROM.S408175
47.
Dorris JL Neely S Terhorst L VonVille HM Rodakowski J . Effects of music participation for mild cognitive impairment and dementia: a systematic review and meta-analysis. J Am Geriatr Soc. (2021) 69:2659–67. doi: 10.1111/jgs.17208
Summary
Keywords
myasthenia gravis, young and middle-aged, social participation, depression, family functioning, social support
Citation
Chen J, Wang L, Fang Y, Pan Y, Lin L and Zhang L (2025) The study of social participation and its influences on young and middle-aged patients with myasthenia gravis. Front. Neurol. 16:1603145. doi: 10.3389/fneur.2025.1603145
Received
31 March 2025
Accepted
16 September 2025
Published
14 October 2025
Volume
16 - 2025
Edited by
German Moris, SESPA, Spain
Reviewed by
María Antonia Parra Rizo, Miguel Hernández University of Elche, Spain
Paolo Alonge, University of Palermo, Italy
Updates
Copyright
© 2025 Chen, Wang, Fang, Pan, Lin and Zhang.
This is an open-access article distributed under the terms of the Creative Commons Attribution License (CC BY). The use, distribution or reproduction in other forums is permitted, provided the original author(s) and the copyright owner(s) are credited and that the original publication in this journal is cited, in accordance with accepted academic practice. No use, distribution or reproduction is permitted which does not comply with these terms.
*Correspondence: Lifeng Zhang, qqqcccddd4411@163.com
Disclaimer
All claims expressed in this article are solely those of the authors and do not necessarily represent those of their affiliated organizations, or those of the publisher, the editors and the reviewers. Any product that may be evaluated in this article or claim that may be made by its manufacturer is not guaranteed or endorsed by the publisher.