ORIGINAL RESEARCH article
Front. Surg.
Sec. Orthopedic Surgery
This article is part of the Research TopicAdvancing Musculoskeletal Health: Bridging Basic and Clinical Research on Biomechanical Properties of Joints, Ligaments, Tendons, and Associated StructuresView all 11 articles
Three-dimensional anatomical characterization of the sustentaculum tali in asymptomatic adults: A computed tomography-based morphometric analysis
Provisionally accepted- Nantong University School of Medicine, Nantong, China
Select one of your emails
You have multiple emails registered with Frontiers:
Notify me on publication
Please enter your email address:
If you already have an account, please login
You don't have a Frontiers account ? You can register here
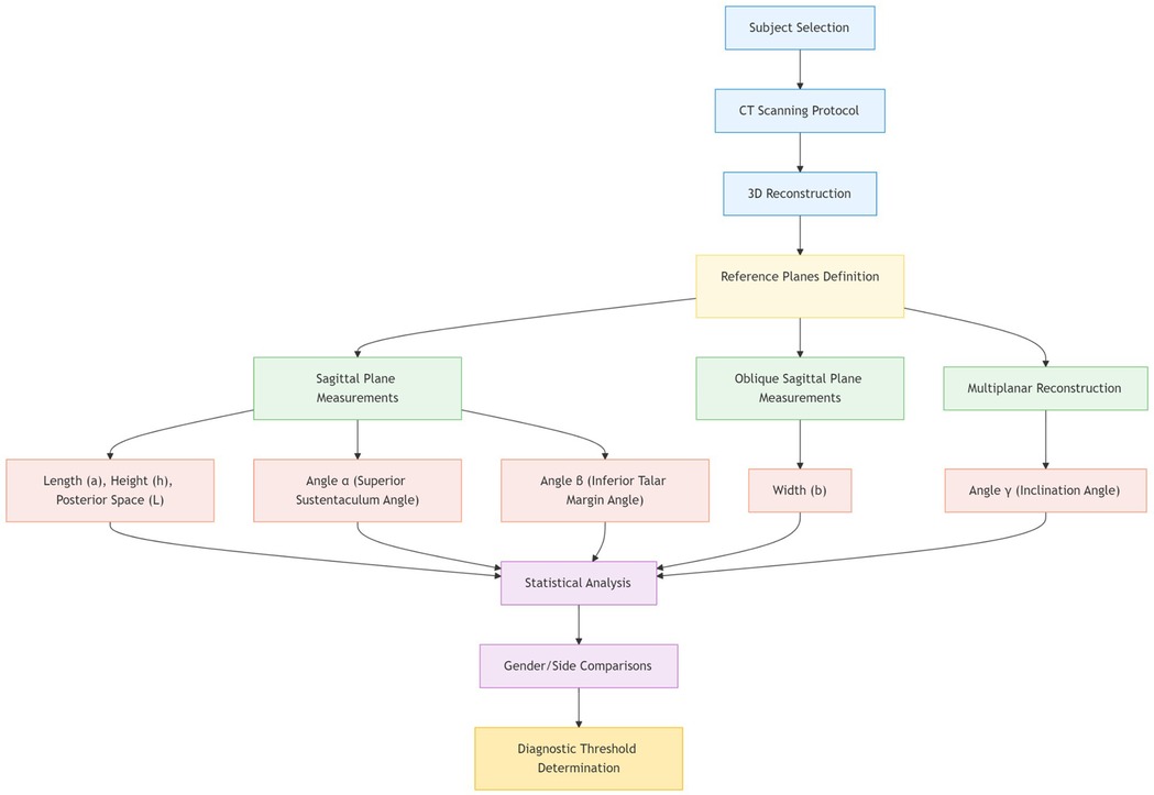
Purpose This study aimed to establish normative anatomical references for the sustentaculum tali and talar articular surface using three-dimensional CT imaging, and to develop clinically applicable diagnostic criteria for sustentaculum tali dislocation. Methods We analyzed 104 normal calcanei (47 males/57 females; mean age 38.96±12.97 years; 51 left/53 right feet) from January to August 2023. Three-dimensional calcaneal reconstructions were created using CT imaging data. Eight anatomical parameters were measured: sustentaculum tali dimensions (length/width/height), angular parameters (α: superior sustentaculum angle; β: inferior talar margin angle; γ: inclination angle between anterior articular surface projection and calcaneal plantar axis), and posterior talar space distance (L). Statistical comparisons were performed between genders and sides. Result Morphometric analysis revealed the following anatomical parameters of the sustentaculum tali: length 36.93 ± 4.30 mm, width 14.65 ± 1.96 mm, and height 17.91 ± 2.34 mm. Angular measurements demonstrated α = 107.74 ± 9.59°, β = 115.34 ± 9.41°, and γ = 52.67 ± 5.98°, with posterior talar gap L measuring 4.83 ± 0.56 mm.Gender-based comparisons showed statistically significant differences in three-dimensional sustentaculum tali morphology (length/width/height) and posterior space L (all P < 0.001), with female measurements being consistently smaller than males . No significant inter-gender differences were observed in angular parameters (α/β/γ, P > 0.0). Laterality analysis revealed no statistically meaningful variations between left and right feet across all measured parameters. Conclusion This study establishes normative 3D-CT anatomical parameters of the sustentaculum tali in healthy individuals (n=104), revealing significant gender-based differences in dimensions and posterior talar gap distance L (all P<0.001). Critical gender-specific diagnostic thresholds for dislocation were defined: L >7.25 mm (males) and >6.49 mm (females). Combined with screw trajectory angles (α/β/γ) and sustentaculum dimensions (length/width/height), these data provide an evidence-based framework for preoperative planning, urgent reduction indication, and precision screw placement in calcaneal fracture management.
Keywords: Sustentaculum tali, Calcaneus, Talus joint, Anatomy, Three-dimensional image
Received: 11 Jun 2025; Accepted: 27 Oct 2025.
Copyright: © 2025 Xue, Sun and Zhu. This is an open-access article distributed under the terms of the Creative Commons Attribution License (CC BY). The use, distribution or reproduction in other forums is permitted, provided the original author(s) or licensor are credited and that the original publication in this journal is cited, in accordance with accepted academic practice. No use, distribution or reproduction is permitted which does not comply with these terms.
* Correspondence: Wenfeng Zhu, zhuwenfengycsy@163.com
Disclaimer: All claims expressed in this article are solely those of the authors and do not necessarily represent those of their affiliated organizations, or those of the publisher, the editors and the reviewers. Any product that may be evaluated in this article or claim that may be made by its manufacturer is not guaranteed or endorsed by the publisher.
