REVIEW article
Front. Surg.
Sec. Visceral Surgery
This article is part of the Research TopicMicroflora and Bacterial Translocation in Intestinal ObstructionView all 4 articles
Management of Common Bile Duct Stones: A Comprehensive Review
Provisionally accepted- Handan First Hospital, Handan, China
Select one of your emails
You have multiple emails registered with Frontiers:
Notify me on publication
Please enter your email address:
If you already have an account, please login
You don't have a Frontiers account ? You can register here
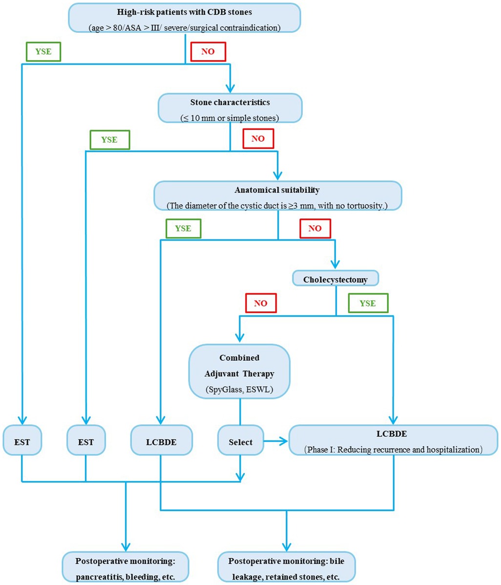
CBD stones impose significant morbidity and cost. This review compares the efficacy and safety of endoscopic sphincterotomy (EST) and laparoscopic common bile duct exploration (LCBDE) and summarizes emerging techniques and remaining controversies. While EST remains a cornerstone for rapid stone extraction, particularly in high-risk surgical candidates, its association with post-procedural pancreatitis and long-term sphincter dysfunction underscores the need for judicious patient selection. Conversely, LCBDE emerges as a compelling alternative, offering superior complete stone clearance rates for larger or complex stones, reduced post-procedural pancreatitis, and the unique advantage of direct biliary tree visualization. However, its technical demands and bile leak risk necessitate standardized training protocols and institutional expertise. The review further explores cutting-edge adjunctive therapies, including SpyGlass cholangioscopy for impacted stones, extracorporeal shock wave lithotripsy (ESWL) for large calculi, and artificial intelligence-driven procedural planning, which collectively herald a new era of precision medicine in biliary surgery. Notably, hybrid approaches such as intraoperative endoscopic retrograde cholangiopancreatography (ERCP) demonstrate promising outcomes in reducing hospitalization and postoperative complications, albeit requiring multidisciplinary team coordination. Despite these advances, critical knowledge gaps persist regarding long-term functional outcomes of EST, cost-effectiveness of emerging technologies, and optimal management of anatomically complex cases. The lack of robust randomized trials comparing EST and LCBDE in diverse patient cohorts limits contemporary guideline development, underscoring the urgent need for high-quality comparative effectiveness research. This review synthesizes current evidence to advocate for a personalized, algorithmic approach to CBD stones management, balancing procedural risks, stone characteristics, and institutional capabilities. By highlighting translational research opportunities and unmet clinical needs, it provides a roadmap for advancing minimally invasive biliary surgery while challenging the global hepatobiliary community to prioritize patient-centered innovation and rigorous outcomes research.
Keywords: Common bile duct stones, Endoscopic sphincterotomy, Laparoscopic common bile duct exploration, Post-procedural Pancreatitis, SpyGlass cholangioscopy, Extracorporeal shock wave lithotripsy, artificial intelligence, personalized treatment
Received: 03 Jul 2025; Accepted: 27 Oct 2025.
Copyright: © 2025 Wang and Li. This is an open-access article distributed under the terms of the Creative Commons Attribution License (CC BY). The use, distribution or reproduction in other forums is permitted, provided the original author(s) or licensor are credited and that the original publication in this journal is cited, in accordance with accepted academic practice. No use, distribution or reproduction is permitted which does not comply with these terms.
* Correspondence: Zhifeng Li, c19960319@126.com
Disclaimer: All claims expressed in this article are solely those of the authors and do not necessarily represent those of their affiliated organizations, or those of the publisher, the editors and the reviewers. Any product that may be evaluated in this article or claim that may be made by its manufacturer is not guaranteed or endorsed by the publisher.
