ORIGINAL RESEARCH article
Front. Surg.
Sec. Otorhinolaryngology - Head and Neck Surgery
Development and Validation of a Nomogram for Predicting the Efficacy of Vidian Neurectomy in the Treatment of Chronic Rhinosinusitis with Nasal Polyps Combined with Allergic Rhinitis
Provisionally accepted- Second Affiliated Hospital of Guangxi Medical University, Nanning, China
Select one of your emails
You have multiple emails registered with Frontiers:
Notify me on publication
Please enter your email address:
If you already have an account, please login
You don't have a Frontiers account ? You can register here
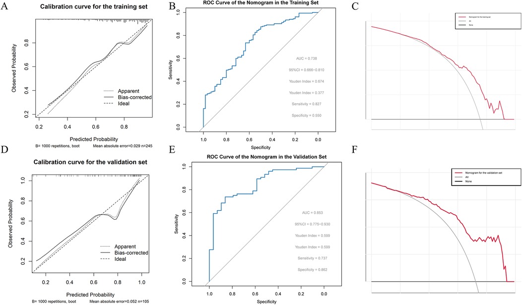
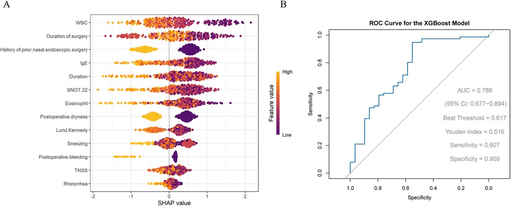
Background: Vidian neurectomy (VN) is commonly used to treat chronic rhinosinusitis with nasal polyps combined with allergic rhinitis (CRSwNP with AR). However, its therapeutic efficacy varies among individuals. This study aimed to develop a nomogram to predict treatment efficacy and provide reference for clinical decision-making. Methods: A total of 350 patients with CRSwNP and AR who underwent VN were retrospectively enrolled and divided into effective and ineffective groups based on treatment outcomes. Univariate analysis was performed to compare demographic and disease-related characteristics between the two groups. Significant variables from the univariate analysis were included as predictors in an XGBoost model, with SHAP visualization used to identify important features. In parallel, multivariate logistic regression was conducted to determine independent predictors of efficacy. Variables identified as both important and statistically significant from these two methods were used to construct a nomogram. The performance of the nomogram was evaluated using calibration curves, receiver operating characteristic (ROC) curves, and decision curve analysis (DCA). Results: The effective group accounted for 74.57% of the cohort. The ineffective group showed significantly higher values in several indicators, including disease duration, history of endoscopic sinus surgery, inflammatory markers, and symptom scores. Both the XGBoost model and multivariate logistic regression identified preoperative white blood cell count (WBC), operation duration, history of endoscopic sinus surgery, total IgE level, and SNOT-22 score as significant predictors (all P < 0.05). The constructed nomogram based on these factors demonstrated good predictive performance (training set AUC = 0.738, validation set AUC = 0.853) and clinical applicability (DCA showed notable net benefit). Conclusion: This study successfully developed and validated a nomogram incorporating preoperative WBC, operation duration, prior surgical history, total IgE, and SNOT-22 score to predict the efficacy of VN in treating patients with CRSwNP and AR. The model offers a reliable tool to assist clinicians in making personalized treatment decisions.
Keywords: Vidian neurectomy, chronic rhinosinusitis with nasal polyps and allergic rhinitis, XGBoost model, predictive model, nomogram
Received: 09 Aug 2025; Accepted: 21 Oct 2025.
Copyright: © 2025 Xu, Huang and Zhu. This is an open-access article distributed under the terms of the Creative Commons Attribution License (CC BY). The use, distribution or reproduction in other forums is permitted, provided the original author(s) or licensor are credited and that the original publication in this journal is cited, in accordance with accepted academic practice. No use, distribution or reproduction is permitted which does not comply with these terms.
* Correspondence: Chengli Xu, xuoto1214@163.com
Disclaimer: All claims expressed in this article are solely those of the authors and do not necessarily represent those of their affiliated organizations, or those of the publisher, the editors and the reviewers. Any product that may be evaluated in this article or claim that may be made by its manufacturer is not guaranteed or endorsed by the publisher.
