ORIGINAL RESEARCH article
Front. Surg.
Sec. Vascular Surgery
This article is part of the Research TopicThe Use of Artificial Intelligence for Diagnostics and Treatment in Vascular SurgeryView all articles
Construction and Validation of a Predictive Model for Postoperative Stent Occlusion in Patients Undergoing Iliac Vein Stenting Based on an Explainable Machine Learning Model
Provisionally accepted- 1Ya 'an Traditional Chinese Medicine Hospital, Ya'an, China
 - 2General Hospital of Western Theater Command, Chengdu, China
 - 3The 945th Hospital of the Joint Logistics Support Force, PLA, Ya'an, China
 - 4The Affiliated Hospital of Southwest Medical University, Luzhou, China
 - 5Affiliated Hospital of Chengdu University of Traditional Chinese Medicine, Chengdu, China
 - 6The Fourth People's Hospital of Zigong City, Zigong, China
 - 7Panzhihua Central Hospital, Panzhihua, China
 
Select one of your emails
You have multiple emails registered with Frontiers:
Notify me on publication
Please enter your email address:
If you already have an account, please login
You don't have a Frontiers account ? You can register here
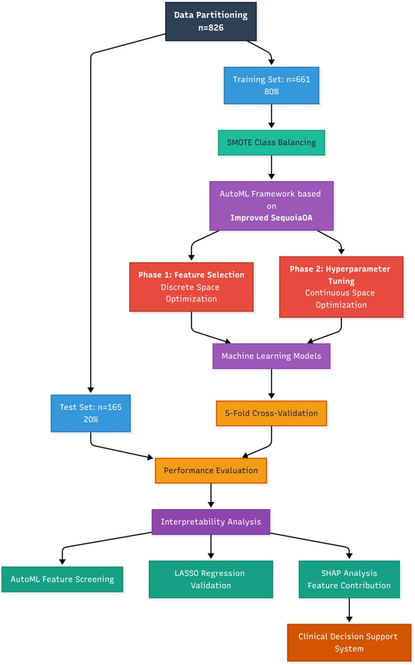
[Abstract] Objective: This study aims to develop an interpretable machine learning model for predicting post-operative iliac venous stent occlusion risk. Methods: Employing a retrospective cohort design, data from 826 patients across seven hospitals (January 2017-June 2024) were incorporated with stratified sampling into training (n=661) and test sets (n=165), ensuring no significant baseline characteristic differences (all P>0.05). An AutoML framework was constructed using the Improved Sequoia Optimization Algorithm (ISequoiaOA), integrated with LASSO feature selection and SHAP interpretability analysis; model evaluation incorporated six core metrics (including AUC/PR-AUC), calibration performance, and Decision Curve Analysis (DCA). Results: In independent testing-set validation, the AutoML model demonstrated superior robustness: ROC-AUC reached 0.9251 and PR-AUC 0.8712. Decision curve analysis confirmed significantly higher clinical net benefit across a wide threshold probability range (1%-87%) compared to conventional approaches, indicating exceptional generalizability. Calibration curves revealed the lowest Brier score (0.123) in the test set, further validating predictive accuracy. Outperforming comparative models (e.g., XGBoost [ROC-AUC 0.8203] and LightGBM [PR-AUC 0.7806]), AutoML dominated across all metrics including accuracy (0.7417) and F1-score (0.7559). Concurrently, SHAP analysis quantified critical feature contributions: Pathogenic triad (DVT+Cockett+PE); Hemodynamic thresholds (common femoral and external iliac vein recanalization rates both <70%); Stent geometric parameters (diameter >14mm/inferior vena cava segment length >20mm); With CRP>10mg/L and D-dimer>1.5mg/L coexistence elevating occlusion risk. Conclusion: The occlusion prediction system integrating AutoML with explainable AI successfully quantifies multi-level interactions, surpassing traditional predictive dimensions to provide evidence-based support for personalized anticoagulation and stent optimization.
Keywords: Iliac venous stent occlusion, Explainable Machine Learning, Automated machine learning (AutoML), risk prediction, Clinical decision support system
Received: 17 Sep 2025; Accepted: 04 Nov 2025.
Copyright: © 2025 Jiang, Nie, Zhang, Tang, Li, Li, Qiang, Liu, Mao, Xiong and Jin. This is an open-access article distributed under the terms of the Creative Commons Attribution License (CC BY). The use, distribution or reproduction in other forums is permitted, provided the original author(s) or licensor are credited and that the original publication in this journal is cited, in accordance with accepted academic practice. No use, distribution or reproduction is permitted which does not comply with these terms.
* Correspondence: Chengyong  Jin, 15881226099@163.com
Disclaimer: All claims expressed in this article are solely those of the authors and do not necessarily represent those of their affiliated organizations, or those of the publisher, the editors and the reviewers. Any product that may be evaluated in this article or claim that may be made by its manufacturer is not guaranteed or endorsed by the publisher.
