Your new experience awaits. Try the new design now and help us make it even better

METHODS article

Front. Virtual Real., 02 June 2025

Sec. Virtual Reality and Human Behaviour

Volume 6 - 2025 | https://doi.org/10.3389/frvir.2025.1451206

Creating controversy: developing a virtual reality training tool with 360° film to engage in ethnic profiling reform

  • 1Police Academy, Apeldoorn, Netherlands
  • 2Department of Psychology of Conflict, Risk and Safety, University of Twente, Enschede, Netherlands

Ethnic profiling is a topic that is challenging to address in policing communities. Many police officers doubt its existence or find it too trivial and irrelevant to worry about. Others may find it important, but do not feel psychologically safe to discuss it with their colleagues. Many police officers, therefore, ignore training and conversations on ethnic profiling, which hinders combating it. We describe the foundations of a Virtual Reality based training prototype that seeks to encourage active participation in ethnic profiling dialogue. We describe the iterative process between the various steps in the design process of the Virtual Reality tool and the design features including experiential learning and perspective-taking on the individual level, and constructive controversy dialogue on the group level. Our observations during its testing phase indicate that the current prototype contributes to officers’ awareness of ineffective and biased police practices. While this testifies to the potential of the prototype design to shape meaningful police reform activities on a larger scale, we also speculate that our immersive design may offer solutions for other urgent socio-political controversies.

1 Introduction

Police organizations around the world are increasingly criticized for the way they treat ethnic minorities (de Maillard et al., 2024; Meeteren et al., 2023). One of these practices is popularly known as ethnic profiling. The Council of Europe has defined ethnic profiling as ‘the use by the police, with no objective and reasonable justification, of grounds such as race, color, language, religion, nationality or national or ethnic origin in control, surveillance or investigation activities’ (Council of Europe, 2019). As such, ethnic profiling represents an unlawful practice and is argued to cause various negative effects. This ranges from a general decline in police legitimacy and public trust, to more operational consequences evidenced by a reluctance of communities to cooperate with police officers and a decreased ability of the police to gather intelligence (Jackson et al., 2012; Tyler, 2004; Tyler and Blader, 2003; Tyler and Wakslak, 2004).

Following (alleged) ethnic profiling incidents, and informed by studies into racial disproportionality in crime statistics (e.g., Pierson et al., 2020 for the United States; FRA, 2017; FRA, 2019 for Europe), politicians and police chiefs around the world have advocated change. For example, the European Parliament has called for actions to end all forms of racism and aggression (Narrillos, 2020), while Dwight Henninger, the president of the International Association of Chiefs of Police (IACP), announced a multiple-year Public Trust Campaign (Police Chief, 2022). Many police departments around the globe are now adopting various measures to reduce ethnic profiling, such as oversight, monitoring solutions, and, specifically, different kinds of awareness and soft-skill training (Lai and Lisnek, 2023; R. E; Worden et al., 2024).

Traditional approaches to training the police on ethic profiling have proved challenging (Vitriol et al., 2024), mostly due to a lack of officer support and an unwillingness to participate in reform. As illustrated by Skogan (2008 p. 23); “Police officers do not want to be plagued with out-of-touch programs that adds to their workload and gives them tasks that lie outside their comfort zone.” This is supported by a recent survey study examining police officers’ attitudes towards participation in ethnic profiling training (Böing et al., 2025). It showed that one-third of the participating police officers (total n = 263) reported no interest in training as they did not consider themselves biased. Others did not want to participate because they perceived it as an exaggerated topic, were explicitly against training, believing it was wrong, or were not necessarily against reform but reluctant to engage in such a training out of fear of being evaluated negatively by their peers.

The various forms of resistance arguably have negative consequences for the successful implementation and deployment of reform measures. Yet, resistance is often overlooked and underestimated by leaders and practitioners. In the context of heated public debates about racial bias and inequality, police leaders may be tempted to opt for interventions that are quickly realizable and sometimes merely for “damage control” (Engel et al., 2020; p.160). Many police departments are currently experiencing intensified scrutiny which should motivate police leaders to adopt evidence-based strategies that effectively improve police work (Engel et al., 2020).

Given the need for effective interventions to prevent ethnic profiling, we have developed a prototype of a training with interactive 360° film in Virtual Reality (VR) to stimulate ethnic profiling dialogues among police officers, while raising awareness of their own potential biases in day-to-day police activities. In recent years, VR has emerged as a promising tool for enhancing training responses in high-stress professions, notably among police officers (Muñoz et al., 2024), due to its unique capacity to offer engaging experiences (Hube et al., 2024).

The paper describes the various steps taken in the development of the training, and the theoretical and practical considerations that lay at its foundations. In the Results section, we discuss our observations of a pilot study involving a small number of police officers, examining the suitability of our prototype as a tool that effectively helps police officers to address ethnic profiling on the work floor and improve police work.

2 Materials and methods

2.1 Methodological considerations

To develop the current prototype, Sedlmair et al. (2012) framework was used as guidance. This framework addresses specific real-world problems faced by domain experts, that require a visualization solution, and has been used by many academics ever since (see, e.g., Lotteraner et al., 2023; Ruan et al., 2023; Van Den Brandt et al., 2024). Considering that many officers are unaware or indifferent about racial bias, a VR learning experience could raise their awareness of racial bias in everyday policing, and encourage their involvement in reforms.

In the first phase of the framework–the Precondition phase–relevant literature and policy documents were collected, examined previous initiatives and built a network of experts and practitioners to help with the design. In the subsequent Core phase, the emphasis moved to the actual translation of the problem into a solution. In this phase, a case was made for using experiential, social and affective learning strategies, resulting in a prototype consisting an interactive 360° film in VR, followed by reflective group dialogues. Finally, in the Analysis phase it was explored how the developed prototype worked in practice, by introducing it to a small number of police officers visiting a symposium for police innovation.

Figure 1 shows an overview of this framework with these three phases: a precondition phase, a core phase, and an analysis phase, each involving two or more stages. While outlined as a linear process, the overlapping stages and gray arrows imply the iterative nature of this process.

Figure 1
www.frontiersin.org

Figure 1. Nine-stage design study methodology framework by Sedlmair et al., 2012 is licensed under CC BY-NC-ND 4.0.

On the basis of the preparatory work done in the precondition phase, I focus on the Core phase and conclude with the Analysis phase. The steps of the Core phase are described in the next paragraphs, while these steps of the Analysis phase are described in the Results (3) section.

The first crucial step in this design study was to understand how police officers, in general (prefer to) learn. While studying the available literature, I realized the importance of considering not only what ‘new’ knowledge should be offered, but also how it should be offered, and by whom.

2.2 Theoretical framework

Implicit (racial) biases are a major issue in society. This issue is not only common and widely prevalent in society (e.g., Pierson et al., 2020 for the United States; FRA, 2017; FRA, 2019 for Europe), but also hard to change (de Maillard et al., 2024; Meeteren et al., 2023). While various training initiatives have been introduced to reduce implicit bias, experts have been skeptical about their effectiveness (Engel et al., 2020; R; Worden et al., 2020; R. E; Worden et al., 2024). Frequently, these initiatives involve a single workshops or presentation in a class room setting, leading to temporarily effects at best (Lai and Lisnek, 2023). A training to reduce implicit bias in the New York Police Department (R. Worden et al., 2020) found several positive results. Officers showed improved awareness of implicit bias and positive attitudes towards diverse community members after training. A follow-up training, however, found no significant changes in behavior (R. E. Worden et al., 2024).

2.2.1 Experiential learning

Interactive elements, such as role-play and group discussions, are believed to have contributed the training’s success. Consistent with experiential learning literature (cf. Dewey, 1938; Green et al., 2024; Kolb and Kolb, 2005), adding interactive elements can stimulate motivation and engagement. Besides, studies show that when participants are invited to directly perform the task or skill at hand, it helps them to better understand and remember key information offered in the training (Fromm et al., 2021; Martirosov and Kopecek, 2017; Sharar et al., 2016).

While traditional experiential learning has advantages, it also has a number of downsides. Activities can be resource intensive (e.g., it requires time, money, and materials for effective use), and training sessions cannot be done independently regarding time and location (Fridell and Böing, 2023). Moreover, some people may feel anxious or overwhelmed in hands-on exercises, such as role-play (Downing et al., 2020).

2.2.2 Virtual reality

Scholars have suggested using immersive technologies, such as Virtual Reality (VR), for training, education, and experiential learning, for a number of reasons. VR can simulate real-world scenarios with high fidelity, allowing users to experience situations that may be difficult to recreate in role-play (Louis, 2024). People can learn, for instance, how to extinguish a fire and bandage wounded victims, without putting their, or others people’s, life at stake (Xie et al., 2021). Today, VR is increasingly used for implicit bias training as well. In studies by Groom et al. (2009) and Peck et al. (2013) participants engaged in virtual environments where they embodied characters from marginalized groups, to let them experience what it is like to be discriminated against. Both studies demonstrate the effectiveness of virtual reality as a tool for fostering social empathy and understanding.

While these studies indicate that such an experience can promote awareness and reduce bias, by allowing individuals to walk in someone else’s shoes, it is unclear whether these outcomes can also be expected in relation to police officers on the issue of ethnic profiling. Among law enforcers, this practice is generally downplayed (Shiner, 2010); cases are seen as ‘isolated incidents’, caused by a few ‘rotten apples’ (Griffin, 2020). Studies indicate that police officers see themselves as the ‘real victims’ due to the many accusations at their address (Nix and Wolfe, 2017). It is therefore the question if police officers could, and would want to recognize themselves in a narrative about ethnic profiling, in which they feature as perpetrators. The notion of a ‘racist cop’ challenges their assumed innocence and respected self-image (R. Worden et al., 2020). In this context, efforts to create awareness and reduce implicit bias by showing an example of ethnic profiling from a victim’s perspective, may not work among police officers.

Alternatively, to mitigate resisting responses, the VR content could be offered to them from a police perspective. A number of conditions are important to consider to promote awareness and reduce bias. First, it is important that the scenarios feel real to participating officers, and are offered in a non-accusatory way. Terms such as (institutional) racism, discrimination, and even ethnic profiling, should receive as little emphasis as possible. Instead, labels such as ‘professional police stops’ and ‘engaging in effective police work’ should be used. Moreover, consistent with research done by Roboh and Tedjaatmadja (2016), users should be appreciated for their input, and offered reassurance by communicating that engaging in the VR simulation is no assessment, and that making errors is not only permissible but also an integral phase of the educational journey. Taking these points seriously would contribute to a psychologically safe learning environment, and encourage everyone’s active participation (e.g., Edmondson, 1999). Second, interactive VR experiences should be considered as these offer several advantages over passive ones. For starters, as interactive VR requires active participation, it can lead to higher levels of engagement and motivation compared to simply observing a passive experience (Fox et al., 2009; Martirosov and Kopecek, 2017; Witmer and Singer, 1998). Subsequently, as users can influence the direction of the experience, and see the immediate results of their choices, this allows for a more tailored learning journey that can adapt to individual preferences and needs (Barbot and Kaufman, 2020). Under time pressure, this could reveal (racial) biases in the decision-making process (Kahneman, 2011).

2.2.3 Social learning

Echoing Dewey’s advocacy for learning through doing and reflecting, contemporary scholars argue that experiential learning is best served when experiences are being discussed, analyzed and reflected upon. This may help to have them re-evaluating their initial point of view, which causes them to engage in higher-level cognitive reasoning (Green et al., 2024; Kolb and Kolb, 2005). Related to the topic of this study, discussing, analyzing, and reflecting on experiences from the interactive VR scenario training, can possibly stimulate awareness of their own potential biases in day-to-day police activities and how these can be mitigated. This reflective process may also foster empathy, which research shows is a key mechanism in reducing prejudice during intergroup contact (Pettigrew and Tropp, 2008). By encouraging participants to engage with alternative perspectives in a supportive setting, group dialogues can deepen understanding and promote meaningful attitude change.

Based on social identity theory (Tafjel and Turner, 1985) individuals derive part of their identity from group memberships, which provides a sense of belonging and self-worth. For this reason, sensitive dialogues are best conducted in peer groups, guided by moderators from within the police. These ingroup facilitators are often seen as more trustworthy. Toch (2008) and Worden et al. (2020) found that interventions gain credibility when co-created with fellow officers. This approach can reduce resistance and lead to more meaningful change.

Although police officers are often seen as one group, discussions about racial profiling can divide them. Research indeed shows the existence of pro- and anti-reform camps within police departments (Böing et al., 2025). These internal divisions can resemble intergroup conflict. In such cases, dialogue may serve as a form of intergroup contact and help reducing prejudice in these situations (cf. Pettigrew and Tropp, 2008). Facilitated discussions, especially when combined with VR experiences, may help bridge divides and promote mutual understanding.

To summarize, experiential learning can provide a suitable approach to motivate police officers to participate in reform activities, and enhance learning. VR experiences, and particularly interactive VR, tends to provide a richer, more dynamic learning experience (than passive VR) – especially when combined with group dialogues.

2.3 Building the prototype

Based on the considerations described above, a training was developed, consisting interactive 360° film in VR (hereafter: 360° film VR) followed by a group dialogue to reflect, analyze and discuss the different choices made in VR. The two parts of this training are here discussed in detail.

2.3.1 Using 360° film VR

For the first part of the training, 360° film was used to create a highly realistic VR experience. This can deliver stunning visuals and cinematic experiences, showcasing real locations, events, or stories in a way that captivates viewers. As explained in detail below, this first scenario featured the main entrance of train Station Sloterdijk in Amsterdam, which is known to most Dutch police officers. In this scenario participants are put in the position of a police officer, from a ‘first person view’, who is on patrol. This task is fairly known to the participants as well. Arguably, this realism enhances ‘presence’, which relates to the subjective sensation of ‘being there’ and facilitates users to devote attention to the situation they are experiencing. This makes experiences feel more intensive, and individuals more motivated to participate experience (Fox et al., 2009; Martirosov and Kopecek, 2017; Witmer and Singer, 1998).

While 360° film can help crafting compelling stories, which can leverage the immersive nature of VR, one of the main downsides is the reduced sense of agency. Whereas regular VR allows users to make choices and take actions that directly impact their experience, fostering a sense of agency, in 360° films is more difficult due to digital limitations (Barbot and Kaufman, 2020; Wiebe et al., 2014). Most 360° film VR projects are primarily passive; viewers can only look around but cannot affect the narrative or environment (Tassinari et al., 2022). Inspired by Buttussi and Chittaro (2018) who used branching scenarios in VR for in-flight safety trainings, this project used the same technique to give participants a sense of agency.

The scenarios used for this prototype required participating police officers to first choose a person of interest among dozens of people that could be seen walking in and out of the train station building. Regardless of the person selected, participants can determine how they treat this person, by choosing between several escalating or de-escalating behavioral options. Subsequent responses are contingent upon these choices. For example, if a participant would decide to ID-check one of the characters in the scenario, an ID-check would follow, providing the participant with new clues about the character’s ‘guilt’. However, the participant may also believe in the character’s ‘innocence’, or decide that there is insufficient legal ground to use particular police powers, and choose to let him go.

This sense of being in charge of their own decisions during gameplay (‘sense of agency’), made it possible to later reflect, analyze, and discuss, the choices made by the participants. Therefore, much effort was put in having the dilemmas and optioned solutions (the branches) to correspond with real life. When decisions would not reflect the daily actions of officers, group discussions may fail to encourage self-reflection and critical thinking, as participants will not feel responsible for their decisions in the simulation. To prevent this from happening, all variations were checked with first line police officers for their accuracy and realism, and aligned with current legal and ethical principles for conducting proactive police investigations, including the organization’s Code of Practice.

2.3.2 The VR branches (story) in detail

At the start of the scenario, participants are put in the position of a police officer in front of the train station Sloterdijk. Another (virtual) police officer in the simulation, who has joined the patrol, asks if the participant “sees someone who is worth inquiring”. The participants then have 2 minutes to observe the various people at the square, and to take action at their own discretion. Ideally, they are not distracted by their implicit bias in relation to people and places, and look for behavior that would objectively legitimize police intervention, notably behavior that fits a particular modus operandi.

Although dozens of people are seen in the simulation, not everyone could be selected for a conversation. When participants nevertheless tried to select this person, a text balloon appeared containing the text “I am not participating”, after which they could continue their surveillance. Hidden between these people, two situations were designed to attract attention: (1) a man who is approaching passers-by for short conversations, and in a 90° angle further to the left; (2) four young men who are standing near the entrance of the train station.

Despite the fact that these men did not do anything wrong, they possess certain characteristics that may attract the attention of Dutch police officers (i.e., all young, and male, who seem to ‘belong’ to an ethnic minority that is associated with crime and nuisance; Kleijer-Kool and Landman, 2016). As a consequence, some participating officers may feel an urge to inquire about who they are, and what they are doing there. However, such police behavior can well be interpreted as discriminatory and unlawful. If participants instead focus their attention on the man addressing passers-by, they may observe him speaking to three different people, who do not like his attention, shaking their heads, and gesturing dismissively. In the end, they may find out that this man is peddling drugs.

Figures 2, 3 present screenshots during gameplay in which the participant selected either the group of young men or the man addressing passers-by.

Figure 2
www.frontiersin.org

Figure 2. Screenshot during gameplay of the group of young men (individuals in the photo have given explicit consent to use the photo in publications).

Figure 3
www.frontiersin.org

Figure 3. Screenshot during gameplay of the man addressing passers-by (individuals in the photo have given explicit consent to use the photo in publications).

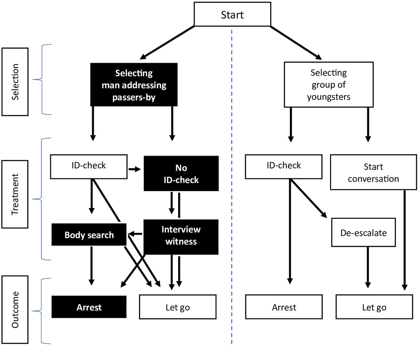
In both story lines, participants are asked at different times, and under time pressure, to choose how to proceed in the interaction based on the information available. “Desirable” choices according to the Code of Practice, are those that have a sufficiently legal basis. “Undesirable” choices are those without sufficient legal basis. Some examples of desirable and undesirable choices are presented in Figures 4, 5.

Figure 4
www.frontiersin.org

Figure 4. Desirable choices in the 360° film VR consistent with the Code of Practice.

Figure 5
www.frontiersin.org

Figure 5. Undesirable choices in the 360° film VR consistent with the Code of Practice.

Figure 4 presents an example of an ideal route. Ideally, the participants select the man who addresses passers-by, and after hearing the man’s explanation about his whereabouts (e.g., he vaguely explains that he was just asking for directions), they look for a witness to check the validity of his explanation. The witness in the simulation testifies that the man was trying to sell her drugs, which according to Section 9 of the Dutch Narcotics Act provides a legal pretext to search the man’s pockets, or to directly place him under arrest. Alternatively, participants perform an ID-check directly before hearing the witness, depending on their justification. When participants can reasonably make a case that the man has malicious intent, based on behavior and explanation (which can be argued in this scenario), they may conduct an ID-check based on Section 8 of the Dutch Police Act [Politiewet].

Figure 5 gives an example of a non-ideal route. Non-ideal is when participants select the young men for a conversation. Whereas it is not illegal to have a friendly chat, the crucial question is why they should be selected over other characters in the simulation. Especially concerning is when is participants opt for performing an ID check, and even decide to arrest the young men for offending a police officer. Non-ideal routes also exist in the other trajectory, for example, when participants decide to search the man’s pockets without sufficient legal basis. Acting on the basis of a vague explanation about the man’s whereabouts alone, is not sufficient.

Figure 6 shows an example, in relation to the group of young men, of how participants face a dilemma with two choices; ‘Start conversation’ or ‘Ask for ID-card’, displayed in separate squares with a 5-s timer. The film continues playing in the background as the clock runs. Figure 7 shows an example, in relation to the man who addresses passers-by and appears to possess a small amount of cocaine. In this scenario, participants can choose between ‘arrest’ or ‘let go’.

Figure 6
www.frontiersin.org

Figure 6. Interface behavioural options (youngsters).

Figure 7
www.frontiersin.org

Figure 7. Interface behavioural options (man addressing passers-by).

Upon completion, participants receive automated feedback on each of the 10 story branches (‘Alpha’ to ‘Juliet’), based on the decisions made in the simulation. In the event participants did not select anyone, or failed to make a decision in time, no code was distributed. Integrated feedback can help achieving norm-compliant behavior; it can give tips for improvement, and remind participants of the desired behavior (Louis, 2024).

When participants have acted in accordance with the law and the Code of Practice, they receive compliments and are encouraged to discuss their observations and considerations, that inspired them to make these choices, with other participants. However, when participants did not act well, they are informed that other choices could have been better and are encouraged to discuss their choices with other participants.

Compare the following two examples. When participants acted desirably and ended in story branch ‘Bravo’, as described in the example above, they received the following feedback in VR: “You handled this situation very well. You selected the right man who later appeared to sell drugs. The investigation in the area gave you the legal justification to search his clothes. To prevent ethnic profiling, never base your decisions on stereotypes, but always on deviant and criminal behaviour instead. You did this very well”. In contrast, when participants acted undesirably and ended in story branch ‘Golf’, they received the following feedback: “You chose to stop and investigate the young men, who reacted rather annoyed on your decision. I’m curious what you thought of their reaction. Please explain why you found these men noticeable and chose to intervene. You may want to repeat this simulation later.”

2.3.3 Group dialogue

After having experienced the scenario in 360° film VR, the participants are invited to a group dialogue to reflect on their experience. In this second part of the training, participants are encouraged to reflect critically on their policing choices. The purpose of these talks is that they will discover whether their choices were appropriate. To do this, a structured approach was followed with the four stages of constructive controversy methodology (Johnson, 2015) – (1) presenting and advocating the first position, (2) challenging and questioning the opposing position, (3) reversing perspectives and restating the opposing position, and (4) synthesizing and integrating the positions.

As a first step, the moderator invites participants who acted undesirably–in this case initiated a conversation with the group of young men–to share their observations with the group and explain the reasons for their selection. When these participants reach the point where nothing new is shared, the moderator invites the other participants to challenge these positions, by sharing what they have seen and done in the simulation. This is the point where participants from the first group should realize that there may have been better choices, for example, initiating a conversation with the person selling drugs to people. Subsequently, the various decisions are being discussed that have led to a particular outcome.

While these discussions may create anxiety and uncertainty, it may also stimulate curiosity among participants, encouraging them to think critically about their initial views. Some may even want to try the simulation again. This experiential learning could lead to greater interest in the rules for proactive police stops, and understanding the psychology of implicit bias, which in combination can help to prevent ethnic profiling.

2.3.4 Affective communication

The moderators’ skills to build a positive atmosphere in the class are paramount. When participants sense that they are wrong or feel they are being ridiculed for having made undesirable choices in the simulation, it may invoke defensive reactions. A positive atmosphere can be achieved by applying neutral and non-judgmental language, and reassuring, rewarding, and appreciating participants. This allows the participants to speak up and take interpersonal risks without being punished or ridiculed for it (Edmondson, 1999).

3 Results

To explore the functioning of the prototype training, specifically if it could stimulate police officers to engage in constructive dialogues about ethnic profiling, it was introduced to a small number of law enforcers visiting a symposium for police innovation, in Ede, Netherlands, in January 2021. A total of 65 participants, equally distributed over four rounds of workshops, signed up for a ‘workshop with VR’. The majority of them (about threequarters) were male, between 30 and 40 years of age, and overall native Dutch, which roughly correspond with demographic distributions within the Dutch National Police. At entry, the participants did not know that this workshop was centered around the theme of ethnic profiling. They were only informed sparsely about the study’s aims, and that their responses were being observe during the pilot, and their experiences inquired in a questionnaire at the end. People were allowed to participate or leave the room if they did not want to be part of the study. None of the participants left. However, not all participated; eight police officers only wanted to observe. These were left out of the study. The remaining participants were requested to form small groups up to three people, who were then distributed ‘Oculus Go’ VR goggles with fitting audio headsets. After participating in both the simulation and the subsequent dialogue, participants were given full disclosure about the study’s aims, and asked consent to use their response anonymously. Only the material was used of the 44 participants who signed an informed consent document. Reasons for not signing varied, ranging from not feeling comfortable with participating in research or the research topic, to (mostly) having to leave early because of other commitments [e.g., going to the next round of workshops].

The observations first tried to capture their experience while doing the 360° film VR. When they, for instance, would exhibit physical motions whilst in the VR environment, then this would indicate that they are immersed and perceive the content as realistic. Also, the subsequent group dialogue was observed, particularly if participants felt psychologically safe to share their own perspectives, and were tolerant towards different views at the same time. If participants would lively share perspectives, while listening to the perspectives of others, then this would indicate that participants dare to take risks without fear for other team members’ opinions. If in doubt, this was checked with the participants personally afterwards.

It appeared that the participants enjoyed the 360° film VR. Some were seen conversing with the people in the simulation, and using their arms and hands, indicating considerable levels of immersion and realism (see Figure 8). Others were heard stating that the content felt very real, or were speaking lengthy, and with enthusiasm, about their experiences, as soon as they took off the VR equipment. With respect to engagement, there was ample variety in the choices made by the participants in the simulation. For instance, the number of participants who focused on the sole man addressing passers-by was slightly higher (n = 24) than the number of participants initiating conversations with the group of young men at the station entrance (n = 14). Finally, there were also some participants (n = 6) who did not make any selection at all.

Figure 8
www.frontiersin.org

Figure 8. Participants doing VR.

Also, with respect to the subsequent escalating and de-escalating choices, participants made very different choices. These differences added significantly to the quality of the subsequent dialogues. Figure 9 shows an example of a group dialogue after VR.

Figure 9
www.frontiersin.org

Figure 9. Participants discussing VR-choices.

In most groups, participants were observed having lively debates with other participants on differences in the choices they had made. Sharing these observations led to curiosity, which in some cases made participants wanting to do the scenario again to explore alternative options.

13 of the 27 participants, who could have opted for more legal and ethical decisions, indicated that the dialogues made them realize that they could have made these better choices in the simulation. One participant, for example, shared that she associated the physical appearance of the group of young men with crime and nuisance, which had motivated her to start a ‘friendly conversation’ to see if she could somehow find clues that would confirm her initial gut feeling. She also indicated that the group dialogue disclosing the alternative view, that these may just be ordinary young men with no malicious intent at all, had changed her perspective.

In contrast, 13 other participants stated that they would not do anything different in a next instance. For example, two participants who conducted a search without having a legal pretext to do so, later stated that while they understood that the search may have been illegal, they felt that the results of their choices (finding and seizing the drugs) would outweigh any potential unlawfulness. These results show that not all participants came to other ideas after consulting and discussion with their colleagues about the chosen options in the 360° film VR.

Based on the feedback, and the fact that everyone actively participated and several participants spoke very detailed about their observations and considerations, the dialogues were generally perceived as safe. Some participants, in addition, stressed that they liked the way that the conversations were structured, with in particular the focus on skills and craftsmanship, without judgmental language.

4 Discussion

4.1 Proof of concept

This paper describes the various steps taken in the development of a prototype of a training that aims to stimulate dialogues among police officers about ethnic profiling. Based on the discussed theory and observations, it can be argued that the combination of experiential, social and affective learning can help to create an enjoyable, informative, and psychologically safe learning environment, which can motivate police officers to engage in dialogues and discover potential bias and ineffective practices in day-to-day policing. In addition to these qualitative observations, De Vries et al. (2023) quantitatively assessed the efficacy of the 360° film VR part of the prototype training in an experimental setting by comparing police participants who did the first part of the training in VR, with participants doing this in 2D on a smart phone, and with a control condition in which no training content was administered. The study found that the training variant in 360° film VR was indeed characterized by higher levels of presence, engagement and enjoyment, and also improved officers’ knowhow about the rules and principles to prevent ethnic profiling, as described in the Code of Practice. These findings testify to VR, and 360° film VR, as a powerful tool to professionalize policing. However, the study of De Vries et al. (2023) does not reveal to what extent the dialogue part contributed to the positive effects. Because of the controversial nature of the topic, this is important. Observations of the group dialogue provide evidence that this part does add to reflection and introspection. The fact that half of the participants, who could have opted for fairer decisions, agreed that their decisions could have been better, underscores this.

Hence, the contribution of this study fits within the broader context of research on VR applications for training to reduce implicit bias, as well as behavioral change. More specifically, the results indicate that branching scenarios in 360° film VR can stimulate police officers to engage in dialogues about (racial) biases in police decision-making, while the constructive controversy in the dialogue part can help them build awareness and new insights.

4.2 Limitations and recommendations

In the current design of the prototype, a significant part of the outcome relies on participants’ behavioral choices in the 360° film VR; these decisions are the basis for the subsequent group dialogues. However, these decisions may not always be representative of the behavior conducted by officers in their day-to-day police work. As VR allows us to re-create, improve, and gamify reality in a controlled environment, it may be tempting to increase the use of this technology more for studying behavior. However, 360° film VR options remain limited and do not fully simulate reality, where individuals have more degrees of freedom. Also, participants may be motivated to behave socially-desirable when they understand the subject of the training [preventing ethnic profiling]. Finally, 360° film VR may invite participants to treat it as a game, and despite the high level of realism and instructions from the moderator not to see it as such, they may be tempted to experiment and opt for something different from what they would do in real life.

Some researchers have argued for the similarity between experiences in VR and 360° film VR, compared to real life (e.g., see Kuliga et al., 2015), and thus support the ecological validity of choices made in these virtual environments. We, however, would be hesitant to hold participants accountable for their choices in 360° film VR. Arguably, it could be counterproductive if participants feel the feedback, they receive afterwards is unfair or incorrect, and they may respond defensively. Likely, this could have detrimental effects on the dialogue session. Nevertheless, we believe that participants could still learn about correct and incorrect behavior as defined by the Code of Practice, even when they–just out of curiosity-choose unrealistic options.

Another limitation relates to the role of the moderator. The success of the training heavily relies on the situational context and how moderators take a position in the dialogue. Their involvement can help creating a bridge between the virtual experiences, the legal and ethical principles for conducting proactive police stops, and real-world policing, to ensure that the training results in practical and applicable skills. While there is a script for them to follow, meant to stimulate the exchange of perspectives to reach a higher cognitive state, we cannot rule out they acted differently nor guarantee the quality of their actions. To promote independent, reflective, and critical thinking, moderators need to ask the right questions, at the right moment, and connect the answers to relevant theory and practices (i.e., about implicit bias and prejudices). Some may perform better than others. Also, there is a risk in using in-service police officers as moderators. While their group membership may give them credibility, putting them in a better position to communicate the message of change (or to ‘sell the reform’), being part of the same team could make them also vulnerable. In the event of resistance, moderators may resort to coping behavior, such as avoiding controversial questions and seeking concurrence (Johnson, 2015).

This underscores the importance of investing in a train-the-trainer program, that gives moderators the skills and confidence needed to perform their duty, also under difficult circumstances. Ideally, this trainer for moderators contains elements of nonviolent communication, which is used today to manage polarized conversations between people (Koopman and Seliga, 2021), by fostering empathy and building connections across difference (Horvat and Kuzma-Kachur, 2021; Rosenberg, 2003). Furthermore, the selection of the officers for this role might require further attention, both because it is important to grow a larger pool of moderators when the expanding on the training and to avoid always involving ‘the usual suspects’. For moderators to be convincing, we recommend putting esteemed police officers in this role, who are seen as ‘credible’ among fellow officers (Kochel and Nouri, 2024; Toch, 2008; Wolfe et al., 2020).

Finally, to promote perspective taking, it could help to create more diversity in the selection of participants (in terms of demography and background). Officers with different backgrounds may make different choices in the game and may bring in different perspectives in the dialogue afterwards. Interacting with a diverse range of individuals can also challenge preconceived notions and stereotypes, fostering empathy and leading to more nuanced and informed perceptions of different groups (cf. Pettigrew and Tropp, 2008). We anticipate that these recommendations will increase the overall effect of the training.

4.3 Future research

The current research is solely qualitative and descriptive, which is appropriate for an initial pilot study. As a follow-up, we recommend doing a more comprehensive evaluation of the intervention’s impact on both the short and longer term. This would provide a deeper understanding of the relationships between variables and the significance of observed changes.

Additionally, it is crucial to expand research to include frontline police officers, as the current study’s participants were attendees of an innovation Congress who were not initially aware of the workshop’s focus on ethnic profiling prevention. Their openness to the topic may not accurately reflect the perspectives of officers in operational settings. Future studies should aim to engage this target group to assess the tool’s relevance, usability, and effectiveness in real-world contexts. This approach will enhance the generalizability of the findings and ensure that the intervention is tailored to meet the needs of those it is designed to support.

Data availability statement

The raw data supporting the conclusions of this article will be made available by the authors, without undue reservation.

Ethics statement

Ethical approval was not required for the studies involving humans because inside the Dutch police it is not common practice to acquire such approval for research (both the Dutch police and Police Academy do not have an ethics committee). Nevertheless, we informed the participants about the purpose of the study, as well as their rights, prior to the research. The studies were conducted in accordance with the local legislation and institutional requirements. The participants provided their written informed consent to participate in this study. Written informed consent was obtained from the individual(s) for the publication of any potentially identifiable images or data included in this article.

Author contributions

BB: Conceptualization, Data curation, Formal Analysis, Funding acquisition, Investigation, Methodology, Project administration, Software, Visualization, Writing – original draft, Writing – review and editing. PD: Investigation, Methodology, Supervision, Writing – original draft, Writing – review and editing. EG: Methodology, Supervision, Writing – original draft, Writing – review and editing.

Funding

The author(s) declare that financial support was received for the research and/or publication of this article. This work was supported by a grant of the Police Labor Market and Training Fund Foundation (Stichting Arbeidsmarkt en Opleidingsfonds Politie). The Stichting Arbeidsmarkt en Opleidingsfonds Politie (SAOP) is the labor market and training fund for the Dutch police. Its main purpose is to promote the effective functioning of the labor market within the police organisation and to stimulate training activities. SAOP does this by subsidising, advising on, and registering projects related to education, the labor market, and employment. It receives its financial resources based on labor agreement arrangements with the Minister of Justice and Security.

Acknowledgments

We thank the secretary, Laurens Raijmakers, for the financial support. We also thank Justin Karten and Erik-Jan Bijvank of Scopic Lab, as well as their developing team, for helping to build the VR-simulation. We finally thank Paul Gademan, Eveline Elsinga, Demis Verwaijen, among many other police executives and students, for their valuable input and their assistance during this study.

Conflict of interest

The authors declare that the research was conducted in the absence of any commercial or financial relationships that could be construed as a potential conflict of interest.

Publisher’s note

All claims expressed in this article are solely those of the authors and do not necessarily represent those of their affiliated organizations, or those of the publisher, the editors and the reviewers. Any product that may be evaluated in this article, or claim that may be made by its manufacturer, is not guaranteed or endorsed by the publisher.

References

Barbot, B., and Kaufman, J. C. (2020). What makes immersive virtual reality the ultimate empathy machine? Discerning the underlying mechanisms of change. Comput. Hum. Behav. 111, 106431. doi:10.1016/j.chb.2020.106431

CrossRef Full Text | Google Scholar

Böing, B., de Vries, P. W., and Giebels, E. (2025). Don’t know, don’t care, don’t want, don’t dare: an explorative study into predictors of police officers’ support for reform to prevent ethnic profiling. J. Police Crim. Psychol. doi:10.1007/s11896-025-09749-3

CrossRef Full Text | Google Scholar

Buttussi, F., and Chittaro, L. (2018). Effects of different types of virtual reality display on presence and learning in a safety training scenario. IEEE Trans. Vis. Comput. Graph. 24 (2), 1063–1076. doi:10.1109/TVCG.2017.2653117

PubMed Abstract | CrossRef Full Text | Google Scholar

Council of Europe (2019). Ethnic profiling: a persisting practice in Europe. Available online at: https://www.coe.int/en/web/commissioner/-/ethnic-profiling-a-persisting-practice-in-europe.

Google Scholar

De Maillard, J., Verfaillie, K., and Rowe, M. (2024). The politicization of police stops in Europe: public issues and police reform (Palgrave Macmillan).

Google Scholar

De Vries, P. W., Böing, B., Mulder, E., and van Gelder, J. L. (2023). “Sugarcoating a bitter pill – VR against police ethnic profiling,” in Persuasive technology: 18th international conference, PERSUASIVE 2023, eindhoven, The Netherlands, april 19–21, 2023, proceedings. Editors A. Meschtscherjakov, C. Midden, and J. Ham (Cham: Springer), 22–35. doi:10.1007/978-3-031-30933-5_2

CrossRef Full Text | Google Scholar

Dewey, J. (1938). Experience and education. Macmillan Company.

Google Scholar

Downing, V. R., Cooper, K. M., Cala, J. M., Gin, L. E., and Brownell, S. E. (2020). Fear of negative evaluation and student anxiety in community college active-learning science courses. CBE Life Sci. Educ. 19 (2), 20. doi:10.1187/cbe.19-09-0186

PubMed Abstract | CrossRef Full Text | Google Scholar

Edmondson, A. (1999). Psychological safety and learning behavior in work teams. Adm. Sci. Q. 44 (2), 350–383. doi:10.2307/2666999

CrossRef Full Text | Google Scholar

Engel, R. S., McManus, H. D., and Isaza, G. T. (2020). Moving beyond “best practice”: experiences in police reform and a call for evidence to reduce officer-involved shootings. Ann. Am. Acad. Political Soc. Sci. 687 (1), 146–165. doi:10.1177/0002716219889328

CrossRef Full Text | Google Scholar

Fox, J., Arena, D., and Bailenson, J. N. (2009). Virtual reality: a survival guide for the social scientist. J. Media Psychol. 21 (3), 95–113. doi:10.1027/1864-1105.21.3.95

CrossRef Full Text | Google Scholar

FRA (2017). Second European union minorities and discrimination survey muslims. Luxembourg: Publications Office of the European Union.

Google Scholar

FRA (2019). Being black in the EU: second European union minorities and discrimination survey. Luxembourg: Publications Office of the European Union.

Google Scholar

Fridell, L., and Böing, B. (2023). Maximizing the impact of implicit bias training. Police Chief 90 (10), 54–57. Available online at: https://www.policechiefmagazine.org/maximizing-the-impact-of-implicit-bias-training/?ref=9d5272107ad7b6c62137714ba2ad4986.

Google Scholar

Fromm, J., Radianti, J., Wehking, C., Stieglitz, S., Majchrzak, T. A., and vom Brocke, J. (2021). More than experience? - on the unique opportunities of virtual reality to afford a holistic experiential learning cycle. Internet High. Educ. 50, 100804. doi:10.1016/j.iheduc.2021.100804

CrossRef Full Text | Google Scholar

Green, P., Kolb, A., Kolb, D., and Kuh, G. (2024). “Defining Experiential Education: the field’s seminal thinkers take stock and look ahead,” in Experiential learning and teaching in higher education, 7.1

Google Scholar

Griffin, N. S. (2020). #Notallcops: exploring “Rotten Apple” narratives in media reporting of Lush’s 2018 “Spycops” undercover policing campaign. Int. J. Crime, Justice Soc. Democr. 9 (1), 177–194. doi:10.5204/IJCJSD.V9I4.1518

CrossRef Full Text | Google Scholar

Groom, V., Bailenson, J. N., and Nass, C. (2009). The influence of racial embodiment on racial bias in immersive virtual environments. Soc. Influ. 4 (3), 231–248. doi:10.1080/15534510802643750

CrossRef Full Text | Google Scholar

Horvat, M. V., and Kuzma-Kachur, M. I. (2021). Professional activity of an elementary school teacher with students of the alpha generation. Sci. Bull. Mukachevo State Univ. Ser. “Pedagogy Psychol. 7 (1), 26–35. doi:10.52534/msu-pp.7(1).2021.26-35

CrossRef Full Text | Google Scholar

Hube, N., Reinelt, M., Vidackovic, K., and Sedlmair, M. (2024). A study on the influence of situations on personal avatar characteristics. Vis. Comput. Industry, Biomed. Art 7 (1), 23. doi:10.1186/s42492-024-00174-7

PubMed Abstract | CrossRef Full Text | Google Scholar

Jackson, J., Bradford, B., Hough, M., Myhill, A., Quinton, P., and Tyler, T. R. (2012). Why do people comply with the law? Br. J. Criminol. 52 (6), 1051–1071. doi:10.1093/bjc/azs032

CrossRef Full Text | Google Scholar

Johnson, D. (2015). Constructive controversy: theory, research, practice. Cambridge University Press.

Google Scholar

Kahneman, D. (2011). “Thinking, fast and slow,” in Thinking, fast and slow (London: Penguin Books).

Google Scholar

Kleijer-Kool, L., and Landman, W. (2016). ‘Boeven vangen’: Het spel tussen politieagenten en de Ander. Tijdschrift over Cultuur and Crim. 6 (1), 42–65. doi:10.5553/tcc/221195072016006001004

CrossRef Full Text | Google Scholar

Kochel, T. R., and Nouri, S. (2024). Impact of in-service implicit bias training: a study of attitudinal changes and intention to apply anti-bias techniques. Police Q. 27 (4), 561–581. doi:10.1177/10986111241237512

CrossRef Full Text | Google Scholar

Kolb, A. Y., and Kolb, D. A. (2005). Learning styles and learning spaces: enhancing experiential learning in higher education. Acad. Manag. Learn. Educ. 4 (2), 193–212. doi:10.5465/AMLE.2005.17268566

CrossRef Full Text | Google Scholar

Koopman, S., and Seliga, L. (2021). Teaching peace by using nonviolent communication for difficult conversations in the college classroom. Peace Confl. Stud. 27 (3), 1–29. doi:10.46743/1082-7307/2021.1692

CrossRef Full Text | Google Scholar

Kuliga, S. F., Thrash, T., Dalton, R. C., and Hölscher, C. (2015). Virtual reality as an empirical research tool - exploring user experience in a real building and a corresponding virtual model. Comput. Environ. Urban Syst. 54, 363–375. doi:10.1016/j.compenvurbsys.2015.09.006

CrossRef Full Text | Google Scholar

Lai, C. K., and Lisnek, J. A. (2023). The impact of implicit-bias-oriented diversity training on police officers’ beliefs, motivations, and actions. Psychol. Sci. 34 (4), 424–434. doi:10.1177/09567976221150617

PubMed Abstract | CrossRef Full Text | Google Scholar

Lotteraner, L., Hofmann, T., and Moller, T. (2023). The challenge of interdisciplinarity at the intersection of groundwater management and visualization research. IEEE Comput. Graph. Appl. 43 (6), 50–63. doi:10.1109/MCG.2023.3309090

PubMed Abstract | CrossRef Full Text | Google Scholar

Louis, L. B. (2024). Towards better policing: achieving norm internalization and compliance with persuasively designed technology. Meijers-reeks.

Google Scholar

Martirosov, S., and Kopecek, P. (2017). “Virtual reality and its influence on training and education - literature review,” in Annals of DAAAM and proceedings of the international DAAAM symposium, 100, 708–717. doi:10.2507/28th.daaam.proceedings

CrossRef Full Text | Google Scholar

Meeteren, M. van, Woude, M. van der, Mutsaers, P., Vries, I. de, Hageman, N., Leun, J. van der, et al. (2023). Etnisch profileren door de politie [ethnic profilign by the police]. Rotterdam: Radboud Universiteit. Available online at: http://hdl.handle.net/20.500.12832/3347.

Google Scholar

Muñoz, J. E., Lavoie, J. A., and Pope, A. T. (2024). Psychophysiological insights and user perspectives: enhancing police de-escalation skills through full-body VR training. Front. Psychol. 15, 1390677. doi:10.3389/fpsyg.2024.1390677

PubMed Abstract | CrossRef Full Text | Google Scholar

Narrillos, E. (2020). Parliament condemns all forms of racism, hate and violence and calls for action.

Google Scholar

Nix, J., and Wolfe, S. E. (2017). The impact of negative publicity on police self-legitimacy. Justice Q. 34 (1), 84–108. doi:10.1080/07418825.2015.1102954

CrossRef Full Text | Google Scholar

Peck, T. C., Seinfeld, S., Aglioti, S. M., and Slater, M. (2013). Putting yourself in the skin of a black avatar reduces implicit racial bias. Conscious. Cognition 22 (3), 779–787. doi:10.1016/j.concog.2013.04.016

PubMed Abstract | CrossRef Full Text | Google Scholar

Pettigrew, T. F., and Tropp, L. R. (2008). How does intergroup contact reduce prejudice? Meta-analytic tests of three mediatorsy. Eur. J. Soc. Psychol. 38 (6), 922–934. doi:10.1002/ejsp.504

CrossRef Full Text | Google Scholar

Pierson, E., Simoiu, C., Overgoor, J., Corbett-Davies, S., Jenson, D., Shoemaker, A., et al. (2020). A large-scale analysis of racial disparities in police stops across the United States. Nat. Hum. Behav. 4 (7), 736–745. doi:10.1038/s41562-020-0858-1

PubMed Abstract | CrossRef Full Text | Google Scholar

Police Chief (2022). The IACP trust building campaign. Police Chief Mag., 6–7. Available online at: https://www.policechiefmagazine.org/presidents-message-iacp-trust-building-campaign/?ref=bb30b3004b95f3083974001cdd9ae950

Google Scholar

Roboh, A. G. P., and Tedjaatmadja, H. M. (2016). Affective strategies used by high proficiency learners at hand fortuna center. Kata Kita 4 (2). doi:10.9744/katakita.4.2.80-85

CrossRef Full Text | Google Scholar

Rosenberg, M. B. (2003). Life-enriching education: nonviolent communication helps schools improve performance, reduce conflict, and enhance relationships. Encinitas: PuddleDancer Press.

Google Scholar

Ruan, S., Yuan, R., Guan, Q., Lin, Y., Mao, Y., Jiang, W., et al. (2023). VENUS: a geometrical representation for quantum state visualization. Comput. Graph. Forum 42 (3), 247–258. doi:10.1111/cgf.14827

CrossRef Full Text | Google Scholar

Sedlmair, M., Meyer, M., and Munzner, T. (2012). Design study methodology: reflections from the trenches and the stacks. IEEE Trans. Vis. Comput. Graph. 18 (12), 2431–2440. doi:10.1109/TVCG.2012.213

PubMed Abstract | CrossRef Full Text | Google Scholar

Sharar, S. R., Alamdari, A., Hoffer, C., Hoffman, H. G., Jensen, M. P., and Patterson, D. R. (2016). Circumplex model of affect: a measure of pleasure and arousal during virtual reality distraction analgesia. Games Health J. 5 (3), 197–202. doi:10.1089/g4h.2015.0046

PubMed Abstract | CrossRef Full Text | Google Scholar

Shiner, M. (2010). Post-Lawrence policing in england and wales: guilt, innocence and the defence of organizational ego. Br. J. Criminol. 50 (5), 935–953. doi:10.1093/bjc/azq027

CrossRef Full Text | Google Scholar

Skogan, W. G. (2008). Why reforms fail. Polic. Soc. 18 (1), 23–34. doi:10.1080/10439460701718534

CrossRef Full Text | Google Scholar

Tajfel, H., and Turner, J. C. (1985). “The social identity theory of intergroup behavior,” in Psychology of intergroup relations. Editors S. Worchel,, and W. G. Austin 2nd ed. (Chicago: Nelson-Hall), 7–24.

Google Scholar

Tassinari, M., Aulbach, M. B., and Jasinskaja-Lahti, I. (2022). The use of virtual reality in studying prejudice and its reduction: a systematic review. PLOS ONE 17 (7), e0270748. doi:10.1371/journal.pone.0270748

PubMed Abstract | CrossRef Full Text | Google Scholar

Toch, H. (2008). Police officers as change agents in police reform. Polic. Soc. 18 (1), 60–71. doi:10.1080/10439460701718575

CrossRef Full Text | Google Scholar

Tyler, T. R. (2004). Enhancing police legitimacy. Ann. Am. Acad. Political Soc. Sci. 593 (1), 84–99. doi:10.1177/0002716203262627

CrossRef Full Text | Google Scholar

Tyler, T. R., and Blader, S. L. (2003). The group engagement model: procedural justice, social identity, and cooperative behavior. Personality Soc. Psychol. Rev. 7 (4), 349–361. doi:10.1207/S15327957PSPR0704_07

PubMed Abstract | CrossRef Full Text | Google Scholar

Tyler, T. R., and Wakslak, C. J. (2004). Profiling and police legitimacy: procedural justice, attributions of motive, and acceptance of police authority. Criminology 42 (2), 253–282. doi:10.1111/j.1745-9125.2004.tb00520.x

CrossRef Full Text | Google Scholar

Van Den Brandt, A., Jonkheer, E. M., Van Workum, D. J. M., Van De Wetering, H., Smit, S., and Vilanova, A. (2024). PanVA: pangenomic variant analysis. IEEE Trans. Vis. Comput. Graph. 30 (8), 4895–4909. doi:10.1109/TVCG.2023.3282364

PubMed Abstract | CrossRef Full Text | Google Scholar

Vitriol, J. A., Banaji, M. R., and Lowe, R. (2024). Change in attitudes and beliefs about implicit bias education: a demonstration among members of a police department. Philos. Psychol. 37 (6), 1539–1571. doi:10.1080/09515089.2023.2296585

CrossRef Full Text | Google Scholar

Wiebe, E. N., Lamb, A., Hardy, M., and Sharek, D. (2014). Measuring engagement in video game-based environments: investigation of the user engagement scale. Comput. Hum. Behav. 32, 123–132. doi:10.1016/j.chb.2013.12.001

CrossRef Full Text | Google Scholar

Witmer, B. G., and Singer, M. J. (1998). Measuring presence in virtual environments: a presence questionnaire. Presence Teleoperators Virtual Environ. 7 (3), 225–240. doi:10.1162/105474698565686

CrossRef Full Text | Google Scholar

Wolfe, S., Rojek, J., McLean, K., and Alpert, G. (2020). Social interaction training to reduce police use of force. Ann. Am. Acad. Political Soc. Sci. 687 (1), 124–145. doi:10.1177/0002716219887366

CrossRef Full Text | Google Scholar

Worden, R., McLean, S., Engel, R., Cochran, H., Corsaro, N., Reynolds, D., et al. (2020). The impacts of implicit bias awareness training in the NYPD. Int. Assoc. Chiefs Police (IACP). Available online at: https://www.theiacp.org/research.

Google Scholar

Worden, R. E., Najdowski, C. J., McLean, S. J., Worden, K. M., Corsaro, N., Cochran, H., et al. (2024). Implicit bias training for police: evaluating impacts on enforcement disparities. Law Hum. Behav. 48 (5-6), 338–355. doi:10.1037/lhb0000568

PubMed Abstract | CrossRef Full Text | Google Scholar

Xie, B., Liu, H., Alghofaili, R., Zhang, Y., Jiang, Y., Lobo, F. D., et al. (2021). A review on virtual reality skill training applications. Front. Virtual Real. 2. doi:10.3389/frvir.2021.645153

CrossRef Full Text | Google Scholar

Keywords: virtual reality, ethnic profiling, police training, psychological safety, constructive controversy

Citation: Böing B, De Vries PW and Giebels E (2025) Creating controversy: developing a virtual reality training tool with 360° film to engage in ethnic profiling reform. Front. Virtual Real. 6:1451206. doi: 10.3389/frvir.2025.1451206

Received: 18 June 2024; Accepted: 09 May 2025;
Published: 02 June 2025.

Edited by:

James Harland, RMIT University, Australia

Reviewed by:

William Leo Donald Krenzer, Duke University, United States
Benton B. Jones, Bryan College, United States

Copyright © 2025 Böing, De Vries and Giebels. This is an open-access article distributed under the terms of the Creative Commons Attribution License (CC BY). The use, distribution or reproduction in other forums is permitted, provided the original author(s) and the copyright owner(s) are credited and that the original publication in this journal is cited, in accordance with accepted academic practice. No use, distribution or reproduction is permitted which does not comply with these terms.

*Correspondence: Bas Böing, YmFzYm9pbmdAZ21haWwuY29t

Disclaimer: All claims expressed in this article are solely those of the authors and do not necessarily represent those of their affiliated organizations, or those of the publisher, the editors and the reviewers. Any product that may be evaluated in this article or claim that may be made by its manufacturer is not guaranteed or endorsed by the publisher.