In the published article, there was an error in Figures 1, 2 as published. Due to our mistake in combining images, two graphs in Figures 1B, 2D were misused. The corrected Figures 1, 2 appear below.
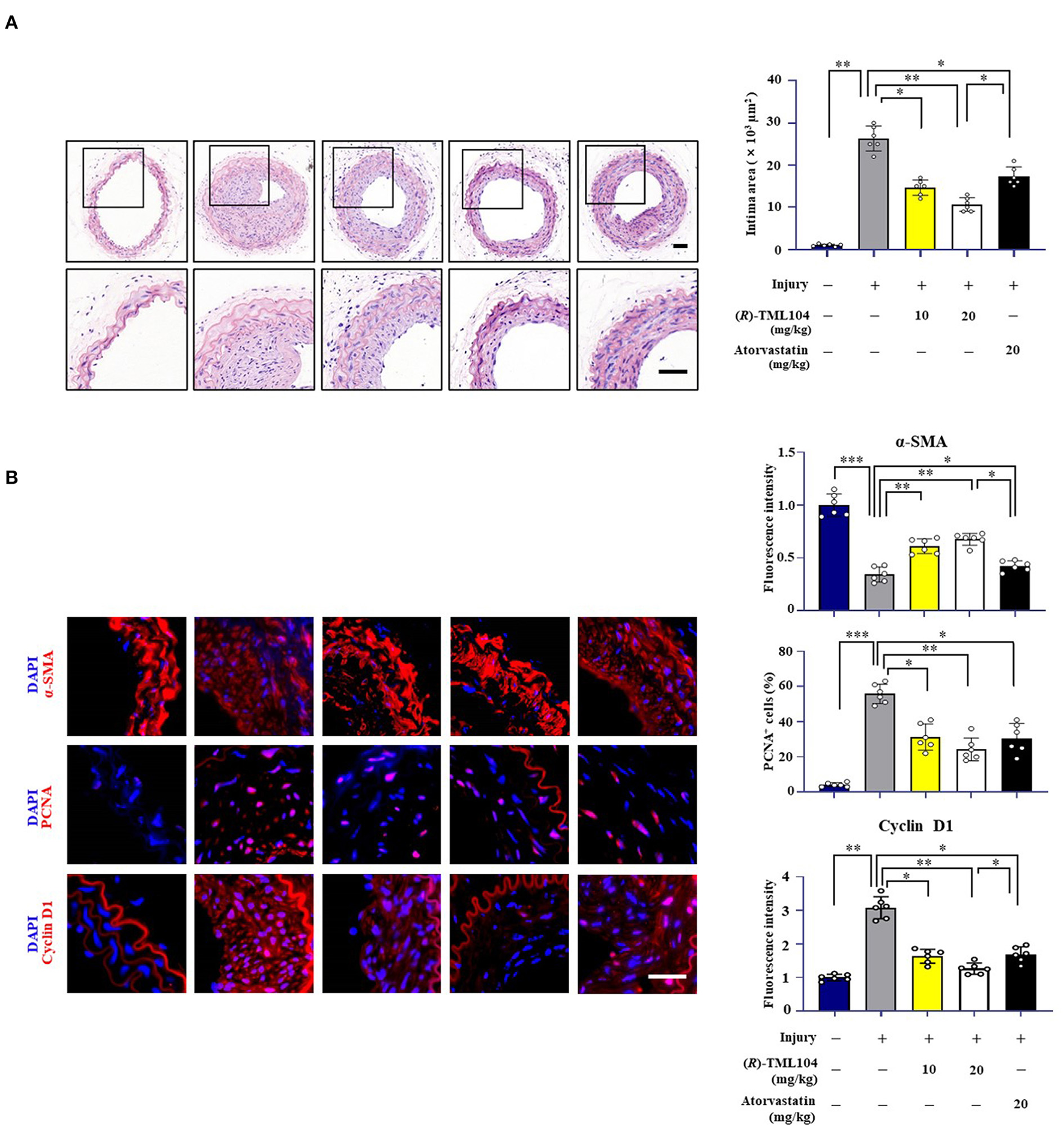
Figure 1

(R)-TML104 mitigates injury-induced neointima formation in vivo. (A) Hematoxylin and Eosin (H&E) staining of sections at 28 days after injury (Scale bar: 50 μm). (B) Immunofluorescence staining of α-SMA, PCNA, and cyclin D1 on sections of carotid arteries from mice. Scale bar: 50 μm, Data shown are means ± S.D (n = 6). *p < 0.05, **p < 0.01, ***p < 0.001.
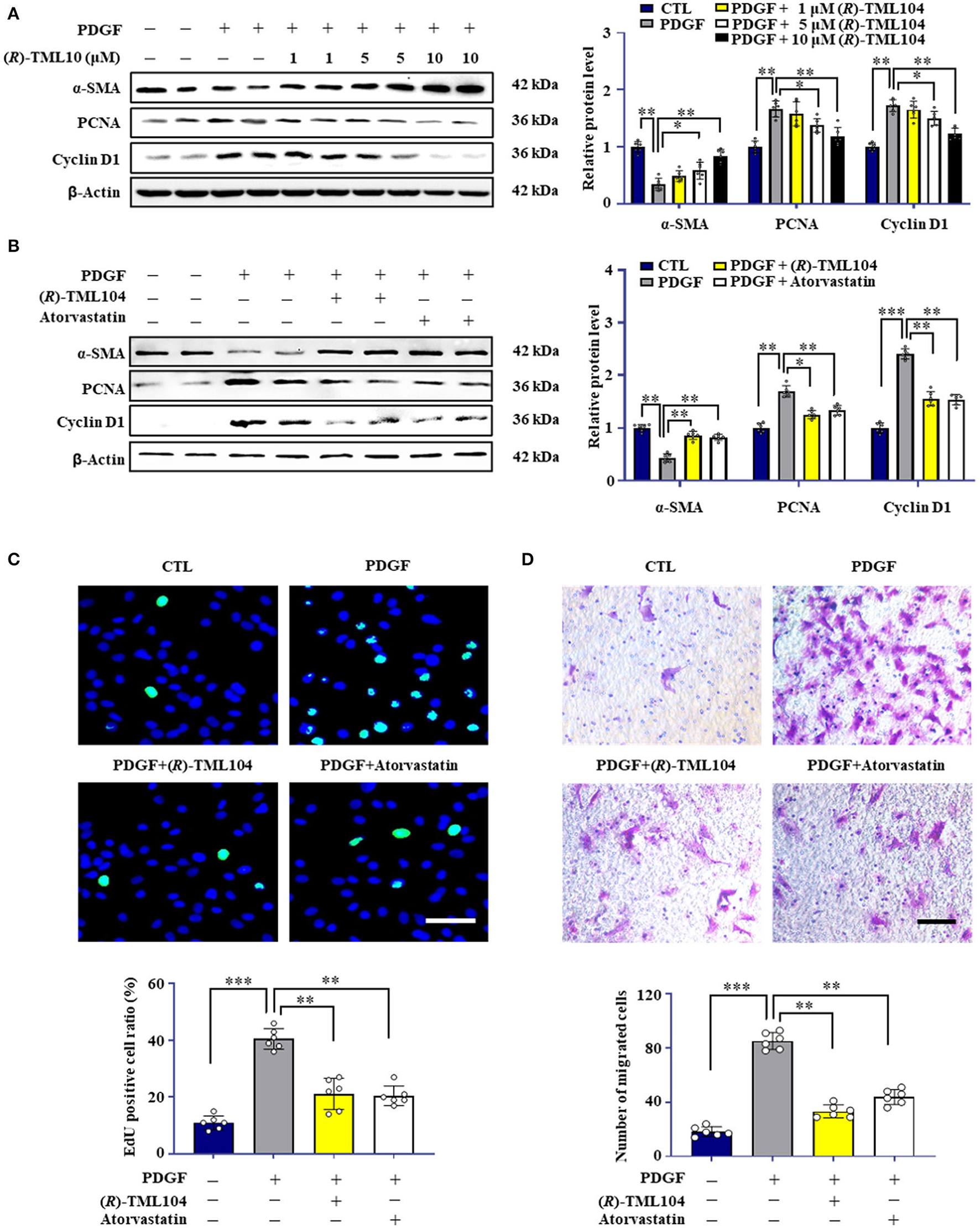
Figure 2

(R)-TML104 inhibits PDGF-BB-induced VSMC phenotypic transformation in vitro. (A) VSMC were pretreated with (R)-TML104 for 4 h and then stimulated with PDGF-BB (20 ng/mL) for 24 h. The protein levels of α-SMA, PCNA, and cyclin D1 were determined by western blotting. (B) The protein levels of α-SMA, PCNA, and cyclin D1 were determined by western blotting. (C) DNA synthesis in VSMC was determined with an EdU incorporation assay. Blue fluorescence (Hoechst 33342) showed cell nuclei and green fluorescence (EdU) stands for cells with DNA synthesis. (D) Transwell assay was performed to determine the migration of VSMC. Scale bar: 50 μm, Data shown are means ± S.D (n = 6). *p < 0.05, **p < 0.01, ***p < 0.001.
The authors apologize for this error and state that this does not change the scientific conclusions of the article in any way. The original article has been updated.
Publisher's note
All claims expressed in this article are solely those of the authors and do not necessarily represent those of their affiliated organizations, or those of the publisher, the editors and the reviewers. Any product that may be evaluated in this article, or claim that may be made by its manufacturer, is not guaranteed or endorsed by the publisher.
Summary
Keywords
(R)-TML104, neointima formation, nicotinamide adenine dinucleotide phosphate oxidase 4, nuclear factor-κB, vascular smooth muscle cells, reactive oxygen species, SIRT1
Citation
Yuan B, Liu H, Dong X, Pan X, Sun X, Sun J and Pan L-L (2022) Corrigendum: A novel resveratrol analog upregulates SIRT1 expression and ameliorates neointima formation. Front. Cardiovasc. Med. 9:986353. doi: 10.3389/fcvm.2022.986353
Received
05 July 2022
Accepted
18 July 2022
Published
05 August 2022
Volume
9 - 2022
Edited and reviewed by
Bo Liu, University of Wisconsin-Madison, United States
Updates
Copyright
© 2022 Yuan, Liu, Dong, Pan, Sun, Sun and Pan.
This is an open-access article distributed under the terms of the Creative Commons Attribution License (CC BY). The use, distribution or reproduction in other forums is permitted, provided the original author(s) and the copyright owner(s) are credited and that the original publication in this journal is cited, in accordance with accepted academic practice. No use, distribution or reproduction is permitted which does not comply with these terms.
*Correspondence: Li-Long Pan llpan@jiangnan.edu.cnJia Sun jiasun@jiangnan.edu.cnXun Sun sunxunf@shmu.edu.cn
†These authors have contributed equally to this work and share first authorship
This article was submitted to Atherosclerosis and Vascular Medicine, a section of the journal Frontiers in Cardiovascular Medicine
Disclaimer
All claims expressed in this article are solely those of the authors and do not necessarily represent those of their affiliated organizations, or those of the publisher, the editors and the reviewers. Any product that may be evaluated in this article or claim that may be made by its manufacturer is not guaranteed or endorsed by the publisher.