In the original article, there was a mistake in Figure 1 as published. The transwell picture for CA in Figure 1C was mistaken and misused. The corrected Figure 1 appears below.
FIGURE 1

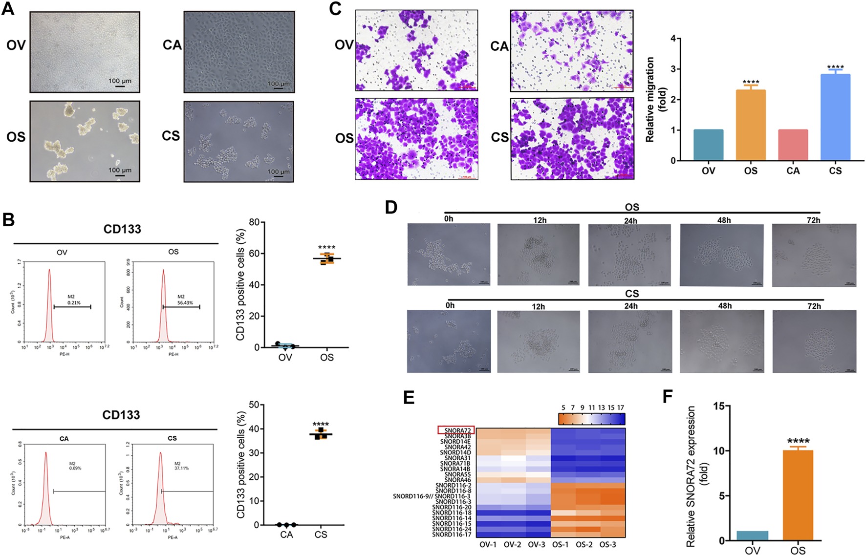
SNORA72 is overexpressed in ovarian cancer stems cells (OCSCs). (A) Morphology of OVCAR-3 (OV), OVCAR-3 spheroid (OS), CAOV-3 (CA), and CAOV-3 spheroid (CS) cells shown under a microscope (×10). (B) Expression of CD133 detected by flow cytometry in OV vs. OS and in CA vs. CS cells. (C) Migration abilities of OV, OS, CA, and CS cells by Transwell assay. (D) Differentiation morphology of OS and CS cells at 0, 12, 24, 48, and 72 h. (E) Hierarchical clustering analysis of small nucleolar RNA (snoRNA) expression from non-coding RNA-ChIP data in OV and OS cells. Red, higher expression levels; green, lower expression levels. (F) Relative SNORA72 expression to U6, as an endogenous control, analyzed by qRT-PCR in OV and OS cells. The SNORA72 expression in OV cells was set as 1. Data are shown as the mean ± SD from three independent experiments. **p < 0.01, ****p < 0.0001.
The authors apologize for this error and state that this does not change the scientific conclusions of the article in any way. The original article has been updated.
Statements
Publisher’s note
All claims expressed in this article are solely those of the authors and do not necessarily represent those of their affiliated organizations, or those of the publisher, the editors and the reviewers. Any product that may be evaluated in this article, or claim that may be made by its manufacturer, is not guaranteed or endorsed by the publisher.
Summary
Keywords
SNORA72, ovarian cancer stem cells (OCSCs), Notch1, c-Myc, stemness
Citation
Zhang L, Ma R, Gao M, Zhao Y, Lv X, Zhu W, Han L, Su P, Fan Y, Yan Y, Zhao L, Ma H, Wei M and He M (2022) Corrigendum: SNORA72 activates the Notch1/c-Myc pathway to promote stemness transformation of ovarian cancer cells. Front. Cell Dev. Biol. 10:819798. doi: 10.3389/fcell.2022.819798
Received
22 November 2021
Accepted
29 July 2022
Published
26 August 2022
Volume
10 - 2022
Edited and reviewed by
Atsushi Asakura, University of Minnesota Twin Cities, United States
Updates
Copyright
© 2022 Zhang, Ma, Gao, Zhao, Lv, Zhu, Han, Su, Fan, Yan, Zhao, Ma, Wei and He.
This is an open-access article distributed under the terms of the Creative Commons Attribution License (CC BY). The use, distribution or reproduction in other forums is permitted, provided the original author(s) and the copyright owner(s) are credited and that the original publication in this journal is cited, in accordance with accepted academic practice. No use, distribution or reproduction is permitted which does not comply with these terms.
*Correspondence: Miao He, hemiao_cmu@126.com; Minjie Wei, weiminjiecmu@163.com
†These authors have contributed equally to this work
This article was submitted to Stem Cell Research, a section of the journal Frontiers in Cell and Developmental Biology
Disclaimer
All claims expressed in this article are solely those of the authors and do not necessarily represent those of their affiliated organizations, or those of the publisher, the editors and the reviewers. Any product that may be evaluated in this article or claim that may be made by its manufacturer is not guaranteed or endorsed by the publisher.