Abstract
Specialized cellular protrusions facilitate local intercellular communication in various species, including mammals. Among these, airinemes play a crucial role in pigment pattern formation in zebrafish by mediating long-distance Notch signaling between pigment cells. Remarkably, airinemes exhibit large vesicle-like structures at their tips, which are pulled by macrophages and delivered to target cells. The interaction between macrophages and Delta-ligand-carrying airineme vesicles is essential for initiating airineme-mediated signaling, yet the molecular details of this interaction remain elusive. Through high-resolution live imaging, genetic in vivo manipulations, and in vitro adhesion assays, we found that adhesive interactions via the extracellular domain of CD44, a class I transmembrane glycoprotein, between macrophages and airineme vesicles are critical for airineme signaling. Mutants lacking the extracellular domain of CD44 lose their adhesiveness, resulting in a significant reduction in airineme extension and pigment pattern defects. Our findings provide valuable insights into the role of adhesive interactions between signal-sending cells and macrophages in long-range intercellular signaling.
Introduction
Proper signal delivery between cells is essential for development and homeostasis in multicellular organisms. Even single-celled organisms communicate with each other for their survival in specific environments (Combarnous and Nguyen, 2020). Consequently, understanding the mechanisms of intercellular signaling has been a central topic in biology and medicine for decades. Although several cell-to-cell communication modalities have been identified, recent advancements in microscopy and techniques have enabled us to uncover previously unappreciated mechanisms across various species and contexts. Specialized cellular protrusions, also known as signaling filopodia, are one of them. These are long, thin cellular extensions similar to neuronal axons or dendrites but are present in non-neuronal cells, spanning from sea urchins to mice in vivo (Daly et al., 2022; Hall et al., 2024; Kornberg and Roy, 2014a). This suggests that signaling filopodia may represent a general mechanism of intercellular communication in living organisms.
Distinguished by their cytoskeletal composition, morphology, and signaling mode, these can be categorized into several types with different terms, including cytonemes, airinemes, tunneling nanotubes, and others (Daly et al., 2022; Eom, 2020; Zhang and Scholpp, 2019). All of them are extended by either signal-sending or signal-receiving cells, or both, establishing physical contact with their specific target cells. Signaling molecules, including major morphogens, are moved along the protrusions, or are packaged into vesicles and delivered (Kornberg and Roy, 2014b; Roy et al., 2011; Yamashita et al., 2018).
Airinemes were initially identified in pigment cells in developing zebrafish (Eom et al., 2015). Airinemes are frequently extended by unpigmented yellow pigment cells called xanthoblasts, particularly during metamorphic stages when pigment pattern development takes place (Figures 1A,B). Unlike fully differentiated xanthophores, xanthoblasts display bleb-like bulged membrane structures at their surface, serving as the origin of airineme-vesicles at the tips of the airinemes (Figure 2A, yellow arrowheads). The initial step of airineme-mediated signaling involves the interaction of a specific skin-resident macrophage subpopulation, termed metaphocytes, with these blebs (Bowman et al., 2023; Eom and Parichy, 2017). This subset of macrophages plays an essential role in airineme-mediated intercellular communication, a unique feature not reported in other signaling cellular protrusions that typically involve signal-sending and -receiving cells for their signaling events. Live imaging experiments have shown that macrophages engulf the blebs, pulling them as they migrate, with filaments extending behind the migrating macrophages (Bowman et al., 2023; Eom and Parichy, 2017) (Figure 2A, white arrowhead). Subsequently, macrophages release the blebs (now referred to as airineme vesicles) onto the surface of target melanophores (Eom, 2020).
FIGURE 1

Gene knock-out of cd44a results in a significant reduction in airineme extension. (A,B) Merged time-lapse frames over 500 min display airinemes. Red arrowheads mark airineme vesicles. (C,D) The extension of airinemes was significantly decreased in embryos injected with cd44a sgRNA/Cas9, (F2, 12) = 172.8, P < 0.0001, 5 larvae each). Statistically significant results were evaluated using one-way ANOVA, followed by Tukey’s HSD post hoc test. Scale bars represent 20 µm. Error bars denote mean ± SEM. Images were overexposed to visualize thin airineme filaments.
FIGURE 2

Localization of CD44a protein in xanthoblasts and macrophages. (A) CD44-mCherry expression across the xanthoblast cell membrane. CD44 is also notably present in the airineme vesicle (white arrowhead) and in the airineme blebs (yellow arrowheads). The airineme filament is indicated with a red bar in the inset. (B) CD44-mCherry expression in macrophages (white arrowheads). (C) RT-PCR for cd44a in isolated xanthophores (xan) and macrophages, and no template control. Whole cDNA was used as a positive control and a heart sample as a negative control. Scale bars represent 20 µm (A,B).
The target cells for airinemes are embryonic melanophores and newly differentiating melanophores, rather than fully differentiated melanophores. These target melanophores are situated in the developing interstripe of the metamorphic zebrafish and receive Notch signals through airineme vesicles containing the DeltaC ligand. It has been suggested that the Notch signal activated by airinemes subsequently triggers Kita signaling, which is essential for melanophore migration and survival (Eom et al., 2015; Parichy et al., 1999). Consequently, target melanophores within the interstripe gradually migrate out of the interstripe and coalesce into the stripes (Patterson and Parichy, 2019). Inhibiting airineme extension or depleting macrophages leads to melanophore retention in the interstripe, emphasizing the critical role of airinemes and macrophages in orchestrating pigment patterning during zebrafish development (Bowman et al., 2023; Eom et al., 2015; Eom and Parichy, 2017).
In the initial step of airineme/macrophage-mediated signaling, it is probable that mechanisms exist for macrophages to recognize and adhere to airineme blebs. A previous study showed that airineme blebs express a high level of phosphatidylserine, a phospholipid used as an ‘eat-me’ signal for macrophages to initiate phagocytosis (Davies et al., 2013; Eom and Parichy, 2017; Ginhoux and Guilliams, 2016). However, the necessity and molecular nature of adhesive interactions between these structures remain unknown.
CD44 is a class I transmembrane adhesion protein with broad expression across various cell types, including lymphocytes, immune cells, fibroblasts, neuronal cells, and more (Ponta et al., 2003). Notably, its overexpression in several cancer stem cells suggests a significant role in cancer development and progression (Chen et al., 2018; Weng et al., 2022). Different CD44 isoforms exhibit distinct functions in interacting with ligands and other binding molecules, emphasizing their role in diverse tumor progression in humans (Gunthert et al., 1995; Wang et al., 2009).
Like Notch receptors, CD44 can undergo cleavage by membrane type 1 matrix metalloprotease and subsequent cleavage by γ-secretase. This sequential cleavage releases the intracellular domain (ICD) of CD44 into the cytosol, allowing its translocation into the nucleus. The CD44-ICD functions as a transcription factor that induces genes associated with cell survival, migration, metastasis, and others (Miletti-Gonzalez et al., 2012; Skandalis, 2023). Meanwhile, the extracellular domain (ECD) of CD44 facilitates adhesion with other cells expressing CD44 or interacts with several ligands in the extracellular matrix (ECM). One such ligand is hyaluronic acid (HA), and CD44-HA interaction is known to regulate cytoskeleton dynamics and tumor progression in some contexts. Furthermore, CD44-ECD-mediated homophilic cell-to-cell adhesion is well-documented in tumors and can facilitate tumor cell aggregation and metastasis (Kawaguchi et al., 2020; Liu et al., 2019). The multifaceted roles of CD44 highlight its significance in both physiological and pathological cellular processes, making it a crucial focus in cancer research and therapeutic development.
In this study, we demonstrate that CD44, through its extracellular domain, plays a crucial role in the adhesive interaction between the blebs of airineme-producing xanthoblasts and airineme-pulling macrophages. This interaction is critical for airineme-mediated intercellular communication and the formation of pigment pattern in zebrafish.
Results
Gene knock-out of cd44a using CRISPR/Cas9 results in a substantial decrease in airineme extension
To identify candidate genes involved in adhesive interaction between macrophages and airineme vesicles, we conducted gene expression profiling between xanthophores and airineme-producing xanthoblasts. Among several adhesion proteins analyzed, cd44a exhibited the most significant gene expression difference between these two cell types (log2 fold change of 10.13). To investigate the role of cd44a in airineme-mediated signaling, we designed a single-guide RNA (sgRNA) against cd44a and injected it into one-cell-stage embryos with Cas9 protein, along with an aox5:palmEGFP construct to label the cell membrane and airinemes of xanthophore-lineages. Control groups included embryos that received cd44a sgRNA injection without Cas9 protein and embryos injected only with Cas9 protein into wild-type embryos. The fish were raised until metamorphic stages (SSL 7.5), when airineme extension is most frequent (Eom et al., 2015; Parichy et al., 2009). We counted the number of cells extending airinemes out of the total cells imaged at 5-min intervals over a period of 10 h during overnight time-lapse imaging (Eom et al., 2015). This method was also used for subsequent quantifications to measure airineme extension frequency. Our results showed that embryos injected with cd44a sgRNA/Cas9 had a significant reduction in airineme extension compared to the two controls, suggesting that cd44a may be required for proper airineme signaling (Figure 1).
CD44 expression in macrophages and xanthophore-lineages
The role of CD44 in cell-cell or cell-ECM interactions is well-established in various contexts (Chen et al., 2018; Ponta et al., 2003; Senbanjo and Chellaiah, 2017). Given this, we predicted that CD44 is expressed in either airineme-producing xanthoblasts or macrophages, or potentially both. To investigate the localization of CD44 protein under native regulatory elements, we recombineered an 82 kb BAC (Bacterial Artificial Chromosome) containing the zebrafish cd44a coding sequence and regulatory elements to generate an mCherry fusion transgenic line, TgBAC(cd44a:cd44a-mCherry). To assess CD44 protein expression in xanthoblasts, we injected an aox5:palmEGFP construct into TgBAC(cd44a:cd44a-mCherry). The CD44-mCherry signal was detected in various cell types, including xanthophore lineages (Figure 2A). Interestingly, we were able to detect enriched CD44 expression in the airineme vesicles (Figure 2A, white arrowhead) and airineme blebs (Figure 2A, yellow arrowheads; Supplementary Figure S1), which are the precursors of airineme vesicles. To examine CD44 expression in macrophages, we injected a mpeg1:palmEGFP construct, which labels cell membranes of all macrophages. We confirmed that macrophages, specifically metaphocytes, also express CD44 (Figure 2B, arrowheads) (Vachon et al., 2006). Metaphocytes were easily distinguishable by their amoeboid morphology compared to the dendritic population in the zebrafish skin (Bowman et al., 2023; Kuil et al., 2020; Lin et al., 2020; Lin et al., 2019). CD44-mCherry expression was not confined to specific subcellular structures except for airineme blebs but was distributed throughout the cells in xanthophore lineages. Since CD44 is a membrane protein, we expected to see it mainly at the cell surface. However, in macrophages, CD44 was strongly expressed in the center of the cell and was also found throughout the entire cell. Thus, our findings confirm that CD44 protein is expressed in both xanthoblasts and macrophages (Figures 2A,B). We also collected EGFP-labelled xanthophore lineages from Tg(aox5:palmEGFP) and macrophages from Tg(mpeg1:palmEGFP) using fluorescence-activated cell sorting (FACS). We confirmed cd44 mRNA expression in both cell types using RT-PCR. For negative controls in this experiment, we tested multiple tissues and organs in zebrafish. We found that heart tissue consistently lacked cd44 expression and thus used it as a negative control (Figure 2C).
Extracellular domain of CD44 is essential for airineme extension
CD44 serves multiple functions and helps cells adhere to each other and to the extracellular matrix (ECM) through interactions with different ligands. One well-studied ligand for CD44 is hyaluronic acid (HA) (Senbanjo and Chellaiah, 2017). Given that airinemes are actin- and tubulin-based structures, and that the CD44-HA interaction can activate the cytoskeleton in certain contexts, we aimed to investigate whether CD44 controls airineme extension through its interaction with HA (Eom, 2020; Eom et al., 2015; Ponta et al., 2003). We expected to observe hyaluronic acid binding protein (HABP) expression in CD44-expressing xanthoblasts if CD44 acts through HA. However, we did not detect obvious overlapping expression of HABP in xanthoblasts, suggesting that the CD44-HA interaction does not appear to be involved in airineme signaling; however, further studies are required (Supplementary Figure S2).
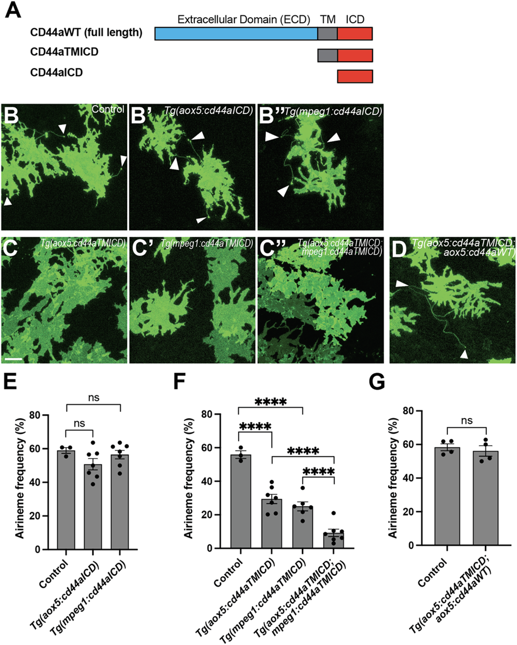
Domain studies of CD44 have suggested that its intracellular domain (ICD) functions as a transcription factor, influencing cell migration, angiogenesis, invasion, and other behaviors (Chen et al., 2018; Skandalis, 2023). To investigate whether CD44-ICD plays a role in airineme extension, we generated transgenic lines overexpressing cd44a-ICD in either xanthophore-lineages or macrophages, Tg(aox5:cd44aICD) and Tg(mpeg1:cd44aICD). In both transgenic lines, we did not observe any significant changes in airineme extension frequency, suggesting that CD44-ICD does not seem to be involved in airineme extension (Figures 3A,B,B–B”,E).
FIGURE 3

The crucial role of the extracellular domain of CD44 in airineme extension. (A) The schematics indicate the structure of CD44aWT, CD44aTMICD, and CD44aICD. (B–B″) Representative images of xanthophores extending airinemes in control, Tg(aox5:cd44aICD), or Tg(mpeg1:cd44aICD). (C–C″) Representative images of xanthophores in Tg(aox5:cd44aTMICD), Tg(mpeg1:cd44aTMICD), or Tg(aox5:cd44aTMICD; mpeg1:cd44aTMICD). (D) Representative image of xanthophores in Tg(aox5:cd44aTMICD; aox5:cd44aWT). White arrowheads mark airinemes (E) Airineme extension frequency was not significantly altered in transgenic embryos that overexpressed the intracellular domain of cd44 (cd44aICD) specifically in the xanthophore-lineages or macrophages, (F (2, 14) = 1.736, P = 0.2121, 17 embryos in total). (F) Overexpression of CD44a with a truncated extracellular domain (cd44aTMICD) exhibited a significant reduction in airineme extension frequency in both the xanthophore-lineages and macrophages, (F (2, 13) = 23.62, P < 0.0001, 16 embryos in total). Airineme extension frequency was further significantly reduced when cd44aTMICD was overexpressed in both cell type simultaneously, (F (2, 17) = 18.04, P < 0.0001). (G) Airineme extension frequency was restored when WT CD44 was overexpressed in embryos already expressing cd44aTMICD in the xanthophore-lineages, (P = 0.5767, 4 embryos each). Statistically significant results were evaluated using a one-way ANOVA, followed by Tukey’s HSD post hoc test or Student’s t-test. Error bars indicate mean ± SEM.
Subsequently, we explored the potential role of the extracellular domain (ECD) of CD44 in airineme extension. CD44-ECD is known to interact with the extracellular matrix (ECM) or with CD44-ECD from other cells (Senbanjo and Chellaiah, 2017). To test this, we generated transgenic lines overexpressing an ECD-truncated form of cd44a (cd44aTMICD), specifically in xanthophore-lineages, Tg(aox5:cd44aTMICD) or macrophages, Tg(mpeg1:cd44aTMICD). These transgenic lines did not impact cell viability or other noticeable cellular behaviors in either xanthophore-lineages or macrophages (Supplementary Figure S3). Interestingly, we observed a significant decrease in airineme extension frequency in the transgenic lines overexpressing cd44aTMICD (Figures 3A,C,C–C”,F). We investigated whether an additional supply of WT CD44 could rescue the phenotype in Tg(aox5:cd44aTMICD) by generating a double transgenic line, Tg(aox5:cd44aTMICD; aox5:cd44aWT). These rescue fish exhibited almost full recovery of airineme extension frequency. Together, these results suggest that CD44-ECD is critical for airineme extension (Figures 3A,D,G).
Trans-adhesive interaction via CD44aECD between xanthoblasts and macrophages is critical for airineme extension
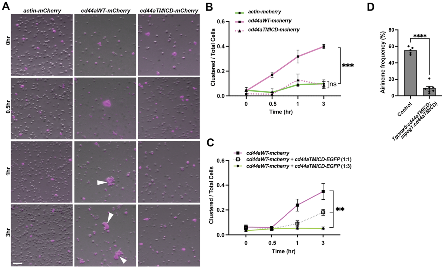
We investigated whether the extracellular domain of zebrafish CD44 can mediate adhesion between cells. To test this, we expressed constructs that encode wild-type zebrafish cd44a or ECD-truncated cd44a (cd44aTMICD), both C-terminally fused with mCherry, in Drosophila S2 cells (Schneider, 1972). An actin-mCherry fusion construct was used as a control. Transfected S2 cells expressing mCherry were monitored, and after several hours of culture in a rotary incubator, we assessed whether CD44-expressing S2 cells adhere to each other. The results showed that, unlike the actin control and cd44aTMICD-expressing S2 cells, wild-type cd44a-expressing S2 cells began forming aggregates 30 min after incubation. The degree of aggregation increased over time, reaching a significant level at 3 h. This indicates that zebrafish CD44 mediates trans-adhesion via its ECD between cells (Figures 4A,B).
FIGURE 4

Trans-adhesive interaction via extracellular domain of CD44. (A) S2 cells were transfected with constructs to express actin-mCherry (control), wild-type cd44a-mCherry, or cd44aTMICD-mCherry. Within 1 h of rotary culture, cell aggregates were formed by those expressing the wild-type cd44a (white arrowheads). (B) Quantification of the transfected cells found within clusters relative to the total number of transfected cells in 3 replicate cultures, (F (2, 6) = 45.50, P = 0.0002). (C) S2 cells were co-transfected with constructs expressing wild-type cd44a-mCherry and cd44aTMICD-EGFP at ratios of 1:0 (control), 1:1, and 1:3, (F (2, 6) = 13.7, P = 0.0058). Corresponding images can be found in Supplementary Figure S3. (D) Overexpressing cd44aTMICD in both xanthophore-lineages and macrophages resulted in a significant reduction in airineme extension frequency. Statistically significant results were evaluated using one-way ANOVA, followed by Tukey’s HSD post hoc test or Student’s t-test. Scale bars: 100 µm. Error bars indicate mean ± SEM.
Previously, we demonstrated that overexpressed cd44aTMICD inhibits airineme extension frequency. This effect was rescued by the supply of WT cd44a in vivo (Figures 3C,D). To further investigate whether the overexpression of CD44aTMICD in the presence of WT CD44a could negatively affect cell adhesion, we co-expressed cd44aWT-mCherry and cd44aTMICD-EGFP in S2 cells. We observed that the degree of S2 cell aggregation significantly decreased as the ratio of CD44aTMICD-EGFP to CD44aWT-mCherry transfection increased (Figure 4C; Supplementary Figure S4). Taken together with the in vivo data in Figure 3, these results suggest that overexpressed CD44aTMICD exhibits a dominant negative effect by interfering with the ability of wild-type CD44a to mediate cell adhesion. CD44aTMICD might disrupt the organization of membrane microdomains, protein complexes, or dimers/oligomers necessary for CD44 function (Kawaguchi et al., 2020; Ma et al., 2022). However, the underlying mechanism of this interference requires further investigation.
These findings prompted us to ask whether trans-adhesive interactions between xanthoblasts and macrophages could play a role in airineme extension in zebrafish. We hypothesized that a greater reduction in airineme extension frequency would be observed if CD44a function were compromised simultaneously in both cell types, compared to its disruption in only one cell type. To test this, we generated a double transgenic line that overexpresses cd44aTMICD in both xanthophore-lineages and macrophages, Tg(aox5:cd44aTMICD; mpeg1:cd44aTMICD). Indeed, we observed a more significant decrease in airineme extension in this double transgenic zebrafish compared to single manipulations (Figures 3F, 4D), suggesting, at least in part, a requirement for CD44aECD by both xanthoblasts and macrophages for proper airineme signaling as CD44 is expressed in airineme vesicles and macrophages (Figures 2A,B). However, we cannot rule out the possibility that there are other adhesion molecules that may trans-interact with CD44 in both xanthophore-lineages and macrophages.
Next, we asked whether CD44-mediated adhesion is critical when macrophages contact airineme blebs (equivalent to airineme vesicles) and/or when they drag the airineme vesicles. We hypothesized that if such adhesive interaction is important for maintaining the attachment of airineme vesicles to macrophages while dragging, a reduction in airineme length would be observed. This is because the detachment of macrophages from the airineme vesicles would stop the extension of airineme filaments (Bowman et al., 2023; Eom and Parichy, 2017). However, we did not detect any statistically significant change in airineme length in embryos overexpressing CD44aTMICD in either cell type or both simultaneously (Supplementary Figure S5). This finding suggests that the trans-adhesive interaction mediated by CD44 plays a more significant role when macrophages are contacting airineme blebs as opposed to pulling the airineme vesicles.
CD44-mediated airineme signaling is crucial for pigment pattern formation
Airineme-mediated intercellular signaling is indispensable for pigment pattern formation in zebrafish. Our results indicating the importance of CD44a in airineme extension led us to anticipate pigment pattern defects in embryos overexpressing cd44aTMICD. However, noticeable pigment pattern defects were not detected in either transgenic line overexpressing cd44aTMICD in xanthophore-lineages or macrophages. This suggests that residual airineme extensions may still be sufficient to deliver the necessary signals for generating a stripe pattern, or that subtle differences could be challenging to detect (Figure 5B). Nevertheless, when CD44a function was compromised by overexpressing cd44aTMICD in both cell types, a significant number of melanophores were observed to be retained in the interstripe compared to the control, although the total number of melanophores remained unchanged (Figures 5A–C). We also observed consistent pigment pattern defects in cd44 mutants induced by the CRISPR/Cas9 system (Supplementary Figure S6).
FIGURE 5

CD44-mediated airineme extension contributes to zebrafish pigment pattern formation. (A) Unlike the control, melanophores failed to coalesce into stripes and remained in the interstripe zone (white arrowheads) at SSL11 (Parichy et al., 2009). The white dotted lines demarcate stripes and interstripe. (B) In embryos overexpressing cd44aTMICD simultaneously in both xanthophore-lineages and macrophages, the count of interstripe melanophores was significantly higher, (P < 0.0001, 20 embryos in total). (C) However, the total number of melanophores did not differ significantly between the experimental group and controls, (P = 0.4525, 20 embryos in total). (D) The number of xanthophores in the interstripe did not differ significantly between the experimental group and controls (P = 0.8266, 12 embryos total). Statistical significance was assessed using a Student’s t-test. Scale bars represent 200 µm. Error bars indicate mean ± SEM.
Together, these findings collectively suggest that CD44-mediated trans-adhesive interactions between airineme blebs on xanthoblasts and macrophages play an essential role in airineme-mediated signaling during pigment pattern formation in zebrafish.
Discussion
In this study, we demonstrated that CD44 protein appears to be expressed in xanthoblasts, particularly in the airineme vesicles, as observed using the BAC recombineered C-terminal mCherry fusion transgenic line we generated, TgBAC(cd44a:cd44a-mCherry) (Figure 2A, yellow arrowheads). Intriguingly, though, not every airineme bleb expresses CD44 but only some of them do. This observation leads to a few possible explanations. One explanation could be that CD44 expression determines which blebs are used for airineme signaling. It is possible that some blebs do not express CD44 and serve a different function beyond airineme signaling. In addition, our observation may suggest that there is a mechanism by which CD44 protein in the cell membrane becomes further enriched in the airineme blebs. Similar to CD44, we observed that DeltaC, one of the signaling molecules found in the airineme vesicles, is not expressed in some of the blebs before their extraction by macrophages/metaphocytes (Eom et al., 2015). It is conceivable that there are mechanisms that sort proteins required for airineme signaling into the blebs and ultimately into the airineme vesicles. These might be used to adhere to the macrophage membrane and activate Notch signaling on the target cell surface. It would be interesting to study the underlying molecular mechanisms involved in sorting out the proteins essential for airineme-mediated intercellular signaling into the airineme blebs.
Furthermore, CD44 has previously been reported as a signal for phagocytosis in macrophages (Vachon et al., 2007; Vachon et al., 2006). Therefore, alongside phosphatidylserine (PtdSer), CD44 may serve as an additional recognition signal for macrophages to identify airineme blebs, as well as serve as an adhesive signal between airineme blebs and macrophages (Eom and Parichy, 2017).
This raises an interesting question as to why we did not observe any differences in airineme filament length when the adhesive interaction mediated by CD44 was reduced (Supplementary Figure S5A). Our interpretation is that this adhesive interaction would be crucial during the initial interaction between macrophages and the airineme blebs, rather than during the process of dragging them. Thus, it seems plausible that CD44 functions as both a recognition and adhesion element at the time when macrophages interact with airineme blebs. On a related note, our previous research, using high-resolution 3D confocal image reconstruction, has shown that airineme vesicles are found inside the dragging macrophages (Eom and Parichy, 2017). This implies that airineme vesicles are physically entrapped within the macrophages during the pulling process, suggesting that adhesive interactions between the membranes of these two signaling components might not be strictly necessary while pulling. Thus, it is conceivable that CD44 might play a dual role. First, it may assist PtdSer in recognizing airineme blebs and simultaneously provide necessary adhesion during the recognition and subsequent engulfment by the macrophage, but it is not necessary while airineme vesicles are being dragged by macrophages. CD44 could function as a member of a functional membrane microdomain facilitating this interaction. However, future experiments would be required to verify this hypothesis.
We observed residual airineme extension even when we overexpressed cd44aTMICD in both xanthophore-lineages and macrophages (Figure 4D). This residual airineme extension may indicate that either remaining wild-type CD44 continues to mediate adhesion or other adhesion proteins and components are involved in the process. To explore this further, we considered the studied interaction of Matrix Metalloproteinase-9 (MMP9) with CD44 (Senbanjo and Chellaiah, 2017). Cell surface expression of MMP9, along with CD44, is known to facilitate cell migration and invasion in tumors and PC3 cells (Desai et al., 2008; Gupta et al., 2013; Yu and Stamenkovic, 1999). Given our previous findings that airineme-pulling macrophages express high levels of mmp9, which is crucial for macrophage migration and penetration into the hypodermis in zebrafish skin (Bowman et al., 2023), we explored whether CD44 also plays a role in macrophage migration speed (=airineme extension speed) through its interaction with MMP9. However, our analysis did not reveal a significant difference in airineme extension speed in macrophages overexpressing cd44aTMICD (Supplementary Figure S5B). Although further investigations are necessary, this suggests the possibility that CD44 may function independently of MMP9 in macrophage migration during airineme extension. Alternatively, the overexpression level of cd44aTMICD may not have been sufficient to completely disrupt CD44-MMP9 interactions, or other compensatory mechanisms may be involved.
Taken together, our study discovered that the extracellular domain of CD44 in both airineme-extending xanthoblasts and airineme-pulling macrophages facilitates a trans-adhesive interaction, which appears to be critical for initiating airineme extension. This study provides evidence for the requirement of cellular adhesion between signaling-sending cells and relay cells in airineme-mediated intercellular signaling. It is also conceivable that similar mechanisms could be conserved in other cellular contexts.
Materials availability
This study generated several zebrafish transgenic lines: Tg(mpeg1:cd44aICD-v2a-mCherry), Tg(aox5:cd44aICD-v2a-mCherry), Tg(mpeg1:cd44aTMICD-v2a-mCherry), Tg(aox5:cd44aTMICD-v2a-mCherry), Tg(aox5:cd44aFL-v2a-mCherry), Tg(mpeg1:cd44aFL-v2a-mCherry), and TgBAC(cd44a:cd44amCherry). They are available from the lead contact without restriction.
Experimental model and subject details
Zebrafish
Fish were maintained at 28.5 °C, 16:8 L:D. Zebrafish were wild-type ABWP or its derivative WT (ABb), as well as Tg(mpeg1:BrainbowW201), which expresses tdTomato in the absence of Cre-mediated recombination, and Tg(aox5:palmEGFP). Experiments were performed prior to the development of secondary sexual characteristics, so the number of males and females in the study could not be determined; however, all stocks generated approximately balanced sex ratios, so the experiments likely sampled similar numbers of males and females. All animal work in this study was conducted with the approval of the University of California, Irvine Institutional Animal Care and Use Committee (Protocol #AUP-25-002) in accordance with institutional and federal guidelines for the ethical use of animals.
Methods
Transgenesis and transgenic line production
To examine how the loss of extracellular domain (ECD) of the CD44 adhesion molecule may impact interactions between macrophages and xanthoblasts, we generated mpeg1:cd44aTMICD-v2a-mCherry and aox5:cd44aTMICD-v2a-mCherry constructs using Gateway assembly into a Tol2 backbone and injected them into WT (ABb). The truncated version of CD44a (CD44TMICD) was obtained by extracting CD44aTMICD cDNA from WT (ABb) cDNA. To examine whether interactions between macrophages and xanthoblasts were gene expression dependent via CD44a-ICD, we generated Tg(aox5:cd44aICD-v2a-mCherry)ir.rt8 and Tg (mpeg1:cd44aICD-v2a-mCherry)ir.rt10 transgenic lines, which were likewise generated using Gateway assembly into Tol2 backbone and injected into WT (ABb). Similarly, CD44aICD cDNA was isolated from WT (ABb) cDNA. To further examine how ECD of CD44a may impact interactions between macrophages and xanthoblasts, we generated Tg(aox5:cd44aFL-v2a-mCherry)ir.rt22 to see if we could rescue the phenotypes seen in Tg(aox5:cd44aTMICD-v2a-mCherry)ir.rt9.
To visualize CD44 localization under native regulatory elements, we inserted mCherry C-terminally using BAC CH211-102L7 with 82 kb 5′ and 92 kb 3′ to the open reading frame.
Hyaluronic acid binding protein (HABP) assay
Zebrafish larvae (SSL7.5) were incubated in fish water containing diluted biotin-HABP (1:150, Amsbio) along with streptavidin-Alexa546 for 1 h. Controls were incubated solely with streptavidin-Alexa546. Fish were then washed twice with fish water and imaged under a confocal microscope.
Time-lapse imaging and still imaging
Ex-vivo imaging of pigment cells and macrophages was performed using a Leica TCS SP8 confocal microscope equipped with a resonant scanner and two HyD detectors. Time-lapse images were taken at 5-min intervals over a span of 10 h. Overnight time-lapse imaging was performed when larvae reached SSL (Standardized Standard Length) 7.5 (Parichy et al., 2009).
S2 cell adhesion assay
S2 cells were obtained from the Drosophila Genomics Resource Center (DGRC, S2-DGRC (DGRC Stock 6; https://dgrc.bio.indiana.edu//stock/6; RRID:CVCL_TZ72)) and cultured in Schneider’s Drosophila Medium (Catalog No. 21720024, Gibco, United States) supplemented with 10% Fetal Bovine Serum (FBS) (Catalog No. 25-514H, Genclone, United States) and 1% Penicillin-Streptomycin (Catalog No. 15140148, Gibco, United States). For transfection, S2 cells were transfected with three different plasmids: pAW-actin-mCherry, pAW-cd44a-FL(wild type full length)-mCherry, and pAW-cd44a-TMICD-mCherry. Lipofectamine™ LTX Reagent (Catalog No. 15338030, Invitrogen, United States) was used for transfection following the manufacturer’s instructions. After 72 h of transfection, the cells were counted, and each type of cell was seeded into 35 mm glass-bottom dishes at a density of 5,000 cells per dish (Catalog No. 706011, Nest Scientific, United States). The dishes were then subjected to rotattional incubation for different time intervals, including 30 min, 1 h, and 3 h. Cellular imaging was performed using a Zeiss microscope equipped with a 599 nm filter to capture the cellular mCherry signal and bright-field images.
To evaluate the out-competing ability of cd44a-TMICD against the wild type cd44a, S2 cells were co-transfected with pAW-cd44a-FL-mCherry and pAW-cd44a-TMICD-EGFP at ratios of 1:1 and 1:3, using the same transfection protocol described above. After 72 h of transfection, 5,000 cells were transferred into 35 mm glass-bottom dishes and subjected to rotational incubation at intervals of 30 min, 1 h, and 3 h. Cellular imaging was then conducted using a Zeiss microscope under 488 nm and 599 nm filters to capture the EGFP and mCherry signals, along with bright-field images.
Reverse transcription polymerase chain reaction (RT-PCR) analysis of gene expression in zebrafish skin
Metamorphic stage fish were skinned (n = 20 per group) and subsequently washed in 1 x PBS solution. After washing, the samples were briefly centrifuged, and the supernatant was discarded by pipetting. The tissues were resuspended in 1 mL of Stem® Pro® Accutase Cell Dissociation Reagent (Gibco) and incubated for 10 min at 37 °C, or until the cells were dissociated. Following incubation, the cells were passed through a 40 μm cell strainer to remove non-dissociated tissue before being processed through FACS (Fluorescence-Activated Cell Sorting). Using FACS, cells of interest were separated and collected based on their respective membrane markers. Cells expressing membrane markers for EGFP were collected for downstream non-quantitative RT-PCR.
Following collection, cDNA was synthesized using the SuperScript III CellsDirect™ cDNA synthesis kit (Invitrogen). Non-quantitative RT-PCR amplifications were performed for 40 cycles (actb1, aox5, mpeg1, cd44a, cmlc2), utilizing PrimeStar GXL DNA Polymerase (Takara).
actb1: 5′-CATCCGTAAGGACCTGTATGCCAAC-3′, 5′-AGGTTGGTCGTTCGTTTGAATCTC-3'; aox5: 5′-AGGGCATTGGAGAACCCCCAGT-3′, 5′-ACACGTTGATGGCCCACGGT-3'; mpeg1: 5′-CCCAGTGTCAGACCACAGAAGATGGAGTC-3′, 5′-CATCAACACTTGTGATGACATGGGTGCCG-3'; cd44a: 5′-GCTGTACTTCAGGCAGCCCC-3′, 5′-GTTTGGACCATTAATGTGTGGGAGG-3'; cmlc2: 5′-CAAGAGGGGGAAAACTGCTCAAAG-3′, 5′-GCAGCAAGGATGGTTTCCTCTG-3'; mCherry: 5′-ATGGTGAGCAAGGGCGA-3′, 5′-TTACTTGTACAGCTCGTCCATG-3'.
Generation of cd44a mutants by the CRISPR/Cas9 system
Mutations in cd44a (accession number XM_001922456) were induced by CRISPR/Cas9. Using SMART, a target site was generated in exon 2, with the following sequence 5′-GGTGAACTGTGTCAGAGTTT-3’. Single guide RNA (sgRNA) was then synthesized using the MEGAshortscriptTM T7 High Yield Transcription Kit (Invitrogen) and co-injected into one-cell stage embryos with 1 μg/μL TrueCutTM Cas9 Protein v2 (InvitrogenTM) at a concentration of 300 ng/uL.
Pigment pattern and melanophore counts
Fish were imaged upon reaching SSL11.0 using a Koolertron LCD digital microscope. Images were taken of the entire trunk and were later cropped to include only the area underneath the dorsal fin. The ImageJ cell counter plugin was used to count interstripe and total numbers of melanophores. Numbers for each group were averaged.
Quantification and statistical analysis
Statistical analyses were performed using GraphPad Prism.
Statements
Data availability statement
The original contributions presented in the study are included in the article/Supplementary Material, further inquiries can be directed to the corresponding author.
Ethics statement
The animal study was approved by UC Irvine’s IACUC (Institutional Animal Care and Use Committee) (protocol number AUP-25-002). The study was conducted in accordance with the local legislation and institutional requirements.
Author contributions
RB: Conceptualization, Formal Analysis, Investigation, Validation, Writing – original draft, Writing – review and editing. JK: Formal Analysis, Investigation, Methodology, Validation, Writing – review and editing. MP: Methodology, Formal Analysis, Validation, Resources, and Writing – review and editing. DE: Conceptualization, Formal Analysis, Funding acquisition, Investigation, Methodology, Project administration, Resources, Supervision, Validation, Writing – original draft, Writing – review and editing.
Funding
The author(s) declare that financial support was received for the research and/or publication of this article. This study was supported by the NIH/NIGMS under award number R35GM142791 to D.S.E.
Acknowledgments
We thank the Parichy lab for their support in the preliminary stages of this study. Additionally, we thank Zach Waller for his contribution to generating and managing some of the transgenic lines used in this study. We acknowledge the support from the Drosophila Genomics Resource Center (NIH Grant 2P40OD010949).
Conflict of interest
The authors declare that the research was conducted in the absence of any commercial or financial relationships that could be construed as a potential conflict of interest.
Generative AI statement
The author(s) declare that no Generative AI was used in the creation of this manuscript.
Any alternative text (alt text) provided alongside figures in this article has been generated by Frontiers with the support of artificial intelligence and reasonable efforts have been made to ensure accuracy, including review by the authors wherever possible. If you identify any issues, please contact us.
Publisher’s note
All claims expressed in this article are solely those of the authors and do not necessarily represent those of their affiliated organizations, or those of the publisher, the editors and the reviewers. Any product that may be evaluated in this article, or claim that may be made by its manufacturer, is not guaranteed or endorsed by the publisher.
Supplementary material
The Supplementary Material for this article can be found online at: https://www.frontiersin.org/articles/10.3389/fcell.2025.1522710/full#supplementary-material
References
1
Bowman R. L. Wang D. Eom D. S. (2023). A macrophage subpopulation promotes airineme-mediated intercellular communication in a matrix metalloproteinase-9 dependent manner. Cell Rep.42, 112818. 10.1016/j.celrep.2023.112818
2
Chen C. Zhao S. Karnad A. Freeman J. W. (2018). The biology and role of CD44 in cancer progression: therapeutic implications. J. Hematol. Oncol.11, 64. 10.1186/s13045-018-0605-5
3
Combarnous Y. Nguyen T. M. D. (2020). Cell communications among microorganisms, plants, and animals: origin, evolution, and interplays. Int. J. Mol. Sci.21, 8052. 10.3390/ijms21218052
4
Daly C. A. Hall E. T. Ogden S. K. (2022). Regulatory mechanisms of cytoneme-based morphogen transport. Cell Mol. Life Sci.79, 119. 10.1007/s00018-022-04148-x
5
Davies L. C. Jenkins S. J. Allen J. E. Taylor P. R. (2013). Tissue-resident macrophages. Nat. Immunol.14, 986–995. 10.1038/ni.2705
6
Desai B. Ma T. Chellaiah M. A. (2008). Invadopodia and matrix degradation, a new property of prostate cancer cells during migration and invasion. J. Biol. Chem.283, 13856–13866. 10.1074/jbc.M709401200
7
Eom D. S. (2020). Airinemes: thin cellular protrusions mediate long-distance signalling guided by macrophages. Open Biol.10, 200039. 10.1098/rsob.200039
8
Eom D. S. Parichy D. M. (2017). A macrophage relay for long-distance signaling during postembryonic tissue remodeling. Science355, 1317–1320. 10.1126/science.aal2745
9
Eom D. S. Bain E. J. Patterson L. B. Grout M. E. Parichy D. M. (2015). Long-distance communication by specialized cellular projections during pigment pattern development and evolution. Elife4, e12401. 10.7554/eLife.12401
10
Ginhoux F. Guilliams M. (2016). Tissue-resident macrophage Ontogeny and homeostasis. Immunity44, 439–449. 10.1016/j.immuni.2016.02.024
11
Gunthert U. Stauder R. Mayer B. Terpe H. J. Finke L. Friedrichs K. (1995). Are CD44 variant isoforms involved in human tumour progression?Cancer Surv.24, 19–42.
12
Gupta A. Cao W. Sadashivaiah K. Chen W. Schneider A. Chellaiah M. A. (2013). Promising noninvasive cellular phenotype in prostate cancer cells knockdown of matrix metalloproteinase 9. ScientificWorldJournal2013, 493689. 10.1155/2013/493689
13
Hall E. T. Dillard M. E. Cleverdon E. R. Zhang Y. Daly C. A. Ansari S. S. et al (2024). Cytoneme signaling provides essential contributions to mammalian tissue patterning. Cell187, 276–293.e23. 10.1016/j.cell.2023.12.003
14
Kawaguchi M. Dashzeveg N. Cao Y. Jia Y. Liu X. Shen Y. et al (2020). Extracellular Domains I and II of cell-surface glycoprotein CD44 mediate its trans-homophilic dimerization and tumor cluster aggregation. J. Biol. Chem.295, 2640–2649. 10.1074/jbc.RA119.010252
15
Kornberg T. B. Roy S. (2014a). Communicating by touch--neurons are not alone. Trends Cell Biol.24, 370–376. 10.1016/j.tcb.2014.01.003
16
Kornberg T. B. Roy S. (2014b). Cytonemes as specialized signaling filopodia. Development141, 729–736. 10.1242/dev.086223
17
Kuil L. E. Oosterhof N. Ferrero G. Mikulasova T. Hason M. Dekker J. et al (2020). Zebrafish macrophage developmental arrest underlies depletion of microglia and reveals Csf1r-independent metaphocytes. Elife9, e53403. 10.7554/eLife.53403
18
Lin X. Zhou Q. Zhao C. Lin G. Xu J. Wen Z. (2019). An ectoderm-derived myeloid-like cell population functions as antigen transporters for langerhans cells in zebrafish epidermis. Dev. Cell49, 605–617. 10.1016/j.devcel.2019.03.028
19
Lin X. Zhou Q. Lin G. Zhao C. Wen Z. (2020). Endoderm-Derived myeloid-like metaphocytes in zebrafish gill mediate soluble antigen-induced immunity. Cell Rep.33, 108227. 10.1016/j.celrep.2020.108227
20
Liu X. Taftaf R. Kawaguchi M. Chang Y. F. Chen W. Entenberg D. et al (2019). Homophilic CD44 interactions mediate tumor cell aggregation and polyclonal metastasis in patient-derived breast cancer models. Cancer Discov.9, 96–113. 10.1158/2159-8290.CD-18-0065
21
Ma Z. Shi S. Ren M. Pang C. Zhan Y. An H. et al (2022). Molecular mechanism of CD44 homodimerization modulated by palmitoylation and membrane environments. Biophys. J.121, 2671–2683. 10.1016/j.bpj.2022.06.021
22
Miletti-Gonzalez K. E. Murphy K. Kumaran M. N. Ravindranath A. K. Wernyj R. P. Kaur S. et al (2012). Identification of function for CD44 intracytoplasmic domain (CD44-ICD): modulation of matrix metalloproteinase 9 (MMP-9) transcription via novel promoter response element. J. Biol. Chem.287, 18995–19007. 10.1074/jbc.M111.318774
23
Parichy D. M. Rawls J. F. Pratt S. J. Whitfield T. T. Johnson S. L. (1999). Zebrafish sparse corresponds to an orthologue of c-kit and is required for the morphogenesis of a subpopulation of melanocytes, but is not essential for hematopoiesis or primordial germ cell development. Development126, 3425–3436. 10.1242/dev.126.15.3425
24
Parichy D. M. Elizondo M. R. Mills M. G. Gordon T. N. Engeszer R. E. (2009). Normal table of postembryonic zebrafish development: staging by externally visible anatomy of the living fish. Dev. Dyn.238, 2975–3015. 10.1002/dvdy.22113
25
Patterson L. B. Parichy D. M. (2019). Zebrafish pigment pattern formation: insights into the development and evolution of adult form. Annu. Rev. Genet.53, 505–530. 10.1146/annurev-genet-112618-043741
26
Ponta H. Sherman L. Herrlich P. A. (2003). CD44: from adhesion molecules to signalling regulators. Nat. Rev. Mol. Cell Biol.4, 33–45. 10.1038/nrm1004
27
Roy S. Hsiung F. Kornberg T. B. (2011). Specificity of Drosophila cytonemes for distinct signaling pathways. Science332, 354–358. 10.1126/science.1198949
28
Schneider I. (1972). Cell lines derived from late embryonic stages of Drosophila melanogaster. J. Embryol. Exp. Morphol.27, 353–365. 10.1242/dev.27.2.353
29
Senbanjo L. T. Chellaiah M. A. (2017). CD44: a multifunctional cell surface adhesion receptor is a regulator of progression and metastasis of cancer cells. Front. Cell Dev. Biol.5, 18. 10.3389/fcell.2017.00018
30
Skandalis S. S. (2023). CD44 intracellular domain: a long tale of a short tail. Cancers (Basel)15, 5041. 10.3390/cancers15205041
31
Vachon E. Martin R. Plumb J. Kwok V. Vandivier R. W. Glogauer M. et al (2006). CD44 is a phagocytic receptor. Blood107, 4149–4158. 10.1182/blood-2005-09-3808
32
Vachon E. Martin R. Kwok V. Cherepanov V. Chow C. W. Doerschuk C. M. et al (2007). CD44-mediated phagocytosis induces inside-out activation of complement receptor-3 in murine macrophages. Blood110, 4492–4502. 10.1182/blood-2007-02-076539
33
Wang S. J. Wong G. de Heer A. M. Xia W. Bourguignon L. Y. (2009). CD44 variant isoforms in head and neck squamous cell carcinoma progression. Laryngoscope119, 1518–1530. 10.1002/lary.20506
34
Weng X. Maxwell-Warburton S. Hasib A. Ma L. Kang L. (2022). The membrane receptor CD44: novel insights into metabolism. Trends Endocrinol. Metab.33, 318–332. 10.1016/j.tem.2022.02.002
35
Yamashita Y. M. Inaba M. Buszczak M. (2018). Specialized intercellular communications via cytonemes and nanotubes. Annu. Rev. Cell Dev. Biol.34, 59–84. 10.1146/annurev-cellbio-100617-062932
36
Yu Q. Stamenkovic I. (1999). Localization of matrix metalloproteinase 9 to the cell surface provides a mechanism for CD44-mediated tumor invasion. Genes Dev.13, 35–48. 10.1101/gad.13.1.35
37
Zhang C. Scholpp S. (2019). Cytonemes in development. Curr. Opin. Genet. Dev.57, 25–30. 10.1016/j.gde.2019.06.005
Summary
Keywords
CD44, airinemes, zebrafish, cell adhesion, macrophage, cytonemes, filopodia
Citation
Bowman RL, Kim J, Parsons MJ and Eom DS (2025) CD44 facilitates adhesive interactions in airineme-mediated intercellular signaling. Front. Cell Dev. Biol. 13:1522710. doi: 10.3389/fcell.2025.1522710
Received
04 November 2024
Accepted
01 September 2025
Published
19 September 2025
Volume
13 - 2025
Edited by
Shinji Takada, Graduate University for Advanced Studies (Sokendai), Japan
Reviewed by
Ajay Balwant Chitnis, Eunice Kennedy Shriver National Institute of Child Health and Human Development (NIH), United States
Kana Aoki, Osaka University, Japan
Updates
Copyright
© 2025 Bowman, Kim, Parsons and Eom.
This is an open-access article distributed under the terms of the Creative Commons Attribution License (CC BY). The use, distribution or reproduction in other forums is permitted, provided the original author(s) and the copyright owner(s) are credited and that the original publication in this journal is cited, in accordance with accepted academic practice. No use, distribution or reproduction is permitted which does not comply with these terms.
*Correspondence: Dae Seok Eom, dseom@uci.edu
Disclaimer
All claims expressed in this article are solely those of the authors and do not necessarily represent those of their affiliated organizations, or those of the publisher, the editors and the reviewers. Any product that may be evaluated in this article or claim that may be made by its manufacturer is not guaranteed or endorsed by the publisher.