ORIGINAL RESEARCH article
Front. Cell Dev. Biol.
Sec. Cell Growth and Division
Identification and characterization of planarian multinucleated cells in Schmidtea mediterranea using imaging flow cytometry
Provisionally accepted- Institute of Bioorganic Chemistry, Polish Academy of Sciences, Poznań, Poland
Select one of your emails
You have multiple emails registered with Frontiers:
Notify me on publication
Please enter your email address:
If you already have an account, please login
You don't have a Frontiers account ? You can register here
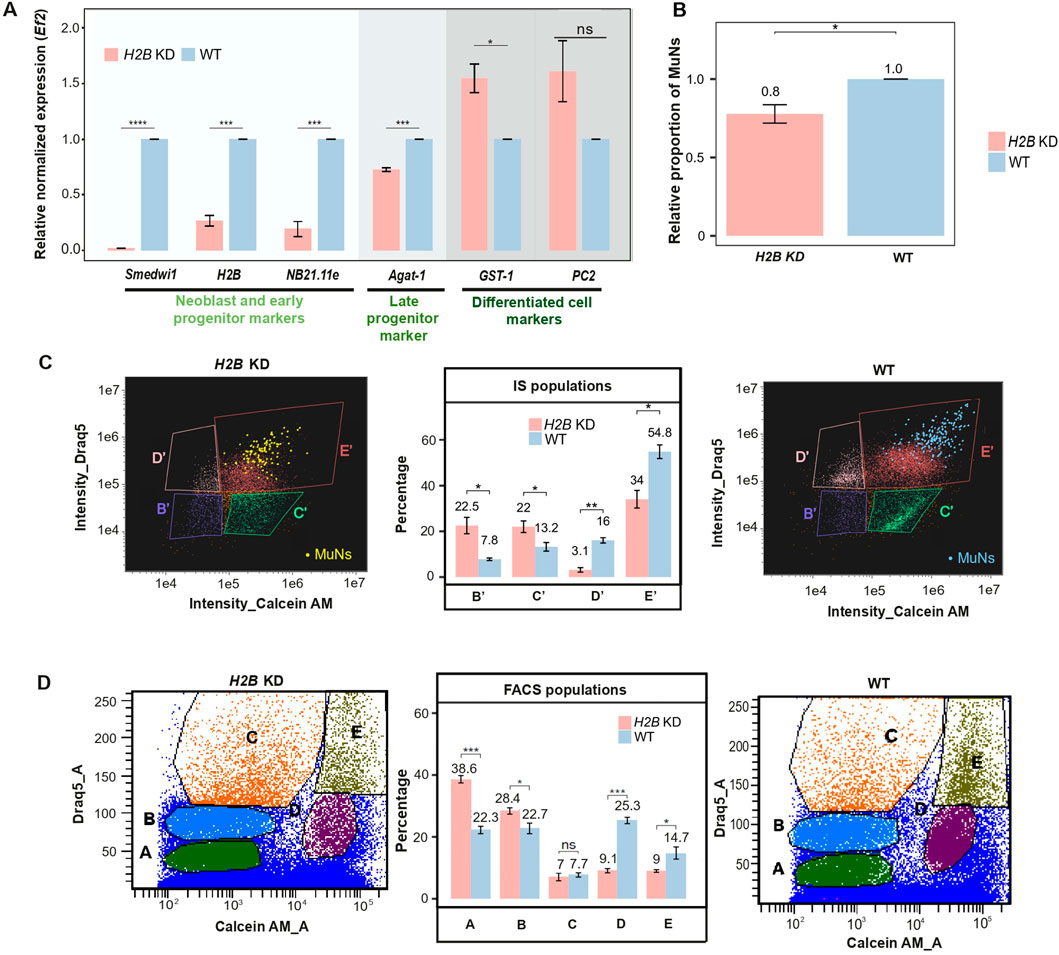
Cellular polyploidy plays critical roles in both pathological and physiological processes. While extensively studied in organisms like Drosophila and zebrafish, and mammalian tissues such as the liver, kidney and heart, the existence of multinucleated polyploid cells in planarians, particularly asexual species, remains poorly understood. Here, we describe a novel approach combining imaging flow cytometry and fluorescence-activated cell sorting, to identify and characterize a stable population of presumed multinucleated cells in Schmidtea mediterranea under both regenerating and non-regenerating conditions. Insights into nuclearity, along with cell and nuclear size, suggest that these cells are formed through mechanisms involving cell fusion and/or endomitosis. Furthermore, analysis of marker gene expression patterns in the population containing multinucleated cells, upon neoblast depletion, suggests that they are likely undifferentiated. In addition, knockdown of the late epidermal progenitor marker Agat-1 followed by AGAT-1 custom antibody-based staining of cell populations indicates that the majority of MuNs are possibly late epidermal progenitor cells. Overall, the new findings presented here pave the way for further exploration into the biological significance of multinucleated cells in planarian regeneration and tissue maintenance.
Keywords: Imaging flow cytometry, FACS, Multinucleated cells, planarian regeneration, progenitor cells
Received: 14 Apr 2025; Accepted: 07 Nov 2025.
Copyright: © 2025 Dutta, Samelak-Czajka, Trybus, Zaremba and Jackowiak. This is an open-access article distributed under the terms of the Creative Commons Attribution License (CC BY). The use, distribution or reproduction in other forums is permitted, provided the original author(s) or licensor are credited and that the original publication in this journal is cited, in accordance with accepted academic practice. No use, distribution or reproduction is permitted which does not comply with these terms.
* Correspondence: Paulina Jackowiak, paulinaj@ibch.poznan.pl
Disclaimer: All claims expressed in this article are solely those of the authors and do not necessarily represent those of their affiliated organizations, or those of the publisher, the editors and the reviewers. Any product that may be evaluated in this article or claim that may be made by its manufacturer is not guaranteed or endorsed by the publisher.
