ORIGINAL RESEARCH article
Front. Cell Dev. Biol.
Sec. Stem Cell Research
This article is part of the Research TopicStemness and ROS: Redox Signaling and Regulation in Stem Cell BiologyView all articles
FGF2 Supports NANOG Expression via Pyruvate Dehydrogenase–Dependent Histone Acetylation under Low Oxygen Conditions
Provisionally accepted- 1Masaryk University, Faculty of Medicine, Department of Biology, Brno, Czechia
- 2International Clinical Research Center (FNUSA-ICRC), Brno, Czechia
- 3Masaryk University, Faculty of Mediciine, Department of Histology and Embryology, Brno, Czechia
- 4Masaryk University, Faculty of Medicine, Department of Biology, Brno, Czechia
- 5Masaryk University, Faculty of Medicine, Department of Biochemistry, Brno, Czechia
- 6Masaryk University, Faculty of Medicine, Department of Histology and Embryology, Brno, Czechia
- 7Masaryk University, Faculty of Science, Department of Biochemistry, Brno, Czechia
Select one of your emails
You have multiple emails registered with Frontiers:
Notify me on publication
Please enter your email address:
If you already have an account, please login
You don't have a Frontiers account ? You can register here
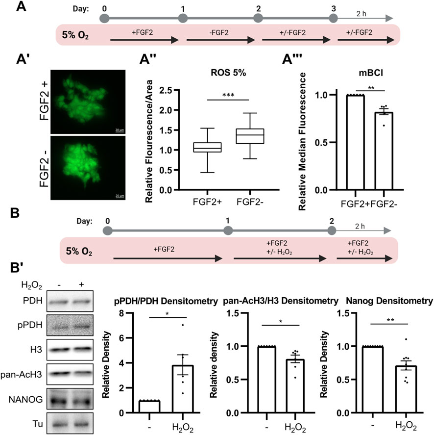
The safe and effective application of human pluripotent stem cells (hPSCs) in research and regenerative medicine requires precise control over pluripotency and cell fate. Pluripotency is characterized by high levels of histone acetylation and aerobic glycolysis, while differentiation is associated with metabolic shifts and reduced histone acetylation. These transitions are driven, in part, by the availability of metabolic substrates that influence epigenetic regulation. A central enzyme in this process is pyruvate dehydrogenase (PDH), which converts glycolytic pyruvate into acetyl coenzyme A (Ac-CoA), the essential donor for histone acetylation. Here, we investigate how PDH activity regulates histone acetylation and pluripotency maintenance under physiologically relevant oxygen conditions (5% and 21% O₂), in response to FGF2 signaling and changes in reactive oxygen species (ROS) levels. We show that active PDH promotes global histone H3 acetylation and upregulates the expression of the key pluripotency factor NANOG, specifically under 5% O₂. Mechanistically, we identify a novel FGF2–MEK1/2–ERK1/2–ROS axis that modulates PDH activity via redox-dependent regulation. Notably, this effect is oxygen-sensitive and absent at atmospheric oxygen levels (21% O₂). Our findings position PDH as a redox-sensitive metabolic switch that connects energy metabolism with epigenetic control of pluripotency by regulating Ac-CoA availability. This work highlights the critical role of oxygen tension, ROS homeostasis, and growth factor signaling in shaping the metabolic–epigenetic landscape of hPSCs, with implications for optimizing stem cell culture and differentiation protocols.
Keywords: pyruvate dehydrogenase - PDH, histone acetylation, nanog, FGF2, pluripotency, ROS - reactive oxygen species
Received: 06 May 2025; Accepted: 01 Oct 2025.
Copyright: © 2025 Fojtík, Šenfluk, Holomkova, Salykin, Gregorova, Smak, Pes, Raska, Stetkova, Skladal, Sedlackova, Hampl, Bohaciakova, Uldrijan and Rotrekl. This is an open-access article distributed under the terms of the Creative Commons Attribution License (CC BY). The use, distribution or reproduction in other forums is permitted, provided the original author(s) or licensor are credited and that the original publication in this journal is cited, in accordance with accepted academic practice. No use, distribution or reproduction is permitted which does not comply with these terms.
* Correspondence: Vladimir Rotrekl, vrotrekl@med.muni.cz
Disclaimer: All claims expressed in this article are solely those of the authors and do not necessarily represent those of their affiliated organizations, or those of the publisher, the editors and the reviewers. Any product that may be evaluated in this article or claim that may be made by its manufacturer is not guaranteed or endorsed by the publisher.
