ORIGINAL RESEARCH article
Front. Cell Dev. Biol.
Sec. Cellular Biochemistry
This article is part of the Research TopicMulti-omics to shed light on the pathogenesis of multifactorial diseasesView all 3 articles
Proximity-based proteomics (BioID) uncover Rho GTPase -interactome in kidney podocytes
Provisionally accepted- 1Research Institute, McGill University Health Center, Montreal, Canada
- 2Department of Nephrology, Graduate School of Medicine, The University of Osaka, Suita, Japan
- 3Clinical Research Institute of Montreal (IRCM), Montreal, Canada
Select one of your emails
You have multiple emails registered with Frontiers:
Notify me on publication
Please enter your email address:
If you already have an account, please login
You don't have a Frontiers account ? You can register here
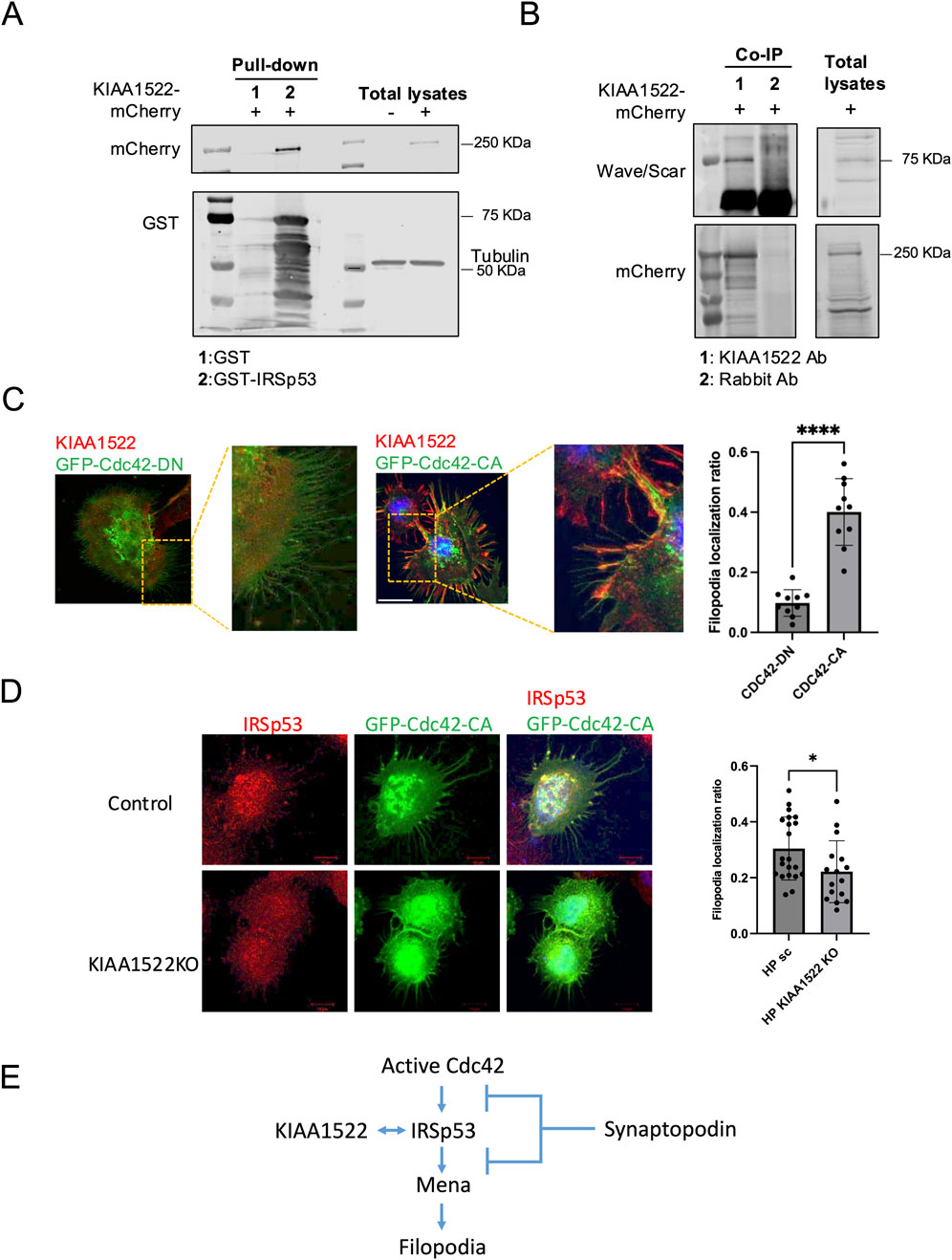
Podocyte injury causes proteinuria. Rho GTPases play critical roles in regulating podocyte cytoskeleton and their alteration leads to foot process effacement. Yet, their signaling networks remain poorly understood. Thus, we mapped the interactomes of RhoA, Rac1, and Cdc42 in human podocytes using BioID proximity labelling. ~50% of the interactions are unique to podocytes when compared to interactions in HEK293 and HeLa cells, with enrichment in pathways related to cell adhesion and shape organization. KIAA1522 emerged as a Rac1/Cdc42 interactor. KIAA1522 knockout reduced cellular projection formation in podocytes, while kiaa1522 knockdown in zebrafish resulted in foot process effacement. Additionally, we identified 20 GEFs, with 11, 8, and 5 interacting with RhoA, Rac1, and Cdc42, respectively. Analysis of public scRNA-seq datasets identified RhoA regulators as highly enriched in podocytes. Knockout of most RhoA-GEFs reduced RhoA activity, with ARHGEF12 having the greatest effect. Our study defined key upstream regulators and downstream effectors of Rho GTPases in podocytes, identifying KIAA1522 as a novel Cdc42 effector and ARHGEF12 as a key RhoA regulator.
Keywords: BioID, Cdc42, Rac1, RhoA, KIAA1552, ARHGEF12, podocyte
Received: 09 May 2025; Accepted: 30 Sep 2025.
Copyright: © 2025 Ibrahim, Matsuda, Nurcombe, Boulais, Aoudjit, Foxman, Kazan, Suzuki, Leclerc, Shimada, Kitzler, Côté and Takano. This is an open-access article distributed under the terms of the Creative Commons Attribution License (CC BY). The use, distribution or reproduction in other forums is permitted, provided the original author(s) or licensor are credited and that the original publication in this journal is cited, in accordance with accepted academic practice. No use, distribution or reproduction is permitted which does not comply with these terms.
* Correspondence: Tomoko Takano, tomoko.takano@mcgill.ca
Disclaimer: All claims expressed in this article are solely those of the authors and do not necessarily represent those of their affiliated organizations, or those of the publisher, the editors and the reviewers. Any product that may be evaluated in this article or claim that may be made by its manufacturer is not guaranteed or endorsed by the publisher.
