Your new experience awaits. Try the new design now and help us make it even better

ORIGINAL RESEARCH article

Front. Cell Dev. Biol., 15 August 2025

Sec. Cancer Cell Biology

Volume 13 - 2025 | https://doi.org/10.3389/fcell.2025.1627355

This article is part of the Research TopicApplication of Novel Biomarkers and Natural Compounds in Precision OncologyView all 11 articles

Identification of progression-related genes and construction of prognostic model for chronic kidney disease by machine learning

  • 1Department of Kidney Transplantation, The Third Affiliated Hospital of Sun Yat-sen University, Guangzhou, Guangdong, China
  • 2Department of Medicine, Nephrology Division, The Third Affiliated Hospital, Sun Yat-sen University, Guangzhou, China
  • 3Department of Urology, Sun Yat-sen Memorial Hospital, Sun Yat-sen University, Guangzhou, China

Background: Early diagnosis and intervention for chronic kidney disease (CKD) can significantly improve patient’s quality of life and prognosis. Besides routine laboratory indicators and medical history, risk prediction models can predict CKD outcome. However, there is currently a lack of CKD prognostic prediction models based on transcriptomics and machine learning.

Methods: Utilizing weighted correlation network analysis (WGCNA) and random forest algorithms in GSE137570, three core gene sets of different sizes were constructed, which were externally validated in GSE66494 and GSE180394, and evaluated for their predictive performance in GSE45980 by receiver operating characteristic (ROC) curves. Predictive models were built using Cox regression, LASSO regression, and logistic regression in GSE60861. And the reliability of human CKD transcriptomic analysis and the feasibility of functional studies were validated in a mouse UUO model.

Results: Combining WGCNA and differential gene analysis, 9 genes positively associated with CKD occurrence and development and 20 genes negatively associated with that were identified. By random forest algorithm, three gene sets were constructed: minimal gene set (CCL2, SUCLG1, ACADM), medium gene set (CCL2, GGT6, PCK2, SFXN2, SLC34A3, ALPL, GLTPD2, ACADM, SUCLG1), and maximal gene set (CCL2, MMP7, GGT6, PCK2, SFXN2, SLC34A3, ALPL, GLTPD2, ACADM, SUCLG1). In external validation, the maximal plage score had best classification performance for CKD (AUC:0.767) in GSE66494 and in GSE180394 (AUC:0.760), the medium plage score achieved a predictive performance for CKD progression (AUC = 0.758) in GSE45980. In the multivariate model, Cox regression analysis constructed a risk model with only minimal z-score, further LASSO regression analysis included gender and minimal z-score, but logistic regression multivariate analysis failed to be constructed with any score. A high degree of similarity between mouse CKD and human CKD in KEGG enrichment was observed in the mouse unilateral ureteral obstruction model, and the core genes related to the occurrence and progression of human CKD remained diagnostically valuable in mice.

Conclusion: This study provides a transcriptomics-based risk prediction model for the occurrence and development of CKD based on machine learning, offering potential target genes for the further experimental research of CKD.

Introduction

Chronic kidney disease (CKD) represents a significant global public health challenge, with an estimated prevalence of 14.3% (Ene-Iordache et al., 2016), affecting approximately 697.5 million individuals worldwide in 2017 (Bikbov et al., 2020). Progression to end-stage renal disease (ESRD), also known as uremia, necessitates renal replacement therapies such as dialysis or kidney transplantation. Early diagnosis and intervention are crucial for effective CKD management; however, for diagnosed patients, accurately predicting disease progression is paramount for personalized medical care and efficient allocation of healthcare resources.

Current progression risk prediction models, such as the Z6 model (Zacharias et al., 2022) based on serum markers and the PROGRESS-CKD system (Bellocchio et al., 2021) integrating renal function indicators and medical history, lack critical molecular-level information. This limitation hinders the models’ ability to identify potential biomarkers. Yuan et al. built a five-gene nomogram model for diagnosing kidney fibrosis with an AUC area of 0.923 (Yuan et al., 2025). And Lai et al. only screened out three risk hub genes associated with CKD progression including CCR7, CCL21 and CCL19 without further construction of predictive models (Lai et al., 2024). Multi-omics studies based on genomics (Galuska et al., 2024), proteomics (Schanstra et al., 2015), transcriptomics (Zheng et al., 2025), and metabolomics (Rhee et al., 2013) can significantly contribute to elucidating disease mechanisms, identifying new biomarkers and facilitating the development of more effective diagnostic and prognostic tools for CKD.

The application of machine learning algorithms to analyze multi-omics data for constructing diagnostic and prognostic models represents a burgeoning research area (Dashtban et al., 2023), given its capacity to handle high-dimensional datasets. Despite the advantages of machine learning, existing research has not fully explored the potential of integrating CKD transcriptomics data with machine learning techniques for prognostic prediction. This study aims to construct diagnostic and prognostic models for CKD using machine learning algorithms. Furthermore, we seek to explore the feasibility of functional research focusing on key risk molecules in experimental mouse models. Investigating the feasibility of functional research is essential for translating our findings into clinically relevant applications and improved patient outcomes.

Materials and methods

Data source

In GEO datasets, the main parameters were CKD, series, Homo sapiens, and tissue. From these, three datasets with larger sample sizes were selected: GSE137570 (n = 41), GSE66494 (n = 61), and GSE180394 (n = 59). Additionally, using DKD as the keyword, the dataset GSE60861 (n = 72) was chosen, which includes prognostic information. GSE60861 was reported to be divided into two cohorts with different size of microarray data including GSE45980 (n = 43) and GSE60860 (n = 29) (Rudnicki et al., 2016). All microarray datasets were normalized before further analysis.

Differentially expressed genes and enrichment analyses

Differential analysis of the raw counts matrix was performed using the “DESeq2” package, following the standard workflow. The raw counts matrix was normalized using the VST (Variance Stabilizing Transformations) method. The differential analysis results were visualized using the R package “ggplot2”, with a log (Fold change) threshold of 1 and a P value threshold of 0.05. Specially, enrichment analysis for GSE60861 was conducted using DAVID (Sherman et al., 2022) and KOBAS (Bu et al., 2021).

Weighted correlation network analysis

WGCNA analysis was conducted online using BIC (Chen et al., 2024). The soft threshold was β = 0.85, and the input data consisted of standardized whole-genome transcriptomes or differential gene transcriptomes. For cohort 1 of GSE137570, the selected clinical traits were Gender, GFP, TIF (degree of renal tubulointerstitial fibrosis, %), and CKD staging. For cohort 2, the input trait was CKD progression (0 = stable, 1 = progressive). The main outcomes included sample cluster, module dendrogram, module-traits correlation, and module gene-trait correlation.

Random forest

Using the R package randomForest to perform a Random Forest analysis on the uploaded data, and visualize them using ggplot2. The importance of each variable in the classification tree is evaluated based on the Mean Decrease Gini criterion. Generally, a higher value indicates greater importance of the variable.

Gene set scoring

The scoring methods for customized gene sets primarily include GSVA, ssGSEA, z-score, and plage. These scores are mainly generated by the “Gene Set Analysis” component of the Lianchuan Bio Cloud Platform (Lyu et al., 2023).

Cox proportional hazard model

The analysis of prognostic data is performed using the R package “survival” (version 3.3.1) for testing the proportional hazards assumption and conducting Cox regression analysis. A prerequisite for applying Cox regression is that the covariates must satisfy the proportional hazards assumption (P > 0.05). The Variance Inflation Factor (VIF) can be used to assess multicollinearity among variables in the model; generally, a VIF value between 0 and 10 indicates no significant multicollinearity. Variables are included in the multivariate Cox regression analysis if their P-values meet the threshold (P = 0.1).

Least absolute shrinkage and selection operator (LASSO) regression model

The cleaned data were analyzed using the R package “glmnet” (version 4.1.7) to obtain the lambda value, maximum likelihood number, or C-index, and to visualize the data. Ten-fold cross-validation was employed to screen the LASSO prognostic risk coefficients. The optimal lambda (penalty value) is referred to as lambda. min, and the lambda value within one standard error of the optimal value is referred to as lambda.1se. Additionally, the LASSO variable trajectories were observed to track the changes in the coefficients of variables entering the model. Combining non-zero parameters and variable trajectories, appropriate variables are selected.

Logistic regression model

The glm function is used for logistic regression analysis. When the P value from univariate analysis meets the threshold (P < 0.1), the variable is included in the multivariate logistic analysis.

Unilateral ureteral obstruction (UUO)

Male 6–8 weeks C57BL6/J mice were used to establish the UUO model. After intraperitoneal anesthesia, the mice were fixed and a laparotomy was performed to expose the surgical field using a retractor. The left ureter of the mice was ligated at both the renal and bladder ends and then transected in between. The mice were divided into the UUO group (n = 6) and the Sham group (n = 6). On postoperative day 7, tissues and organs were harvested from the mice for further study.

Quantitative PCR

The mouse kidneys were homogenized in Trizol, and the target gene transcription levels were quantitatively analyzed through two steps: reverse transcription and real-time quantitative PCR.

The relative expression values of the target genes in the samples were calculated using the 2−ΔΔCT method, and the fold change was normalized to the average expression level of the Sham group. The primers used in this study are as follows: mouse Gapdh forward: 5′-AGTGTTTCCTCGTCCCGTAG-3′, mouse Gapdh reverse: 5′-GCCGTGAGTGGAGTCATACT-3′, mouse Fn1 forward: 5′-CCCTATCTCTGATACCGTTGTCC-3′, mouse Fn1 reverse: 5′-TGCCGCAACTACTGTGATTCGG-3′, mouse Col1a1 forward: 5′-CCTCAGGGTATTGCTGGACAAC-3′, mouse Col1a1 reverse: 5′-CAGAAGGACCTTGTTTGCCAGG-3′, mouse Ccl2 forward: 5′-GCTACAAGAGGATCACCAGCAG-3′, mouse Ccl2 reverse: 5′-GTCTGGACCCATTCCTTCTTGG-3’.

RNA sequencing

On postoperative day 7, total RNA was extracted from the entire kidney tissue and sent to Shenzhen Huaplo Biotechnology Co., Ltd. for sequencing analysis. After standard procedures, a transcriptome profile was generated, and subsequent analyses were performed using R.

Statistical analysis

Bioinformatics analysis was primarily conducted using R (version 4.2.1), with statistical analyses performed using GraphPad Prism (version 8.0.2). For comparisons of means between two groups, Student’s t-test was used for statistical testing. Spearman’s correlation was employed to analyze the correlations between variables. Kaplan-Meier survival curves were constructed and compared using the log-rank test. Graphs were created using Origin 2024. A p-value <0.05 was considered statistically significant.

Results

Differentially expressed genes and enrichment analyses

We initially employed the chronic kidney disease (CKD) dataset GSE137570 to perform differential gene screening and enrichment analysis on large-scale human kidney RNA sequencing or microarray datasets. This dataset comprises two subsets characterized by distinct attributes: one encompassing relevant clinical and pathological information (e.g., tubulointerstitial fibrosis, TIF and glomerular filtration rate, GFR) and the other reflecting CKD progression. Given the challenges in obtaining normal kidney specimens, as acknowledged in the original dataset description, the healthy control group (G1) consisted of only three individuals, while the CKD groups (G2-G5) included 21 patients. Comparative analyses between CKD cases (G2-G5, n = 21) and healthy controls (G1, n = 3) using |logFC| > 1 and P < 0.05 thresholds identified 1,878 upregulated and 410 downregulated genes (Figure 1A). The transcriptional profile revealed that in progressive cases (n = 8) compared to non-progressive cases (n = 9), 2,275 upregulated and 1,110 downregulated transcripts were identified (Figure 1B). Subsequently, functional enrichment analysis using Gene Ontology (GO) was performed on the differentially expressed genes. Figure 1C demonstrates that fibrosis-related functions, such as regulation of cell-cell adhesion and positive regulation of cell-cell adhesion, alongside multiple immune-related functions, including regulation of T cell activation and positive regulation of cytokine production, were enriched in CKD cases. These processes are known hallmarks of renal fibrogenesis. A similar enrichment pattern was observed in progressive CKD cases (Figure 1D). Notably, pathway analysis identified significant enrichment of immune-related pathways, such as cytokine-cytokine receptor interaction and the chemokine signaling pathway, as well as inflammatory disease pathways like graft-versus-host disease and asthma (Figure 1E,F). These pathway enrichment patterns suggest that sustained immune activation may drive both initial pathogenesis and subsequent deterioration in CKD. Collectively, the enrichment of differentially expressed genes indicates that renal immune responses are closely associated with the onset and progression of CKD.

Figure 1
Panel A shows a volcano plot comparing G2-G5 vs G1 with points marked in red for upregulated and blue for downregulated genes. Panel B presents a similar plot for progressive vs unprogressive groups. Panels C and D depict GO enrichment dot plots, highlighting gene numbers and P values in various biological processes. Panels E and F display KEGG enrichment dot plots for specified pathways, with distinctions in gene numbers and P values, emphasizing intestinal immune networks and inflammatory diseases.

Figure 1. Differentially expressed genes screening and enrichment analyses of GSE137570 (A) Volcano plots of the differentially expressed genes (DEGs) in cohorts 1 and 2 (B), the 29 most significant genes about CKD occurrence and progression are labeled; (C) Gene ontology (GO) enrichment analysis of cohort 1 and 2 DEGs (D), along with the top 20 most significant terms, are presented; (E) KEGG pathway enrichment analysis of cohort 1 and 2 DEGs (F) and the top 20 most significant KEGG pathways are shown.

Identification of CKD traits-related modules by WGCNA

We analyzed the whole genome using WGCNA to preserve transcriptional integrity and construct gene modules closely related to gender, glomerular filtration rate (GFP), tubulointerstitial fibrosis (TIF), and CKD staging. As shown in Figure 2A, genes in cohort 1 were primarily divided into 10 modules. Among these, module brown was positively correlated with GFP and negatively correlated with TIF ratio and CKD staging; conversely, module blue and module turquoise were positively correlated with TIF ratio and CKD staging and negatively correlated with GFP. However, no modules were notably associated with gender. In conjunction with Figure 2B, module brown exhibited the most notable negative correlation with CKD (r = −0.507, P = 0.014), while module blue showed the most notable positive correlation with CKD (TIF: r = 0.57, P = 0.0045; CKD staging: r = 0.653, P = 0.0068). Supplementary Figure 2A shows the correlations between genes in module blue and module brown and the traits. During sample clustering of cohort 1 (Supplementary Figure 1A), one sample, S5, was initially identified as a potential outlier. However, considering the authenticity and scarcity of this sample, and given the acceptable data quality indicated by the sample abundance distribution (Supplementary Figure 1C) and soft threshold selection curves (soft power = 16) (Supplementary Figure 1D), we included it in the analysis.

Figure 2
Cluster analysis and correlation data visualization. Panel A and C show cluster dendrograms with module colors correlating with gender, GFP, TIF, CKD staging, and progression. Panel B and D display heatmaps of module correlations with variables, color-coded by correlation strength. Panels E and F feature Venn diagrams illustrating overlaps between modules C1 blue, C1 brown, C2 turquoise, and C2 DEGs, with counts color-coded.

Figure 2. Weighted correlation network analysis of GSE137570 (A) Cluster dendrogram of WGCNA module plot with traits in Cohort 1 (C1); (B) Module-trait association heatmap with statistical significance (P values) in C1; (C) Cluster dendrogram of WGCNA module plot with traits in Cohort 2 (C2); (D) Module-trait association heatmap with statistical significance (P values) in C2; (E) Venn diagram of blue module in C1, differentially expressed genes (DEGs) in C1, turquoise module in C2, and DEGs in C2; (F) Venn diagram of brown module in C1, DEGs in C1, blue module in C2, and DEGs in C2.

In contrast to cohort 1, WGCNA divided the entire genome spectrum of cohort 2 into 5 modules. As shown in Figures 2C,D, module turquoise had the most notable positive correlation with CKD progression (r = 0.701, P = 0.0017), while module blue had the most notable negative correlation (r = −0.532, P = 0.028). Supplementary Figure 2B shows the correlations between genes in module turquoise and the traits. Similar to cohort 1, no modules were found to be notably associated with gender, and no outliers were detected in the sample clustering of cohort 2 (Supplementary Figure 1B). Given that module blue in cohort 1 and module turquoise in cohort 2 both demonstrated a positive correlation with CKD and CKD progression, respectively, we sought to identify commonly dysregulated genes. As shown in Figures 2E,F, we intersected the differentially expressed genes from these two modules. In dataset GSE137570, we identified 9 genes that were notably positively correlated with CKD development, defining them as the positive gene set; similarly, a negative gene set consisting of 20 genes was notably negatively correlated with CKD development. Through WGCNA, we initially screened out a risk gene set for CKD and a protective gene set for CKD.

Identification of CKD-related core genes and core gene sets

To further identify core genes related to CKD, the random forest algorithm was employed to rank the DEGs in Cohort 1 by importance. Displayed in Figure 3A are the top 10 genes most strongly associated with CKD onset based on this ranking. Presented in Figure 3B are the top 10 genes most strongly associated with CKD progression in Cohort 2. Subsequently, as shown in Figure 3C, intersecting the positive gene set with the top 10 genes from the random forest analysis of Cohort 1 identified CCL2 as a core positively correlated gene. Following this, as displayed in Figure 3D, two core negatively correlated genes, SUCLG1 and ACADM, were identified. A Minimal gene set (CCL2, SUCLG1, ACADM) was then constructed.

Figure 3
Bar charts and Venn diagrams comparing gene sets in two cohorts (A and B), highlighting overlap in positive (C) and negative (D) gene sets. Panels E to H present ROC curves for different datasets, showing sensitivity and specificity with various area under the curve (AUC) values. Each graph or chart provides insight into gene significance and screening results across different cohorts and datasets.

Figure 3. Screening and diagnostic capacity of core genes. Random forest screening based on the Gini index was performed on the GSE137570 dataset, cohort 1 (A) and cohort 2 (B), and the top 10 genes with the highest mean decrease in Gini index are listed. (C) A Venn diagram showing the overlap between positive and negative gene sets (D), classified in Figures 2E,F, and the top 10 genes identified in (A,B). The diagnostic performance of three predefined gene sets evaluated by four scoring algorithms in the discovery dataset (GSE137570 cohort 1, cohort 2) (E,F) was assessed and then in validation datasets included GSE66494 (controls n = 8 vs. CKD n = 53) (G) and GSE180394, a validation dataset containing healthy (n = 9) and etiologically diverse CKD samples (n = 50) (H).

Drawing upon previous literature that utilized DEGs to divide genes into modules (39402203), an attempt was made to reconstruct WGCNA analysis based on DEGs in both Cohort 1 and Cohort 2 of GSE137570. As presented in Supplementary Figure 3A,B, the DEGs in Cohort 1 were divided into 4 gene modules, with the blue module (r = 0.759, P < 0.0001) demonstrating the most significant positive correlation with CKD onset, and the brown module (r = −0.815, P < 0.0001) demonstrating the most significant negative correlation. In Cohort 2, the turquoise module (r = 0.75, P = 0.00053) exhibited the most significant positive correlation with CKD progression, while the grey module (r = −0.869, P < 0.0001) exhibited the most significant negative correlation. Compared to Figures 2B,D, the gene modules constructed by DEGs in WGCNA analysis exhibited higher correlations with fewer modules.

Next, as shown in Supplementary Figure 3C,D, the most significant module genes were intersected with the top 10 important genes screened by random forest. It was observed that the core genes most significantly positively correlated with CKD onset were CCL2 and MMP7, while the core genes most significantly negatively correlated were GGT6, PCK2, SFXN2, SLC34A3, ALPL, GLTPD2, ACADM, and SUCLG1. The core genes most significantly positively correlated with CKD progression were CCL2, CLDN1, SLC34A2, OSMR, and C1RL; however, no core genes were identified as most significantly negatively correlated with CKD development. Considering that a gene set composed of approximately 10 core genes offers improved clinical translational feasibility, a maximal gene set (CCL2, MMP7, GGT6, PCK2, SFXN2, SLC34A3, ALPL, GLTPD2, ACADM, SUCLG1) and a medium gene set (CCL2, GGT6, PCK2, SFXN2, SLC34A3, ALPL, GLTPD2, ACADM, SUCLG1) were constructed for subsequent analyses. By integrating WGCNA and random forest analyses of two gene expression profiles (whole-genome and DEGs), three gene sets of varying sizes related to CKD onset and progression were screened.

The aforementioned three gene sets were scored using different gene set enrichment algorithms, including GSVA, ssGSEA, z-score, and PLAGE, and the classification accuracy of these scores was further evaluated using ROC curves for binary diagnosis. For internal validation in Cohort 1 of GSE137570, as presented in Figure 3E, all scoring methods, with the exception of minimal GSVA (AUC: 0.778) and maximal ssGSEA (AUC: 0.794), which demonstrated moderate diagnostic performance with AUC <0.8, exhibited excellent diagnostic performance (AUC >0.8). Displayed in Figure 3F, internal validation in Cohort 2 indicated that all scoring methods except medium ssGSEA (AUC: 0.764), maximal ssGSEA (AUC: 0.764), minimal z-score (AUC: 0.708), medium z-score (AUC: 0.792), and maximal z-score (AUC: 0.792), which demonstrated moderate performance, had excellent diagnostic performance.

Subsequently, GSE66494 (n = 61, whole-kidney array profiling) and GSE180394 (n = 59, renal tubule array profiling) were used as external validation datasets to assess the diagnostic performance of different scoring methods and gene set combinations. These datasets were selected to represent different aspects of CKD pathology, with GSE66494 providing a broad assessment of the whole kidney and GSE180394 focusing specifically on the renal tubules. As displayed in Figure 3G, in the diagnostic validation of GSE66494, only minimal GSVA (AUC: 0.776), medium GSVA (AUC: 0.734), medium PLAGE (AUC: 0.703), and maximal PLAGE (AUC: 0.767) demonstrated moderate diagnostic performance. Validation using GSE180394, as shown in Figure 3H, indicated that minimal ssGSEA (AUC: 0.718), medium PLAGE (AUC: 0.716), and maximal PLAGE (AUC: 0.760) exhibited moderate diagnostic performance for CKD, while minimal PLAGE (AUC: 0.884) exhibited excellent diagnostic performance. In summary, based on the evaluation of the diagnostic performance of different gene sets and scoring methods, standardization of a single gene set and a single scoring method in this study remains challenging, and further integration with prognostic diagnostic models.

Construction of prognostic prediction model

GSE60861 is a CKD dataset encompassing comprehensive clinical test data and prognostic information, with the observation endpoint defined as progression to end-stage renal disease or a doubling of serum creatinine (Cr) (Rudnicki et al., 2016).

Diagnostic receiver operating characteristic (ROC) assessments were conducted on the GSE60861 dataset including GSE45980 and GSE60860 cohorts. As illustrated in Figures 4A,A few scoring methods achieved a moderate but not excellent level of accuracy in predicting CKD progression within the GSE45980 dataset, with the medium plage score demonstrating the best performance (AUC: 0.758). Calibration of the prediction based on the medium plage score (Figure 4B) indicated acceptable accuracy for predicting CKD progression within one or 3 years.

Figure 4
A panel of graphs related to survival analysis for dataset GSE60861. (A) ROC curves for different variables showing sensitivity and specificity with AUC values in GSE45980, a cohort of GSE60861. (B) Calibration plot comparing observed vs. predicted survival probability over time. (C) Plot of Partial Likelihood Deviance against Log(Lambda) with standard error bars. (D) Coefficient paths for variables against Log(Lambda). (E) Kaplan-Meier survival plot comparing high and low minimal z-scores with significant P-value. (F) Kaplan-Meier survival plot comparing high and low medium Plage with non-significant P-value.

Figure 4. Predictive and diagnostic value of minimal z-score in GSE60861 (A) Total twelve predictive values of different scoring in GSE45890, (B) Validation of medium plage score calibration curve in GSE60861 during one or 3 years observation window, (C) LASSO coefficient paths of GSE60861, (D) LASSO variable trajectory diagram, (E) Kaplan-Meier curve of progression-free survival based on minimal z-score in GSE60861, with the cutoff at the first quartile, (F) Kaplan-Meier curve of progression-free survival based on the medium plage score in GSE60861, with the cutoff at the first quartile.

Univariate and multivariate Cox regression analyses were performed to identify risk factors associated with CKD progression. Table 1 summarizes the results of univariate Cox regression analysis. Females exhibited a lower risk of CKD progression compared to males (HR: 0.159, P = 0.004), while age (HR: 1.031, P = 0.047) and serum creatinine-BX (time of biopsy) (HR: 1.817, P < 0.001) were identified as risk factors. Among the four candidate scoring algorithms, only minimal z-score (HR: 0.494, P = 0.005) was significantly associated with lower risk of CKD progression. Using P < 0.1 as the significance threshold for inclusion in the multivariate Cox regression analysis, the table indicated that minimal z-score (HR: 0.226, P = 0.018) was independent low-risk factor for CKD progression, while gender, age and creatinine-BX were not included. These findings suggest the potential of gender, age, creatinine-BX, and minimal z-score to form a multivariate prognostic prediction model.

Table 1
www.frontiersin.org

Table 1. Univariate and multivariate Cox regression analysis of GSE60861.

Furthermore, LASSO regression analysis was employed to screen the aforementioned potential predictors, including gender, age, creatinine-BX, UPCR-BX and four scores with best performance in Figure 4A (minimal GSVA, minimal ssGSEA, minimal z-score, and medium plage). As shown in Figure 4C, after selecting the optimal lambda.1se (Log(λ) = -2), four non-zero parameters were selected: gender (coefficient: 0.436) and minimal z-score (coefficient: 0.111). Integrating this with Figure 4D revealed that gender and minimal z-score contributed substantially to the prediction model, while the contribution of age and UPCR-BX was comparatively stable.

In internal validation, to evaluate the predictive performance of the Cox regression and LASSO regression models for CKD progression, Cox risk scores were stratified into groups based on the median. Supplementary Figure 4A demonstrates that the High Cox risk score group exhibited a shorter progression-free survival period (P = 0.0012). Meanwhile, Supplementary Figure 4B shows that the high LASSO risk score group showed a shorter free-progression survival (P = 0.003).

Univariate and multivariate logistic regression models were also used to assess the predictive performance of the factors. As shown in Table 2, none factor was identified as an independent risk factor for CKD progression. Only in the univariate logistic regression analysis were gender (univariate OR: 0.176, P = 0.011; multivariate OR: 0.270, P = 0.074), creatinine-BX (univariate OR: 1.721, P = 0.020; multivariate OR: 1.395, P = 0.182) and minimal z-score (univariate OR: 0.555, P = 0.022; multivariate OR: 0.195, P = 0.079) predictive of CKD progression risk.

Table 2
www.frontiersin.org

Table 2. Univariate and multivariate Logistic regression analysis of GSE60861.

The relationship between the minimal z-score or medium plage scoring methods and CKD progression was further investigated through survival analysis. Figure 4E indicates that the high minimal z-score group had a longer progression-free survival time (P = 0.0041). But, Figure 4F demonstrates that there was no significance between two medium plage group (P = 0.9352). In summary, we developed a Cox risk prediction model for CKD using the minimal z-score and established a LASSO regression prediction model for CKD incorporating both gender and minimal z-score.

Validation of bioinformatics results

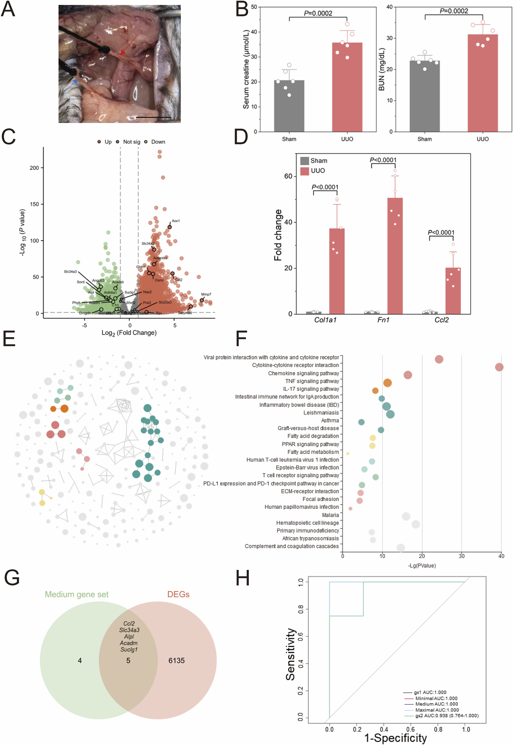
To validate the stability of the aforementioned bioinformatics screening and model construction, we established a unilateral ureteral obstruction (UUO) model in mice, one of common models for CKD characterized by kidney fibrosis (Chen et al., 2023), and obtained transcriptome sequencing data from the kidneys. Figure 5A presents a real operation view illustrating the left ureter ligation during UUO model induction. Seven days post-operation, kidney tissues and serum were harvested. Figure 5B demonstrates that blood creatinine (P = 0.0002) and urea nitrogen (P = 0.0002) showed significant elevation in UUO versus sham groups. Following cross-species ortholog mapping, the 29 key human CKD genes identified previously, including Col1a1 and Fn1, were highlighted in the differential gene analysis (Figure 5C). Then, qPCR validation in Figure 5D reveals significant upregulation of Col1a1 (37.32 ± 10.50 vs. 1.00 ± 0.12, P < 0.0001), Fn1 (50.62 ± 9.62 vs. 1.00 ± 0.18, P < 0.0001), and Ccl2 (20.18 ± 7.00 vs. 1.00 ± 0.42, P < 0.0001) in the UUO group comparing to sham group.

Figure 5
A series of panels depicting various scientific analyses: Panel A shows a surgical procedure on an animal with labeled tissues. Panel B presents bar graphs of serum creatine and BUN levels in Sham and UUO groups, highlighting significant differences. Panel C is a volcano plot indicating upregulated and downregulated genes. Panel D displays a bar chart of fold changes in gene expression for Col1a1, Fn1, and Ccl2. Panel E represents a network diagram with color-coded nodes. Panel F is a dot plot of various signaling pathways with corresponding statistics. Panel G shows a Venn diagram comparing a medium gene set with differentially expressed genes. Panel H is a ROC curve with sensitivity and specificity analysis.

Figure 5. Validation of human CKD bioinformatics analyses (A) Representative surgical views of the unilateral ureteral obstruction (UUO) model are shown. The red arrow indicates the left ureter proximal to the left kidney of the mouse, and the blue arrow indicates the distal ureter near the bladder. (B) Kidney function evaluated by serum creatinine and urine nitrogen level shown for UUO and Sham mice (n = 6). (C) The volcano plot illustrates differentially expressed genes (DEGs) identified via whole kidney RNA sequencing in the UUO group compared to the sham group (n = 4). (D) Validation of RNA sequencing results by quantitative polymerase chain reaction (qPCR) is shown (n = 6). (E) CircFunMap analysis of enriched Kyoto Encyclopedia of Genes and Genomes (KEGG) terms is presented, where each node represents an enriched term, node color represents different clusters, and node size represents the enriched P value. (F) The bubble plot displays enriched KEGG terms, with the top five terms with the highest enrichment ratio from each cluster shown. (G) A Venn diagram depicts the overlap between a medium 9-gene set and DEGs in the UUO model. (H) Receiver operating characteristic (ROC) curves for the four gene sets in diagnosing UUO are shown (H), gene set 1 (gs1) represented the overlapping genes in (G), gene set 2 (gs2) contained the 29 risk genes screened from GSE137570. Scale bar: 1 cm. P values were calculated using two-tailed Student’s t-test assuming equal variances following confirmation of normal distribution by Shapiro-Wilk test.

Figures 5E,F present the KEGG pathway enrichment analysis of differentially expressed genes (DEGs) between UUO and sham groups, revealing significant alterations in seven major pathways clusters following UUO induction, including immune-related pathways such as cytokine-cytokine receptor interaction and TNF signaling. Inflammation-related pathways such as inflammatory bowel disease and asthma were also significantly enriched; these pathways have been previously implicated in renal fibrosis mechanisms. The transcriptional profile of the affected kidney in the UUO model thus closely resembled the transcriptomic changes observed in human CKD. We further identified five significantly expressed core human CKD genes (Ccl2, Slc34a3, Alpl, Acadm, and Suclg1) from the DEGs in the mouse model (Figure 5E) and designated them as gene set 1 (gs1). The 29 initially screened genes were designated gene set 2 (gs2). Here, gs2 represents initial screening candidates while gs1 contains evolutionarily conserved core genes. Using the z-score integration algorithm, the diagnostic performance for CKD in mice showed strong diagnostic capability (AUC >0.9) regardless of the size of the custom gene sets in Figure 5H.

Disscussion

The mechanisms underlying the development and progression of chronic kidney disease (CKD) remain incompletely elucidated. Accurate prognosis is crucial for improving patient outcomes. The development of prognostic prediction models for CKD offers a translational approach to assess patient prognosis and inform clinical decision-making.

In this study, bioinformatics, Weighted Gene Co-expression Network Analysis (WGCNA), and random forest algorithms were employed to identify molecules associated with CKD onset and progression at the transcriptional level using the human dataset GSE137570. To evaluate the predictive performance of gene sets, a three-stage filtering process was implemented: first, Cox regression was applied to establish a baseline model; second, LASSO regression was used for feature reduction; and finally, logistic regression was performed to clarify the risk factors. The effectiveness of the minimal z-score, which is associated with CKD progression, was validated. The reliability of the bioinformatics analysis of the human dataset was subsequently confirmed in a mouse unilateral ureteral obstruction (UUO) model, demonstrating the feasibility of in-depth mechanistic studies using this model.

This study identified a core gene set of nine genes and a minimal functional gene set of three genes significantly associated with the onset and progression of CKD based on transcriptomic analysis and risk model construction. The feasibility of studying these biomarkers in a mouse UUO model was also demonstrated.

Machine learning methods have become increasingly prevalent in the prognosis of kidney diseases (Sanmarchi et al., 2023). While this study successfully constructed CKD prediction models using various regression techniques, the prognostic effectiveness requires further improvement. Several limitations inherent to transcriptomic risk models warrant consideration. Firstly, the number of CKD datasets with prognostic information is limited, as is the sample size of sequenced patients. Secondly, the high biological heterogeneity among different CKD subtypes introduces complexity in constructing highly effective molecular diagnostic model.

Addressing these limitations necessitates exploring several strategies. One approach involves integrating multi-omics data to develop comprehensive molecular prognostic tools (Provenzano et al., 2022). Another strategy is combining diverse machine learning algorithms to mitigate selection bias for core risk genes. While some studies have constructed CKD progression-related prognostic models using machine learning applied to laboratory data (Ferguson et al., 2022), their evaluation metrics remain limited. Furthermore, risk prediction models based solely on traditional laboratory data often fail to elucidate the underlying molecular mechanisms driving CKD progression. A study using patient kidney transcriptomics and urinary proteomics for risk stratification (Reznichenko et al., 2024) suggests that individual omics data possess significant value for precision treatment. Therefore, future comprehensive risk models incorporating current medical history, laboratory indicators, multi-omics datasets, and machine learning algorithms hold promise for personalized treatment decisions in CKD.

This study identified three core genes—CCL2, SUCLG1, and ACADM—and validated similar transcriptomic changes between human CKD and the mouse UUO model, suggesting the UUO model as a platform for investigating the molecular mechanisms and functional roles of CKD biomarkers. Experimental evidence indicates that high CCL2 expression in infiltrating macrophages and neutrophils is associated with renal fibrosis in CKD (Puthumana et al., 2021). Clinical observation reveals significantly increased CCL2 concentrations in the plasma of human CKD patients (Schettini et al., 2022). This finding, coupled with clinical observations, suggests an important biological role for CCL2 in CKD onset and progression, although further investigations using cell-specific knockout and other gene-editing strategies in mice are needed to elucidate the specific mechanisms. Prior research demonstrated that SUCLG1 promotes mitochondrial biogenesis, leading to leukemia progression through POLRMT succinylation (Yan et al., 2024), indicating its role in post-translational modification. However, its role in CKD remains largely unexplored. Genome-wide association studies have identified a correlation between ACADM and plasma metabolic markers in CKD patients, yet the biological function of ACADM in CKD requires further investigation.

In conclusion, this study offers a transcriptomics-based risk prediction model for CKD onset and progression, providing potential target genes for molecular mechanism research and effective tools for exploring omics-based prognostic prediction in CKD patients.

Conclusion

Using WGCNA and random forest algorithms, we constructed core gene sets of varying sizes from CKD-related transcriptomic datasets. The performance of different gene set scores showed differential diagnostic accuracy across datasets. To clarify the application value of these core gene sets, we developed CKD progression prediction models. Specifically, we used the core gene sets in three distinct ways: (1) a Cox proportional hazards model for survival analysis, (2) LASSO regression for feature selection, and (3) logistic regression for classification prediction, integrating key clinical indicators such as eGFR and gender. We performed cross-species validation through comparative analysis of the mouse unilateral ureteral obstruction (UUO) model and human CKD transcriptomics, demonstrating the reliability of our bioinformatics analysis of human CKD datasets and the feasibility of the mouse UUO model for functional studies of CKD-related risk genes. This study provided effective classification and progression risk prediction models for CKD diagnosis and prediction, laying a foundation for further mechanistic research into the roles of specific genes, such as CCL2, SUCLG1 and ACADM.

Data availability statement

All public human chronic kidney disease datasets used in this article can be queried and downloaded from the GEO website by GEO number including GSE137570, GSE66494, GSE180394, GSE45980 and GSE60861. The raw data for mouse transcriptome sequencing in this article has been uploaded to Supplementary Material.

Ethics statement

The animal study was approved by The Third Affiliated Hospital of Sun Yat-sen University. The study was conducted in accordance with the local legislation and institutional requirements.

Author contributions

BZ: Conceptualization, Data curation, Investigation, Methodology, Software, Writing – original draft. HZ: Conceptualization, Data curation, Formal Analysis, Methodology, Writing – original draft. XH: Data curation, Formal Analysis, Methodology, Writing – original draft. SL: Funding acquisition, Project administration, Resources, Supervision, Writing – review and editing.

Funding

The author(s) declare that financial support was received for the research and/or publication of this article. This study was supported by the National Natural Science Foundation of China (NSFC) Young Scientist Fund Project (Grant No. 82300856) and the China Postdoctoral General Program Found (Grant No. 2023M734031).

Conflict of interest

The authors declare that the research was conducted in the absence of any commercial or financial relationships that could be construed as a potential conflict of interest.

Generative AI statement

The author(s) declare that no Generative AI was used in the creation of this manuscript.

Publisher’s note

All claims expressed in this article are solely those of the authors and do not necessarily represent those of their affiliated organizations, or those of the publisher, the editors and the reviewers. Any product that may be evaluated in this article, or claim that may be made by its manufacturer, is not guaranteed or endorsed by the publisher.

Supplementary material

The Supplementary Material for this article can be found online at: https://www.frontiersin.org/articles/10.3389/fcell.2025.1627355/full#supplementary-material

Abbreviations

CKD, Chronic kidney disease; DEGs, Differentially expressed genes; GO, Gene ontology; KEGG, Kyoto Encyclopedia of Genes and Genomes; WGCNA, Weighted correlation network analysis; C1, cohort 1; C2, cohort 2; TCGA, The Cancer Genome Atlas.

References

Bellocchio, F., Lonati, C., Titapiccolo, J. I., Nadal, J., Meiselbach, H., Schmid, M., et al. (2021). Validation of a novel predictive algorithm for kidney failure in patients suffering from chronic kidney disease: the prognostic reasoning system for chronic kidney disease (PROGRES-CKD). International J. Environ. Res. Public Health 18 (23), 12649. doi:10.3390/ijerph182312649

CrossRef Full Text | Google Scholar

Bikbov, B., Purcell, C., Levey, A. S., Smith, M., Abdoli, A., Abebe, M., et al. (2020). Global, regional, and national burden of chronic kidney disease, 1990-2017: a systematic analysis for the global burden of disease study 2017. Lancet 395 (10225), 709–733. doi:10.1016/S0140-6736(20)30045-3

PubMed Abstract | CrossRef Full Text | Google Scholar

Bu, D. C., Luo, H. T., Huo, P. P., Wang, Z. H., Zhang, S., He, Z. H., et al. (2021). KOBAS-i: intelligent prioritization and exploratory visualization of biological functions for gene enrichment analysis. Nucleic Acids Res. 49 (W1), W317–W325. doi:10.1093/nar/gkab447

PubMed Abstract | CrossRef Full Text | Google Scholar

Chen, C., Xie, T., Zhang, Y., Wang, Y., Yu, F., Lin, L., et al. (2023). Erythrocyte ENT1-AMPD3 axis is an essential purinergic hypoxia sensor and energy regulator combating CKD in a mouse model. J. Am. Soc. Nephrol. 34 (10), 1647–1671. doi:10.1681/asn.0000000000000195

PubMed Abstract | CrossRef Full Text | Google Scholar

Chen, T., Liu, Y. X., Chen, T., Yang, M., Fan, S. Q., Shi, M. L., et al. (2024). ImageGP 2 for enhanced data visualization and reproducible analysis in biomedical research. Imeta 3 (5), e239. doi:10.1002/imt2.239

PubMed Abstract | CrossRef Full Text | Google Scholar

Dashtban, A., Mizani, M. A., Pasea, L., Denaxas, S., Corbett, R., Mamza, J. B., et al. (2023). Identifying subtypes of chronic kidney disease with machine learning: development, internal validation and prognostic validation using linked electronic health records in 350,067 individuals. Ebiomedicine 89, 104489. doi:10.1016/j.ebiom.2023.104489

PubMed Abstract | CrossRef Full Text | Google Scholar

Ene-Iordache, B., Perico, N., Bikbov, B., Carminati, S., Remuzzi, A., Perna, A., et al. (2016). Chronic kidney disease and cardiovascular risk in six regions of the world (ISN-KDDC): a cross-sectional study. Lancet Glob. Health 4 (5), E307–E319. doi:10.1016/S2214-109x(16)00071-1

PubMed Abstract | CrossRef Full Text | Google Scholar

Ferguson, T., Ravani, P., Sood, M. M., Clarke, A., Komenda, P., Rigatto, C., et al. (2022). Development and external validation of a machine learning model for progression of CKD. Kidney International Rep. 7 (8), 1772–1781. doi:10.1016/j.ekir.2022.05.004

PubMed Abstract | CrossRef Full Text | Google Scholar

Galuska, D., Pacal, L., Chalásová, K., Divácká, P., Rehorová, J., Svojanovsky, J., et al. (2024). T2DM/CKD genetic risk scores and the progression of diabetic kidney disease in T2DM subjects. Gene 927, 148724. doi:10.1016/j.gene.2024.148724

PubMed Abstract | CrossRef Full Text | Google Scholar

Lai, J., Shan, H., Cui, S., Xiao, L., Huang, X., and Xiao, Y. (2024). Bioinformatics analysis reveals CCR7 as a potential biomarker for predicting CKD progression. Med. Baltim. 103 (30), e33705. doi:10.1097/md.0000000000033705

PubMed Abstract | CrossRef Full Text | Google Scholar

Lyu, F., Han, F. R., Ge, C. L., Mao, W. K., Chen, L., Hu, H. P., et al. (2023). OmicStudio: a composable bioinformatics cloud platform with real-time feedback that can generate high-quality graphs for publication. Imeta 2 (1), e85. doi:10.1002/imt2.85

PubMed Abstract | CrossRef Full Text | Google Scholar

Provenzano, M., Serra, R., Garofalo, C., Michael, A., Crugliano, G., Battaglia, Y., et al. (2022). OMICS in chronic kidney disease: focus on prognosis and prediction. International J. Mol. Sci. 23 (1), 336. doi:10.3390/ijms23010336

PubMed Abstract | CrossRef Full Text | Google Scholar

Puthumana, J., Thiessen-Philbrook, H., Xu, L. Y., Coca, S. G., Garg, A. X., Himmelfarb, J., et al. (2021). Biomarkers of inflammation and repair in kidney disease progression. J. Clin. Investigation 131 (3), e139927. doi:10.1172/JCI139927

PubMed Abstract | CrossRef Full Text | Google Scholar

Reznichenko, A., Nair, V., Eddy, S., Fermin, D., Tomilo, M., Slidel, T., et al. (2024). Unbiased kidney-centric molecular categorization of chronic kidney disease as a step towards precision medicine. Kidney International 105 (6), 1263–1278. doi:10.1016/j.kint.2024.01.012

PubMed Abstract | CrossRef Full Text | Google Scholar

Rhee, E. P., Clish, C. B., Ghorbani, A., Larson, M. G., Elmariah, S., McCabe, E., et al. (2013). A combined epidemiologic and metabolomic approach improves CKD prediction. J. Am. Soc. Nephrol. 24 (8), 1330–1338. doi:10.1681/Asn.2012101006

PubMed Abstract | CrossRef Full Text | Google Scholar

Rudnicki, M., Perco, P., B, D. H., Leierer, J., Heinzel, A., Mühlberger, I., et al. (2016). Renal microRNA- and RNA-Profiles in progressive chronic kidney disease. Eur. J. Clin. Investigation 46 (3), 213–226. doi:10.1111/eci.12585

CrossRef Full Text | Google Scholar

Sanmarchi, F., Fanconi, C., Golinelli, D., Gori, D., Hernandez-Boussard, T., and Capodici, A. (2023). Predict, diagnose, and treat chronic kidney disease with machine learning: a systematic literature review. J. Nephrol. 36 (4), 1219. doi:10.1007/s40620-023-01609-9

CrossRef Full Text | Google Scholar

Schanstra, J. P., Zürbig, P., Alkhalaf, A., Argiles, A., Bakker, S. J. L., Beige, J., et al. (2015). Diagnosis and prediction of CKD progression by assessment of urinary peptides. J. Am. Soc. Nephrol. 26 (8), 1999–2010. doi:10.1681/Asn.2014050423

PubMed Abstract | CrossRef Full Text | Google Scholar

Schettini, I. V. G., Faria, D. V., Nogueira, L. S., Otoni, A., Silva, A. C. S. E., and Rios, D. R. A. (2022). Renin angiotensin system molecules and chemokine (C-C motif) ligand 2 (CCL2) in chronic kidney disease patients. J. Bras. De. Nefrol. 44 (1), 19–25. doi:10.1590/2175-8239-Jbn-2021-0030

PubMed Abstract | CrossRef Full Text | Google Scholar

Sherman, B. T., Hao, M., Qiu, J., Jiao, X. L., Baseler, M. W., Lane, H. C., et al. (2022). DAVID: a web server for functional enrichment analysis and functional annotation of gene lists (2021 update). Nucleic Acids Res. 50 (W1), W216–W221. doi:10.1093/nar/gkac194

PubMed Abstract | CrossRef Full Text | Google Scholar

Yan, W. W., Xie, C. M., Sun, S. J., Zheng, Q., Wang, J. Y., Wang, Z. H., et al. (2024). SUCLG1 restricts POLRMT succinylation to enhance mitochondrial biogenesis and leukemia progression. Embo J. 43 (12), 2337–2367. doi:10.1038/s44318-024-00101-9

PubMed Abstract | CrossRef Full Text | Google Scholar

Yuan, Z., Lv, G., Liu, X., Xiao, Y., Tan, Y., and Zhu, Y. (2025). Machine learning selection of basement membrane-associated genes and development of a predictive model for kidney fibrosis. Sci. Rep. 15 (1), 6567. doi:10.1038/s41598-025-89733-3

PubMed Abstract | CrossRef Full Text | Google Scholar

Zacharias, H. U., Altenbuchinger, M., Schultheiss, U. T., Raffler, J., Kotsis, F., Ghasemi, S., et al. (2022). A predictive model for progression of CKD to kidney failure based on routine laboratory tests. Am. J. Kidney Dis., 79(2), 217–230. doi:10.1053/j.ajkd.2021.05.018

PubMed Abstract | CrossRef Full Text | Google Scholar

Zheng, X. M., Guo, X. R., Chen, Y. H., Zhuang, K. T., Gong, N., Fu, Y. F., et al. (2025). Integration of DNA methylome and transcriptome analysis to identify novel epigenetic targets in the acute kidney injury-chronic kidney disease transition. Biomolecules 15 (4), 498. doi:10.3390/biom15040498

PubMed Abstract | CrossRef Full Text | Google Scholar

Keywords: chronic kidney disease, bioinformatics, transcriptomics, machine learning, predictive model

Citation: Zhou B, Zhou H, Huang X and Liu S (2025) Identification of progression-related genes and construction of prognostic model for chronic kidney disease by machine learning. Front. Cell Dev. Biol. 13:1627355. doi: 10.3389/fcell.2025.1627355

Received: 12 May 2025; Accepted: 28 July 2025;
Published: 15 August 2025.

Edited by:

Meng Zhang, First Affiliated Hospital of Anhui Medical University, China

Reviewed by:

Guangjie Ji, Peking University, China
Boyang Wu, Washington State University, United States

Copyright © 2025 Zhou, Zhou, Huang and Liu. This is an open-access article distributed under the terms of the Creative Commons Attribution License (CC BY). The use, distribution or reproduction in other forums is permitted, provided the original author(s) and the copyright owner(s) are credited and that the original publication in this journal is cited, in accordance with accepted academic practice. No use, distribution or reproduction is permitted which does not comply with these terms.

*Correspondence: Shijie Liu, bGl1c2hqNzNAbWFpbC5zeXN1LmVkdS5jbg==

These authors have contributed equally to this work

Disclaimer: All claims expressed in this article are solely those of the authors and do not necessarily represent those of their affiliated organizations, or those of the publisher, the editors and the reviewers. Any product that may be evaluated in this article or claim that may be made by its manufacturer is not guaranteed or endorsed by the publisher.