ORIGINAL RESEARCH article
Front. Cell Dev. Biol.
Sec. Cancer Cell Biology
Volume 13 - 2025 | doi: 10.3389/fcell.2025.1662654
This article is part of the Research TopicEmerging Therapeutics in Precision Cancer MedicineView all 3 articles
Integrative pan-cancer analysis of UCP family and experimental validation identifies UCP2 as a potential therapeutic target for glioma
Provisionally accepted- 1North Sichuan Medical College, Nanchong, China
- 2Lanzhou University, Lanzhou, China
- 3Chengdu Fifth People's Hospital, Chengdu, China
Select one of your emails
You have multiple emails registered with Frontiers:
Notify me on publication
Please enter your email address:
If you already have an account, please login
You don't have a Frontiers account ? You can register here
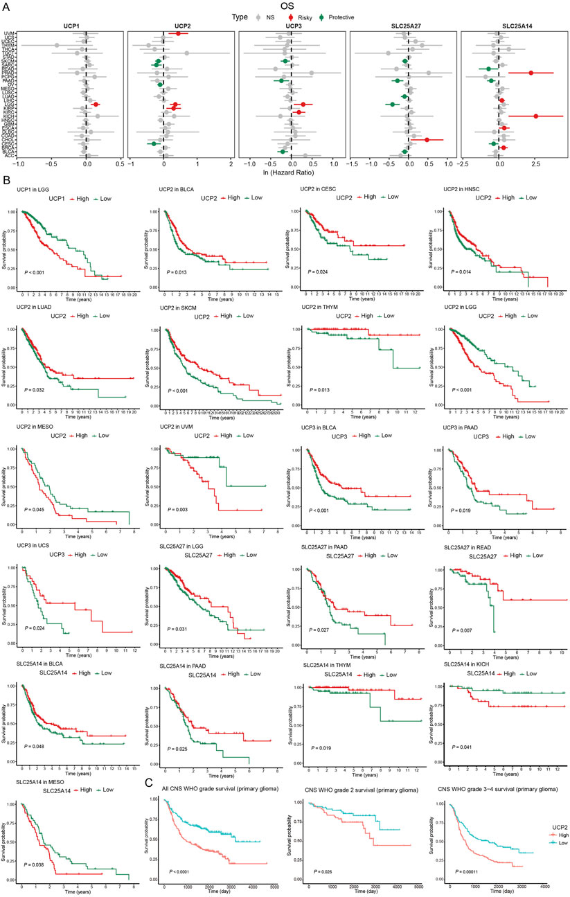
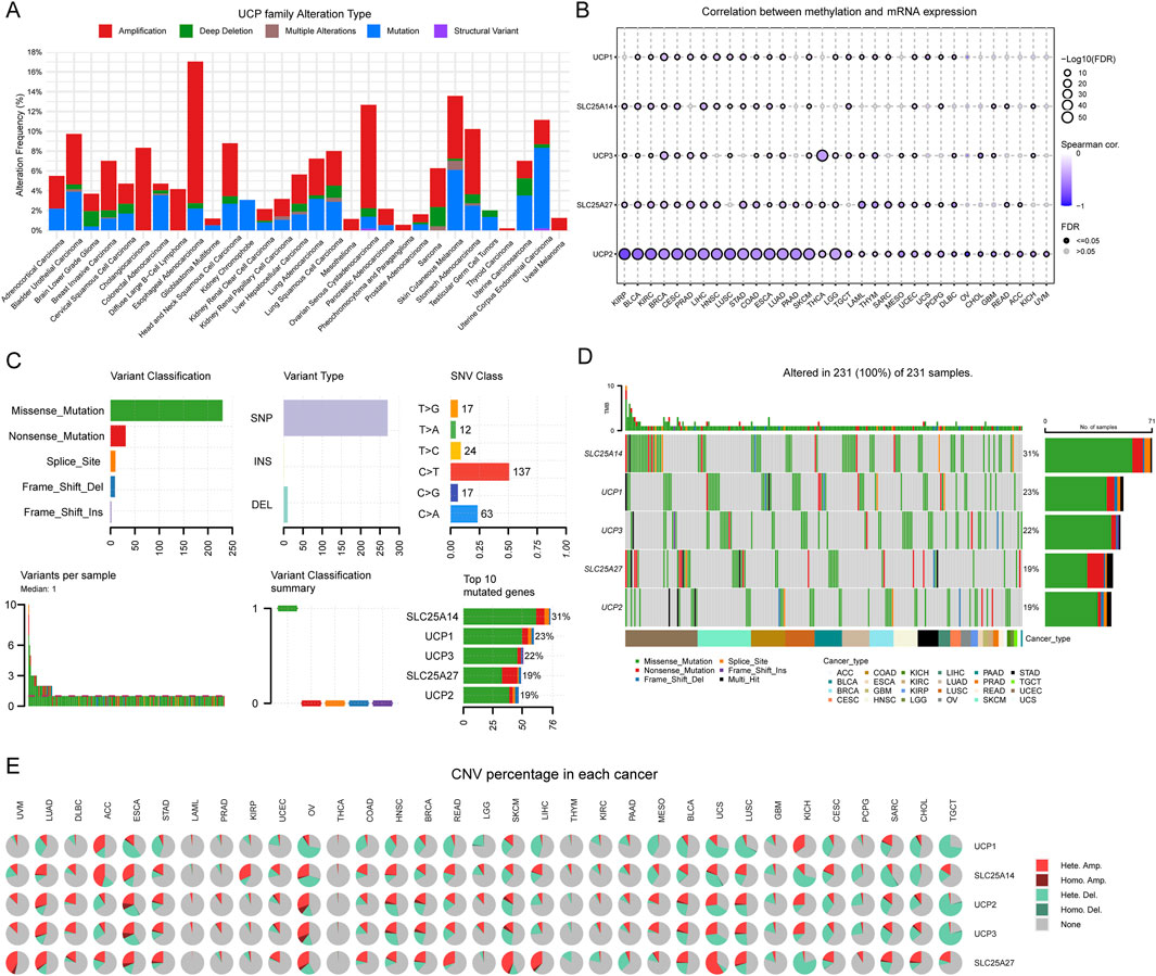
Objective: To evaluate the prognosis and therapeutic potential of the UCP family, particularly uncoupling protein 2 (UCP2), in 32 types of cancer through integrated analysis of TCGA and CGGA databases. Methods: Multi-omics data from TCGA, CGGA, GTEx, cBioPortal, and ROC Plotter were analyzed to assess UCP family expression patterns, prognostic significance, biological functions, immune cell infiltration, and genetic alterations across various cancers. In vitro experiments were carried out to assess UCP2's impact on glioblastoma (GBM) aggressive traits and apoptosis. Results: UCP2 demonstrated significant overexpression in most malignancies, whereas other UCP family members showed reduced expression. High UCP2 expression is a prognostic risk factor for KIRP, LGG, and UVM, while it has protective effects in CESC, OV, SARC, and SKCM. Additional UCP members are associated with enhanced survival in certain cancers, such as BLCA and PAAD. Genetic analysis revealed negative regulation of UCP2 by DNA methylation. Functional enrichment linked the UCP family to epithelial-mesenchymal transition (EMT), G2M checkpoint, UV response, and mitotic processes across cancers. However, in more types of cancer, UCP2 is associated with immune-related pathways. Immune infiltration analysis revealed positive correlations between UCP family expression and stromal/immune scores but negative associations with immunosuppressive cells infiltration. Experimental validation in glioblastoma models confirmed that UCP2 knockdown attenuated EMT, impaired invasion, and improved radiosensitivity. Conclusion: This study establishes UCP2 as a prognostic indicator and potential therapeutic target for glioma.
Keywords: bioinformatics, Pan-cancer, Glioma, UCP2, x-ray
Received: 09 Jul 2025; Accepted: 17 Sep 2025.
Copyright: © 2025 Guo, Chen, Li, Zeng and Wu. This is an open-access article distributed under the terms of the Creative Commons Attribution License (CC BY). The use, distribution or reproduction in other forums is permitted, provided the original author(s) or licensor are credited and that the original publication in this journal is cited, in accordance with accepted academic practice. No use, distribution or reproduction is permitted which does not comply with these terms.
* Correspondence: Xun Wu, xunwu1991@foxmail.com
Disclaimer: All claims expressed in this article are solely those of the authors and do not necessarily represent those of their affiliated organizations, or those of the publisher, the editors and the reviewers. Any product that may be evaluated in this article or claim that may be made by its manufacturer is not guaranteed or endorsed by the publisher.