ORIGINAL RESEARCH article
Front. Cell Dev. Biol.
Sec. Embryonic Development
This article is part of the Research TopicEarly Embryonic Development LineageView all 7 articles
Metabolic patterns predispose human pluripotent stem cells to spatial organization of cell fate
Provisionally accepted- 1University of Macau, Taipa, China
- 2University of Macau Zhuhai UM Science and Technology Research Institute, Zhuhai, China
Select one of your emails
You have multiple emails registered with Frontiers:
Notify me on publication
Please enter your email address:
If you already have an account, please login
You don't have a Frontiers account ? You can register here
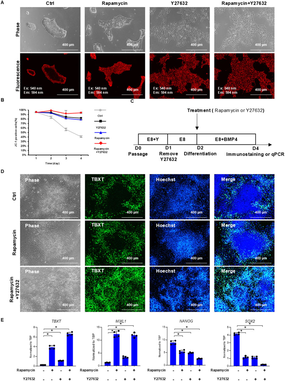
During embryogenesis, tissue pattern formation is induced by specific morphogen gradients. In two-dimensional (2D) human pluripotent stem cell (hPSC) culture, distinct patterns can emerge within hPSC colonies in the absence of morphogen gradients, implying that critical intrinsic factors may induce the spatial organization. However, it is difficult to study the mechanism of pattern formation due to the lack of efficient labels to spatially track cells in a colony under various cell culture manipulations. In this report, we reveal that mitochondrial membrane potential probe JC-1 can stain and track cells in hPSC colonies, and is a valuable tool for studying pattern formation. Using JC-1 staining, we discovered clear metabolic patterning in hPSC colonies, which is significantly affected by cell culture coating materials. Distinct metabolic patterns emerge in hPSC colonies on integrin-stimulating matrices versus E-cadherin coated surface, and this difference correlates with spatial patterns of mesodermal cell fate under BMP4 induction. mTOR pathway modulators can alter the metabolic pattern, which is followed by changes in mesoderm induction. This study reveals novel mechanisms regulating pattern formation, and highlights JC-1 as a potent spatial marker to study fundamental mechanisms of tissue patterning.
Keywords: Tissue pattern, BMP4, Cell Adhesion matrices, mTOR, Metabolic pattern, mitochondrial membrane potential
Received: 31 Aug 2025; Accepted: 24 Nov 2025.
Copyright: © 2025 Deng, Zhang, Xiao, Godoy-Parejo, Xu, Song, Lin, Li, Fang, Liu and Chen. This is an open-access article distributed under the terms of the Creative Commons Attribution License (CC BY). The use, distribution or reproduction in other forums is permitted, provided the original author(s) or licensor are credited and that the original publication in this journal is cited, in accordance with accepted academic practice. No use, distribution or reproduction is permitted which does not comply with these terms.
* Correspondence: Guokai Chen
Disclaimer: All claims expressed in this article are solely those of the authors and do not necessarily represent those of their affiliated organizations, or those of the publisher, the editors and the reviewers. Any product that may be evaluated in this article or claim that may be made by its manufacturer is not guaranteed or endorsed by the publisher.
