ORIGINAL RESEARCH article
Front. Cell Dev. Biol.
Sec. Cell Growth and Division
Knocking down tumor suppressor gene PTPRG enhances axonal regeneration of dorsal root ganglion neurons
Provisionally accepted- Nantong University, Nantong, China
Select one of your emails
You have multiple emails registered with Frontiers:
Notify me on publication
Please enter your email address:
If you already have an account, please login
You don't have a Frontiers account ? You can register here
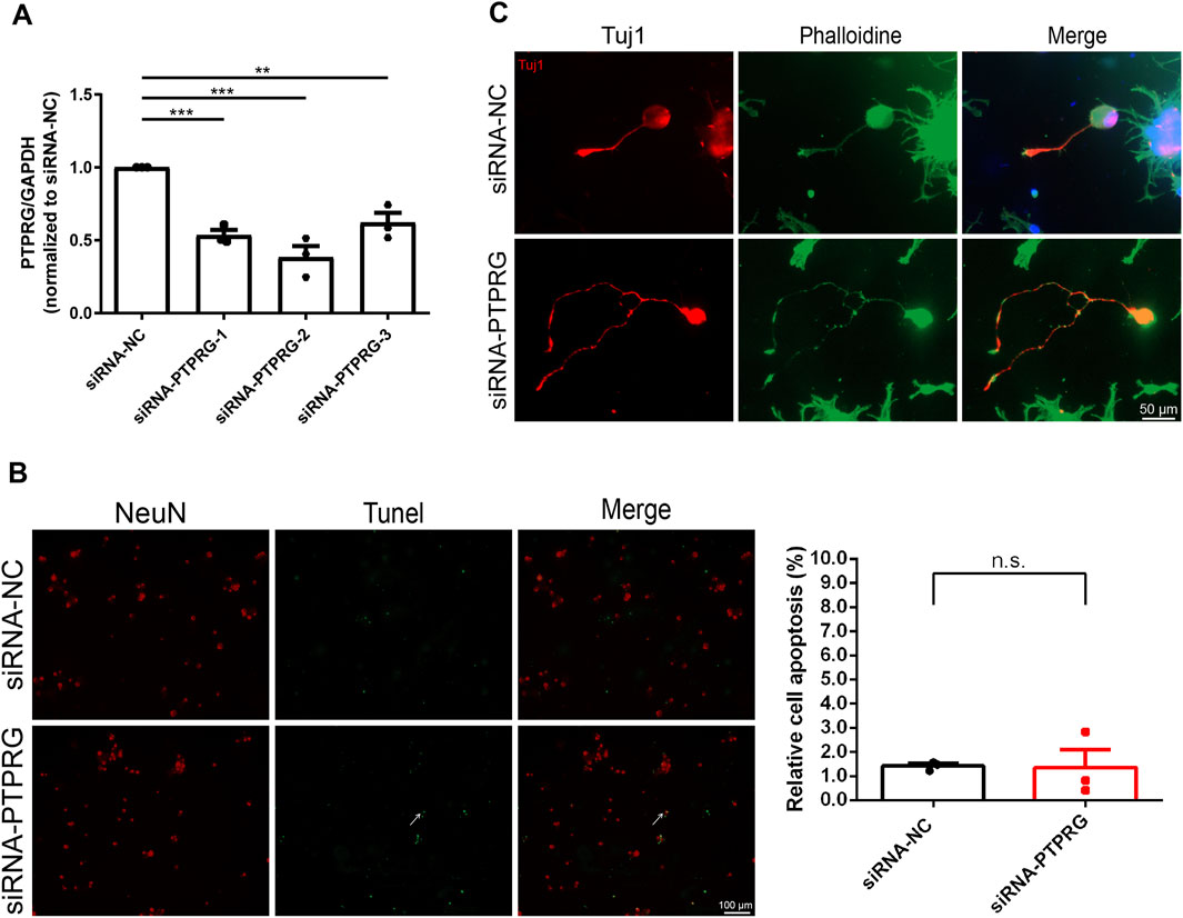
Nerve injuries severely impair quality of life, with the limited axonal regenerative capacity in mammals hindering functional recovery. Dorsal root ganglion (DRG) neurons serve as an essential model for the identification of axonal regeneration regulators as their peripheral axonal branches are regeneration permissive after axotomy while their central axonal branches are regeneration incompetent. In this study, we analyze transcriptional profiling of rat DRGs in response to peripheral and central axonal injuries and find that the expression of the tumor suppressor gene PTPRG (protein tyrosine phosphatase receptor type G) is reduced after injury to peripheral axonal branches but increased after injury to central axonal branches. In cultured DRG neurons and DRG explants, siRNA-mediated silencing of PTPRG leads to boosted neurite outgrowth and enhanced sensory axonal regeneration. Sequencing data show that PTPRG knockdown is associated with the activation of metabolism-related pathways and altered expression of the transcription factor-coding gene prospero-related homeobox 1 (PROX1). These findings identify PTPRG as a novel negative regulator of axonal regeneration, expanding the repertoire of molecules that can be manipulated to improve functional recovery after nerve injuries.
Keywords: Nerve injury, axonal regeneration, Dorsal root ganglion, tumor suppressor gene, PTPRG
Received: 04 Sep 2025; Accepted: 27 Oct 2025.
Copyright: © 2025 Zhao, Zhang, Yang, Li and Yi. This is an open-access article distributed under the terms of the Creative Commons Attribution License (CC BY). The use, distribution or reproduction in other forums is permitted, provided the original author(s) or licensor are credited and that the original publication in this journal is cited, in accordance with accepted academic practice. No use, distribution or reproduction is permitted which does not comply with these terms.
* Correspondence: Sheng Yi, syi@ntu.edu.cn
Disclaimer: All claims expressed in this article are solely those of the authors and do not necessarily represent those of their affiliated organizations, or those of the publisher, the editors and the reviewers. Any product that may be evaluated in this article or claim that may be made by its manufacturer is not guaranteed or endorsed by the publisher.
