ORIGINAL RESEARCH article
Front. Cell Dev. Biol.
Sec. Molecular and Cellular Pathology
This article is part of the Research TopicAdvancements in Molecular and Cellular Mechanisms of Stem Cells in Tissue Development and RegenerationView all 11 articles
Microglia response and function in a chronic model of photoreceptor damage
Provisionally accepted- School of Medicine, Wayne State University, Detroit, United States
Select one of your emails
You have multiple emails registered with Frontiers:
Notify me on publication
Please enter your email address:
If you already have an account, please login
You don't have a Frontiers account ? You can register here
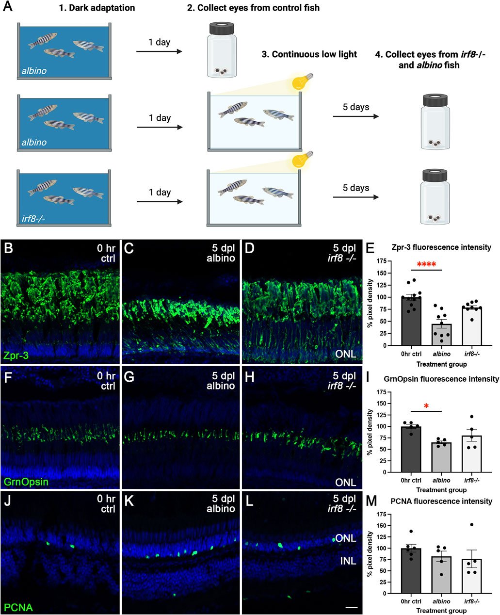
Background: Retinal neurodegenerative diseases, including diabetic retinopathy and age-related macular degeneration, are characterized by the slow, chronic degeneration of photoreceptors. We previously used a chronic low light (CLL) exposure to model slow photoreceptor degeneration in adult zebrafish. Here, we investigate transcriptional, morphological, and functional responses of microglia in the CLL model. Methods: Microglia-specific gene expression analysis was mined from our previously-reported 3' RNA-seq data performed at 8 time points during 28 days of CLL exposure. Morphological changes were performed on retinas collected at various time points using immunohistochemistry. Microglial inhibition was accomplished pharmacologically with dexamethasone and genetically using of the irf8-/- mutant fish. Finally, we returned CLL-treated fish to normal light/dark conditions to test whether photoreceptors could recover in the context of chronic stress. Results: CLL induced dynamic, time-dependent upregulation of microglia-specific genes consistent with pro-inflammatory and pro-resolving function. Dexamethasone treatment reduced microglial numbers and exacerbated rod and cone outer segment damage, whereas irf8-/- mutants exhibited partial protection against photoreceptor damage. Notably, despite prolonged stress and damage during the CLL exposure, photoreceptor outer segments returned to near-baseline morphology after 28 days of normal light/dark recovery conditions. Discussion: Overall, these findings suggest that microglial function in chronic retinal injury is context-dependent, as pharmacological and genetic methods of inhibition produced contrasting outcomes dependent upon microglial polarization.
Keywords: Microglia, photoreceptor, degeneration, Zebrafish, Muller glia
Received: 20 Nov 2025; Accepted: 20 Nov 2025.
Copyright: © 2025 Raghavan, Jeakle, Berry, Victor and Thummel. This is an open-access article distributed under the terms of the Creative Commons Attribution License (CC BY). The use, distribution or reproduction in other forums is permitted, provided the original author(s) or licensor are credited and that the original publication in this journal is cited, in accordance with accepted academic practice. No use, distribution or reproduction is permitted which does not comply with these terms.
* Correspondence: Ryan Thummel, rthummel@med.wayne.edu
Disclaimer: All claims expressed in this article are solely those of the authors and do not necessarily represent those of their affiliated organizations, or those of the publisher, the editors and the reviewers. Any product that may be evaluated in this article or claim that may be made by its manufacturer is not guaranteed or endorsed by the publisher.
