ORIGINAL RESEARCH article
Front. Cell Dev. Biol.
Sec. Molecular and Cellular Pathology
This article is part of the Research TopicIntegrative Omics for Insights into Human Disease Mechanisms and Therapeutic PotentialsView all 3 articles
Acetylcholine in Gingival Epithelium Drives the Pathogenesis of Periodontitis
Provisionally accepted- 1Guanghua School of Stomatology, Sun Yat-sen University, Guangzhou, China
- 2Chongqing Medical University, Chongqing, China
Select one of your emails
You have multiple emails registered with Frontiers:
Notify me on publication
Please enter your email address:
If you already have an account, please login
You don't have a Frontiers account ? You can register here
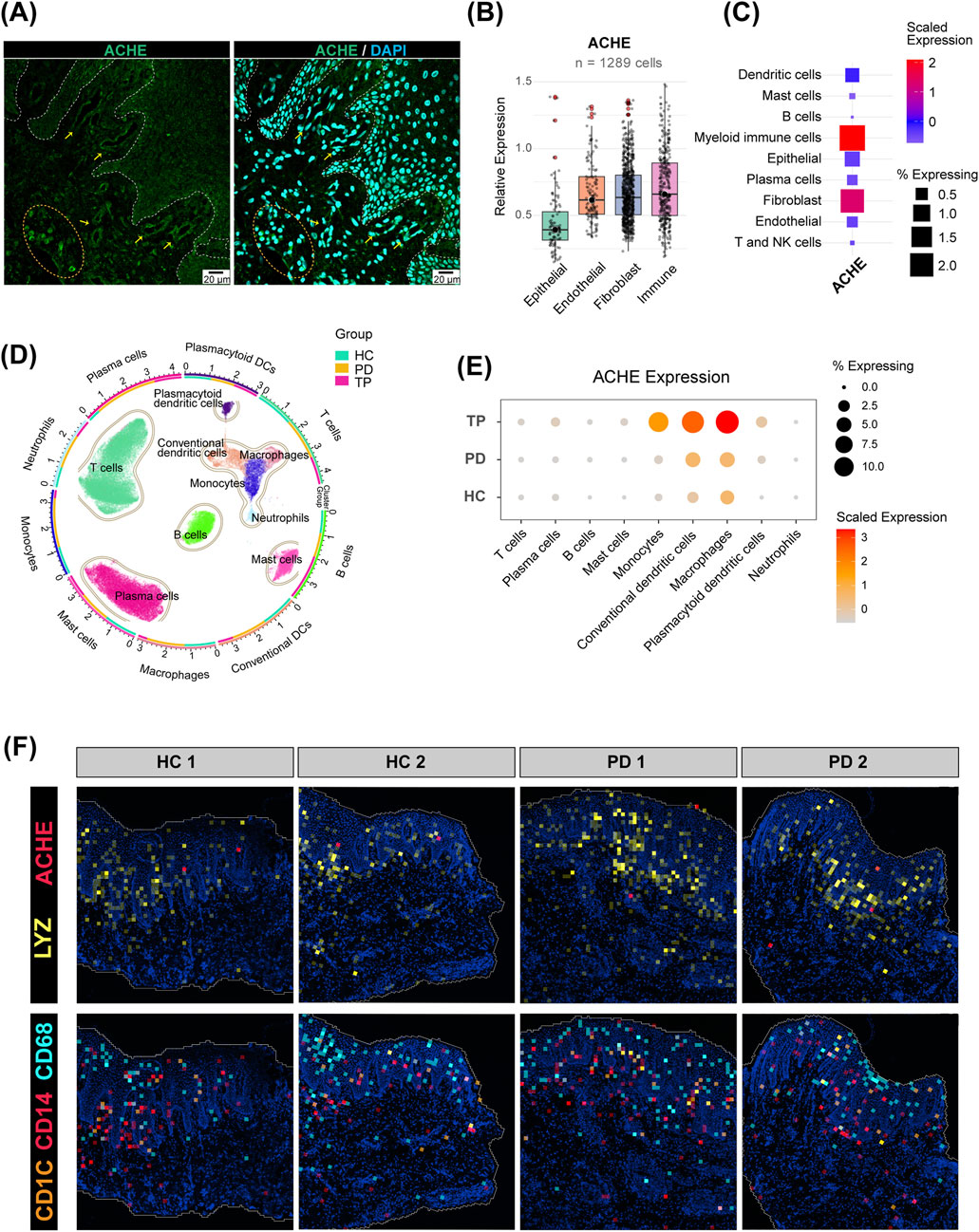
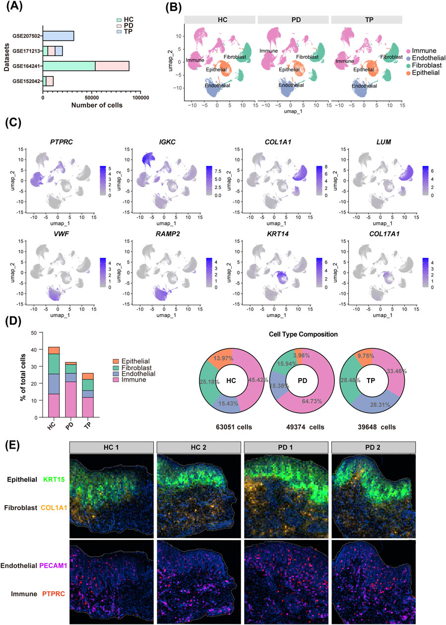
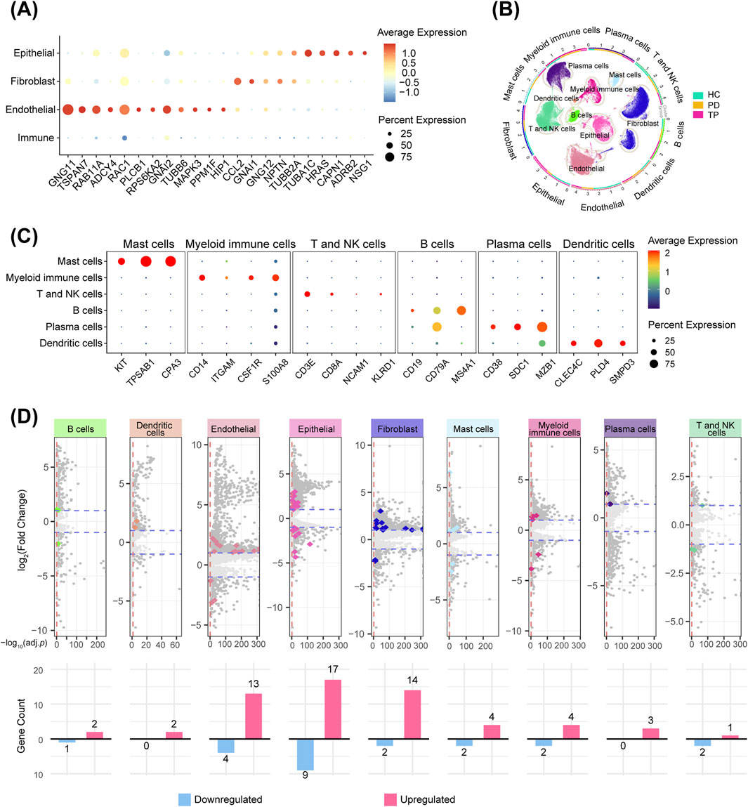
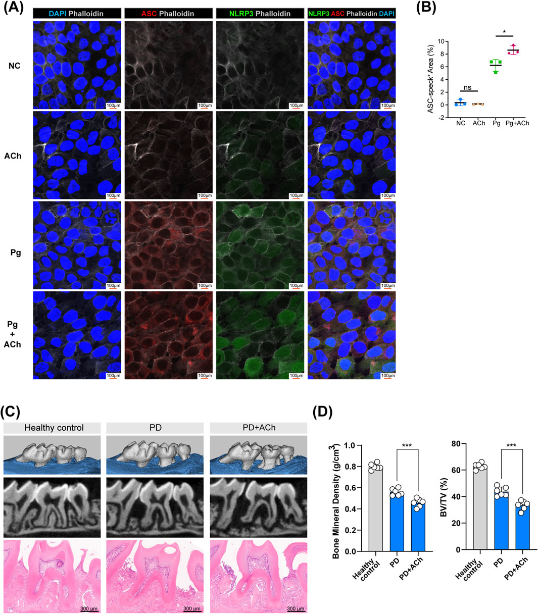
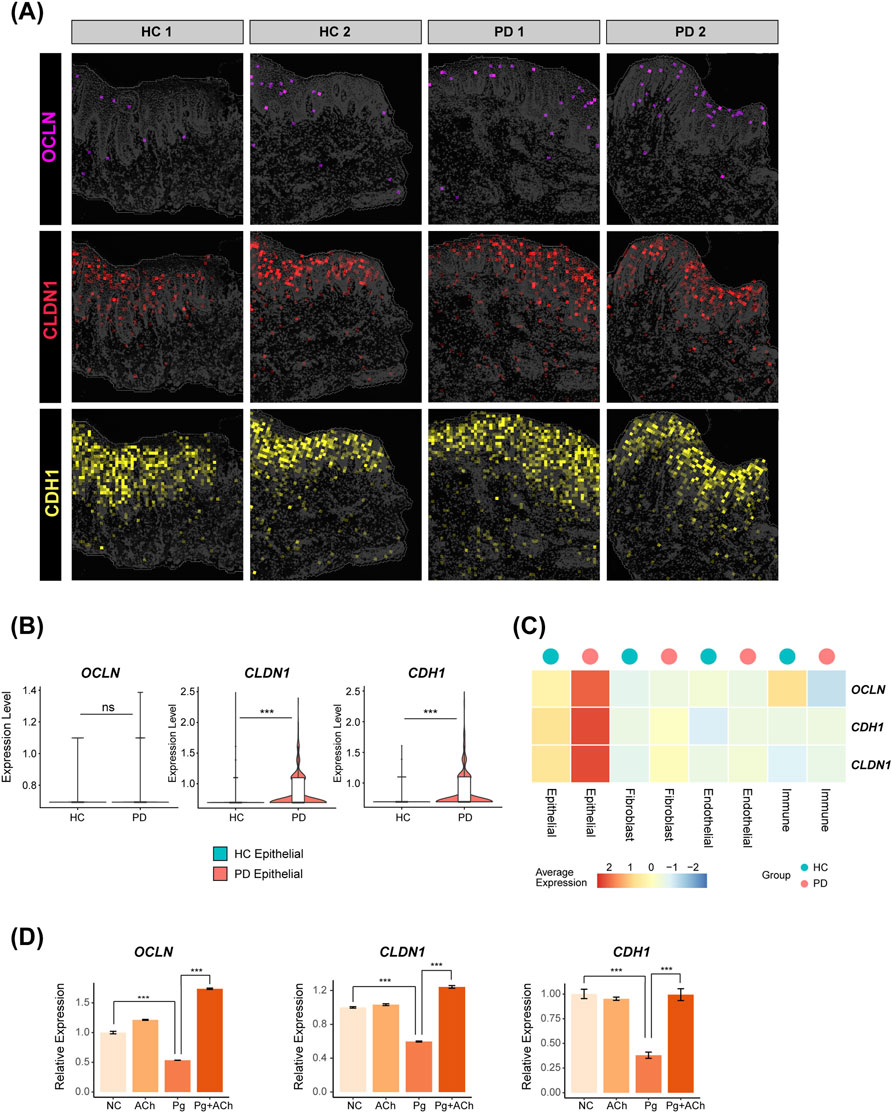
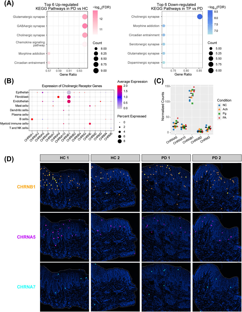
Background Periodontitis is a highly prevalent chronic inflammatory disease characterized by the progressive destruction of periodontal tissues, which can lead to tooth loss and affect systemic health. This pathological process is driven by both epithelial barrier disruption and a self-perpetuating cycle of dysregulated inflammatory immune response. Although neurotransmitters like acetylcholine are abundant in saliva and gingival crevicular fluid, their role as key mediators of immune homeostasis in the pathogenesis of periodontitis remains poorly understood. Methods Utilizing single-cell RNA sequencing (scRNA-seq) data (205,334 cells, 40 human gingival samples) and gingival spatial transcriptomics data (46,230 25 µm² spots), we revealed that the gingival epithelium exhibits the most significant functional reprogramming of neural signaling pathways in the periodontitis state. Through experiments in vivo and in vitro, we validated the functional role of acetylcholine in periodontitis. Results Our findings reveal that cholinergic signals change with the progression of periodontitis, and that gingival epithelial cells possess an extensive distribution of non-α7-type nicotinic receptors. The acetylcholine-degrading enzyme, ACHE, is primarily expressed by myeloid immune cells that extensively infiltrate the epithelium, and its expression is significantly upregulated following periodontal treatment. On human oral keratinocytes (HOKs), acetylcholine demonstrated a dual role: it promoted epithelial barrier repair by reversing Porphyromonas gingivalis (P. gingivalis) induced tight junction disruption, yet it also exacerbated inflammation by upregulating key chemokines and inflammasome components. In vivo, mouse models of periodontitis showed that topical application of acetylcholine aggravated periodontal tissue destruction. Conclusion In conclusion, our results uncover a complex, multifaceted role for acetylcholine in periodontal pathogenesis, highlighting its ability to both protect the epithelial barrier and drive inflammatory tissue destruction. These findings establish a new "neuro-epithelial-immune axis" in the pathogenesis of periodontal disease and reveal potential targets for therapeutic intervention.
Keywords: single-cell RNA sequencing, Spatial transcriptomics, Gingival epithelium, Periodontitis, Acetylcholine, cholinergic signaling
Received: 08 Sep 2025; Accepted: 29 Oct 2025.
Copyright: © 2025 Xu, Guo, Yang, Cheng and Xia. This is an open-access article distributed under the terms of the Creative Commons Attribution License (CC BY). The use, distribution or reproduction in other forums is permitted, provided the original author(s) or licensor are credited and that the original publication in this journal is cited, in accordance with accepted academic practice. No use, distribution or reproduction is permitted which does not comply with these terms.
* Correspondence: 
Bin  Cheng, chengbin@mail.sysu.edu.cn
Juan  Xia, xiajuan@mail.sysu.edu.cn
Disclaimer: All claims expressed in this article are solely those of the authors and do not necessarily represent those of their affiliated organizations, or those of the publisher, the editors and the reviewers. Any product that may be evaluated in this article or claim that may be made by its manufacturer is not guaranteed or endorsed by the publisher.
