ORIGINAL RESEARCH article
Front. Cell Dev. Biol.
Sec. Embryonic Development
This article is part of the Research TopicMetabolic Pathways in Early Embryogenesis: Mechanisms and ImplicationsView all 3 articles
Multi-omics Analysis Reveals a Protective Role of Endogenous Proline in Sheep Oocyte Vitrification and its Therapeutic Application
Provisionally accepted- Xinjiang Agricultural University, Ürümqi, China
Select one of your emails
You have multiple emails registered with Frontiers:
Notify me on publication
Please enter your email address:
If you already have an account, please login
You don't have a Frontiers account ? You can register here
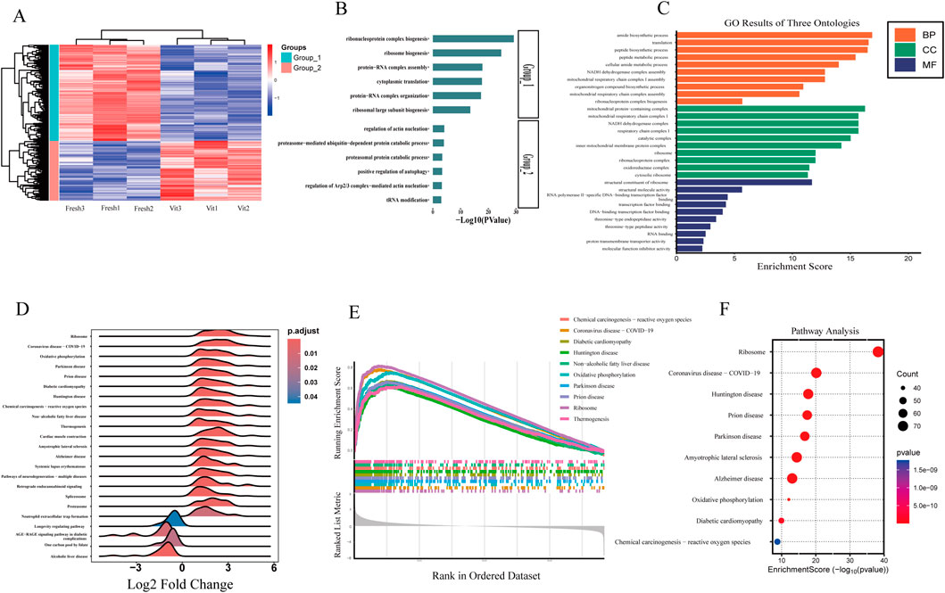
Vitrification is a rapid-cooling cryopreservation technique for oocytes and a key method in assisted reproductive technology (ART). During vitrification, oocytes are exposed to high concentrations of cryoprotectants, leading to cryoinjury and osmotic stress that impair oocyte quality and subsequent developmental competence in mammals. However, the complex molecular stress responses evoked by vitrification remain poorly understood. Here, we used sheep oocytes to compare metabolome and transcriptome profiles before and after vitrification. Integrated multi-omics revealed a significant accumulation of the osmoprotectant proline in vitrified oocytes. The upregulation of PYCR3, a regulator of proline synthesis, and the downregulation of P4HA1, which controls hydroxylation, collectively increased intracellular proline levels through this pathway. Guided by this finding, we supplemented the vitrification medium with 0.5 M L-proline, which significantly improved oocyte quality after warming.L-proline supplementation markedly increased the survival rates of vitrified oocytes, reduced oxidative stress, improved organelle distribution (spindle, endoplasmic reticulum, and mitochondria), decreased mitochondrial ROS levels, increased the mitochondrial membrane potential, mitigated ATP decline induced by cryopreservation, and maintained calcium homeostasis. These protective effects collectively enhanced the developmental competence of vitrified sheep oocytes.
Keywords: Sheep, oocyte, Vitrification, metabolic reprogramming, Proline
Received: 27 Sep 2025; Accepted: 24 Nov 2025.
Copyright: © 2025 Dilixiati, Zhao, Aihemaiti, Li, 樊, Zhao, Wusiman and Wang. This is an open-access article distributed under the terms of the Creative Commons Attribution License (CC BY). The use, distribution or reproduction in other forums is permitted, provided the original author(s) or licensor are credited and that the original publication in this journal is cited, in accordance with accepted academic practice. No use, distribution or reproduction is permitted which does not comply with these terms.
* Correspondence: Xuguang Wang
Disclaimer: All claims expressed in this article are solely those of the authors and do not necessarily represent those of their affiliated organizations, or those of the publisher, the editors and the reviewers. Any product that may be evaluated in this article or claim that may be made by its manufacturer is not guaranteed or endorsed by the publisher.
