ORIGINAL RESEARCH article
Front. Endocrinol.
Sec. Diabetes: Molecular Mechanisms
This article is part of the Research TopicPrevention and Treatment Advancements in Diabetic RetinopathyView all 22 articles
PSCP, a Novel Reactive Sulfur Donor, Activates Keap1-Nrf2 Signaling and Attenuates Mitochondrial Dysfunction in Diabetic Retinopathy
Provisionally accepted- 1Guangzhou Medical University, Guangzhou, China
- 2Lecong Hospital, Foshan, China
- 3Shanghai University of Sport, Shanghai, China
Select one of your emails
You have multiple emails registered with Frontiers:
Notify me on publication
Please enter your email address:
If you already have an account, please login
You don't have a Frontiers account ? You can register here
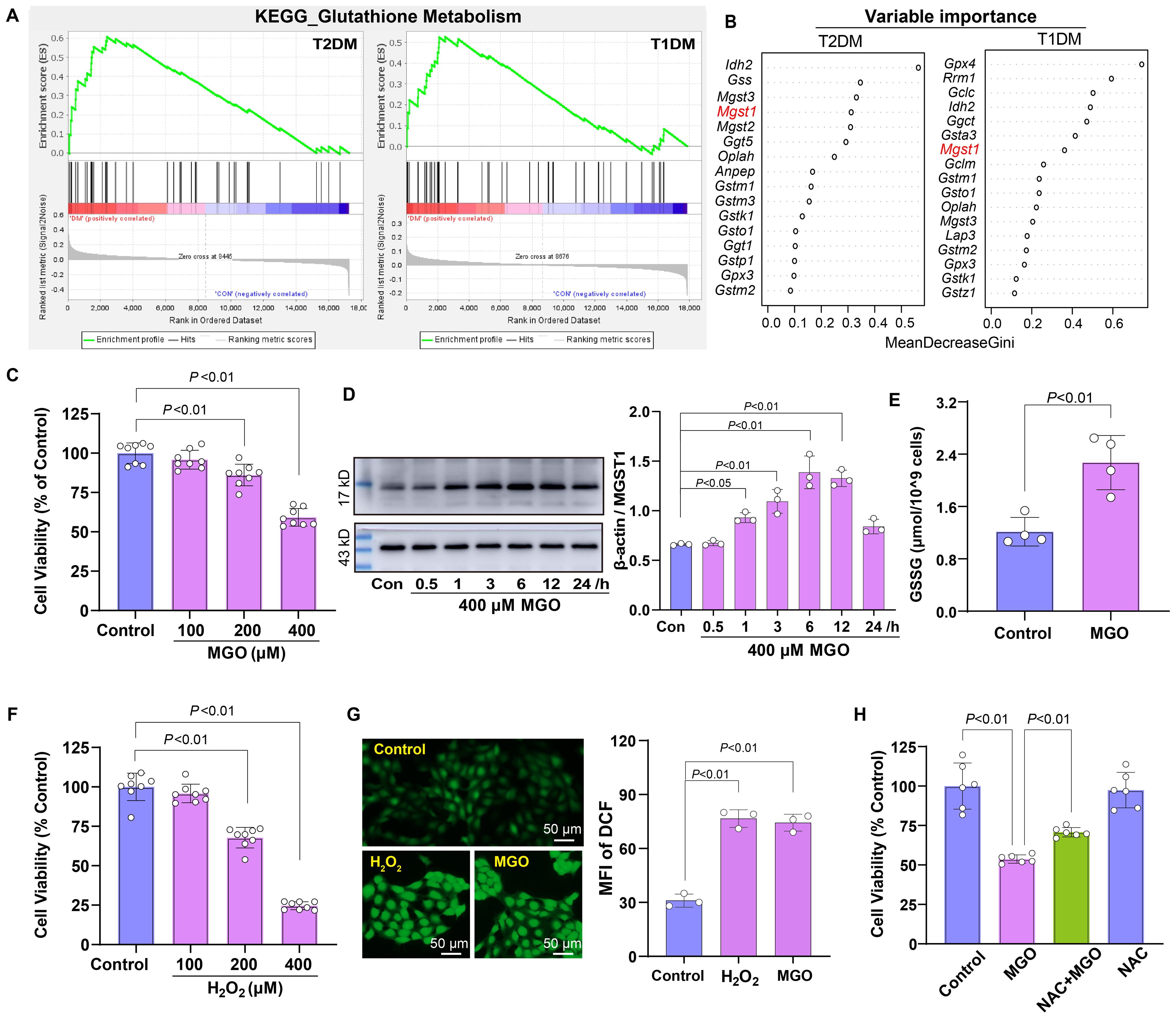
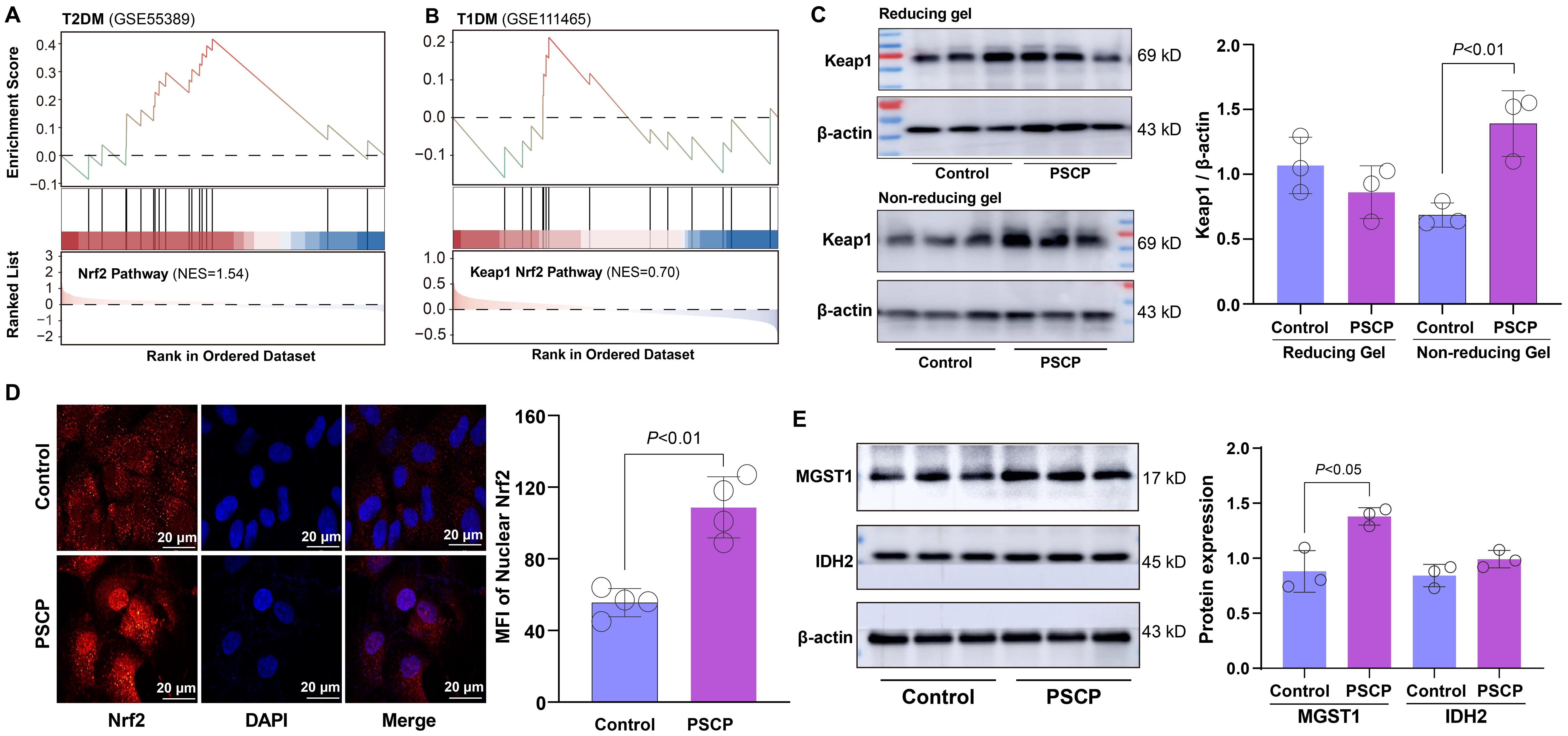
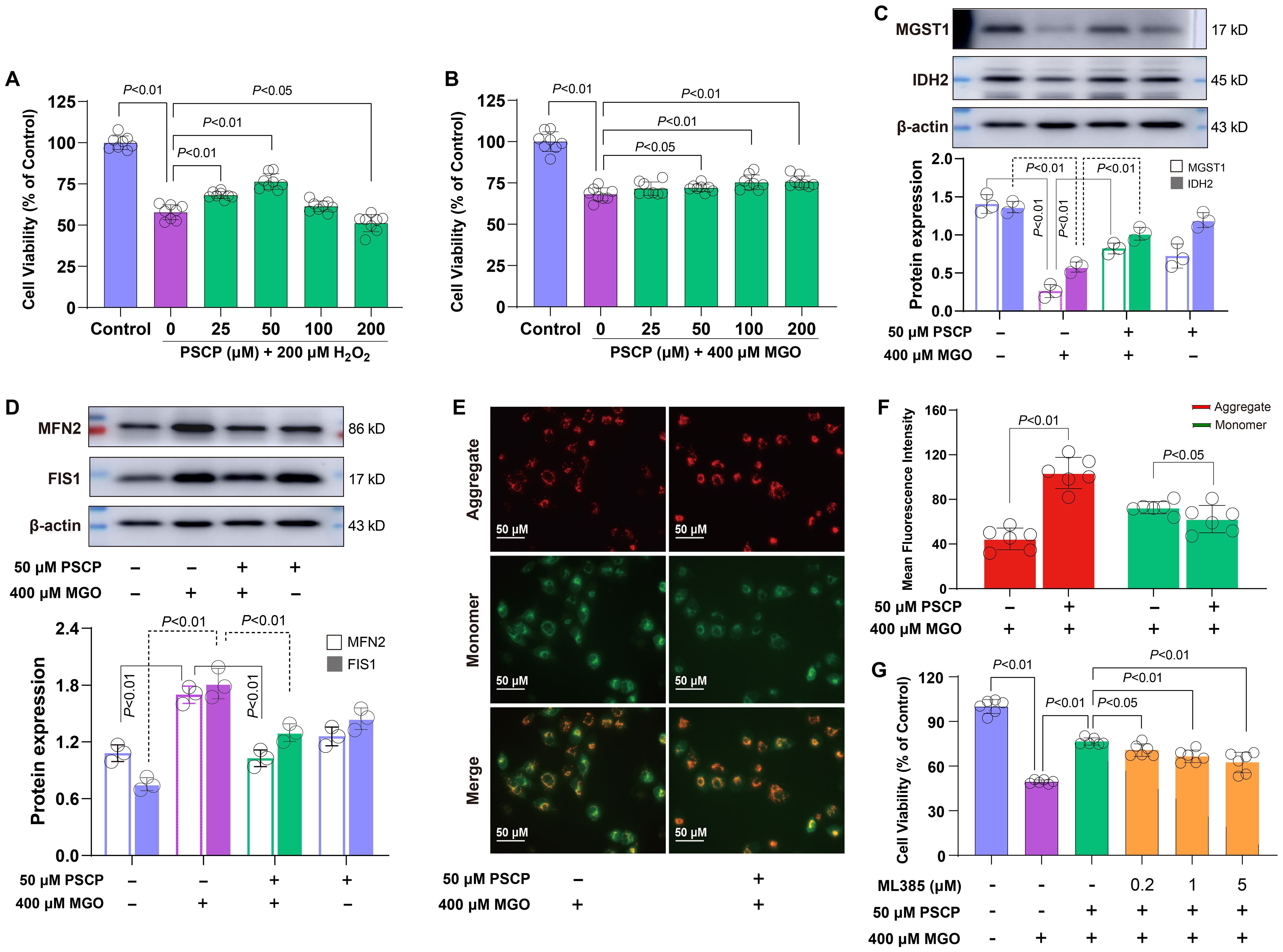
Objective: Diabetic retinopathy (DR) is a leading cause of vision loss in diabetes, yet its underlying molecular drivers remain poorly defined. This study aimed to identify diabetic stress-responsive targets and explore the therapeutic potential of the reactive sulfur donor PSCP by integrating transcriptomic and functional analyses in diabetic mouse and cell models. Methods: Retinal transcriptomic datasets from type 1 and type 2 diabetic mice (GSE111465 and GSE55389) were analyzed for mitochondrial and antioxidant gene expression. In vitro, ARPE-19 retinal pigment epithelial cells were exposed to hydrogen peroxide (H2O2) or methylglyoxal (MGO) to induce oxidative and carbonyl stress. Mitochondrial function, gene expression, and antioxidant pathway activation were assessed in the presence or absence of PSCP or/and Nrf2 inhibitor ML385. Results: Transcriptomic analysis revealed consistent dysregulation of mitochondrial antioxidant enzymes IDH2 and MGST1 in diabetic retinas. Oxidative and carbonyl stress in ARPE-19 cells led to reactive oxygen species accumulation, loss of mitochondrial membrane potential, and reduced cell viability, accompanied by suppression of IDH2 and MGST1. PSCP treatment induced Keap1 modification and promoted Nrf2 nuclear translocation, restoring the expression of IDH2, MGST1, and mitochondrial dynamics regulators MFN2 and FIS1. PSCP also preserved mitochondrial membrane potential and improved cell survival. This protective effect was abrogated by ML385. Conclusions: Our findings identify IDH2 and MGST1 as stress-responsive mitochondrial targets in DR and demonstrate that PSCP activates the Keap1-Nrf2 pathway to preserve mitochondrial integrity under diabetic stress. These results suggest a potential therapeutic role for reactive sulfur species in retinal protection.
Keywords: Reactive sulfur species, Diabetic Retinopathy, Mitochondrial dysfunction, Keap1-Nrf2 pathway, MGST1, IDH2
Received: 22 Aug 2025; Accepted: 23 Oct 2025.
Copyright: © 2025 Li, Ji, Chen, Wang, Guo, Li, Zhang, He, Guo and Yang. This is an open-access article distributed under the terms of the Creative Commons Attribution License (CC BY). The use, distribution or reproduction in other forums is permitted, provided the original author(s) or licensor are credited and that the original publication in this journal is cited, in accordance with accepted academic practice. No use, distribution or reproduction is permitted which does not comply with these terms.
* Correspondence:
Liang Guo, guoliang@sus.edu.cn
Chuntao Yang, cyang@gzhmu.edu.cn
Disclaimer: All claims expressed in this article are solely those of the authors and do not necessarily represent those of their affiliated organizations, or those of the publisher, the editors and the reviewers. Any product that may be evaluated in this article or claim that may be made by its manufacturer is not guaranteed or endorsed by the publisher.
