Your new experience awaits. Try the new design now and help us make it even better

ORIGINAL RESEARCH article

Front. Endocrinol., 24 October 2025

Sec. Thyroid Endocrinology

Volume 16 - 2025 | https://doi.org/10.3389/fendo.2025.1692071

Malignancy risk in AUS thyroid lesions: comparison between FNA and CNB with implications for NIFTP diagnosis

Updated
  • 1Department of Pathology, Korea University College of Medicine, Anam Hospital, Seoul, Republic of Korea
  • 2Department of Radiology, Korea University College of Medicine, Anam Hospital, Seoul, Republic of Korea
  • 3Department of Surgery, Korea University Medical Center (KUMC) Thyroid Center, Korea University Hospital, Korea University College of Medicine, Seoul, Republic of Korea
  • 4Division of Colon and Rectal Surgery, Department of Surgery, Korea University Hospital, Korea University College of Medicine, Seoul, Republic of Korea
  • 5Division of Endocrinology and Metabolism, Department of Internal Medicine, Korea University College of Medicine, Seoul, Republic of Korea
  • 6Department of Nuclear Medicine, Korea University College of Medicine, Anam Hospital, Seoul, Republic of Korea
  • 7Department of Otorhinolaryngology-Head and Neck Surgery, Korea University College of Medicine, Anam Hospital, Seoul, Republic of Korea

Background: We aimed to evaluate and compare the efficacies and roles of core-needle biopsy (CNB) and repeat fine-needle aspiration (rFNA) in diagnosing thyroid nodules initially diagnosed as atypia of undetermined significance (AUS) by FNA. Additionally, we aimed to investigate the potential of CNB in diagnosing non-invasive follicular thyroid neoplasm with papillary-like nuclear features (NIFTP) and other follicular neoplasms (FNs), addressing its advantages over FNA in overcoming the diagnostic limitations of FNA.

Methods: Overall, 635 nodules (7.3%) initially diagnosed as AUS were retrospectively reviewed from among 8,670 thyroid FNAs that were performed between 2018 and 2021. Malignancy rates were calculated as upper and lower limit estimates. rFNA was performed on 315 AUS nodules, and CNB was conducted on 62 patients.

Results: Comparing the outcomes, CNB showed significantly fewer non-diagnostic results than rFNA (0% vs. 44.4%, p = 0.008) and a higher rate of FN diagnosis (11.3% vs. 0.3%, p < 0.001). In the AUS category, CNB demonstrated higher diagnostic rates for FNs, including NIFTP and follicular variant papillary thyroid carcinoma (50% vs. 18%). CNB significantly reduced the rate of insufficient diagnoses and increased the rate of diagnosing FNs. Moreover, CNB proved more effective than rFNA in diagnosing FNs, including NIFTP, within the AUS category, ensuring accurate detection without underdiagnosis.

Conclusion: CNB may serve as a more reliable diagnostic tool for cases initially classified as AUS, particularly when repeat insufficient results are obtained or when diagnosing FNs and NIFTP.

Highlights

● CNB appeared to reduce non-diagnostic rates in AUS thyroid nodules and tended to improve the detection of follicular neoplasms, including NIFTP.

● CNB may contribute to minimizing underdiagnosis and supporting more informed clinical management of AUS nodules.

Introduction

Ultrasound (US)-guided fine-needle aspiration (FNA), a standard diagnostic modality for evaluating thyroid nodules, is cost-effective and safe (1, 2). Although FNA has a high diagnostic accuracy and is relatively simple, it has certain limitations, including a false-negative rate and a relatively high incidence of non-diagnostic or indeterminate results. The non-diagnostic rate is approximately 10%, and the diagnosis rate of atypia of undetermined significance (AUS) is up to 10%–20%, depending on the institution (37). Furthermore, a repeat FNA (rFNA) following an initial non-diagnostic result may yield a non-diagnostic outcome in up to 50% of cases. Moreover, FNA is known to have a lower diagnostic accuracy for both follicular lesions and medullary thyroid carcinoma, often leading to rFNAs or unnecessary surgeries (711). Therefore, additional diagnostic tools are needed to overcome these limitations and improve thyroid nodule evaluations.

Several studies have proposed core-needle biopsy (CNB) as an alternative or complementary tool to FNA (1214). CNB is safe, well-tolerated, and associated with a low incidence of complications when performed by experienced operators (12, 15). Importantly, CNB has the potential to overcome some inherent limitations of FNA by obtaining larger tissue samples, thereby reducing non-diagnostic results due to scant follicular cells and enabling more detailed assessment of histological architecture and the tumor capsule. In addition, CNB specimens allow for immunohistochemical analysis, which may further aid in differential diagnosis. Previous studies have consistently reported that CNB yields lower rates of inconclusive results, including non-diagnostic or AUS, compared with repeat FNA in nodules with prior indeterminate cytology (13, 14, 1618).

Since the introduction of non-invasive follicular thyroid neoplasm with papillary-like nuclear features (NIFTP) in 2017, it has been noted that NIFTP is typically diagnosed as Bethesda categories III, IV, and V on FNA. This creates challenges in definitively diagnosing NIFTP preoperatively. To address this challenge, several researchers have proposed distinct features of NIFTP that differentiate it from classic papillary thyroid carcinoma (PTC) on FNA (1921). Strickland et al. (22) suggested that the presence of papillae, pseudoinclusions, or psammomatous calcifications indicates classic PTC, whereas NIFTP or invasive follicular variant PTC may be more likely when microfollicles predominate and papillae, pseudoinclusions, or psammomatous calcifications are absent. However, not all cases exhibit these features, and cytological diagnosis of NIFTP remains challenging. Because the diagnosis of NIFTP ultimately requires the evaluation of encapsulation, capsular and vascular invasion, and growth patterns—features that cannot be reliably assessed on cytology—core-needle biopsy may provide an advantage by preserving tissue architecture and enabling capsule assessment.

Therefore, we aimed to evaluate and compare the efficacies and roles of CNB and FNA in diagnosing thyroid nodules initially classified as AUS on FNA. Furthermore, we investigated the role of CNB in diagnosing NIFTP and other follicular neoplasms (FNs), offering a direct comparison with FNA to clarify its diagnostic advantages.

Materials and methods

Case selection

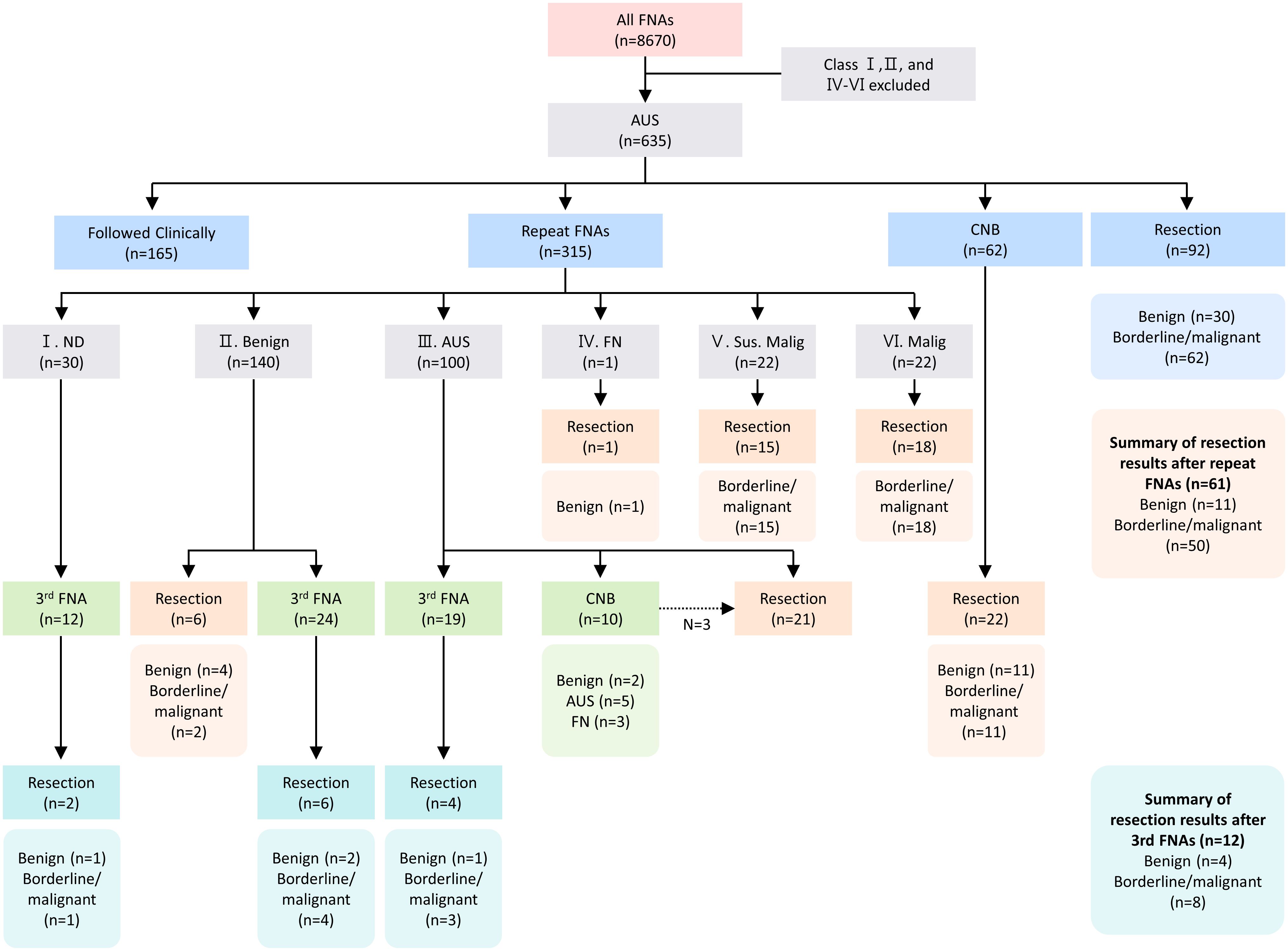
This study was approved by the Institutional Review Board (IRB) of Korea University Anam Hospital, where 8,670 FNA procedures were performed for thyroid nodules from January 2018 to December 2021 (Figure 1). Of the investigated nodules, 635 were classified as Bethesda class III and included in our analysis. In cases wherein patients had multiple nodules that underwent FNAs, one nodule was chosen based on larger size or more unfavorable US features. Among the groups with rFNA, thyroidectomy, and follow-up loss after being first diagnosed with AUS, the basal characteristics were compared to identify and minimize the selection bias.

Figure 1
Flowchart depicting the categorization and outcomes of Fine Needle Aspirations (FNAs). The total FNAs number 8,670, with exclusions leading to 635 classified as AUS. Followed clinically are 165, repeat FNAs are 315, and CNB or resections follow for others. Outcomes include benign, borderline/malignant findings, and resection decisions across different classification stages illustrated with numerical data and colored boxes. Summary sections outline resection results for repeat and third FNAs.

Figure 1. Flowchart of the patient population. AUS, atypia of undetermined significance; FNA, fine-needle aspiration; ND, non-diagnostic; FN, follicular neoplasm; Sus. Malig, suspicious for malignancy; Malig, malignant.

Surgical management of AUS nodules followed the 2015 American Thyroid Association guidelines (1). Diagnostic surgical excision was performed in cases of persistent AUS on repeat FNA, inconclusive molecular testing, or the presence of worrisome clinical or sonographic features. Patient preference was also taken into account.

Repeat FNA and CNB were performed exclusively on mutually exclusive nodules that had been initially diagnosed as AUS on FNA; each nodule/patient was allocated to only one group without overlap.

The medical records of each patient were retrospectively reviewed for details such as the patients’ biological sex, age at the time of the first AUS cytopathology result, nodule size, and treatment pathway.

US-guided FNA and CNB techniques

US-guided FNA and CNB were performed by two board-certified radiologists with >5 years of experience in head and neck imaging and thyroid intervention. US examinations were conducted utilizing a high-frequency linear probe with the following machines: EPIQ (Philips Healthcare, Bothell, WA, USA), Apolio (Canon, Tokyo, Japan), and HDI (Hitachi, Tokyo, Japan). Comprehensive US evaluations and risk stratification for thyroid nodules and cervical lymph nodes were conducted in accordance with the Korean Thyroid Imaging Reporting and Data System recommended by the Korean Society of Thyroid Radiology (23). Decision-making for performing FNA or CNB was based on the referring physicians’ and/or operators’ discretion. CNB was generally considered when the same nodule yielded non-diagnostic results on FNA more than once or when cytological findings were discordant with imaging findings.

The procedures were performed with the patients in the supine position, with their heads extended; contralateral neck rotations were occasionally performed for better visualization of the target nodule. Before the procedures, anatomical variations and important anatomical structures were carefully evaluated, especially in the vicinity of the needle trajectory. After activating the Doppler, vascular mappings were evaluated to gain access through the least vascular regions of the thyroid gland. For FNA, a 23-gauge needle was inserted via the trans-isthmic approach in parallel orientation so that the entire needle length was visualized on the US. Rapid to-and-fro motions were performed for capillary sampling, and gentle aspiration was performed to facilitate the sampling for liquid-based cytology (24). If scanty cellular debris was visualized in the liquid-based cytology bottle, additional FNA was performed. For CNB, lidocaine (1%–2%) was initially injected at the puncture site and near the thyroid capsule. Using an 18-gauge, spring-powered automatic device (TSK Ace-cut, Yokohama, Japan), the target nodule was biopsied via the trans-isthmic approach (12). The cutting cannula was positioned to encompass the intra-nodular component, nodular capsule, and the thyroid tissues (25). After the procedure, manual compression and ultrasound were performed to prevent procedure-related hemorrhages.

Cytohistological analysis

FNA and CNB histology specimens were reviewed by two experienced pathologists (Kim Y. and Sung Y.-N.). FNA diagnoses were categorized into the following six categories according to the Bethesda System for Reporting Thyroid Cytopathology: I, non-diagnostic; II, benign; III, AUS; IV, FN; V, suspicious for malignancy; and VI, malignant (2). The diagnostic criteria for CNB have not been standardized for thyroid nodules; therefore, CNB histological diagnoses were categorized into the same six categories as those of the Bethesda System for Reporting Thyroid Cytopathology for the purpose of this study (26). All thyroid tissues were fixed in 10% neutralized formaldehyde. Nodules suspected of malignancy were totally embedded in paraffin and stained with hematoxylin and eosin. Histopathology was correlated to the nodule targeted by FNA by associating the location and size of the nodule. Incidental microcarcinoma was defined as a small papillary thyroid carcinoma that was not identified at the time of FNA but was subsequently detected only at thyroidectomy and was not concordant with the FNA-targeted index nodule. The presence of incidental microcarcinomas was noted but deemed benign for the purpose of this study. Tumors classified as borderline in the surgical specimens included NIFTP and follicular tumor of uncertain malignant potential (FT-UMP).

Statistical analysis

The data are presented as the means and standard deviation for continuous variables and as the number of patients for categorical variables. Fisher’s exact test was used to compare categorical variables. All p-values <0.05 were considered to have statistical significance.

Estimates of the malignancy risk in thyroid nodules are subject to several biases because not all nodules undergo surgical resection or confirmatory diagnostic analysis. Therefore, we determined the conceivable ranges of the malignancy rates. The final malignancy rate was calculated as an upper limit estimate (ULE) and a lower limit estimate (LLE), as described by Ho et al. (27).

ULE was the malignancy rate of the resected nodules. LLE was calculated under the assumption that all the unresected nodules were benign and, therefore, the malignancy rate of all AUS cytopathology results (2).

Results

Patient characteristics

The study included 635 patients with a mean age of 56.0 ± 14.2 years. The male-to-female ratio was 0.28, and the mean nodule size was 14.8 ± 11.5 mm (Table 1). Among the 397 patients for whom ultrasound data were available, 35.8% were classified as Korean Thyroid Imaging Reporting and Data System (K-TIRADS) 5 and 45.6% as K-TIRADS 4, indicating that the majority of nodules were categorized as intermediate to high suspicion on ultrasound.

Table 1
www.frontiersin.org

Table 1. Demographic data and characteristics of patients with atypia of undetermined significance nodules.

Diagnostic outcomes of rFNA and CNB

Among the 635 nodules initially diagnosed as AUS, 50% (n = 315) underwent rFNA and 10% (n = 62) underwent CNB (Figure 1). In the rFNA group, 32% (n = 100) remained AUS, 44% (n = 140) were benign, 14% (n = 44) were suspicious/malignant, and 10% (n = 30) were non-diagnostic. A third FNA was performed in 55 cases, of which 22% (n = 12) underwent resection and 66% (n = 8) revealed borderline/malignant pathology.

Table 2 presents a comparison between 315 rFNAs and 62 CNBs for nodules initially diagnosed with AUS. Among these, 59% were reclassified into definitive categories (benign, FN, suspicious for malignancy, or malignant), with benign being the most common diagnosis (44%). However, 41% of cases that underwent rFNA remained indeterminate, with AUS as the second most frequent outcome for all categories.

Table 2
www.frontiersin.org

Table 2. Comparison of rFNA and CNB for the diagnosis of thyroid nodules with initial AUS.

In the CNB group, 50% of nodules were reclassified into definitive categories, most commonly benign (31%), while the remaining 50% were diagnosed as AUS, making it the most frequent CNB outcome (Table 2). Unlike rFNA, CNB yielded no non-diagnostic results and showed significantly lower rates of non-diagnostic results (p = 0.008) and benign (p = 0.049) diagnoses and a higher rate of follicular neoplasm diagnoses (p < 0.001). Compared with rFNA, CNB yielded significantly higher AUS rates and a lower, although not statistically significant, rate of suspicious for malignancy (p = 0.146). Notably, CNB after an rFNA (n = 10) was conducted only when the rFNA also revealed AUS.

Surgical outcomes and final diagnoses

Overall, 92 patients (14%) underwent direct thyroidectomy after the initial AUS diagnosis, with 66% (n = 62) diagnosed as borderline/malignant and 33% (n = 30) as benign. After rFNA, 19% (n = 61) underwent resection, of which 82% (n = 50) were borderline/malignant. In the CNB group, 35% (n = 22) underwent resection, with half (n = 11) showing borderline/malignant features.

For the patients who underwent surgery after rFNA (n = 72) and CNB (n = 22), the final diagnoses for the nodules are listed in Table 3. Detailed surgical outcomes stratified by ultrasound risk categories (K-TIRADS) in the rFNA and CNB groups are provided in Supplementary Table 1. A majority (62%) of malignant tumors were found in nodules diagnosed as AUS (31%) and malignant (31%) on rFNA. Similarly, a majority (81%) of malignant tumors were found in nodules diagnosed as AUS (45%) and malignant (36%) on CNB. Among the nodules diagnosed as benign by rFNA and subsequently operated on, 50% (6/12) were found to be malignant. In contrast, among those diagnosed as benign by CNB and subsequently operated on, 20% (1/5) were found to be malignant. For nodules initially diagnosed as AUS by rFNA, 75% (18/24) were confirmed as malignant after surgery, whereas for nodules initially diagnosed as AUS by CNB, the malignancy rate was 50% (5/10). All nodules initially diagnosed as FN by either rFNA or CNB were confirmed to be benign after operation. All nodules diagnosed as suspicious for malignancy or malignant by rFNA or CNB were confirmed as malignant on final surgical pathology. The final diagnosis of specimens that underwent surgery following an initial AUS diagnosis, along with their diagnostic categories by rFNA and CNB, are detailed in Supplementary Table 2.

Table 3
www.frontiersin.org

Table 3. Results of rFNA and CNB in nodules initially diagnosed as AUS for which the final diagnoses were available.

Table 4 presents the risk of malignancy according to the two methods (risk of malignancy considering NIFTP as malignancy vs. risk of malignancy not considering NIFTP as malignancy).

Table 4
www.frontiersin.org

Table 4. Implied risk of malignancy of rFNA and CNB.

The diagnostic accuracy, sensitivity, specificity, positive predictive value, and negative predictive value are summarized in Table 5. The diagnostic accuracy for the rFNA and CNB groups was found to be 65.8% and 72.7%, respectively. The sensitivity for the rFNA and CNB groups was 56.9% and 45.5%, respectively, and the specificity was 100% for both groups.

Table 5
www.frontiersin.org

Table 5. Diagnostic performance for malignancy of FNA and CNB in the surgical specimens.

Diagnosis of NIFTP and follicular variant papillary thyroid carcinoma in rFNA and CNB

Among the AUS cases in the CNB group, 20% (n = 2) were diagnosed with follicular adenoma or oncocytic adenoma, and 50% (n = 5) were diagnosed with NIFTP or follicular variant papillary thyroid carcinoma (FVPTC). In comparison, in the rFNA group, 8% (n = 2) of AUS cases were diagnosed as follicular adenoma, and 18% (n = 7) were diagnosed with NIFTP or FVPTC (Supplementary Table 2). Figure 2 compares the cytological and histological features of representative cases from rFNA and CNB in patients ultimately diagnosed with NIFTP through surgical resection. While rFNA cytology showed relatively low cellularity, the CNB cases exhibited higher cellularity as well as clearer identification of growth patterns and the nodule capsule.

Figure 2
Microscopic images labeled A to F show various cell and tissue samples. A and B display clusters of blue-stained cells against a light background. C, D, and F display tissue sections with varying shades of pink and purple, indicating different structures and densities. E shows a close-up of cells with prominent nuclei in a pale matrix.

Figure 2. Cytological and histological features of non-invasive follicular thyroid neoplasm with papillary-like nuclear features (NIFTP) compared using repeat fine-needle aspiration (rFNA) and core-needle biopsy (CNB). (A–C) rFNA cytology and surgical resection specimen of NIFTP initially diagnosed as AUS, including the encapsulated mass. (B) rFNA showing follicular growth that is not clearly defined, with cells observed in clusters. Focal chromatin clearing and membrane irregularity can be seen; however, nuclear grooves or pseudoinclusions are not distinctly observed, corresponding to a nuclear score of 2. (C) The surgical specimen revealed a well-demarcated mass composed of neoplastic follicles of variable sizes. (D–F) CNB and surgical resection specimen of NIFTP initially diagnosed as AUS, including the thinly encapsulated mass. (D) The CNB specimen shows a thin capsule with macro- and microfollicular structures. (E) In high-power view, follicular growth and nuclear atypia can be observed, with membrane irregularity, increased size, and nuclear overlap, consistent with a nuclear score of 2. (F) The surgical specimen demonstrates a well-demarcated mass primarily composed of macrofollicular proliferation, with occasional microfollicles. Magnifications: (A) ×200; (B) ×400; (C) ×100; (D) ×40; (E) ×400; (F) ×100.

Discussion

FNA is a crucial, safe, and cost-effective procedure for diagnosing thyroid nodules (1, 2). However, it is limited to a cytomorphology examination and cannot provide information about the histological architecture or additional features (28, 29). Consequently, its diagnostic accuracy for rare thyroid malignancies, such as follicular carcinoma, lymphoma, undifferentiated carcinoma, medullary carcinoma, and metastases, is relatively low (3034).

In contrast, CNB allows for a more detailed evaluation of the tissue architecture and enables immunohistochemical staining because a substantial amount of tissue can be obtained when performing this procedure. Due to its increased accuracy, CNB has been proposed as an alternative or complementary tool to FNA.

In this study, compared with the rFNA group, the CNB group had significantly fewer cases classified as Bethesda categories I and II and a higher proportion of cases classified as Bethesda categories III and IV. Previous studies have shown that compared with the rFNA group, the CNB group had a significantly lower rate of non-diagnostic (Bethesda category I) results and indeterminate results (Bethesda category III; 12.5%–40.9% in the CNB group vs. 45.3%–63% in the rFNA group) (13, 16, 17, 35, 36). Consistent with previous studies, the results of this study indicated that CNB was more effective than rFNA in reducing non-diagnostic results (rFNA 9.5% vs. CNB 0%).

Notably, CNB provides valuable information regarding the presence and thickness of the capsule, as well as the cellularity and architecture of FNs, which may aid in differentiating these lesions. In a study by Kim et al. (37), the rate of Bethesda category IV diagnosis using CNB was significantly higher (17.5%) compared with that with rFNA (2.0%), with similar findings reported by other studies (16, 37). In our study, the CNB group showed a higher proportion of cases diagnosed as NIFTP or FVPTC within the AUS category than did the rFNA group (50% vs. 18%). These findings suggest that CNB may be more effective than rFNA in diagnosing FNs, including NIFTP, within the AUS category, potentially improving detection while reducing underdiagnosis.

Furthermore, by more clearly identifying growth patterns and cytological atypia, CNB reduces the risk of over-diagnosing NIFTP or FVPTC as category IV or under-diagnosing them as category II. Instead, it increases the likelihood of appropriately classifying these lesions within categories III, IV, and V, thereby improving predictive accuracy for NIFTP and FVPTC (20, 38, 39). Additionally, the use of immunohistochemical markers such as HBME-1 and CD56 with CNB offers advantages in distinguishing benign from malignant tumors, further enhancing diagnostic precision (40, 41).

Among the patients diagnosed with Bethesda categories V and VI via rFNA and who underwent surgery (n = 33), 32 were diagnosed with PTC, including four cases of FVPTC. Additionally, of the 25 patients diagnosed with AUS in the rFNA group and who underwent surgery, 11 were found to have PTC, including six cases of FVPTC. In contrast, in the CNB group, among the patients diagnosed with Bethesda categories V and VI and who underwent surgery, four patients were diagnosed with PTC. This suggests that CNB is more definitive in diagnosing PTC in patients with a Bethesda category V or VI. Among the 10 patients diagnosed with AUS via CNB who underwent surgery, none were diagnosed with classic PTC. Furthermore, the negative predictive value of CNB was higher than that of rFNA in lesions that were initially diagnosed as benign and later confirmed to be benign after surgery (37.5% vs. 64.7%).

CNB allows clear visualization of the cellular clusters and the tumor’s surrounding microenvironment, including changes such as fibrosis and calcification; additionally, it allows definitive identification of follicular architecture. Therefore, CNB is expected to perform better than FNA in distinguishing between papillary and follicular lesions. These findings are consistent with those of previous studies. For example, Kim et al. (37) reported that CNB was associated with a reduced rate of indeterminate results and a higher diagnostic rate for patients with Bethesda category IV than was FNA. Further, Lee et al. (42) demonstrated in their validation study that CNB was an effective method for diagnosing FNs during thyroid nodule screening. Yoon et al. (43) found that compared with FN, CNB revealed significantly lower false-positive rates and a reduced rate of unnecessary surgeries. In line with these previous studies (16, 17, 37), our study also revealed that CNB revealed a higher diagnostic rate for Bethesda category IV than did rFNA (11.3% vs. 0.3%). The enhanced diagnostic accuracy of CNB for FNs can be attributed to its superior ability to evaluate the nodule capsule and growth patterns, compared with that of rFNA.

Consistent with prior literature (44, 45), our data also showed that nodules with high-suspicion ultrasound features (K-TIRADS 5) were frequently confirmed as malignant, suggesting that rFNA is most appropriate in this subset. In contrast, nodules with low- to intermediate-suspicion features (K-TIRADS 3–4) often remained indeterminate, where CNB provided additional value for differentiating FN and NIFTP.

Based on our findings, we propose a clinical diagnostic flow incorporating CNB as a second-line tool in defined clinical contexts, including NIFTP. In particular, it proved useful in cases with repeat non-diagnostic results, low- to intermediate-suspicion ultrasound features, discordant imaging and cytology findings, persistent AUS, or suspected FN/NIFTP. As illustrated in Figure 3, this flowchart reflects a more refined approach to thyroid nodule evaluation, supporting the selective use of CNB to enhance diagnostic accuracy and reduce unnecessary surgeries.

Figure 3
Flowchart for assessing thyroid nodules using fine-needle aspiration (FNA). It categorizes outcomes into Category I (Nondiagnostic), Category II (Benign), and Category III (AUS). Each category has suggested actions, such as repeating FNA, conducting core needle biopsy (CNB), or lobectomy based on ultrasound features and clinical suspicion. Indications for CNB include non-diagnostic lesions, suspicious ultrasound features, and repeated AUS.

Figure 3. Proposed clinical diagnostic algorithm for the selective use of CNB. CNB, core-needle biopsy.

This study had some limitations. First, as a retrospective study, not all thyroid nodules were evaluated with both rFNA and CNB, potentially introducing selection bias. In particular, the number of AUS nodules that underwent CNB was limited and substantially lower compared with the number of AUS nodules that underwent rFNA, which may have influenced the comparability of outcomes between the two groups. Additionally, the retrospective design limited control over potential confounders, including clinician decision-making, operator variability, and incomplete clinical or ultrasonographic data. Moreover, CNB was more often performed in nodules with intermediate-suspicion US features, reflecting a selection bias that may have contributed to the higher frequency of Bethesda III and IV results in this group. Furthermore, not all nodules underwent surgical excision for definitive histologic confirmation, which may have introduced additional selection bias. However, this reflects real-world clinical practice, where surgical confirmation is typically reserved for nodules with concerning cytological or imaging findings. Second, CNB diagnoses were categorized according to the Korean Thyroid Association’s 2019 Practice Guidelines for Thyroid Core Needle Biopsy (26). While the KTA guideline and the Bethesda System are not identical, they are closely aligned in their conceptual framework, which suggests that the potential for misclassification is relatively low. Third, the subclassifications of AUS were not incorporated into our analysis. Recent literature has identified distinct features and variable malignancy risks across AUS subcategories, indicating that the diagnostic utility of rFNA and CNB may differ within these groups. Future investigations specifically targeting these AUS subclassifications are warranted to address this limitation and provide further insights.

In conclusion, CNB appeared to provide more definitive results for nodules in Bethesda category I and tended to identify Bethesda category IV diagnoses more frequently than rFNA. Furthermore, CNB appeared to have higher accuracy, positive predictive value, and negative predictive value, which may help reduce unnecessary surgeries. Moreover, CNB may be more effective than rFNA in diagnosing FNs, including NIFTP, within the AUS category, suggesting a potential role in improving diagnostic precision. Overall, CNB may serve as a useful adjunctive diagnostic tool for cases initially diagnosed as AUS, particularly when repeat insufficient results are obtained or when evaluating follicular-patterned lesions such as FNs and NIFTP.

Data availability statement

The raw data supporting the conclusions of this article will be made available by the authors, without undue reservation.

Ethics statement

This study followed the World Medical Association Declaration of Helsinki recommendations and was approved by the Institutional Review Board of Korea University Anam Hospital (IRB No. K2024-1810-001). The studies were conducted in accordance with the local legislation and institutional requirements. A waiver of informed consent was granted by the Institutional Review Board because this study involved retrospective analyses of archived tissue samples and clinical data, with minimal risk to participants.

Author contributions

YK: Writing – review & editing, Writing – original draft, Data curation, Formal analysis, Conceptualization. Y-NS: Data curation, Writing – review & editing, Conceptualization. DP: Data curation, Writing – review & editing. HO: Writing – review & editing, Data curation. HR: Data curation, Writing – review & editing. KK: Writing – original draft, Data curation. JS: Writing – review & editing, Data curation. HJK: Data curation, Writing – review & editing. SK: Writing – original draft, Data curation. HYK: Writing – review & editing, Data curation. KJ: Data curation, Writing – original draft. S-KB: Writing – review & editing, Data curation. SA: Conceptualization, Writing – review & editing, Supervision.

Funding

The author(s) declare financial support was received for the research and/or publication of this article. This research was supported by a grant from Korea University Anam Hospital, Seoul, Republic of Korea (Grant number K2518101). SA is funded by National Research Foundation of Korea (NRF) grant funded by the Korea government (MSIT), (No. RS-2025-02215813).

Acknowledgments

We thank Dr. Kyung-Sook Yang for providing valuable statistical consultation for this study. We also sincerely thank Professor Chan Kwon Jung for his helpful comments and advice. Additionally, we would like to thank Editage (www.editage.co.kr) for the English-language editing.

Conflict of interest

The authors declare that the research was conducted in the absence of any commercial or financial relationships that could be construed as a potential conflict of interest.

Correction note

A correction has been made to this article. Details can be found at: 10.3389/fendo.2025.1753907.

Generative AI statement

The author(s) declare that no Generative AI was used in the creation of this manuscript.

Any alternative text (alt text) provided alongside figures in this article has been generated by Frontiers with the support of artificial intelligence and reasonable efforts have been made to ensure accuracy, including review by the authors wherever possible. If you identify any issues, please contact us.

Publisher’s note

All claims expressed in this article are solely those of the authors and do not necessarily represent those of their affiliated organizations, or those of the publisher, the editors and the reviewers. Any product that may be evaluated in this article, or claim that may be made by its manufacturer, is not guaranteed or endorsed by the publisher.

Supplementary material

The Supplementary Material for this article can be found online at: https://www.frontiersin.org/articles/10.3389/fendo.2025.1692071/full#supplementary-material

References

1. Haugen BR, Alexander EK, Bible KC, Doherty GM, Mandel SJ, Nikiforov YE, et al. 2015 American thyroid association management guidelines for adult patients with thyroid nodules and differentiated thyroid cancer: the american thyroid association guidelines task force on thyroid nodules and differentiated thyroid cancer. Thyroid. (2016) 26:1–133. doi: 10.1089/thy.2015.0020, PMID: 26462967

PubMed Abstract | Crossref Full Text | Google Scholar

2. Ali SZ, Baloch ZW, Cochand-Priollet B, Schmitt FC, Vielh P, and VanderLaan PA. The 2023 bethesda system for reporting thyroid cytopathology. Thyroid. (2023) 33:1039–44. doi: 10.1089/thy.2023.0141, PMID: 37427847

PubMed Abstract | Crossref Full Text | Google Scholar

3. Nayar R and Ivanovic M. The indeterminate thyroid fine-needle aspiration: experience from an academic center using terminology similar to that proposed in the 2007 National Cancer Institute Thyroid Fine Needle Aspiration State of the Science Conference. Cancer. (2009) 117:195–202. doi: 10.1002/cncy.20029, PMID: 19382174

PubMed Abstract | Crossref Full Text | Google Scholar

4. Yang J, Schnadig V, Logrono R, and Wasserman PG. Fine-needle aspiration of thyroid nodules: a study of 4703 patients with histologic and clinical correlations. Cancer. (2007) 111:306–15. doi: 10.1002/cncr.22955, PMID: 17680588

PubMed Abstract | Crossref Full Text | Google Scholar

5. Yassa L, Cibas ES, Benson CB, Frates MC, Doubilet PM, Gawande AA, et al. Long-term assessment of a multidisciplinary approach to thyroid nodule diagnostic evaluation. Cancer. (2007) 111:508–16. doi: 10.1002/cncr.23116, PMID: 17999413

PubMed Abstract | Crossref Full Text | Google Scholar

6. Bongiovanni M, Krane JF, Cibas ES, and Faquin WC. The atypical thyroid fine-needle aspiration: past, present, and future. Cancer Cytopathol. (2012) 120:73–86. doi: 10.1002/cncy.20178, PMID: 21751429

PubMed Abstract | Crossref Full Text | Google Scholar

7. Orija IB, Pineyro M, Biscotti C, Reddy SS, and Hamrahian AH. Value of repeating a nondiagnostic thyroid fine-needle aspiration biopsy. Endocr Pract. (2007) 13:735–42. doi: 10.4158/EP.13.7.735, PMID: 18194930

PubMed Abstract | Crossref Full Text | Google Scholar

8. Deveci MS, Deveci G, LiVolsi VA, and Baloch ZW. Fine-needle aspiration of follicular lesions of the thyroid. Diagnosis and follow-Up. Cytojournal. (2006) 3:9. doi: 10.1186/1742-6413-3-9, PMID: 16603062

PubMed Abstract | Crossref Full Text | Google Scholar

9. Yoo C, Choi HJ, Im S, Jung JH, Min K, Kang CS, et al. Fine needle aspiration cytology of thyroid follicular neoplasm: cytohistologic correlation and accuracy. Korean J Pathol. (2013) 47:61–6. doi: 10.4132/KoreanJPathol.2013.47.1.61, PMID: 23483732

PubMed Abstract | Crossref Full Text | Google Scholar

10. Alexander EK, Heering JP, Benson CB, Frates MC, Doubilet PM, Cibas ES, et al. Assessment of nondiagnostic ultrasound-guided fine needle aspirations of thyroid nodules. J Clin Endocrinol Metab. (2002) 87:4924–7. doi: 10.1210/jc.2002-020865, PMID: 12414851

PubMed Abstract | Crossref Full Text | Google Scholar

11. Trimboli P, Treglia G, Guidobaldi L, Romanelli F, Nigri G, Valabrega S, et al. Detection rate of FNA cytology in medullary thyroid carcinoma: a meta-analysis. Clin Endocrinol (Oxf). (2015) 82:280–5. doi: 10.1111/cen.12563, PMID: 25047365

PubMed Abstract | Crossref Full Text | Google Scholar

12. Na DG, Baek JH, Jung SL, Kim JH, Sung JY, Kim KS, et al. Core needle biopsy of the thyroid: 2016 consensus statement and recommendations from korean society of thyroid radiology. Korean J Radiol. (2017) 18:217–37. doi: 10.3348/kjr.2017.18.1.217, PMID: 28096731

PubMed Abstract | Crossref Full Text | Google Scholar

13. Na DG, Kim JH, Sung JY, Baek JH, Jung KC, Lee H, et al. Core-needle biopsy is more useful than repeat fine-needle aspiration in thyroid nodules read as nondiagnostic or atypia of undetermined significance by the Bethesda system for reporting thyroid cytopathology. Thyroid. (2012) 22:468–75. doi: 10.1089/thy.2011.0185, PMID: 22304417

PubMed Abstract | Crossref Full Text | Google Scholar

14. Cao H, Kao RH, and Hsieh MC. Comparison of core-needle biopsy and fine-needle aspiration in screening for thyroid Malignancy: a systematic review and meta-analysis. Curr Med Res Opin. (2016) 32:1291–301. doi: 10.1185/03007995.2016.1170674, PMID: 27010079

PubMed Abstract | Crossref Full Text | Google Scholar

15. Pitman MB, Abele J, Ali SZ, Duick D, Elsheikh TM, Jeffrey RB, et al. Techniques for thyroid FNA: a synopsis of the National Cancer Institute Thyroid Fine-Needle Aspiration State of the Science Conference. Diagn Cytopathol. (2008) 36:407–24. doi: 10.1002/dc.20829, PMID: 18478608

PubMed Abstract | Crossref Full Text | Google Scholar

16. Joo L, Na DG, Kim JH, and Seo H. Comparison of core needle biopsy and repeat fine-needle aspiration in avoiding diagnostic surgery for thyroid nodules initially diagnosed as atypia/follicular lesion of undetermined significance. Korean J Radiol. (2022) 23:280–8. doi: 10.3348/kjr.2021.0619, PMID: 35029081

PubMed Abstract | Crossref Full Text | Google Scholar

17. Choi YJ, Baek JH, Suh CH, Shim WH, Jeong B, Kim JK, et al. Core-needle biopsy versus repeat fine-needle aspiration for thyroid nodules initially read as atypia/follicular lesion of undetermined significance. Head Neck. (2017) 39:361–9. doi: 10.1002/hed.24597, PMID: 27704650

PubMed Abstract | Crossref Full Text | Google Scholar

18. Samir AE, Vij A, Seale MK, Desai G, Halpern E, Faquin WC, et al. Ultrasound-guided percutaneous thyroid nodule core biopsy: clinical utility in patients with prior nondiagnostic fine-needle aspirate. Thyroid. (2012) 22:461–7. doi: 10.1089/thy.2011.0061, PMID: 22304390

PubMed Abstract | Crossref Full Text | Google Scholar

19. Legesse T, Parker L, Heath J, and Staats PN. Distinguishing non-invasive follicular thyroid neoplasm with papillary-like nuclear features (NIFTP) from classic and invasive follicular-variant papillary thyroid carcinomas based on cytologic features. J Am Soc Cytopathol. (2019) 8:11–7. doi: 10.1016/j.jasc.2018.07.004, PMID: 30929754

PubMed Abstract | Crossref Full Text | Google Scholar

20. Chandler JB, Colunga M, Prasad ML, Callender GG, Quinn C, Chhieng D, et al. Identification of distinct cytomorphologic features in the diagnosis of NIFTP at the time of preoperative FNA: Implications for patient management. Cancer Cytopathol. (2017) 125:865–75. doi: 10.1002/cncy.21910, PMID: 28834409

PubMed Abstract | Crossref Full Text | Google Scholar

21. Selvaggi SM. The presence of multinucleated giant cells: Noninvasive follicular thyroid neoplasm with papillary-like nuclear features vs the follicular variant of papillary thyroid carcinoma. Diagn Cytopathol. (2019) 47:1007–10. doi: 10.1002/dc.24259, PMID: 31233283

PubMed Abstract | Crossref Full Text | Google Scholar

22. Strickland KC, Vivero M, Jo VY, Lowe AC, Hollowell M, Qian X, et al. Preoperative cytologic diagnosis of noninvasive follicular thyroid neoplasm with papillary-like nuclear features: A prospective analysis. Thyroid. (2016) 26:1466–71. doi: 10.1089/thy.2016.0280, PMID: 27457786

PubMed Abstract | Crossref Full Text | Google Scholar

23. Shin JH, Baek JH, Chung J, Ha EJ, J-h K, YH L, et al. Ultrasonography diagnosis and imaging-based management of thyroid nodules: revised korean society of thyroid radiology consensus statement and recommendations. Korean J Radiol. (2016) 17:370–95. doi: 10.3348/kjr.2016.17.3.370, PMID: 27134526

PubMed Abstract | Crossref Full Text | Google Scholar

24. Lee YH, Baek JH, Jung SL, Kwak JY, J-h K, and Shin JH. Ultrasound-guided fine needle aspiration of thyroid nodules: A consensus statement by the korean society of thyroid radiology. Korean J Radiol. (2015) 16:391–401. doi: 10.3348/kjr.2015.16.2.391, PMID: 25741201

PubMed Abstract | Crossref Full Text | Google Scholar

25. Hahn SY, Shin JH, Oh YL, and Park KW. Ultrasound-guided core needle biopsy techniques for intermediate or low suspicion thyroid nodules: which method is effective for diagnosis? Korean J Radiol. (2019) 20:1454–61. doi: 10.3348/kjr.2018.0841, PMID: 31544370

PubMed Abstract | Crossref Full Text | Google Scholar

26. Jung CK, Baek JH, Na DG, Oh YL, Yi KH, and Kang HC. 2019 Practice guidelines for thyroid core needle biopsy: a report of the Clinical Practice Guidelines Development Committee of the Korean Thyroid Association. J Pathol Transl Med. (2020) 54:64–86. doi: 10.4132/jptm.2019.12.04, PMID: 31964112

PubMed Abstract | Crossref Full Text | Google Scholar

27. Ho AS, Sarti EE, Jain KS, Wang H, Nixon IJ, Shaha AR, et al. Malignancy rate in thyroid nodules classified as Bethesda category III (AUS/FLUS). Thyroid. (2014) 24:832–9. doi: 10.1089/thy.2013.0317, PMID: 24341462

PubMed Abstract | Crossref Full Text | Google Scholar

28. Jung CK, Min HS, Park HJ, Song DE, Kim JH, Park SY, et al. Pathology reporting of thyroid core needle biopsy: A proposal of the korean endocrine pathology thyroid core needle biopsy study group. J Pathol Transl Med. (2015) 49:288–99. doi: 10.4132/jptm.2015.06.04, PMID: 26081825

PubMed Abstract | Crossref Full Text | Google Scholar

29. Min HS, Kim JH, Ryoo I, Jung SL, and Jung CK. The role of core needle biopsy in the preoperative diagnosis of follicular neoplasm of the thyroid. APMIS. (2014) 122:993–1000. doi: 10.1111/apm.12244, PMID: 24673498

PubMed Abstract | Crossref Full Text | Google Scholar

30. Park KW, Shin JH, Hahn SY, Oh YL, Kim SW, Kim TH, et al. Ultrasound-guided fine-needle aspiration or core needle biopsy for diagnosing follicular thyroid carcinoma? Clin Endocrinol (Oxf). (2020) 92:468–74. doi: 10.1111/cen.1416742

Crossref Full Text | Google Scholar

31. Sharma A, Jasim S, Reading CC, Ristow KM, Villasboas Bisneto JC, Habermann TM, et al. Clinical presentation and diagnostic challenges of thyroid lymphoma: A cohort study. Thyroid. (2016) 26:1061–7. doi: 10.1089/thy.2016.0095, PMID: 27256107

PubMed Abstract | Crossref Full Text | Google Scholar

32. Ha EJ, Baek JH, Lee JH, Kim JK, Song DE, Kim WB, et al. Core needle biopsy could reduce diagnostic surgery in patients with anaplastic thyroid cancer or thyroid lymphoma. Eur Radiol. (2016) 26:1031–6. doi: 10.1007/s00330-015-3921-y, PMID: 26201291

PubMed Abstract | Crossref Full Text | Google Scholar

33. Ha EJ, Baek JH, Na DG, Kim JH, Kim JK, Min HS, et al. The role of core needle biopsy and its impact on surgical management in patients with medullary thyroid cancer: clinical experience at 3 medical institutions. AJNR Am J Neuroradiol. (2015) 36:1512–7. doi: 10.3174/ajnr.A4317, PMID: 25929882

PubMed Abstract | Crossref Full Text | Google Scholar

34. Choi SH, Baek JH, Ha EJ, Choi YJ, Song DE, Kim JK, et al. Diagnosis of metastasis to the thyroid gland: comparison of core-needle biopsy and fine-needle aspiration. Otolaryngol Head Neck Surg. (2016) 154:618–25. doi: 10.1177/0194599816629632, PMID: 26908554

PubMed Abstract | Crossref Full Text | Google Scholar

35. Jung SM, Koo HR, Jang KS, Chung MS, Song CM, Ji YB, et al. Comparison of core-needle biopsy and repeat fine-needle aspiration for thyroid nodules with inconclusive initial cytology. Eur Arch Otorhinolaryngol. (2021) 278:3019–25. doi: 10.1007/s00405-020-06473-y, PMID: 33196875

PubMed Abstract | Crossref Full Text | Google Scholar

36. Su X, Yue C, Yang W, and Ma B. A comparative analysis of core needle biopsy and repeat fine needle aspiration in patients with inconclusive initial cytology of thyroid nodules. Front Endocrinol (Lausanne). (2024) 15:1309005. doi: 10.3389/fendo.2024.1309005, PMID: 38356956

PubMed Abstract | Crossref Full Text | Google Scholar

37. Kim K, Bae JS, Kim JS, Jung SL, and Jung CK. Diagnostic performance of thyroid core needle biopsy using the revised reporting system: comparison with fine needle aspiration cytology. Endocrinol Metab (Seoul). (2022) 37:159–69. doi: 10.3803/EnM.2021.1299, PMID: 35255608

PubMed Abstract | Crossref Full Text | Google Scholar

38. Brandler TC, Zhou F, Liu CZ, Cho M, Lau RP, Simsir A, et al. Can noninvasive follicular thyroid neoplasm with papillary-like nuclear features be distinguished from classic papillary thyroid carcinoma and follicular adenomas by fine-needle aspiration? Cancer Cytopathol. (2017) 125:378–88. doi: 10.1002/cncy.21848, PMID: 28296267

PubMed Abstract | Crossref Full Text | Google Scholar

39. Ibrahim AA and Wu HH. Fine-needle aspiration cytology of noninvasive follicular variant of papillary thyroid carcinoma is cytomorphologically distinct from the invasive counterpart. Am J Clin Pathol. (2016) 146:373–7. doi: 10.1093/ajcp/aqw126, PMID: 27543982

PubMed Abstract | Crossref Full Text | Google Scholar

40. Rossi ED, Faquin WC, Baloch Z, Fadda G, Thompson L, Larocca LM, et al. Noninvasive follicular thyroid neoplasm with papillary-like nuclear features (NIFTP): update and diagnostic considerations-a review. Endocr Pathol. (2019) 30:155–62. doi: 10.1007/s12022-019-9574-7, PMID: 30953289

PubMed Abstract | Crossref Full Text | Google Scholar

41. Tastekin E, Keskin E, Can N, Canberk S, Mut A, Erdogan E, et al. CD56, CD57, HBME1, CK19, Galectin-3 and p63 immunohistochemical stains in differentiating diagnosis of thyroid benign/malign lesions and NIFTP. Pol J Pathol. (2019) 70:286–94. doi: 10.5114/pjp.2019.93131, PMID: 32146798

PubMed Abstract | Crossref Full Text | Google Scholar

42. Lee SH, Park GS, Jung SL, Kim M-H, Bae JS, Lim DJ, et al. Core-needle biopsy for the preoperative diagnosis of follicular neoplasm in thyroid nodule screening: a validation study. Pathology-Research Practice. (2016) 212:44–50.

Google Scholar

43. Yoon RG, Baek JH, Lee JH, Choi YJ, Hong MJ, Song DE, et al. Diagnosis of thyroid follicular neoplasm: fine-needle aspiration versus core-needle biopsy. Thyroid. (2014) 24:1612–7. doi: 10.1089/thy.2014.0140, PMID: 25089716

PubMed Abstract | Crossref Full Text | Google Scholar

44. Piticchio T, Wolde Sellasie S, D'Arrigo F, Galeano F, Barca I, Prinzi A, et al. Clinical management of indeterminate thyroid nodules needs to be revisited. New evidence for a personalized approach to the problem. J Endocrinol Invest. (2025) 48:885–93. doi: 10.1007/s40618-024-02510-3, PMID: 39630398

PubMed Abstract | Crossref Full Text | Google Scholar

45. Ha EJ, Chung SR, Na DG, Ahn HS, Chung J, Lee JY, et al. 2021 Korean thyroid imaging reporting and data system and imaging-Based management of thyroid nodules: korean society of thyroid radiology consensus statement and recommendations. Korean J Radiol. (2021) 22:2094–123. doi: 10.3348/kjr.2021.0713, PMID: 34719893

PubMed Abstract | Crossref Full Text | Google Scholar

Keywords: thyroid nodule, atypia of undetermined significance, fine-needle aspiration, core-needle biopsy, NIFTP

Citation: Kim Y, Shin JH, Sung Y-N, Park D, Oh H, Ryu HS, Kim KJ, Kim HJ, Kim SG, Kim HY, Jung KY, Baek S-K and Ahn S (2025) Malignancy risk in AUS thyroid lesions: comparison between FNA and CNB with implications for NIFTP diagnosis. Front. Endocrinol. 16:1692071. doi: 10.3389/fendo.2025.1692071

Received: 25 August 2025; Accepted: 10 October 2025;
Published: 24 October 2025.

Edited by:

Erivelto Martinho Volpi, Hospital Alemão Oswaldo Cruz, Brazil

Reviewed by:

Isabella Albuquerque Pinto Rebello, Federal University of Rio de Janeiro, Brazil
Sium Wolde Sellasie, University of Rome Tor Vergata, Italy

Copyright © 2025 Kim, Shin, Sung, Park, Oh, Ryu, Kim, Kim, Kim, Kim, Jung, Baek and Ahn. This is an open-access article distributed under the terms of the Creative Commons Attribution License (CC BY). The use, distribution or reproduction in other forums is permitted, provided the original author(s) and the copyright owner(s) are credited and that the original publication in this journal is cited, in accordance with accepted academic practice. No use, distribution or reproduction is permitted which does not comply with these terms.

*Correspondence: Sangjeong Ahn, dmFuaXRhc2FobkBnbWFpbC5jb20=

Disclaimer: All claims expressed in this article are solely those of the authors and do not necessarily represent those of their affiliated organizations, or those of the publisher, the editors and the reviewers. Any product that may be evaluated in this article or claim that may be made by its manufacturer is not guaranteed or endorsed by the publisher.