REVIEW article
Front. Endocrinol.
Sec. Renal Endocrinology
This article is part of the Research TopicInnovative Therapeutic Strategies for Chronic Kidney Disease: From Molecular Mechanisms to Clinical PracticeView all 11 articles
Parathyroid Hormone Assay Standardization in CKD-MBD: Resolving Heterogeneity for Precision Medicine
Provisionally accepted- 1beijing massage hospital, Beijing, China
- 2Beijing Hospital, Beijing, China
Select one of your emails
You have multiple emails registered with Frontiers:
Notify me on publication
Please enter your email address:
If you already have an account, please login
You don't have a Frontiers account ? You can register here
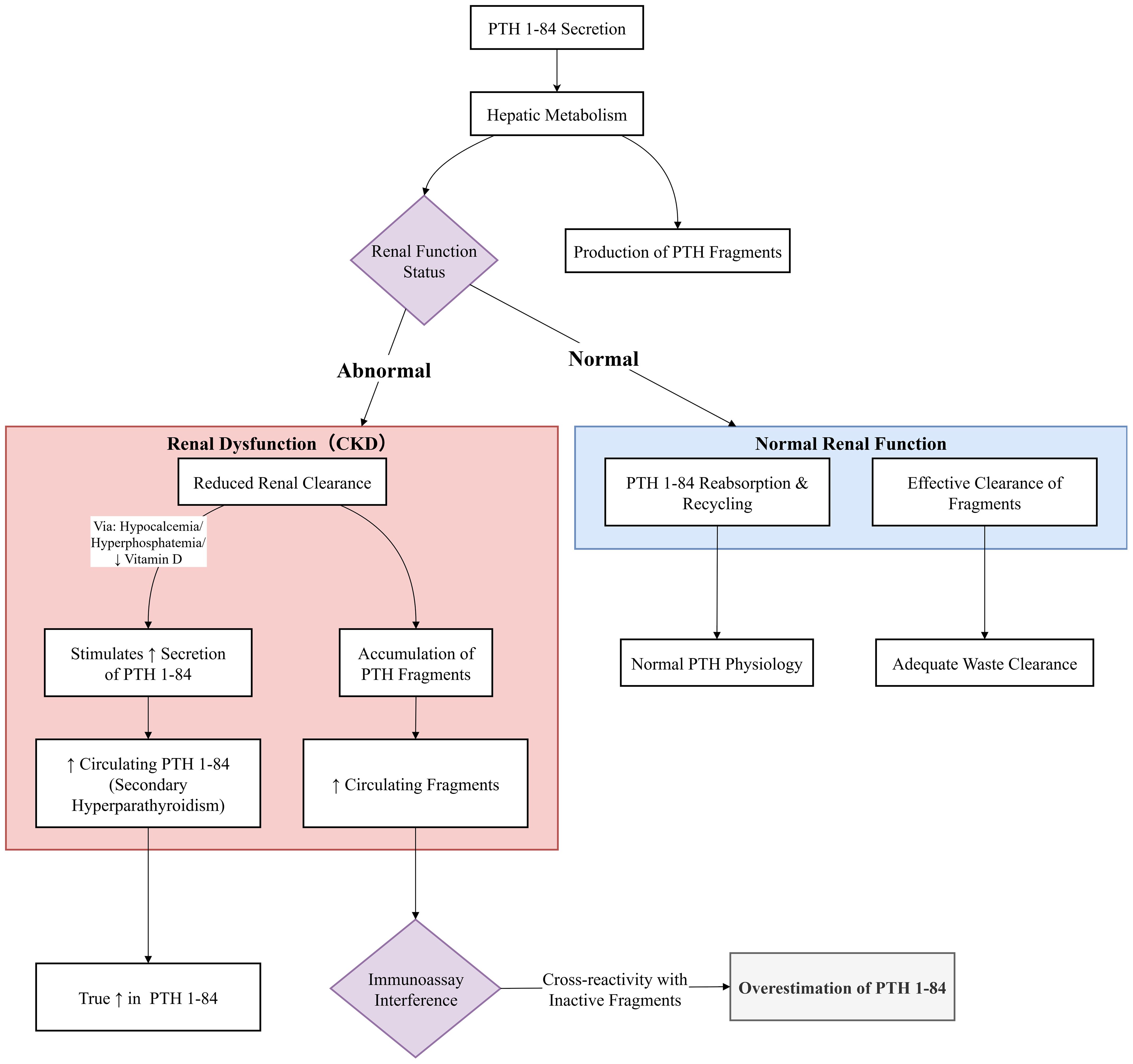
Parathyroid hormone (PTH) plays a crucial role in calcium homeostasis and bone metabolism. Accurate measurement of PTH is essential for diagnosing and managing various endocrine and osteological diseases, particularly in the context of chronic kidney disease-mineral and bone disorder (CKD-MBD). Current immunoassays—categorized into three generations—struggle with PTH's molecular heterogeneity. Mass spectrometry (MS) offers structural specificity, with recent advances achieving satisfactory sensitivity for intact 1-84 PTH quantification and identifying clinically relevant fragments. This review synthesizes the technological limitations of PTH measurement methods, highlights the critical standardization challenges, and discusses evolving strategies, including MS, to pave the way for reliable PTH testing in CKD management.
Keywords: PTH, CKD-MBD, heterogeneity, standardization, LC-MS/MS
Received: 09 Sep 2025; Accepted: 27 Oct 2025.
Copyright: © 2025 Bai, Zhang, Zhou, Xu and Ma. This is an open-access article distributed under the terms of the Creative Commons Attribution License (CC BY). The use, distribution or reproduction in other forums is permitted, provided the original author(s) or licensor are credited and that the original publication in this journal is cited, in accordance with accepted academic practice. No use, distribution or reproduction is permitted which does not comply with these terms.
* Correspondence:
Chuanbao Zhang, 355221@qq.com
Weiyan Zhou, wyzhou@nccl.org.cn
Disclaimer: All claims expressed in this article are solely those of the authors and do not necessarily represent those of their affiliated organizations, or those of the publisher, the editors and the reviewers. Any product that may be evaluated in this article or claim that may be made by its manufacturer is not guaranteed or endorsed by the publisher.
