ORIGINAL RESEARCH article
Front. Immunol.
Sec. Multiple Sclerosis and Neuroimmunology
Natalizumab and fumarate treatment differentially modulate CD4+ T cell and B cell subtypes in multiple sclerosis patients without impacting durable COVID-19 vaccine responses
Provisionally accepted- 1Grossman School of Medicine, New York University, New York, New York, United States
- 2Perlmutter Cancer Center, Langone Medical Center, New York University, New York, New York, United States
- 3Applied Bioinformatics Laboratories, Grossman School of Medicine, New York University, New York, United States
- 4Langone Health Multiple Sclerosis Comprehensive Care Center, New York University, New York, United States
- 5Biogen, Cambridge, United States
Select one of your emails
You have multiple emails registered with Frontiers:
Notify me on publication
Please enter your email address:
If you already have an account, please login
You don't have a Frontiers account ? You can register here
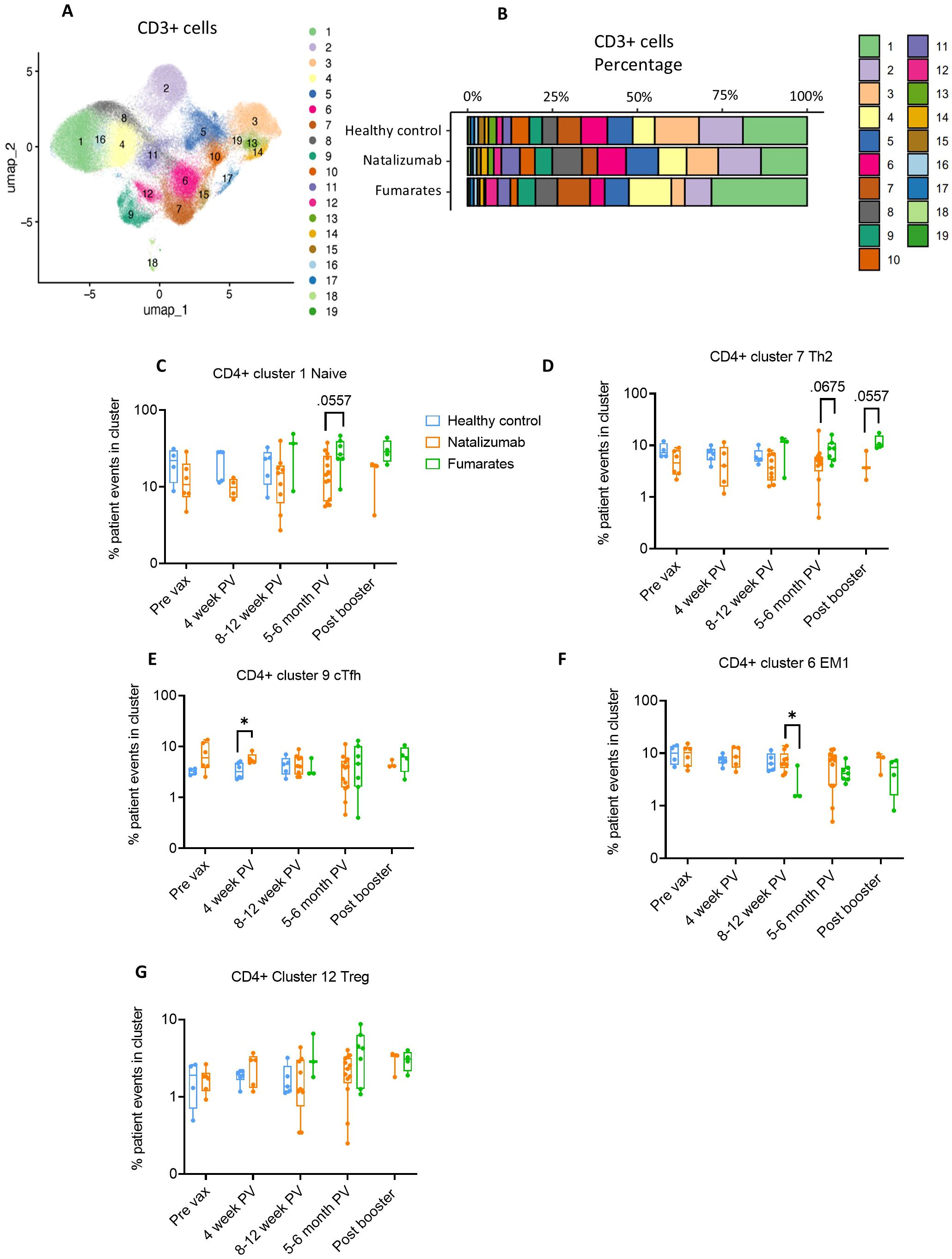
There is a greater risk of complications from severe COVID-19 in immunocompromised patients with multiple sclerosis (pwMS) treated with certain disease-modifying therapies (DMTs), as well as a diminished vaccine response. In this exploratory study, we recruited 28 patients with Relapsing Remitting MS (RRMS, n=24) or Secondary Progressive MS (SPMS, n=4) receiving treatment with either natalizumab or fumarates prior to baseline sample collection. Blood samples were collected before vaccination (baseline), between 4 weeks and 6 months post vaccination, and post booster. A multiplex bead immunoassay (MBI) was used to measure anti-Spike IgG, while IFNγ and IL-2 ELISpot assays were used to determine T cell activation. A 35-color spectral flow cytometry panel was used to phenotype bulk B and T cells and SARS-CoV-2-specific T cells, while dimensionality reduction was performed for further phenotypic analysis. We observed a significantly increased absolute lymphocyte count (ALC) (p=0.0003) in natalizumab-treated pwMS when compared to fumarate-treated pwMS primarily due to increased circulating CD19+ B cells. Fumarate-treated pwMS exhibited a diminished Th1/Th2 ratio when compared to natalizumab-treated pwMS (p=0.0004) or healthy controls (p=0.0745), while natalizumab treatment marginally increased the Th1/Th2 ratio compared to healthy controls (p=0.1311). The observed increase in B cells in natalizumab-treated pwMS were predominantly memory B cells, and double negative (DN) B cells. However, no significant differences between the treatment groups were seen in terms of Spike IgG titers following the initial vaccination course or booster dose, nor in SARS-CoV-2-specific CD4+ responses, all of which remained robust for at least 6 months post-vaccination. The magnitude of humoral and cellular immune responses in both treatment groups were comparable to vaccinated healthy controls. Additionally, SARS-CoV-2 spike-specific CD4+ T cell phenotyping revealed a Th2 dominant response to booster dose in natalizumab-treated pwMS (p=0.0485) but not fumarate-treated pwMS.Conclusion: pwMS treated with natalizumab or fumarates exhibit similarly robust and durable SARS-CoV-2 specific T cell and humoral responses following vaccination and booster dose. DMT-treated pwMS showing comparable responses to healthy individuals following initial vaccination supports the notion that treatment with these specific DMTs does not diminish strong, long-lasting immunity conferred by COVID-19 vaccination, despite the phenotypic differences modulated by each therapy.
Keywords: Multiple scleorsis (MS), T cell, B cell, SARS-CoV-2, COVID-19, Natalizumab (Tysabri), fumarate, Vaccine
Received: 28 Jan 2025; Accepted: 05 Aug 2025.
Copyright: © 2025 Curtin, Velmurugu, Dibba, Hao, Nyovanie, Lopez, Mieles, Ng, Perdomo, Scott, Lewin, Avila, Smrtka, Patskovsky, Howard, Silverman and Krogsgaard. This is an open-access article distributed under the terms of the Creative Commons Attribution License (CC BY). The use, distribution or reproduction in other forums is permitted, provided the original author(s) or licensor are credited and that the original publication in this journal is cited, in accordance with accepted academic practice. No use, distribution or reproduction is permitted which does not comply with these terms.
* Correspondence: 
Jonathan  Howard, jonathan.howard@nyulangone.org
Gregg  Joshua Silverman, gregg.silverman@nyulangone.org
Michelle  Krogsgaard, michelle.krogsgaard@nyumc.org
Disclaimer: All claims expressed in this article are solely those of the authors and do not necessarily represent those of their affiliated organizations, or those of the publisher, the editors and the reviewers. Any product that may be evaluated in this article or claim that may be made by its manufacturer is not guaranteed or endorsed by the publisher.
