ORIGINAL RESEARCH article
Front. Immunol.
Sec. Cancer Immunity and Immunotherapy
This article is part of the Research TopicCommunity Series in Novel Biomarkers for Predicting Response to Cancer Immunotherapy: Volume IIIView all 23 articles
Prognostic differential subpopulation classification and immunotherapy response prediction in pancreatic cancer patients based on the gene features of necrotizing apoptosis
Provisionally accepted- 1Second Affiliated Hospital of Nanchang University, Nanchang, China
- 2The First Clinical Medical college, Nanchang University, Xuefu Road, Nanchang, Jiangxi 330006, China, Nanchang, China
- 3Queen Mary college, Jiangxi Medical College, Nanchang University, Xuefu Road, Nanchang, Jiangxi 330006, China, Nanchang, China
- 4School of Public Health, Nanchang University, Xuefu Road, Nanchang, Jiangxi 330006, China, Nanchang, China
- 5The Second Clinical Medical college, Nanchang University, Xuefu Road, Nanchang, Jiangxi 330006, China, Nanchang, China
- 6The forth Clinical School of Nanchang University, the South Road of Bayi Square, Nanchang, Jiangxi 330006, China, Nanchang, China
- 7Department of Colorectal Surgery, The Second Hospital of Zhejiang University School of Medicine, Zhejiang University, Hangzhou 310009, China, Hangzhou, China
Select one of your emails
You have multiple emails registered with Frontiers:
Notify me on publication
Please enter your email address:
If you already have an account, please login
You don't have a Frontiers account ? You can register here
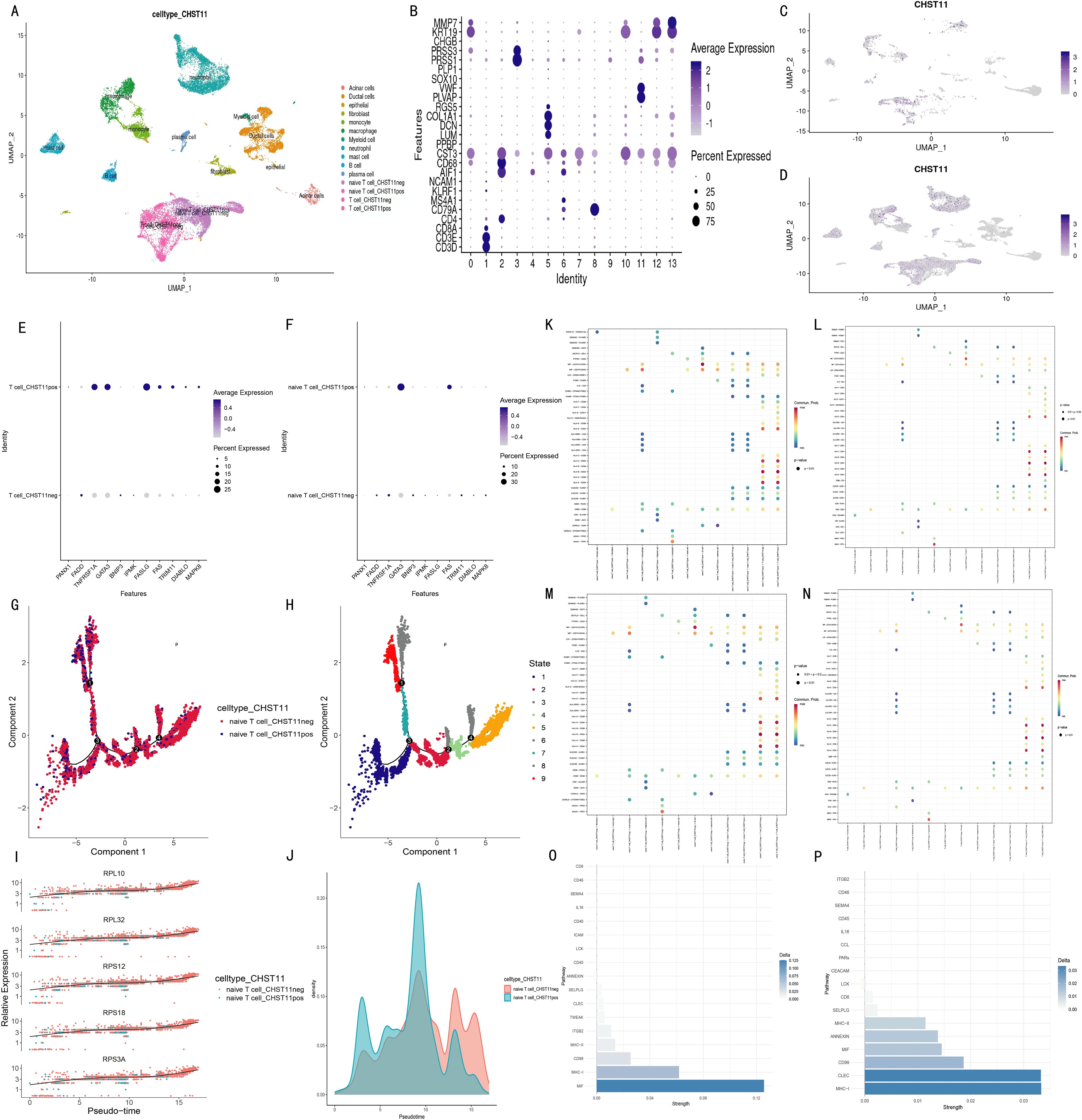
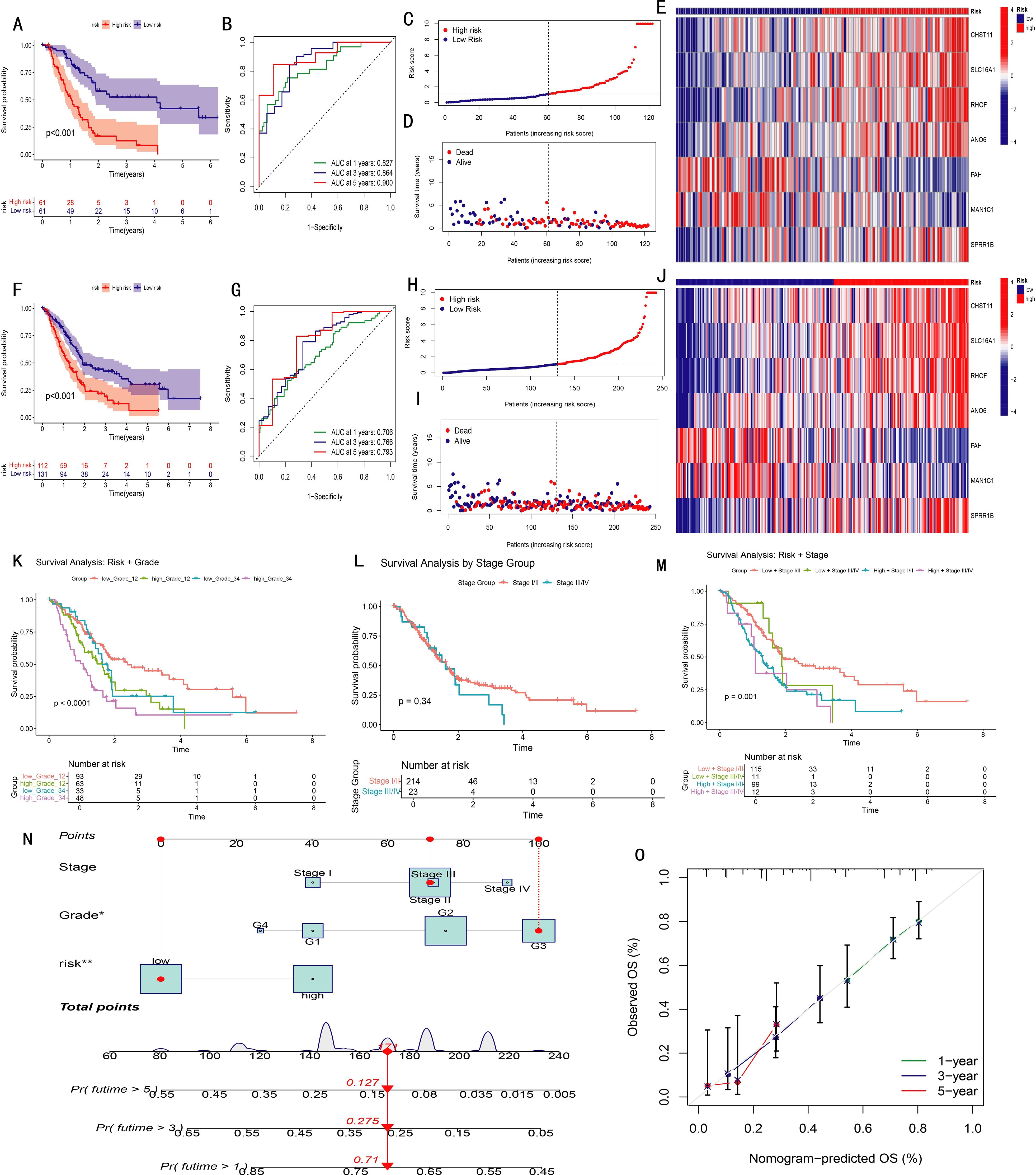
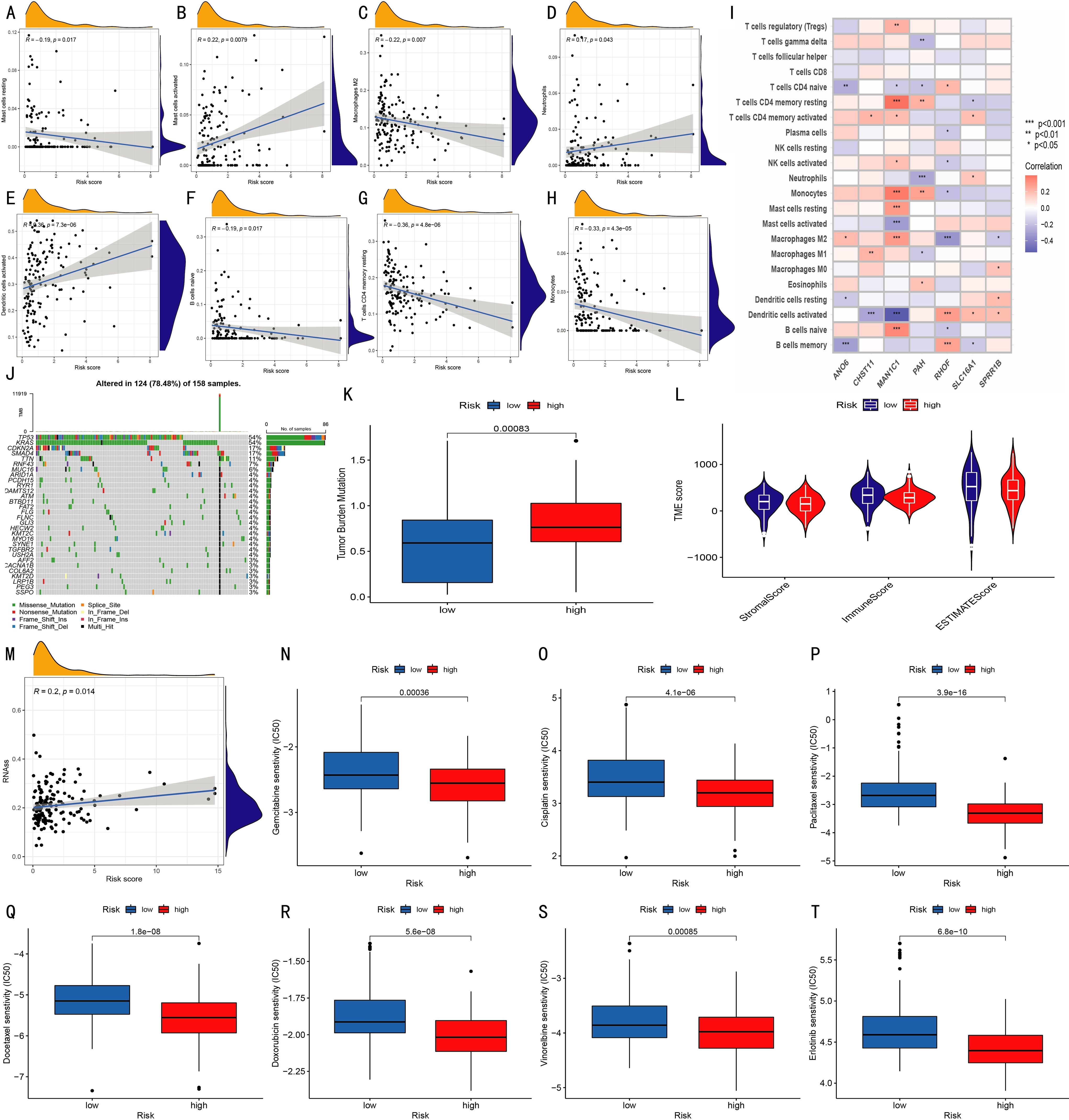
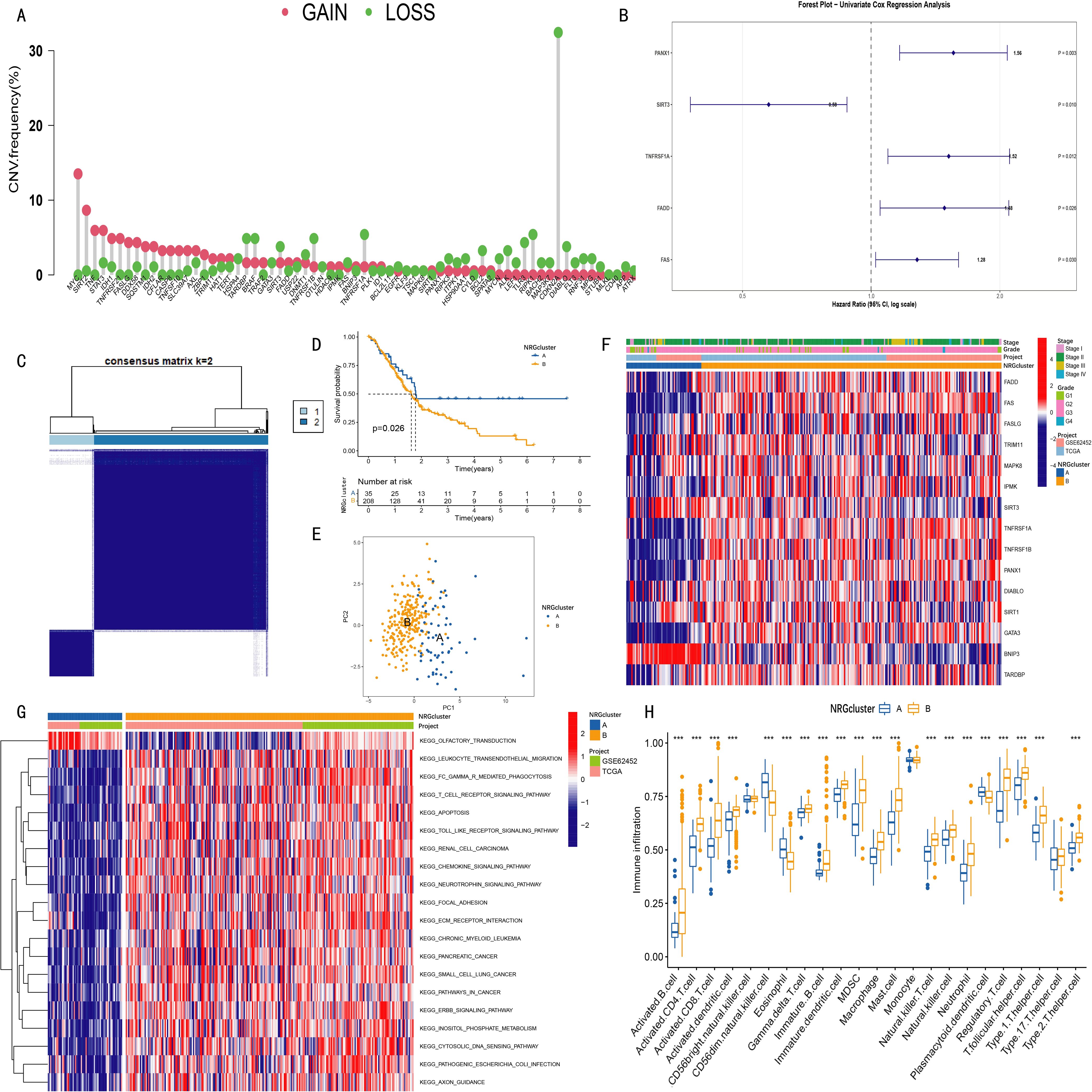
In this study, 67 necroptosis-related genes (NRGs) were collected from the literature, and 15 genes were identified to perform the initial clustering, which classified patients into two NRG subtypes. Differentially expressed gene analysis identified 495 prognosis-related genes. These were subsequently utilized for a second clustering to define two gene subtypes. Seven key genes were then selected to construct a prognostic model, and patients were stratified into high- and low-risk groups. We found that NRGcluster A and geneCluster B largely overlapped and were predominantly classified as low-risk groups. Among the 15 NRGs, 11 showed significant expression differences between the high- and low-risk groups. We next validated the prognostic characteristics of the seven model genes in an external cohort, focusing on CHST11, the most significant prognostic marker. Spearman correlation analysis revealed that CHST11 was significantly correlated with 13 of the 15 NRGs. Furthermore, we investigated the associations between CHST11 and immune response, immune cells, and malignant epithelial cells across three single-cell datasets, and characterized its expression patterns. In addition, Mendelian randomization analysis was performed to identify genes associated with pancreatic cancer from the differentially expressed gene set, analyzing their prognostic features and correlations with CHST11 using transcriptomic data. Finally, spatial transcriptomics was applied to visualize the spatial distribution of the CHST11.
Keywords: Carbohydrate sulfotransferase 11, multi-omics, necrotizing apoptosis, Pancreatic Cancer, Spatial transcriptomics
Received: 12 Mar 2025; Accepted: 03 Nov 2025.
Copyright: © 2025 Liao, Fu, Liu, Yu, Jin, Cheng, Yang, Ai, Liu, Guo, Liu, Yan, Li, Xu, Yan, Gan, Cheng, Zhu, Cai, Xu, Li, Wang and Xu. This is an open-access article distributed under the terms of the Creative Commons Attribution License (CC BY). The use, distribution or reproduction in other forums is permitted, provided the original author(s) or licensor are credited and that the original publication in this journal is cited, in accordance with accepted academic practice. No use, distribution or reproduction is permitted which does not comply with these terms.
* Correspondence: Xiaozhong Wang, xiaozhongwangncu@163.com
Disclaimer: All claims expressed in this article are solely those of the authors and do not necessarily represent those of their affiliated organizations, or those of the publisher, the editors and the reviewers. Any product that may be evaluated in this article or claim that may be made by its manufacturer is not guaranteed or endorsed by the publisher.
