Your new experience awaits. Try the new design now and help us make it even better

ORIGINAL RESEARCH article

Front. Immunol., 22 September 2025

Sec. Cancer Immunity and Immunotherapy

Volume 16 - 2025 | https://doi.org/10.3389/fimmu.2025.1593913

CD8+ T–NK cell crosstalk establishes preemptive immunosurveillance to eliminate antigen–escape tumors

Roman V. Uzhachenko&#x;Roman V. Uzhachenko1‡Salvador Gonzlez Ochoa&#x;Salvador González Ochoa1‡Thanigaivelan Kanagasabai&#x;Thanigaivelan Kanagasabai1‡Harshana RajakarunaHarshana Rajakaruna2Menaka C. Thounaojam,Menaka C. Thounaojam1,3Maria Teresa P. de Aquino&#x;Maria Teresa P. de Aquino1†Tanu Rana&#x;Tanu Rana1†Lino CostaLino Costa4Alexander TerekhovAlexander Terekhov4William H. HofmeisterWilliam H. Hofmeister4Thomas J. Sayers,Thomas J. Sayers5,6Claude BoyerClaude Boyer7Alla V. IvanovaAlla V. Ivanova1J. Shawn GoodwinJ. Shawn Goodwin1Anne-Marie Schmitt-VerhulstAnne-Marie Schmitt-Verhulst7Anil Shanker,,,,*Anil Shanker1,2,5,6,7*
  • 1Department of Biochemistry, Cancer Biology, Neuroscience and Pharmacology, Meharry Medical College School of Medicine, Nashville, TN, United States
  • 2The Office for Research and Innovation, Meharry Medical College, Nashville, TN, United States
  • 3Department of Biomedical Sciences, Meharry Medical College School of Graduate Studies, Nashville, TN, United States
  • 4Center for Laser Applications, University of Tennessee Space Institute, Tullahoma, TN, United States
  • 5Basic Research Program, Leidos Biomedical Research, Inc., Frederick National Laboratory for Cancer Research, Frederick, MD, United States
  • 6Cancer and Inflammation Program, National Cancer Institute-Frederick, Frederick, MD, United States
  • 7Centre d’Immunologie de Marseille-Luminy, Aix Marseille Université UM2, Institut National de la Santé et de la Recherche Médicale U1104, Centre National de la Recherche Scientifique UMR7280, Marseille, France

Background and objective: Tumor antigen–escape variants undermine immunotherapy by subverting lymphocyte effector functions and reshaping tumor–immune dynamics. It is essential to delineate functional interplay within immune networks during tumor progression. We investigated whether homeostatic crosstalk between CD8+T cells and natural killer (NK) cells preempts tumor antigen–escape.

Methods: Adoptive CD8+T cell transfers were administered before (D–7, homeostatic pre-priming) or after (D+1) tumor establishment in Rag1−/− and Rag1−/−γc−/− mice. Antigen presentation, immune activation, proliferation, cytotoxicity, and memory were quantified by flow cytometry, live bioluminescence and confocal imaging. Monoculture, co-culture, and a 3D silica nanofiber carpet mimicking basement-membrane-like topography modeled intercellular interactions. Signaling arrays and motion metrics (Speed-Distance Index, deceleration) were conducted. Human ligand–receptor pairs engaged in CD8+T–NK crosstalk were probed in silico.

Results and discussion: Pre-tumor D–7 CD8+T cell transfer completely suppressed antigen–escape tumors with NK cells as major effectors showing elevated CD25, CD69, CD107a, and GzmB, marking activated and effector phenotype, and promoting central-memory CD62L⁺CD44⁺CD8⁺TCM precursors. By contrast, post-tumor D+1–transferred CD8+T cells allowed emergence of tumor variants resistant to antigen-specific cytolysis as assessed on day 25, despite those T cells retaining higher intrinsic cytotoxic capacity than the D–7 T cell cohort. Mechanistically, CD8+T and NK cells formed stable contacts through pseudopodial intercellular nanotubes enabling bidirectional membrane exchange and signaling via STAT, Akt, and mTOR pathways, augmenting NK effector function and promoting CD8+TCM differentiation. In silico analysis identified human ligand–receptor pairs engaged in CD8+T–NK adhesion, stimulatory and regulatory axes, including CD200–CD200R, PD-L1–PD-1, and CD18/CD11a–DNAM-1 (CD226). Together, data support a three-phase model of preemptive immunosurveillance initiated by early CD8⁺T–NK crosstalk.

Conclusion: Homeostatic conditioning and effector cooperativity between CD8+T and NK cells protect against tumor immune escape. The findings uncover a mechanistic axis of preemptive immunosurveillance that lays the foundation for next-generation preventive immunotherapies to control antigen–escape tumors.

1 Introduction

The immune system is a highly dynamic network of specialized cells whose functions are governed by intricate regulatory feedback loops. A key challenge in immunology is understanding how lymphocyte interactions adapt in tumor-afflicted tissues, where the immunosuppressive inflammatory environment often undermines antitumor lymphocytes and the crosstalk between intratumoral immune cells (1, 2). Even genetically engineered antitumor T cells from a cancer patient, bolstered by immune checkpoint blockade antibodies, have failed to increase the post-metastasis 5-year relapse-free survival rate in most malignancies (< 25%) other than leukemia and desmoplastic melanoma (3). Further limiting the effectiveness of engineered TCR T cell therapies are issues such as TCR chain mispairing and the generation of self-reactive TCR heterodimers, which can lead to lethal off-target responses (4, 5). In addition, the extreme sensitivity and specificity with which the TCR-transduced T cells recognize tumor cells could enhance the antigenic drift in the “immunoedited” tumor variants, involving distinct cell germline genes (6). These complexities with intrinsic safety risks curtail the efficacy of current T cell therapies and may jeopardize the outcomes of the personalized mutanome vaccines aiming to elicit robust antitumor T cell responses (7).

Furthermore, tumor endogenous strategies can shape disease progression and promote the emergence of antigen–escape variants, impacting the T cell response due to their lack of immunogenicity, which is considered an effective mechanism used by "cold" tumor cells to evade the immune recognition (8, 9). During the effector phase, cells such as CD4+T lymphocytes, dendritic cells, and even stromal cells play crucial roles in sustaining CD8+T cell responses (10, 11). However, it is poorly acknowledged how CD8+T cells encounter challenges in mounting effective responses against tumor antigens during the initial encounter and beyond the effector phase through the generation of memory.

Therefore, it is imperative to delve into the complex immunological mechanisms and cellular interactions underlying the development of a response to tumor antigen–escape variants. This knowledge is fundamental in devising targeted therapies that can support the immune system in managing and controlling the evolving tumor variants. Using a tumor model expressing the cancer–germline self-antigen P1A encoded by the X-linked gene Trap1a, a model akin to human cancer–germline counterparts such as MAGE (12, 13), we discovered a unique tumor-localized phenomenon, where CD8+T cells play an essential role in activating NK cells (14, 15). This study investigates the biological significance of homeostatic immune priming and mechanisms underlying interactions between CD8+T lymphocytes and NK cells to provide effective immunosurveillance against tumor antigen–escape variants. The results demonstrate that preemptive adoptive T cell transfer not only prevents tumor development but also drives complete rejection of emerging antigen–escape variants by eliciting a cooperative effector program involving CD8+T and NK cells.

2 Materials and methods

2.1 Mice

BALB/c, Rag1−/−B6, or Rag1−/−B10.D2-Hc1 H2d H2-T18c/nSnJ mice (6–8 weeks) were purchased from Harlan Laboratories or The Jackson Laboratory. Mice heterozygous for H-2Ld/P1A35-43-specific TCR transgene were maintained on the Rag1−/−B10.D2 background (TCRP1A-B10.D2 Rag1−/−) and genotyped as described previously (16). Mice deficient for the common cytokine receptor γ-chain (γc−/−) (courtesy J. P. Di Santo, Institut Pasteur, Paris, France) were crossed with Rag1−/−B10.D2 mice to establish a Rag1−/−γc−/−B10.D2 line. Mice Gzmb-Tom-KI/KI was produced by homologous recombination to express GZMB-Tomato registered as EM:05732 at the European Mouse Mutant Archive (EMMA), crossed with Rag1−/−B10.D2 mice and genotyped as described previously (17). Mice were bred and housed in a pathogen-free environment in the animal facility of Centre d’Immunologie de Marseille-Luminy (Marseille, France), National Cancer Institute (NCI)-Frederick, or Meharry Medical College. The studies complied with the protocols approved by the Institutional Animal Care and Use Committee regulations and were in accordance with the procedures outlined in the National Institutes of Health Guide for the Care and Use of Laboratory Animals and French and European directives.

2.2 Cell lines

Mastocytoma P815 (H-2d) sublines, namely, P511 expressing P1A and P1.204 deficient in P1A but similar in co-stimulatory or MHC expression characteristics (18) (courtesy B. Van den Eynde, Ludwig Institute for Cancer Research, Brussels, Belgium). Tumor cells were maintained in 10% FCS-supplemented standard RPMI-1640 medium and authenticated regularly with reference stocks to ensure fidelity; sterility and mycoplasma testing were also performed routinely. Low-passage (< 5) tumor cell cultures were used for the experiments.

2.3 Tumor establishment

Mastocytoma sublines (P511 and P1.204) were transplanted individually (1 x 106) or mixed (1 x 106 each) s.c. between brachial and inguinal LN. Luciferase-expressing tumor cell clones, P511-Luc or P1.204-Luc, were obtained after transfection of P511 or P1.204 cells with vector pEGFPLUC (BD Biosciences/BD Clontech) by Lipofectamine 2000 (Invitrogen Life Technologies), followed by G418 selection. Tumors showed a well-localized and regularly shaped form. In some experiments, tumor transplantation was performed with cells isolated from the solid tumor mass excised after in-vivo growth of at least 14 days in Rag1−/− or 25 days in TCRP1ACD8+T cell-transferred Rag1−/− mice using the Tumor Dissociation Kit, mouse (Cat# 130-096-730, Miltenyi Biotec). The tumor growth was monitored by measuring the two perpendicular diameters of the solid tumors every fourth day with Vernier calipers. Tumor size or survival was recorded for at least three months or until the tumor burden reached 400 mm2. Survival analysis was performed using GraphPad Prism v10.2.3 (GraphPad Software), and the statistical difference between the survival curves was analyzed using a log-rank test.

2.4 T cell adoptive transfers and animal imaging

Mice received an i.v. injection of naïve TCRP1ACD8+T cells isolated from LN of TCRP1ARag1−/−B10.D2 mice in pre- and post-tumor establishment conditions. In other experiments, mice were shaved on the flanks and then injected s.c. with 1 x 106 P511-Luc or P1.204-Luc individually or with a mixture of 1 x 106 P511 plus 1x106 P1.204-Luc on the same flank. Some mice received an i.v. injection of 2 x 106 TCRP1ACD8+T cells 5 days earlier. Tumor growth was monitored by luciferase signal from luciferase-expressing cells, followed by bioluminescence imaging. After luciferin (3 mg/mouse, i.p. injection), the mice were anesthetized in a chamber flushed with a mixture of isofluorane (4% in air) and placed in the NightOwl LB981 (Berthold Technologies) under continuous anaesthetization (1.5-3% isofluorane in O2). First, a black-and-white photographic image was acquired using a 100-ms exposure. Next, 10 minutes after luciferin injection, the luminescent image was acquired using a 2-minute photon integration period with background subtraction (pixel binning 8x8). Quantification was performed using Berthold Technologies software. For visualizing endogenous Tomato fluorescence corresponding to the GzmB-tdTom (GzmB) protein, 1 x 106 P1A+P511 cells were established s.c. in Rag1−/−B10.D2 or Rag1−/−GzmB-TomB10.D2 mice followed by an i.v. transfer of 3 x 106 TCRP1ACD8+T cells on day 7. Tumor sections from mice euthanized after five days with or without T cell transfer were stained with NKp46 and CD8 antibodies and analyzed by confocal imaging.

2.5 Syngeneic dendritic cell differentiation and T cell activation

The generation of bone marrow-derived dendritic cells (DCs) was performed according to the published methodology in Machy P. et al. (19). Briefly, bone marrow cells were obtained from DBA/2 mice and cultured for three days in Dulbecco’s modified Eagle’s minimum essential medium (DMEM) supplemented with 10% fetal bovine serum (FBS), antibiotics, 2 mM glutamine, 2-mercaptoethanol 0.05 mM, and 30% conditioned medium from NIH3T3 cells containing granulocyte-macrophage colony-stimulating factor (GMCSF). The resulting cells were then diluted in 1:1 in the same medium (DMEM) and cultured for 10 days in non–tissue culture-treated 50 mm dishes. The non-adherent cells were washed and resuspended in supplemented RPMI-1640. After that, DCs were incubated overnight with 10−7 M P1A peptide (P1Ap) or media only as a control. Following the loading with P1A or media, the DCs were sub cultured in a 1:1 ratio with the CD8+T cells. Once T cells were fully activated (CD69highCD25highCD62Llow) and purified using CD8+T (Cat# 130-104-075, Miltenyi Biotec), they were used for T cell transfers.

2.6 Cytotoxicity assay

The cytolytic assay was performed by incubating purified stimulated or unstimulated TCRP1ACD8+T cells with P1A+P511 or P1AP1.204 tumor target cells labeled with 51Cr (New England Nuclear, Boston, MA). Purified TCRP1ACD8+T cells were stimulated in vitro for 3 days in 24-well plates with syngeneic wt T-depleted splenic APCs (106) loaded with the relevant cognate P1A35–43 peptide (LPYLGWLVF) or an irrelevant lymphocytic choriomeningitis virus nucleoprotein NP118–126 peptide. Target cells (1 x 104) were incubated with effector cells at 37°C, and the 51Cr release was assayed after 5.5 h.

2.7 T cell proliferation assay

The T cell divisions were quantified by flow cytometry using the intracytoplasmic stable 5-,6-carboxyfluorescein diacetate succinimidyl ester dye (CFSE) that exhibits sequential halving of the fluorescence intensity with each successive division. Purified TCRP1ACD8+T cells were incubated for 10 min at 37 °C with 5 μM CFSE (Molecular Probes, Eugene, OR) and washed before in-vitro culture with indicated conditions or injection in mice.

2.8 CD8+T–NK cell co-culture

Cells were purified by negative selection from the LN or splenocyte fraction using CD8+T (Cat# 130-104-075, Miltenyi Biotec) or NK cell isolation kits (Cat# 130-115-818, Miltenyi Biotec) according to the protocol provided by the manufacturer. The purity was estimated at ~95% by FACS analysis with specific cell-typic Abs. Purified CD8+T cells were stimulated with PMA (50 ng/mL) and ionomycin (1 μg/mL) for 36 h in RPMI-1640 medium supplemented with 10% FBS and 1% antibiotic-antimycotic mixture (Gibco) at 37 °C and 5% CO2. Once ~80% of T cells were CD25highCD69high by FACS, they were washed with PBS to remove residual PMA and ionomycin. Activated CD8+T cells were co-cultured with freshly isolated NK cells in a ratio 1:1 up to 36 h in a 3D silica nanofiber carpet plate or regular 24- or 96-well plates pre-coated with fibronectin (10 µg/mL) from bovine plasma (Sigma) for 1 h at 37 °C to increase intercellular contacts between CD8+T and NK cells as described previously (20). For controls, naïve or activated CD8+T and NK cells were cultured individually.

2.9 Live-cell 2D and 3D imaging of CD8+T–NK cell interactions and analysis of co-localization

Cells were imaged to obtain two-dimensional (2D) images in eight-well chambered cover glasses (Chambered Borosilicate Cover glass; Lab-Tek) coated with 10 µg/mL fibronectin (Sigma). For three-dimensional (3D) modeling, we prepared a scaffold by casting the polymer ϵ-polycaprolactone (PCL) (Sigma-Aldrich) into a femtosecond laser-machined glass template following the method of Rajput (21). The length, diameter, and density of nanofibers extracted from the base holes were controlled. Cast nanofibers were extracted from the template by thermally bonding a polycarbonate coverslip (Grace Bio-Labs HybriSlip, 22x22x0.25 mm) to the backside of the nanofibers pattern. The coverslip was then glued (Grace Bio-Labs SA-S-1L-SecureSeal 0.12 mm thick) to the bottom of a 35 mm culture dish (MaTek Corp., P35G-0-14C) in place of the glass cover slip. Several template patterns and nanofiber configurations were explored until a suitable nanofiber mat was achieved. Cells were imaged with a Nikon A1R laser scanning confocal microscope using excitation wavelengths of 488 and 561 with a 60x oil immersion objective (numerical aperture 1.4) and analyzed by Nikon Advanced Research Imaging Software. For a visualization of the intercellular contact formation, 5 x 105 primary naïve or activated CD8+T cells were labeled with 2 μM DiD (3H-Indolium, 2-(5-(1,3-dihydro-3,3-dimethyl-1-octadecyl-2H-indol-2-ylidene)-1,3-pentenyl)-3,3-dimethyl-1-octadecyl-, perchlorate) according to the manufacturer’s instructions and co-incubated with 5 x 105 naïve NK cells stained with 2 μM DiO (Benzoxazolium,3-octadecyl-2-[3-(3-octadecyl-2(3H)-benzoxazolylidene)-1-propenyl]-perchlorate) for 24 h in 8-well chambers or 1 x 106 of each cell subset were added to the 3D nanofiber ϵ-polycaprolactone carpet surface. Time-lapse confocal microscopy was used for cell tracking and velocity analysis to monitor CD8+T cell interactions with NK cells in co-culture conditions. Individual CD8+T cells were manually tracked over time using ImageJ’s MTrackJ plugin. For each tracked cell, three behavioral phases were defined: Phase 1 (Ph1)—before contact with an NK cell, Phase 2 (Ph2)—during direct contact (as confirmed by membrane overlap or synapse-like contact), and Phase 3 (Ph3)—after contact ended. Velocities were calculated by dividing the total displacement during each phase by the corresponding time interval (μm/s). A deceleration ratio was computed as the average velocity during contact (Ph2) divided by the average velocity before contact (Ph1) for each cell. These ratios were used to assess changes in motility upon NK cell engagement. Cells were plotted in order of an increasing deceleration ratio, with the X-axis representing the cell index and the Y-axis showing the corresponding ratio. Finally, the analysis of co-localizing pairs was performed by Speed-Distance Index (SDI). The SDI interaction metric between NK and T cells at time t is defined as:

SDINKT(t)vrel(t)dNK,T(t)+ϵ

Where:

vrel(t)=||vNK(t)-vT(t)||: Relative speed between the NK and T cells at time t

dNK,T(t): Euclidean distance between the NK and T cells at time t

ϵ: A small constant to avoid division by zero

2.10 Immunofluorescence staining

Cells were stained for immunofluorescence staining, following the FcγR-blocking, with various antibodies or control isotypes obtained as follows: fluorochrome-conjugated anti-mouse isotype or monoclonal antibodies against CD8, CD49b, NK1.1, NKp46, CD25, CD69, CD44, CD62L, PD-1, PD-L1, IL-15R, CD122, CD132, GzmB, FasL, H-60, MULT-1, pan-Rae-1, anti-human IgG Fc-APC, anti-mouse and anti-rabbit IgG-DyLight488 (Biolegend); Anti-NKG2D MI6 (eBioscience); primary antibodies to phosphorylated and total proteins of NFκB p65, mTOR, AKT, p42/p44, p38, SAPK/JNK, LCK, PI3K, JAK1-3, PTEN, TYK2, STAT1-6, and bulk NFAT1 (Cell Signaling); antibodies to phosphorylated NFAT1 (GeneTex); recombinant mouse IL-2 (eBioscience), recombinant mouse chimera IL-2/Fc protein was from Sigma. Intracellular cytokine staining (ICS) and PhosphoFlow assay were performed according to the manufacturer’s instructions (BD Biosciences) using mouse IFNγ-PE, IL-2-FITC, IL-4-PE antibodies (0.5 μL/100 μL permeabilization buffer) (Biolegend). To measure IL-2 capture from the culture medium, we exposed cells for 18–24 h to 100 p/mol recombinant mouse IL-2/Fc chimera protein and stained cells with anti-IgG Fc Abs according to the ICS protocol as described (22). Data were acquired on leukocyte gates as per forward and side scatters using a FACSCalibur, LSR-I flow cytometer (BD Biosciences), or Guava EasyCyte HT system (EMD Millipore) and analyzed using Cell-Quest (BD Biosciences) or FlowJo software v.10.9 (Treestar Inc).

2.11 Evaluation of proteins and phosphoproteins by flow cytometry

We implemented three distinct protocols of cell staining upon co-cultures. Each protocol served a specific purpose.

Protocol 1: membrane (surface) immunostaining. Cells were washed with D-PBS (1X) from Thermo Fisher, followed by incubation for 15 minutes with rat anti-mouse TruStain FcX™ (anti-mouse CD16/32) antibody (Biolegend) and Zombie Aqua™ Fixable Viability Kit (Biolegend) to discriminate between live and dead cells. After a single wash, staining was carried out for 30 minutes at room temperature, followed by a wash and fixation with fixation buffer (Biolegend) for 20 minutes at room temperature. Finally, cells were centrifuged at 300 G for 5 minutes and resuspended for flow cytometry using the Cytex Amnis CellStream benchtop flow cytometer (Cytek® Biosciences).

Protocol 2: membrane & intracellular immunostaining. Cells stained for membrane proteins were washed and fixed using the fixation and permeabilization buffer (BioLegend) for 20 minutes at 4°C. This was followed by two washes with permeabilization buffer (1X) and intracellular labeling, carried out for 45 minutes at room temperature. Finally, cells were washed and resuspended in D-PBS for analysis via flow cytometry.

Protocol 3: membrane & phosphorylated proteins immunostaining. Membrane staining was done as in Protocol 1. Subsequently, cells were washed with PBS and fixed and permeabilized using fixation and permeabilization buffer (BioLegend) for 20 minutes at 4 °C. Following two washes, cells were labeled using unconjugated primary phosphorylated antibodies for 25 minutes at 4 °C. A wash was performed with permeabilization buffer, and secondary labeling was carried out using goat anti-mouse Dylight 488 FITC for 45 minutes. Finally, cells were washed and resuspended in D-PBS for analysis by flow cytometry.

2.12 In-silico database analysis

To examine the ligand–receptor (L–R) communication partners between activated CD8+T and NK cells in humans, we screened 2005 pairs established by the “CellChat” database (https://github.com/sqjin/CellChat), considering cell types. The expression defined as transcripts per million (TPM) data for humans was extracted from the Schmiedel database in the Human Protein Atlas (https://www.proteinatlas.org/). The selection of the communicating L–R pairs was stratified based on the criteria that each protein of the L–R pair expressed ≥ 10 or ≥ 2 TPM (Supplementary Table S1). In the case of either the ligand or the receptor form dimers, for example, [L–L]–[R] or [L]–[R–R], such as [ITGAL–ITGB2]–[CD226], we chose the pairs, given that each of all three proteins in the complex, [L–L]–[R] or [L]–[R–R], expressed ≥ 10 TPM.

2.13 Statistical analysis

Data were analyzed using the GraphPad Prism 10.2.3 (GraphPad Software Inc.) and presented as means ± SD. Comparisons between control and treatment groups were performed using a one-way analysis of variance (ANOVA) followed by Dunnett’s post-tests. Comparisons between the two groups were performed using two-tailed unpaired t-tests. Comparisons of survival curves obtained by Kaplan-Meïer plots were performed by the Mantel-Haenszel log-rank test. All statistical tests were two-sided, with p-values < 0.05 considered statistically significant.

3 Results

3.1 The pre-tumor adoptive T cell transfer in mice enables preemptive immunosurveillance against tumor development and antigen escape

To study the fate of tumor-specific CD8+T cells in mice, T cell adoptive transfer protocols were established with P511 tumors expressing a cancer-germline antigen P1A. In the pre-tumor homeostatic protocol (D−7), we reconstituted Rag1−/−B10.D2 mice with 5x106 CD8+T cells specific to H-2Ld:1A35-43 (TCRP1ACD8+T) 7 days prior to subcutaneous tumor injection and compared with a post-tumor protocol (D+1), where the same number of TCRP1ACD8+T cells were transferred one day after tumor injection (Figure 1A). In striking contrast to the outcomes of the D+1 protocol, the pre-tumor D−7 TCRP1ACD8+T cell transfer protocol completely prevented growth of P511 tumor cells and provided long-term survival in all mice with no sign of tumor relapse (Figures 1B, C). Interestingly, the experimental conditions of the D−7 protocol eliminated the growth of tumor escape mutants compared with the D+1 protocol (Figure 1B). Furthermore, in the post-tumor D+1 protocol, most mice died of P511 tumors, although their median survival was prolonged relative to P1A-deficient P1.204 tumor-bearing mice injected with TCRP1ACD8+T cells according to D−7 or D+1 protocol (median survival: 57 versus 34 or 35 days, respectively) (Figure 1C, Supplementary Table S2). Thus, there appears to be a control failure in the D+1 protocol to eliminate escape mutants developing at the tumor injection site, resulting in tumor relapse in mice after 3–4 weeks of tumor rejection, with most animals dead between 35 and 70 days (Figure 1C). In contrast, in the pre-tumor D−7 protocol, all the mice survived with no tumor escape (Figures 1B, C).

Figure 1
Diagrams and charts display data on tumor growth and survival in Rag1⁻/⁻ mice. Panel A illustrates experimental setups involving tumor introduction and TCRP1A-CD8⁺ T cell transfers. Panel B shows graphs comparing tumor growth over time for groups P511 and P1.204 in different transfer settings (D₊₁ and D₋₇). Panel C presents a survival curve with various groups showing survival percentages over time. Panel D depicts specific lysis percentages against effector-to-target ratios. Panel E compares tumor growth with and without D₊₁ transfer in the P511 group.

Figure 1. Pre-tumor adoptive T cell transfer enables immunosurveillance against tumor development and antigen escape in mice. (A) Designs of T cell transfer protocols are shown where Rag1−/−B10.D2 mice were reconstituted with 5 x 106 TCRP1ACD8+T cells 7 days (D−7) before or one day (D+1) after the subcutaneous injection of 1 x 106 P1A+P511 or P1AP1.204 tumor cells. (B, C) P511 or P1.204 tumor growth was monitored. Individual tumor growth kinetics (B) from one representative experiment, n = 5–7 mice per group, and Kaplan-Meier survival curves (C) from four experiments are presented. Numbers in parentheses depict median survival in days. n = 22 mice per group, p≤ 0.001 (two-sided log-rank test) for D−7 protocol in mice with P511 tumors compared with other groups. (D) TCRP1ACD8+T cell cytolytic assay against P511 or P1.204 tumor cells growing out at day 25 following D+1 transfer of T cells in comparison with P511 tumor cells isolated at day 14 from Rag1−/−B10.D2 mice without T cell transfer. Purified TCRP1ACD8+T cells were stimulated in vitro for 3 days with syngeneic wt T-depleted splenic APCs loaded with the relevant cognate P1A35–43 peptide (LPYLGWLVF) and incubated with target cells for 5.5 h before analysis. ***, p≤ 0.001 (two-sided unpaired t-test) relative to other groups. (E) Tumor growth kinetics in TCRP1ARag1−/−B10.D2 mice of re-inoculation of outgrowing P511 tumor cells isolated at day 25 following D+1 transfer of TCRP1ACD8+T cells in comparison with P511 cells harvested from Rag1−/−B10.D2 mice without T cell transfer, n = 5.

Examining the nature of P511 variants showed that tumor cells escaping on day 25 following D+1 TCRP1ACD8+T cell transfer in Rag1−/−B10.D2 mice were insensitive to TCRP1ACD8+T cell-mediated specific lysis compared with tumor cells harvested from mice without T cell transfer (Figure 1D). Furthermore, on day 25, the tumor escape cells grew unrestricted in TCRP1ARag1−/−B10.D2 transgenic mice. In contrast, the tumors from mice without T cell transfer were rejected (Figure 1E). Since no downregulation of MHC class-I co-stimulatory molecules B7.1 or B7.2 or adhesion molecules LFA-1 or ICAM-1 was detected on escaping tumor cells (Supplementary Figure S1), this suggests an intact antigen presentation process but a loss of the expression of P1A tumor antigen.

3.2 Both direct and cross-antigen presentation effectively trigger the response of TCRP1ACD8+T cells against P1A+ tumors

We investigated the impact of direct or cross-presentation of tumor cell antigens on T cell activation by host antigen-presenting cells. Naïve TCRP1ACD8+T cells were labeled with carboxyfluorescein diacetate succinimidyl ester (CFSE) dye and cultured with various concentrations of irradiated tumor cells in combination with or without syngeneic dendritic cells (DC). We found that direct P1A presentation by tumor cells was as efficient without DC as when cultured with DC in triggering T cell proliferation (Figure 2A, Supplementary Table S3). TCRP1ACD8+T cells harvested from both conditions elicited identical levels of cytolytic activity against P1A+ targets (Figure 2B), suggesting no qualitative difference in the outcomes of direct or cross-presentation. To test this in the in-vivo condition, we injected P511 tumor cells in allogeneic Rag1−/−B6 mice. In these mice, the absence of syngeneic APC allows only P1A direct presentation by tumor cells, whereas, in syngeneic Rag1−/−B10.D2, both direct presentation by tumor cells and cross-presentation by host APC occurs. Interestingly, transferred TCRP1ACD8+T cells showed an increase in the number of dividing cells with at least six divisions observed by day 2 in P1A+P511 tumor-draining lymph nodes (TDLN) of syngeneic or allogeneic mice compared with contralateral lymph nodes (CLN), even though the harvested T cell numbers were lower in Rag1−/−B6 mice likely due to their alloreactive peripheral deletion by FasL-mediated apoptosis (Figure 2C, Supplementary Table S4). We tested the possibility of allogenic DC cross-dressing by trogocytosis. Our attempts at detecting Ld:P1A peptide complexes on allogenic host DCs incubated with apoptotic or necrotic P1A+ tumors were negative. These results indicate that direct P1A antigen presentation by tumor cells without cross-presentation efficiently induces T cell proliferation and elicits tumor-specific CD8+T cell response.

Figure 2
Flow cytometry and graph data explore cell proliferation and specific lysis in various experimental conditions. Panel A compares direct and cross-presentation using CFSE histograms and bar charts. Panel B shows a line graph of specific lysis percentages across different effector-to-target ratios, with significance indicated. Panel C presents CFSE histograms and bar charts analyzing direct and cross-presentation in different mouse models.

Figure 2. Direct P1A antigen presentation by tumor cells efficiently triggers CD8+T cell proliferation and elicits cytotoxic activity. (A) T cell proliferation is shown when naïve CFSE-labeled TCRP1ACD8+T cells (0.5 x 106) were cultured with indicated numbers of irradiated (20 Gy) tumor cells with or without 0.5 x 106 syngeneic dendritic cells. Bar graphs: Quantitative summary of proliferation frequencies (%) per generation (red: proliferating; blue: non-proliferating cells) from histograms; Data represent mean ± SEM; n=2. The same number of dendritic cells loaded with or without 10−7 M P1A35–43 peptide (P1Ap) were used as controls. (B) Cytolytic activity against P1A+P511 and P1AP1.204 targets are shown for CD8+T cells harvested from 1 x 103 P511 co-culture with or without DC and compared to the P1A-deficit targets, n=3. *, p ≤ 0.05; ***, p ≤ 0.001. (C) The outcome of P1A tumor Ag presentation in-vivo is shown by T cell proliferation in tumor-draining lymph nodes (TDLN) and contralateral lymph nodes (CLN) on day two measured by CFSE divisions in P511 mismatched Rag1−/−B6 mice, with the possibility of only direct presentation of P1A by injected tumor cells or in P511 syngeneic Rag1−/−B10.D2 mice, where both direct as well as cross-presentation via host APCs could occur. Rag1−/−B6 and Rag1−/−B10.D2 mice were infused with CFSE-labeled TCRP1ACD8+T cells (5 x 106) 7 days after the subcutaneous injection of 1 x 106 P1A+P511 or P1AP1.204 tumor cells. Quantification of proliferation frequencies (%) in Rag1-/- B6 mice and Rag1−/−B10.D2 is presented; n=2. Data are representative of at least two independent experiments. Values in the bar graphs are represented as mean ± SD.

3.3 TCRP1ACD8+T lymphocytes detect and eliminate P1A-loss tumor variants through cooperative interactions with other immune cells

We analyzed TCRP1ACD8+T cell characteristics during pre- and post-transfer. Although examining the eliminated tumors in the pre-tumor D−7 protocol is not possible, we assessed the activation of adoptively transferred T cells. Three days after P511 tumor injection, H2-Ld:P1A tetramer+ TCRP1ACD8+T cells from D−7 or D+1 protocol maintain expressed IL-2-receptor-α chain (CD25) and intracellular IFNγ at equivalent levels in tumor-draining lymph nodes (TDLN) and spleens, with insignificant expression observed in mice with P1AP1.204 tumors (Figures 3A, B). Moreover, at day 3 post-transfer, TCRP1ACD8+ T cells showed comparable frequencies and total counts in CLN and spleen between D–7 and D+1 groups, with a trend of reduction in frequency observed in TDLN in the D+1 group (Supplementary Figure S2). By day 25, proportions of effector memory CD44highCD62Llow cells (TEM) among TCRP1ACD8+T cells in mice with D+1 protocol were ~2-fold higher in TDLN (p = 0.0007), contralateral lymph nodes (CLN; p = 0.0231) than the proportions observed in D−7 protocol (Figures 3C, D). The TCRP1ACD8+T cells in the D+1 protocol also showed a predominantly higher percentage of CD44highCD62Lhigh phenotype characteristic of central memory cells (TCM) in the CLN (p = 0.0218) (Figure 3C). These memory-like populations were negligible in P1AP1.204 tumors. Despite the higher memory phenotype in the D+1 group, both D-7 and D+1 protocols exhibited similar cytolytic activity against P1A+ targets at matched effector:target ratios (E:T) in TDLN and CLN (Figure 3E). Although TCRP1A+CD8+T cells from the D+1 protocol exhibit higher proportions of memory phenotypes, both D–7 and D+1 groups show equivalent activation and cytotoxic function.

Figure 3
The image shows flow cytometry plots and bar chartsdepicting the frequency and characteristics of TCRP1A CD8+ T cells fromvarious tissues (CLN, TDLN, Spleen) on Day 3 and Day 25. Plots A and C showdistributions based on IFN-g and CD25 markers, and CD62L and CD44markers, respectively. Charts B and D represent cell population frequenciesacross tissues. Chart E shows specific lysis percentages in TDLN and CLNtissues at different effector-to-target ratios. Statistical significance is indicated.

Figure 3. CD8+T cells following the pre– and post–tumor transfers exhibit comparable activation and memory effector function. (A) Representative flow cytometry plots showing co-expression of activation (CD25) and effector (IFNγ) markers on gated TCRP1ACD8+ T cells in tumor-draining lymph nodes (TDLN) and contralateral lymph nodes (CLN) from Rag1-/- B10.D2 mice, comparing D–7 and D+1 transfer protocols 3 days after tumor injection. Quadrants indicate percentages of positive populations. (B) Bar graph showing the population frequency (%) of CD25+ IFNγ- and CD25+ IFNγ+ in CD8+T cells from CLN, TDL and spleen; Data represent mean ± SEM; n=2. (C) Corresponding analysis of CD44 and CD62L expression 25 days after tumor injection is shown on gated H2-Ld:P1A tetramer+ T cells in the CLN, TDLN and spleens of Rag1−/− B10.D2 mice that were infused with 5 x 106 TCRP1ACD8+T cells 7 days (D−7) before or one day (D+1) after s.c. injection of 1 x 106 P1A+P511 or P1AP1.204 tumor cells. (D) Bar graph showing the population frequency (%) of CD44+ CD62L- and CD44+ CD62L+ in CD8+T cells from CLN, TDLN and spleen; Data represent mean ± SEM; n=2. *, p ≤ 0.05; ***, p ≤ 0.001. (E) Ex-vivo cytolytic activity against P1A+ targets is shown for the CLN and TDLN cells harvested on day 25 post-tumor from P1A+P511 or P1AP1.204 tumor-injected mice infused with D+1 or D−7 TCRP1ACD8+T cell transfers. *, p≤ 0.05 (two-sided unpaired t-test) relative to CD8+T cells harvested from P1AP1.204 tumor-bearing mice. Data are representative of two independent experiments.

These results suggest that tumor elimination in the D–7 protocol is not solely dependent on T cell memory differentiation but may involve early clearance facilitated by optimal timing and homeostatic cooperative interactions with other immune cell populations. Conversely, sustained exposure to antigens in the D+1 group may not only promote the expansion of effector memory T cells but also elevate immune exhaustion. In addition, immune selection pressure from sustained effector activity in the D+1 protocol could lead to the emergence and survival of tumor variants exhibiting P1A antigen loss. Collectively, these findings underscore the collaborative role of non-T cell immune components in the complete clearance of tumors under the D–7 T cell transfer protocol.

3.4 Granzyme B–expressing NK cells, in concert with preemptive adoptive T cells, mediate the elimination of tumor escape variants

We further assessed whether the complete tumor elimination and containment of tumor escape by the preemptive T cell transfer were due to bystander effects following an induced adaptive response or other mechanisms mediated by alternative interactions with other immune cells. We established P1A+P511 and P1AP1.204 tumors on the opposite flanks of the same Rag1−/− or Rag1−/−γc−/− mice. Based on kinetics established previously (15), transfer of TCRP1ACD8+T cells on D−5 led to a rejection of only P1A+P511 tumors (Images 2-3), but not P1A tumors on the opposite flank, in both Rag1−/− and Rag1−/−γc−/− mice (Images 8-9, Figure 4A). However, when P511 and P1.204 tumors were established at the same site, D−5 transferred TCRP1ACD8+T cells rejected P1AP1.204 tumors in Rag1−/− but not Rag1−/−γc−/− mice (Images 5-6, Figures 4A, B). Furthermore, P511 tumors alone (top left, Figure 4C) or co-injected with the P1.204 variant on the right flank (bottom left) exhibited no measurable growth over time, indicating an effective immune response. Notably, depletion of NK cells by administration of anti-NK1.1 antibody (bottom right, Figure 4C) led to enhanced growth of P1.204 tumors, supporting the role of NK cells in controlling antigen escape.

Figure 4
A series of scientific data panels showing results from experiments involving tumor growth and immune cell interactions in different mouse models. Panel A displays imaging of tumors in mice under various conditions. Panel B is a bar graph comparing mean tumor areas. Panel C shows line graphs of tumor size over time. Panel D contains dot plots of cell populations on Day 2. Panel E presents line graphs on cell population percentages. Panel F features microscopic images highlighting immune cell markers. Panel G is a bar graph for fluorescence intensity. Panel H presents dot plots of cell markers in tumors. Panel I shows a bar graph of fluorescence intensity in different tissues.

Figure 4. CD8+T cells enhance NK cell granzyme B expression to prevent tumor escape. (A) Bioluminescence imaging of tumor growth in Rag1−/−B10.D2 or Rag1−/−γc−/−B10.D2 mice injected s.c. with 1 x 106 P1A+P511 (right flank, R) and 1 x 106 P1A−P1.204-Luc (left flank, L), or a mixture of 1 x 106 P1A+P511 and 1 x 106 P1AP1.204-Luc (R), or 2 x 106 P1A+P511-Luc (R). All mice had received an i.v. transfer of 2 x 106 TCRP1ACD8+T cells 5 days earlier (D−5). (B) Bar graph displaying the summary of luciferase bioluminescence intensities calculated by mean tumor area (pixels), reflecting tumor growth and cytotoxic response. ***, p ≤ 0.001. (C) Tumor growth curves of individual Rag1−/−B10.D2 mice injected with the P511 and/or P1.204 tumor cells under four different flank conditions: 1. P511 (R): 1 x 106 P511 cells injected into the right flank only. 2. P511 (R) + P1.204 (L): 1×106 P511 cells on the right flank and 1 x 106 P1.204 cells on the left flank. 3. P511 + P1.204 (R): 1 x 106 P511 and 1 x 106 P1.204 cells co−injected into the right flank. 4. P511 + P1.204 (R) + Anti−NK1.1: Co−injection as in (3), followed by NK cell depletion via anti−NK1.1 antibody treatment to confirm NK cell dependency. Each colored line represents the tumor volume (mm2) in a single mouse over time (days post−implantation). Tumor volumes were measured every 3–4 days. Data are representative of two independent experiments (n = 5 mice per group). (D) Transferred TCRP1ACD8+T cell localization and proliferation as read by CFSE divisions on day two post transfer is shown in PBL, LN, spleen, liver, and lung. (E) Proportions of CD8+ and NK1.1+ cells are shown at 18h, and on day 3 and 5 post-transfer in the indicated tissues of Rag1−/−B10.D2 or Rag1−/−γc−/−B10.D2 mice; Data are mean ± SEM (n = 3–5 mice per group per timepoint). (F) Endogenous Tomato fluorescence corresponding to the GzmB-tdTom (GzmB) protein expression and co-staining with anti-NKp46 and anti-CD8 is mAb shown by confocal imaging of P1A+P511 tumor sections from Rag1−/−B10.D2 or Rag1−/−GzmB-TomB10.D2 mice five days after D-7 transfer with or without 3 x 106 TCRP1ACD8+T cells injected i.v. A magnification of the insert is shown in the rightmost panel. (G) Mean fluorescence intensity (MFI) measured as region−of−interest (ROI) values for NKp46 (blue bars) and GzmB-tdTom (GzmB−Tom, red bars) in NK cells from Rag1−/−GzmB-TomB10.D2 mice, either with or without CD8+T cell transfer. *, p ≤ 0.05. (H) Expression of GzmB-Tom and its mean fluorescence intensity in the NK1.1+ population is shown in the tumor-draining LN and P1A+P511 tumors from Rag1−/−B10.D2 or Rag1−/−GzmB-TomB10.D2 mice with or without TCRP1ACD8+T cell transfer. Numbers in quadrants represent % positive cells and MFIs. (I) Bar graph showing mean fluorescence intensity (MFI) of the GzmB-tdTom in NK1.1+ NK cells isolated from the TDLN and tumor of Rag1−/−GzmB-TomB10.D2 mice (n=3) either left untreated (No T; red bars) or receiving TCRP1ACD8+T cell adoptive transfer (TCRP1ACD8+T; blue bars). Data are representative of three independent experiments. Values on the bar graphs are represented by the mean ± SD, ***p<0.001.

Moreover, transferred TCRP1ACD8+T cells were traced in the LN and spleen of Rag1−/− mice on day 2 with scant proliferation, while they showed vigorous proliferation in the PBL, spleen, liver, and lungs of Rag1−/−γc−/− mice (Figure 4D). Five days later, TCRP1ACD8+T cells represented a major proportion in the PBLs (65%), spleen (40%), liver (40%) and lungs (10%) of Rag1−/−γc−/− mice (top right), with no NK cells detected (bottom right, Figure 4E). Contrastingly, transferred T cells in Rag1−/− mice represented < 3% in the PBL or spleen and ~25% in LN on the fifth day (top left), with a significant proportion of NK cells in all tissues (> 50% in LN and PBL, bottom left, Figure 4E, and Supplementary Figure S3), Despite an extensive NK cell distribution, Rag1−/− mice did not reject mixed P1A+ and P1A tumors without the transferred T cells. Furthermore, NK-deficient Rag1−/−γc−/− mice transferred with TCRP1ACD8+T cells did not reject P1AP1.204 tumors. Mixed tumor cells were rejected only in D−5 TCRP1ACD8+T cell-transferred NK cell-replete Rag1−/− mice. Collectively, these results illustrate that neither CD8+T cells nor NK cells, in isolation, possess the capacity to eradicate antigen-deficient tumors. Instead, their synergistic interaction is imperative for the successful rejection of tumor antigen–escape variants, underscoring the interplay of T–NK cell crosstalk in the immune surveillance of heterogeneous tumor cells.

Hence, we imaged the cellular interaction and granzyme B expression of endogenous NK cells in situ with transferred TCRP1ACD8+T cells in P1A+P511 tumors of Rag1−/− and Rag1−/− GzmB-Tom mice (Figure 4F). Indeed, NK cells co-localized with transferred TCRP1ACD8+T cells (Figure 4F) and demonstrated an endogenous tomato fluorescence corresponding to GzmB significantly higher compared with NK cells without TCRP1ACD8+T interaction (p = 0.0235) (Figure 4G), in tumors compared to tumor-draining LN (p < 0.0001) (Figures 4H, I). Thus, without relying on bystander effects of TCRP1ACD8+T cell cytotoxicity to eliminate antigen-deficient tumor variants, NK cells with augmented expression of GzmB in presence of tumor-infiltrating CD8+T cells prevent tumor establishment and antigen escape. Moreover, the increase in GzmB expression observed in the in vivo model (Figures 4F–I) may not directly correlate with NKG2D ligand levels expressed in the CD8+T cells or NK cells (Supplementary Figure S10) but rather reflect a broader NKG2D-agnostic activation profile of NK cells resulting from immune interactions within the tumor microenvironment. These findings suggest that the communication and interaction between CD8+T cells and NK cells play a pivotal role in eliminating emerging immune escape tumor variants.

3.5 Antitumoral CD8+T−NK cell crosstalk relies on pseudopodial intercellular membrane fragment exchange

To investigate the physical and functional dynamics of synaptic interactions between CD8+T cells and NK cells, and their implications for antitumor immunosurveillance, we analyzed cell-cell contact and motility behaviors using confocal laser-scanning microscopy. Imaging lymphocyte interactions in vitro is technically challenging due to their high intrinsic motility. To overcome this, we developed a three-dimensional (3D) reticular nanofiber silica carpet of fiber density ranging from 25 fibers per 100 μm² in standard sections to 4 fibers per 100 μm² in the 5 × 5 mold region with larger fiber diameters. This mimicked the density and topography of collagen III-rich extracellular matrix (ECM) environments in loose connective tissues, including lymphoid tissues (2326). Under these 3D conditions, we observed direct interactions and membrane fragment exchange between CD8+T (Green) and NK cells (red) (Figure 5A). However, due to the limited optical accessibility of the dense matrix, we complemented this system with 2D substrate conditions using fibronectin, which allowed high-resolution imaging and quantification of intercellular contact events.

Figure 5
A multi-panel scientific figure depicts various analyses of T and NK cells. Panel A shows an illustration and microscopy image of cells. Panels B-D present time-lapse images of cell interactions with labeled cell types. Panel E has a line graph showing temporal dynamics of SDI by interaction type. Panel F is a histogram showing the distribution of T-NK cell distances. Panel G contains a bar graph of average magenta pixels by cell type. Panel H shows a microscopy image with annotated movement paths. Panel I displays a frequency distribution for deceleration ratio. Panel J is a cumulative density function graph. Panel K includes flow cytometry plots and graphs of population frequencies.

Figure 5. Pseudopodial membrane tunneling nanotube-like structures mediate physical interactions between CD8+T and NK cells. (A) Diagram and electron micrograph of 3D silica nanofiber carpet made of ε-polycaprolactone nanofibers ranging from 200 nm in diameter at the base to 100 nm at the tip and 20 to 50 μm in length, similar in size to reticular fibers such as collagen III. The fibers were spaced every 2 μm and tethered to the base substrate, creating a gradient of stiffness through the thickness of nanofibers analogous to the basement membrane to detect an optimal condition to visualize the migration and support of lymphocytes. (B) Laser scanning confocal microscopy images of transitory membranous nanotubes (white arrows) formed by naïveNK (purple) or activated actCD8+T (red) cells during their interaction. The pseudopodial contact and transfer of membrane fragment are visible from actCD8+T to the membrane of naïveNK. (C) The cellular kinetics of membrane invagination, protrusion, and transfer marked by white arrows are shown in a time-lapse imaging from actCD8+T cell (red) into naïveNK (purple). (D) Membrane transfer (white arrows) is shown from naïveNK (purple) to naïveCD8+T cells (red) by time-lapse confocal imaging. The rightmost panel shows the transferred membrane on CD8+T cell. (E) Line plot showing median Speed-Distance Index (y−axis; units of Shannon index per cell) across successive time bins (x−axis; binned by hours post−interaction as indicated) for three distinct NK−NK, NK−T and T−T intercellular interaction modalities. Each colored line denotes the median SDI for one interaction type, with the shaded envelope representing the interquartile range. (F) Histogram displaying the frequency of measured distances (in pixels) between CD8+T cell and NK cell centroids across all analyzed fields (bin width = 10 pixels). The vertical red dashed line at 250 pixels denotes the predefined proximity threshold used to classify cell pairs as “close” (≤ 250 pixels) versus “distant” (> 250 pixels). (G) Bar graph representing average pixel counts of transferred membrane fragments (magenta) quantified in CD8+ T and NK cells. (H) Representative image showing the migration trajectory of a CD8+T cell interacting with NK cells across three behavioral phases: Ph1 (pre-contact), Ph2 (contact), and Ph3 (post-contact). The yellow line indicates the cell track; instantaneous velocities (μm/s) are annotated. The significant drop in T cell velocity during Ph2 illustrates interaction-induced deceleration. (I, J) Deceleration ratios (Ph2/Ph1) plotted for individual CD8+T cells (n = 20). Each red dot represents a single cell. The Y-axis shows the velocity deceleration ratio [Velocity during contact (Ph2)/Velocity before contact (Ph1)], while the X-axis indicates the cell index number (not a measurement). More than 70% of cells exhibit a deceleration ratio ≤ 0.2, indicating a ≥ 5-fold motility reduction during NK cell contact. (K) Membrane CD25 and CD69 expression on actCD8+T and naïveNK cells. The upper panel shows CD25 and CD69 expression zebra dot plots on gated unlabeled naïveNK cells after the co-culture with naïveCD8+T (left plot) or with activated actCD8+T labeled with fluorochrome-conjugated antibodies to CD25 and CD69 for 20 min (middle) and 24 h (right). Lower panels show corresponding histograms and bar graphs for the transferred CD25 and CD69 expression detected on the membrane of unlabeled naïveNK cells with or without interaction with actCD8+T. Data are representative of at least three independent experiments. Values are mean ± SD, *p = 0.03.

In these experiments, NK cells were labeled with lipophilic long-chain dialkyl carbocyanine tracer, DiD (purple), and CD8+T cells with cholesterol-binding laurdan (red). Labeled CD8+T and NK cells seeded onto fibronectin pre-coated plates demonstrated round shapes and either moved randomly or stayed immobilized. However, upon approaching each other (direct contact), NK cells also formed intercellular membrane nanotubes following prominent pseudopodial invaginations and protrusions (Figure 5B, white arrows; Supplementary Video S1), allowing the transfer of membrane fragments from CD8+T to NK apparent in a time-lapse imaging (Figure 5C, white arrows; Supplementary Video S2) and vice versa from NK to T cells (Figure 5D, white arrows; Supplementary Video S2).

To quantify the dynamics of CD8+ TNK cell colocalization, we segmented time-lapse videos into 100 frames and applied spatiotemporal modeling. Cell boundaries were defined using their respective fluorescent profiles, and intercellular proximity and centroid shifts were tracked over time (Supplementary Figure S4). We used the Speed–Distance Index to calculate interaction intensity, which is defined as a function of cell velocity and intercellular distance. CD8+T–NK cellular pairs exhibited significantly higher SDI values relative to other interactions, indicating directional migration and stable contact, characteristic of immune synapse formation (Figure 5E, Supplementary Table S5). Furthermore, a bimodal distribution of colocalization frequency by distance (Figure 5F) suggested the directed attraction of CD8+T cells toward NK cells. We then quantified magenta fluorescence within each cell type, revealing measurable signal exchange between CD8+T and NK cells, further supporting membrane transfer during interaction (Figure 5G).

Additionally, to assess the kinetics of interactions between CD8+T cells and NK cells, we tracked individual CD8+T cell motility across three distinct kinetic phases: before contact (Ph1), during contact (Ph2), and after separation (Ph3) (Figure 5H). Cells decelerated upon engagement with NK cells, followed by acceleration after disengagement. This kinetic pattern was quantified using a deceleration ratio (Ph2/Ph1), and cumulative analysis revealed that over 70% of CD8+T cells reduced speed by ≥ 5-fold during contact (Figures 5I, J), consistent with stable immune synapse formation for the sustained synaptic engagement and signaling.

Finally, to explore the functional consequences of this interaction, we assessed whether activating receptors or molecules could be transferred between cells. Labeled naïve or activated CD8+T cells stained with fluorochrome-conjugated CD25 and CD69 antibodies were co-incubated with the naïve unlabeled NK cells. Flow cytometry analysis showed a small fraction (~1%) of CD69+CD25+ NK cells at 20 minutes, which increased to 6–8% by 24 hours. In contrast, no such transfer was observed when naïveCD8+T cells were used (Figure 5K). Thus, CD8+T−NK cell crosstalk occurs through pseudopodial tunneling nanotube-like structures, enabling trogocytosis and the directed transfer of activating membrane receptor fragments from actCD8+T to naïveNK cells. Although these results do not take into account any transcriptional contributions of CD25 or CD69 molecules, they demonstrate that antitumor CD8+T–NK interactions engage dynamic, polarized pseudopodial nanotube-like structures that facilitate bidirectional activating membrane receptor exchange through trogocytosis. This exchange not only reflects physical contact but also supports the transfer of functional molecules critical for the cellular activation machinery.

3.6 Receptor–ligand interactions during CD8+T−NK cell crosstalk are essential for regulating effector mechanisms and promoting memory cell formation

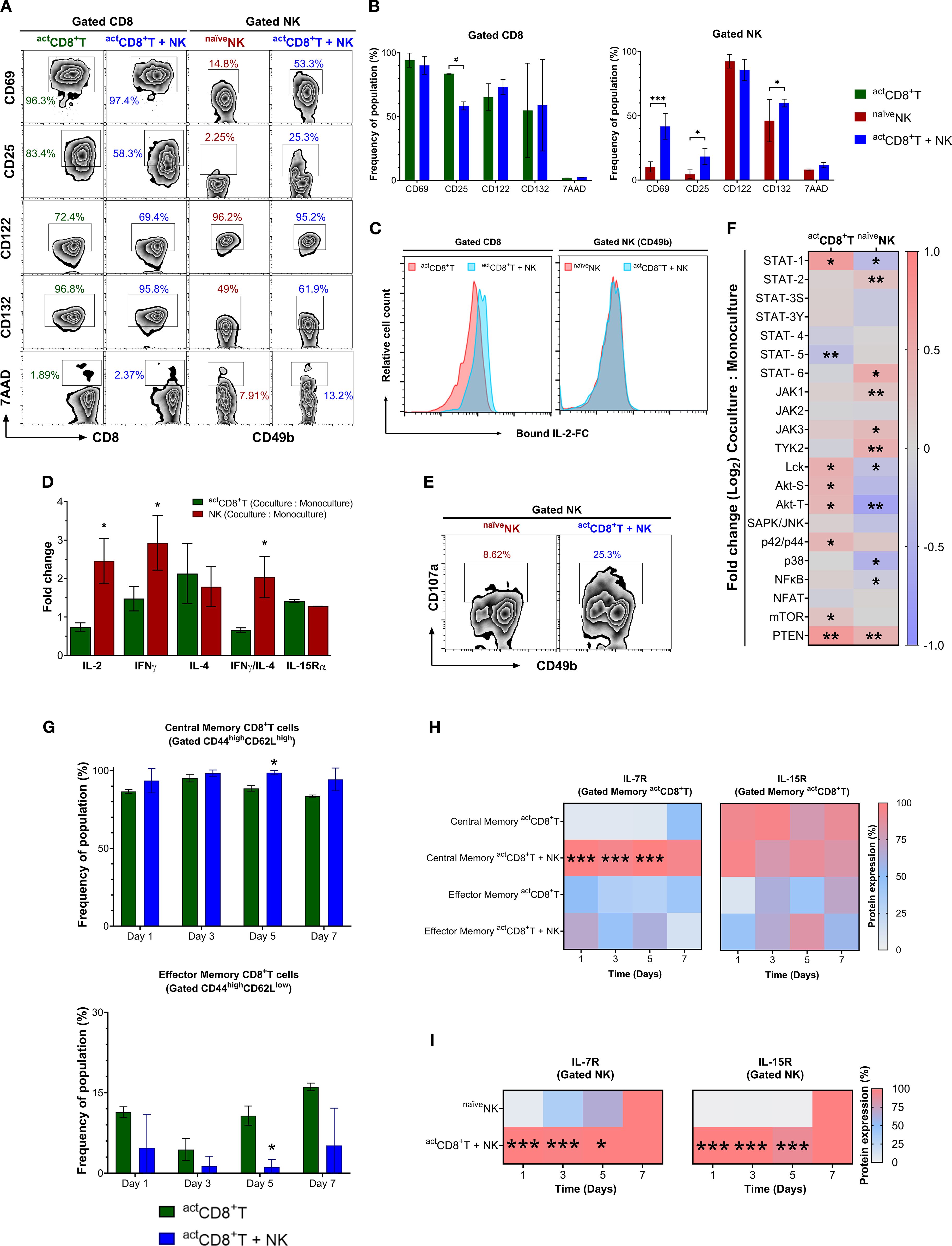
To gain a deeper understanding of the collaborative mechanisms between CD8+T and NK cells against tumor variants, we conducted an analysis of receptor–ligand engagement, cytokines and downstream molecules that may play a role in their activation and effector function. We established co-cultures consisting of equal numbers of activated CD69highCD25high (≥ 90%) CD8+T cells (actCD8+T, 0.5 x 106) and naïve CD49b+ (DX5+) NK cells (naïveNK, 0.5 x 106) in fibronectin-precoated plates (Figure 6A).

Figure 6
A series of biological charts and graphs compare different conditions of CD8+ T cells and NK (natural killer) cells. Panel A shows flow cytometry plots for markers like CD69, CD25, and CD132. Panel B provides bar graphs displaying the frequency of these markers. Panel C offers histograms for IL-2 binding. Panel D details fold changes in interleukins. Panel E presents additional flow cytometry results. Panel F is a heatmap of fold changes across various proteins. Panel G features bar graphs of central and effector memory CD8+ T cell frequencies. Panel H and I are heatmaps of IL-7R and IL-15R expression over time.

Figure 6. Activated CD8+T cells and naïve NK cells engage in reciprocal crosstalk. (A) Expression of CD69, CD25, CD122, and CD132 molecules is shown from gated activated CD8+T cells cultured alone (actCD8+T) or together with naïve NK cells (actCD8+T + naïveNK) or from gated naïve NK cells cultured alone (naïveNK) or together with activated CD8+T cells (actCD8+T + naïveNK) for 24 h (B) Quantitative flow cytometric assessment of surface activation markers (CD69, CD25, CD122, CD132) and viability (7AAD) on gated activated CD8+ T cells (actCD8+T, green), naïve NK cells (naïveNK, red), and cells from co-culture (actCD8+T + NK, blue). Data is shown as mean ± SEM. Values mean ± SD. #, p = 0.08; *, p ≤ 0.05; ***, p ≤ 0.001. (C) Bound intracellular IL-2-Fc staining in gated actCD8+T or NK cells cultured alone (red) or together (blue) for 24 h (D) Fold−change analysis of intracellular IL−2, IFN−γ, IL−4, the IFN−γ/IL−4 ratio, and IL−15Rα chain measured in activated CD8+T cells (green bars) and NK cells (red bars) following 24 h co-culture versus monoculture. Data are expressed as mean ± SEM from three independent flow experiments. *, p ≤ 0.05. (E) Expression analysis of CD107a by NK cells cultured alone or with actCD8+T cells for 36 h (F) The heatmap graph shows fold changes in the proportion of phospho-forms of indicated signaling proteins (pX) normalized to their total content (X) in CD8+T cells or NK cells co-cultured with naïveNK or actCD8+T cells. The ratio [pX, Co-culture: total X, Co-culture] was normalized to the ratio [pX, Monoculture: total X, Monoculture] obtained for individual (CD8+T or NK) cell cultures as per the formula [pX, Co-culture: total X, Co-culture]/[pX, Monoculture: total X, Monoculture]. *, p ≤ 0.05; **, p ≤ 0.01. (G) Bar graphs of CD44 versus CD62L on gated central (CD44+CD62L+) and effector (CD44+CD62L) memory CD8+T cells in co-culture compared with monoculture. *, p ≤ 0.05. (H) Heatmap graph showing the dynamics of surface expression changes of IL-7R and IL-15R in the central (CD44+CD62L+) and effector (CD44+CD62L) actCD8+T cells co-cultured with naïveNK cell or alone using an in vitro D–7 protocol. ***, p ≤ 0.001. (I) Heatmap graph showing the dynamics of changes in IL-7R and IL-15R expression in naïveNK (CD49b+CD11b+) co-cultured with actCD8+T cells or alone. Numbers depict % positive cells. Data are representative of at least three independent experiments. Values are mean ± SD, *, p ≤ 0.05; ***, p ≤ 0.001.

After 24 h co-culture, actCD8+T dampened the inducible IL-2-receptor-α (CD25) but not the constitutive β (CD122) and γ (CD132) chains or CD69 expression. On the other hand, NK cells, upon co-culture, upregulated CD25, CD132, and CD69 without affecting CD122 compared with NK cells in monoculture. CD8+T cells and NK cells in monocultures or co-cultures showed no increased cell death according to 7-AAD measurements (Figure 6B). Moreover, despite a decrease in CD25 but not in CD122 and CD132 chains, CD8+T cells showed an increased capture of recombinant IL-2/Fc chimera protein. In contrast, NK cells did not show any change in the captured IL-2/Fc protein (Figure 6C). Fold-change analysis of intracellular cytokine expression in co-culture versus monoculture conditions, following the gating strategy shown in Supplementary Figure S5, demonstrated higher frequencies of NK cells (red bars) with increased relative expression of IL-2, IFN-γ, and IL-4, as well as a higher IFN-γ/IL-4 ratio when co-cultured with activated CD8+T cells (Figure 6D). Notably, IL-15Rα surface expression increased, albeit comparable between both cell types following co-culture (Figure 6D), indicating a shift in cytokine levels. This suggests that CD8+T–NK crosstalk promotes a pro-inflammatory, functionally cooperative response. An upregulation of IL-15Rα and IL-2Rβ expression on NK cells after co culture, while markers indicative of synapse formation (e.g., LFA-1, DNAM-1) reached a plateau (Figure 7), suggests that IL-15, which is critical for NK cell survival, proliferation, and cytotoxicity, along with IL-2, which is secreted by activated CD8+T cells, play essential roles in driving the effector functionality of NK cells. Indeed, an elevated IFNγ:IL-4 ratio in co-cultured NK cells (Figure 6D) and increased degranulation molecule CD107a observed after 36 h co-culture in gated NK cells support an NK cell effector profile (Figure 6E).

Figure 7
Heatmap panels labeled A and B show protein expression levels over time in gated CD8 and NK cells, respectively. The left panels represent CD8⁺T in A and naïve NK in B, while the right panels represent CD8⁺T + NK. The color gradient indicates protein expression percentages from red (high) to blue (low). Asterisks denote statistical significance.

Figure 7. Time-dependent upregulation of key protein network molecules through CD8+T–NK cell interactions. Heatmaps showing relative changes of protein expression in CD8+ T cells (A) and NK cells (B) under monoculture (left) and co-culture (right) (in vitro D–7 protocol) conditions at indicated time points. Asterisks denote statistically significant differences compared to monoculture controls; *, p ≤ 0.05; **, p ≤ 0.001.

To elucidate the signaling dynamics following interactions between CD8+T cells and NK cells and to correlate these dynamics with their effector mechanisms, we performed a flow array to analyze the total and phosphorylated levels of intracellular kinases, phosphatases, and transcriptional factors covering cytokine and immune receptor signaling pathways (Supplementary Figure S6). Following co-culture, NK cells displayed increased phosphorylation of JAK1, JAK3, and TYK2 kinases, along with STAT2 and STAT6 transcription factors. Additionally, they showed a significant reduction in LCK and p38 kinases, as well as STAT1 and NFκB. These components mediate the receptor signaling of interleukins IL-4 and IL-15 (Figure 6F, right side). Conversely, actCD8+T cells displayed decreased levels of phospho-STAT5, which regulates the IL-2 receptor signaling pathway. Interestingly, we observed increased levels of phosphorylated STAT1 without any noticeable changes in the JAK1–3 or TYK2 kinases in CD8+T cells. Despite this, several components downstream of TCR stimulation, including LCK, PTEN, AKT mTOR, and p42/p44 MAPK (but not p38), demonstrated a significant increase in phosphorylation (Figure 6F, left side).

We also evaluated the implications of CD8+T–NK cell crosstalk in the generation of CD8+T memory-like cell subtypes during 7 days of co-culture (in vitro D–7 protocol) (Supplementary Figure S7). We observed an increased proportion of central memory-like CD8+T cell phenotype (CD62LhighCD44high), a subpopulation phenotype observed in co-culture compared to monoculture, which may indicate that CD8+T–NK cells crosstalk is responsible for the generation of effector responses and central memory T-cell differentiation. In contrast, a lower proportion of the effector memory-like CD8+T cell phenotype (CD62LlowCD44high) was observed during co-culture (Figure 6G). Data show that central memory-like actCD8+T cells co-cultured with NK cells exhibit a higher expression of the IL-7 receptor (IL7R) (Figures 6H, I), suggesting a role of IL-7 in the survival and improved response of memory T lymphocytes and NK cells. Furthermore, we observed a marked increase in IL-15R expression in the co-cultured NK cells (Figure 6I). These findings underscore the critical role of CD8+T and NK cell interactions in achieving an adequate immune response, which is fundamental for tumor clearance and preventing the escape of tumor variants.

3.7 Human immune network database analysis identified ligand–receptor pair interactions underlying CD8+T cell−NK cell crosstalk

Our previous in-silico analysis showed the potential role of the ligand–receptor (L-R) interactions for a comprehensive understanding of the intrinsic mechanisms of communication between CD8+T and NK cells (27, 28). Building on this foundation, we expanded the analysis by leveraging recent open-source databases. Specifically, we utilized the CellChat database to analyze 2005 L–R interaction pairs in humans. Focusing on activated CD8+T and NK cells, we filtered this dataset using expression profiles from the Schmiedel dataset (Human Protein Atlas, 2022), which includes data for over 12,200 unique genes (29). Applying a conservative threshold of ≥ 10 transcripts per million (TPM), we identified 40 L–R pairs; using a more inclusive threshold of ≥ 2 TPM, this increased to 105 L–R pairs (Supplementary Table S1).

Detailed analysis of these L–R pairs revealed nine in the first set (40 L–R with ≥ 10 TPM) and additional 16 proteins with a wide range of potential interactions in the second set (105 L–R with ≥ 2 TPM), which are directly related to activation, proliferation, migration, effector and regulatory functions, and memory generation of CD8+T cells and NK cells (Table 1). Furthermore, we identified 27 potential interactions specifically relevant to immune functions (Supplementary Table S1).

Table 1
www.frontiersin.org

Table 1. Key ligand–receptor (L–R) pairs mediating CD8+T–NK cell crosstalk and associated immune functions.

This analysis demonstrates that CD8+T cells and NK cells have a strong potential for crosstalk through a wide range of coordinated interactions between the ligands on one cell type and the receptors on the other. From the two sets of L–R pairs, we selected those with significant immunological relevance, specifically the ones associated with the effector function of CD8+T cells and NK cells. We focused on a subset of L–R pairs known to be involved in effector functions, including CD200–CD200R1, PD-L1–PD-1, and CD18/CD11a–DNAM-1. These were further evaluated experimentally using an in vitro D–7 co-culture model, integrating temporal expression data (Supplementary Figures S8, S9, Supplementary Table S6). This analysis revealed dynamic and coordinated expression patterns indicative of functionally directed immune crosstalk. Notably, CD200 and its inhibitory receptor CD200R1 showed a marked increase in expression on both CD8+T cells and NK cells by day 5, which was sustained through day 7, suggesting a potential bidirectional regulatory interaction (Figure 7). Furthermore, CD8+T cells consistently expressed high levels of CD18/CD11a, DNAM-1, and PD-1, with expression maintained across all time points (Figure 7A). In parallel, NK cells exhibited elevated CD18/CD11a expression and a significant upregulation of DNAM-1, peaking at day 5, while PD-L1 remained low throughout the co-culture (Figure 7B). Dynamic changes sustained in the CD200–CD200R1 expression upon co culture indicates CD200 expression on T cells signaling through the increased CD200R1 on NK cells, thereby regulating NK cell function.

To further explore cytotoxic regulation, we analyzed the expression of additional activation and effector molecules, including TNFRSF14, NKG2D, and NKp46, and molecules related to the cytotoxic activity of NK cells and CD8+T cells. Importantly, NK cells demonstrated a progressive increase in granzyme B expression, reaching its highest levels between days 5 and 7. (Figure 7B). These findings align with in vivo observations showing increased granzyme B expression (Figures 4G–I). In addition, the co-culture of CD8+T and NK cells showed a trend of decreased surface expression of NKG2D ligands, specifically MULT-1 and H60 on gated CD8+T or NK cells (Supplementary Figure S10, Supplementary Table S6). These data suggest that the chosen L–R pairs may play a crucial role in interaction networks during CD8+T cell–NK cell crosstalk, facilitating effective communication between these cells in tumor-related scenarios, involving the presence of new antigen variants.

Together, these data highlight a temporally regulated pattern of receptor–ligand expression that likely modulates activation, effector function, and immune regulation during CD8+T cell–NK cell interaction. Functional validation of these receptor–ligand pairs will be essential to delineate their specific roles in orchestrating this crosstalk, particularly within the context of antitumor immunity.

4 Discussion

Dynamic cellular interactions within immune networks establish intricate feedback loops, finely regulating tissue-specific immune responses. In this study, we demonstrate that CD8+ T cells and NK cells engage in critical functional interactions mediated by diverse cellular and molecular mechanisms, significantly contributing to antitumor immunity and limiting the development of immune–escape variants in solid tumors. We showed that early homeostatic interactions of NK cells with CD8+T cells result in a significant enhancement of their cytotoxic capacities. When NK cells come into contact with CD8+T cells, they acquire an activated phenotype characterized by elevated endogenous granzyme B and perforin levels.

Our live-cell confocal microscopy provided direct evidence that interactions between CD8+T and NK cells are mediated through membranous contacts involving pseudopodial structures. In this sense, the pseudopodial nanotubes employed during some processes, such as trogocytosis, commonly documented in immune cells (30) are typically associated with facilitating bidirectional membrane fragment exchange in immune cells, allowing the transfer of molecules such as CD25 and CD69. Quantitative analysis also revealed a significant reduction in cellular motility (up to 97.5%) during these interactions, indicative of stable immune synapse formation. This contact-dependent immobilization is likely necessary for efficient membrane exchange. Indeed, immune interactions rely on diverse molecular structures, including connexin-43 gap junctions (31), LFA-1, lipid rafts (32), and specialized membrane channels (33, 34) that collectively enhance the stability and functional integrity of these intercellular synapses. Thin pseudopodial protrusions forming during T–NK contact—mediating bidirectional membrane transfer and showing stable SDI/deceleration—are consistent with intercellular membrane tunneling nanotubes.

Moreover, these synapse-like interactions are facilitated by a diverse array of molecular mechanisms, including immune and cytokine receptors. Our earlier in-silico analysis demonstrated that CD8+T and NK cells display distinct sets and quantities of co-stimulatory and co-inhibitory molecules, mimicking an interface between professional APCs (such as DC or B cells) and CD8+T cells (27). Our in-silico analysis using the Schmeichel database revealed additional ligand–receptor pairs with a high potential to be dynamic regulators of the CD8+T–NK cell crosstalk. Considering the number of verified and putative interacting molecular pairs between CD8+T and NK cells, these lymphocytes appear to form immune synapse-like contacts. In addition, during the CD8+T–NK crosstalk observed in our in-vitro D–7 protocol, a simulation of the in-vivo D–7 protocol, we observed a notable increase in the expression of IL-7 and IL-15 receptors (IL-7R and IL-15R, respectively). These IL-7/IL-7R and IL-15/IL-15R axes play critical roles in the development, homeostasis, and maintenance of cells of lymphoid origin, particularly memory T lymphocytes and NK cells (35, 36).

Furthermore, these cytokines are essential for enhancing the antitumor response and have demonstrated efficacy as antitumor agents, leading to tumor regression and the inhibition of lung tumor metastasis (37, 38). The increase in receptor expression may enhance T and NK cell responses to proliferative signals, leading to a more efficient response to tumors, particularly during the emergence of new immune escape variants, as evidenced in the D–7 protocol. Moreover, the increase in the expression of IL7R and IL15R in NK cells was also observed, and this was associated with heightened proliferation and enhanced effector capabilities to combat tumors (39, 40). These findings suggest that the interaction between CD8+T cells and NK cells is a critical factor in the antitumor immune response, with cytokine receptors playing a crucial role in this process. Additionally, we observed an increase in CD18/CD11a and DNAM-1 expression during T–NK cell crosstalk. This observation is significant because, although these molecules do not bind to each other, both tend to be recruited. This recruitment may cooperatively mediate specific processes within the immune synapse in T and NK cells by stabilizing adhesion and amplifying signals from activation molecules that can be transferred during crosstalk (41, 42). Such mechanisms may also facilitate an increase in the transfer of membrane fragments and enhance bidirectional communication. Conversely, the increase in the expression of ligand–receptor pairs related to inhibitory control, including both PD-1–PD-L1 and CD200–CD200R, suggests a state of activation in CD8+T cells and NK cells, as these receptors are upregulated following activation as a negative feedback mechanism for maintaining homeostasis (4346).

We also demonstrated that NK cells conditioned by CD8+T cells exhibit increased secretion of IFNγ and IL-2. This cytokine increase suggests the remodeling of intracellular signaling pathways, as confirmed by the increased phosphorylation of JAK1, TYK2, STAT2, and STAT5, downstream targets of interferon receptor signaling, contributing to NK cell stimulation (47). In addition, increased phosphorylation of JAK1, JAK3, and STAT6, associated with IL-4 receptor signaling in NK cells, suggest the development of a mixed regulatory NK cell phenotype. As part of their immunoregulatory function, NK cells have been shown to dampen IL-2 signaling in CD8+T cells via down-regulation of surface IL-2Rα expression, IL-2-mediated intracellular pathways (STAT5 phosphorylation), and IL-2 synthesis along with elevated IL-2 endocytosis in these T cells (48). We tested whether NK cells capture IL-2 from the environment, thus limiting its availability to activated T cells. However, NK cells did not show any alterations in IL-2 capture. Being a high-affinity chain for the IL-2 receptor, CD25 is subject to fast internalization after its engagement but rapidly recycles to the cellular membrane after endocytosis (49). We showed a positive transfer of CD25 from CD8+T cells to NK cells during crosstalk. Based on this evidence, we propose that the regulatory effect of NK cells is not directly linked to competition for IL-2 but rather may be directly related to mechanisms of acceleration of CD25 downregulation/recycling. Another explanation is that CD25 molecules are directly transferred through the exchange of membrane fragments via pseudopodial nanotubes during crosstalk.

Another regulatory mechanism of NK cells is favoring the Th2-type cytokine profile in CD8+T cells. Although both cytokines (IFNγ and IL-4) are elevated in CD8+T cells after interaction with NK cells, IL-4 synthesis is increased to a higher extent, thus lowering the IFNγ : IL-4 ratio. CD8+T cells from co-culture with NK cells also exhibit downregulated IL-2 and STAT5-mediated signaling necessary for IFNγ expression in immune cells (50). Sequestration of CD8+T cells from IL-2 and STAT5-mediated signaling may restrict primary immune response and help preserve the pool of memory CD8+T cells for a secondary response (51); thus, it supports the observation that NK cell-conditioned CD8+T cells upregulate STAT1 phosphorylation, which is known to promote memory cell formation (52).

We also showed that phosphorylation of STAT1, a transcriptional mediator of IFNγ signaling, was downregulated in NK cells, suggesting an active intrinsic autoregulation of the IFNγ signaling pathway between CD8+T and NK cells during the crosstalk or competition for this cytokine. In our previous study, we demonstrated that the expression of engaged IFNγ-R1 on TCRP1A CD8+T cells was higher in P511 TILs compared to the tumor-draining lymph nodes (LN), whereas the expression of IFNγ-R1 remained unchanged on NK cells (14). IFNγ is known to upregulate the expression of TNF superfamily members on subsets of NK cells (53). Furthermore, tumor-infiltrating activated CD8+T cells may provide cytokines such as IL-2 and chemokines CCL3 and CCL4, which can activate NK cells (14). Thus, drawing from our murine model and the data obtained from the co-culture of CD8+T cells and NK cells, it is evident that cytokines derived from CD8+T cells within the crosstalk enhance the functionality of NK cells. This enhancement promotes a mixed phenotype in NK cells, which not only increases their antitumor efficacy but also moderates the activity of CD8+T cells and promotes the generation of central memory subsets.

Based on our findings, we propose a three-phase model for tumor preemptive immunosurveillance mediated by CD8+T and NK cell crosstalk (Figure 8). Within the context of lymphocyte response, during the homeostatic pre-priming phase of immune cell reconstitution and proliferation dominated by IL-2 and IFNγ cytokine milieu simulated in the D–7 T cell transfer protocol, potential conditioning signals (e.g., CD25, CD69, IL-7R, IL-15R) may be constantly exchanged to activate NK cells. Also, other molecules, including IFNγ signaling-related chemokines provided through this interaction, may facilitate the recruitment of T cells and NK cells to sites where tumors subsequently lodge (e.g., tumors and TDLN) (54). Once the tumor-conditioned microenvironment is established, during the effector phase, the sustained ligand–receptor interaction between CD8+T and NK cells, along with the intrinsic mechanisms to control the tumor, such as direct antigen presentation or possible cross-presentation by APCs, allows the rapid development of a coordinated response to tumors before the appearance of new tumor antigen–escape variants (55, 56). In addition, it was noted that NK cells can develop both the intrinsic effector mechanism against tumor cells and the regulatory function supporting differentiation of central memory formation by CD8+T lymphocytes. Lymphocyte memory subsets thus generated are characterized by a remarkable ability for proliferation and differentiation and are regarded as a transitional state between naïve T cells and TEM at the molecular level during the dynamic differentiation processes (57).

Figure 8
Schematic of a three-phase model of preemptive immunosurveillance driven by early CD8⁺T–NK crosstalk. Left to right: (1) Homeostatic pre-priming—pre-tumor adoptive T cell transfer provides tonic conditioning, activates IFN-γ–linked chemokines, and promotes spontaneous NK activation and recruitment to tumors and draining nodes. (2) Effector—sustained T–NK ligand–receptor engagement with antigen presentation/cross-presentation elicits CD8⁺T cytotoxicity and central-memory precursors, reinforced by NK degranulation (CD107a, granzyme B). (3) Post-effector memory—pre-tumor transfer limits antigen–escape, reducing TCM persistence; post-tumor transfer faces ongoing antigenic evolution, sustaining TCM. Regulatory mechanisms balance cytotoxicity, persistence, and memory. Blue callouts denote corroborating human ligand–receptor pairs.

Figure 8. Three-phase model of preemptive immunosurveillance against tumors. Early crosstalk between CD8+ T cells and NK cells orchestrates three sequential phases—homeostatic pre-priming, effector, and post-effector memory—that mount an appropriate response against emerging tumor antigen–escape variants. In the homeostatic pre-priming phase, early reciprocal interactions, established by pre-tumor adoptive T cell transfer, provide tonic conditioning, trigger activation signals, and induce IFN-γ–dependent chemokines, driving spontaneous NK cell activation and recruitment to tumors and tumor-draining lymph nodes. During the effector phase, following direct antigen presentation and/or cross-presentation by APCs, sustained CD8+T–NK ligand–receptor engagement elicits robust CD8+T cell cytotoxicity and differentiation toward central memory (TCM) precursors, in concert with NK effector activity (e.g., CD107a, granzyme B degranulation). In the post-effector memory phase, the pre-tumor adoptive T cell transfer exhibits reduced TCM persistence as antigen–escape tumor variants are efficiently cleared. By contrast, post-tumor T cell transfer faces ongoing antigenic evolution under antigen-specific T cell pressure, sustaining TCM persistence. Moreover, regulatory mechanisms mediated partly by NK cells balance cytotoxic activity, effector persistence, and T cell memory formation. Thus, CD8+ T–NK crosstalk is essential for preemptive immunosurveillance, restraining tumor antigen escape. Analyses of human datasets (blue boxes) corroborate ligand–receptor pairs involved in CD8+ T–NK physical interactions, underscoring their clinical relevance.

The outcome of this synaptic interaction is demonstrated in the post-effector memory phase by observing the response of CD8+T lymphocytes on day 25 in both T cell transfer protocols. On the one hand, in the D–7 protocol, a decrease in TCM and TEM lymphocyte populations is observed compared to the D+1 protocol due to the absence of tumor antigenic variants. On the other hand, the D+1 protocol represents a scenario where the constant generation of antigenic variants with the lack of requisite ligands could be a limiting factor for the subsequent response launched by new memory CD8+T lymphocyte clones. These conclusions align with other studies related to the analysis of CD8+T cell response using mathematical modeling, which explains that during the expansion and formation of memory CD8+T cells, memory cell clones with fewer divisions can create more effective secondary responses to new tumor antigen variants (58).

In summary, the physical ligand–receptor interplay between CD8+T and NK cells mediated in part through pseudopodial intercellular membrane nanotubes plays a pivotal role in restraining tumor progression and countering immune evasion, underscoring its significance in preemptive tumor immunosurveillance. Our ongoing studies indicate that this intercellular dialogue is regulated by mitochondrial calcium dynamics (Uzhachenko, Ochoa, Shanker et al., unpublished). The findings uncover a new mechanistic axis of immunosurveillance, offering a foundation for next-generation therapies that can preempt and intercept tumor antigen–escape variants.

Data availability statement

The raw data supporting the conclusions of this article will be made available by the authors, without undue reservation.

Ethics statement

Ethical approval was not required for the study involving humans in accordance with the local legislation and institutional requirements. Written informed consent to participate in this study was not required from the participants or the participants’ legal guardians/next of kin in accordance with the national legislation and the institutional requirements. The animal study was approved by Meharry Medical College Institutional Animal Care and Use Committee (IACUC). The study was conducted in accordance with the local legislation and institutional requirements.

Author contributions

RU: Writing – review & editing, Data curation, Writing – original draft, Investigation, Methodology. SG: Writing – original draft, Investigation, Writing – review & editing, Data curation, Visualization. TK: Writing – review & editing, Writing – original draft, Data curation. HR: Writing – review & editing, Formal Analysis, Writing – original draft, Data curation, Software. MT: Visualization, Writing – review & editing, Writing – original draft. MA: Data curation, Writing – review & editing, Writing – original draft. TR: Writing – original draft, Writing – review & editing, Data curation, Methodology. LC: Writing – review & editing, Data curation. AT: Data curation, Methodology, Writing – original draft. WH: Writing – original draft, Software, Funding acquisition. TS: Writing – original draft, Funding acquisition. CB: Writing – review & editing, Data curation, Investigation, Methodology. AI: Writing – review & editing. JG: Supervision, Writing – review & editing, Writing – original draft. A-MS-V: Conceptualization, Writing – original draft, Supervision, Funding acquisition, Investigation, Resources. AS: Writing – review & editing, Supervision, Writing – original draft, Funding acquisition, Investigation, Conceptualization, Data curation, Formal Analysis, Methodology, Resources.

Funding

The author(s) declare financial support was received for the research and/or publication of this article. This work was partly supported by National Institutes of Health Grants U54 CA163069, SC1 CA182843, U54 MD007593, 1OT2OD032581, VICTR Resource funds VR9111, and IUAC sabbatical fellowship to AS. The cores are supported by NIH grants G12 MD007586, R24 DA036420, and S10 RR0254970. The Tennessee Higher Education Commission grant supported the UTSI Center for Laser Applications.

Acknowledgments

The authors thank Michel Buferne and Alan Brooks for technical assistance, and Rudrapriya Shanker for editorial help. Some figures were created through resources generated on Biorender.com under the agreement number XV25VGD1ZN. We are also grateful to the late Lee D. Leserman for his insightful discussions on cellular interactions, and to the late Hari Shanker (father of AS) for his karmath devotion to work. The mouse injections that generated the data in Figure 1—the foundation of this study—were designed and performed on the night of November 8, 2002, following news of Hari Shanker’s passing. This work is dedicated to their memory, which continue to inspire our pursuit of science.

Conflict of interest

Authors TS and AS were employed by Science Applications International Corporation, Inc., and Leidos Biomedical Research, Inc.

The remaining authors declare that the research was conducted in the absence of any commercial or financial relationships that could be construed as a potential conflict of interest.

Generative AI statement

The author(s) declare that no Generative AI was used in the creation of this manuscript.

Any alternative text (alt text) provided alongside figures in this article has been generated by Frontiers with the support of artificial intelligence and reasonable efforts have been made to ensure accuracy, including review by the authors wherever possible. If you identify any issues, please contact us.

Publisher’s note

All claims expressed in this article are solely those of the authors and do not necessarily represent those of their affiliated organizations, or those of the publisher, the editors and the reviewers. Any product that may be evaluated in this article, or claim that may be made by its manufacturer, is not guaranteed or endorsed by the publisher.

Supplementary material

The Supplementary Material for this article can be found online at: https://www.frontiersin.org/articles/10.3389/fimmu.2025.1593913/full#supplementary-material

References

1. Wang Q, Shao X, Zhang Y, Zhu M, Wang FXC, Mu J, et al. Role of tumor microenvironment in cancer progression and therapeutic strategy. Cancer Med. (2023) 12:11149–65. doi: 10.1002/cam4.5698

PubMed Abstract | Crossref Full Text | Google Scholar

2. Park K, Veena MS, and Shin DS. Key players of the immunosuppressive tumor microenvironment and emerging therapeutic strategies. Front Cell Dev Biol. (2022) 10:830208. doi: 10.3389/fcell.2022.830208

PubMed Abstract | Crossref Full Text | Google Scholar

3. Ribas A and Wolchok JD. Cancer immunotherapy using checkpoint blockade. Science. (2018) 359:1350–5. doi: 10.1126/science.aar4060

PubMed Abstract | Crossref Full Text | Google Scholar

4. Linette GP, Stadtmauer EA, Maus MV, Rapoport AP, Levine BL, Emery L, et al. Cardiovascular toxicity and titin cross-reactivity of affinity-enhanced T cells in myeloma and melanoma. Blood. (2013) 122:863–71. doi: 10.1182/blood-2013-03-490565

PubMed Abstract | Crossref Full Text | Google Scholar

5. Liu Y, Yan X, Zhang F, Zhang X, Tang F, Han Z, et al. TCR-T immunotherapy: The challenges and solutions. Front Oncol. (2022) 11:794183. doi: 10.3389/fonc.2021.794183

PubMed Abstract | Crossref Full Text | Google Scholar

6. Lu Y-C, Parker LL, Lu T, Zheng Z, Toomey MA, White DE, et al. Treatment of patients with metastatic cancer using a major histocompatibility complex class II–restricted T-cell receptor targeting the cancer germline antigen MAGE-A3. J Clin Oncol. (2017) 35:3322. doi: 10.1200/JCO.2017.74.5463

PubMed Abstract | Crossref Full Text | Google Scholar

7. Sahin U and Türeci Ö. Personalized vaccines for cancer immunotherapy. Science. (2018) 359:1355–60. doi: 10.1126/science.aar7112

PubMed Abstract | Crossref Full Text | Google Scholar

8. Lakatos E, Williams MJ, Schenck RO, Cross WCH, Househam J, Zapata L, et al. Evolutionary dynamics of neoantigens in growing tumors. Nat Genet. (2020) 52:1057–66. doi: 10.1038/s41588-020-0687-1

PubMed Abstract | Crossref Full Text | Google Scholar

9. Mortezaee K. Immune escape: A critical hallmark in solid tumors. Life Sci. (2020) 258:118110. doi: 10.1016/j.lfs.2020.118110

PubMed Abstract | Crossref Full Text | Google Scholar

10. Schietinger A, Philip M, Liu RB, Schreiber K, and Schreiber H. Bystander killing of cancer requires the cooperation of CD4+ and CD8+ T cells during the effector phase. J Exp Med. (2010) 207:2469–77. doi: 10.1084/jem.20092450

PubMed Abstract | Crossref Full Text | Google Scholar

11. Borst J, Ahrends T, Bąbała N, Melief CJM, and Kastenmüller W. CD4+ T cell help in cancer immunology and immunotherapy. Nat Rev Immunol. (2018) 18:635–47. doi: 10.1038/s41577-018-0044-0

PubMed Abstract | Crossref Full Text | Google Scholar

12. Uyttenhove C, Maryanski J, and Boon T. Escape of mouse mastocytoma P815 after nearly complete rejection is due to antigen-loss variants rather than immunosuppression. J Exp Med. (1983) 157:1040–52. doi: 10.1084/jem.157.3.1040

PubMed Abstract | Crossref Full Text | Google Scholar

13. Van den Eynde B, Lethé B, Van Pel A, De Plaen E, and Boon T. The gene coding for a major tumor rejection antigen of tumor P815 is identical to the normal gene of syngeneic DBA/2 mice. J Exp Med. (1991) 173:1373–84. doi: 10.1084/jem.173.6.1373

PubMed Abstract | Crossref Full Text | Google Scholar

14. Shanker A, Verdeil G, Buferne M, Inderberg-Suso EM, Puthier D, Joly F, et al. CD8 T cell help for innate antitumor immunity. J Immunol. (2007) 179:6651–62. doi: 10.4049/jimmunol.179.10.6651

PubMed Abstract | Crossref Full Text | Google Scholar

15. Shanker A, Buferne M, and Schmitt-Verhulst A-M. Cooperative action of CD8 T lymphocytes and natural killer cells controls tumour growth under conditions of restricted T-cell receptor diversity. Immunology. (2010) 129:41–54. doi: 10.1111/j.1365-2567.2009.03150.x

PubMed Abstract | Crossref Full Text | Google Scholar

16. Shanker A, Auphan-Anezin N, Chomez P, Giraudo L, Van den Eynde B, and Schmitt-Verhulst A-M. Thymocyte-intrinsic genetic factors influence CD8 T cell lineage commitment and affect selection of a tumor-reactive TCR. J Immunol. (2004) 172:5069–77. doi: 10.4049/jimmunol.172.8.5069

PubMed Abstract | Crossref Full Text | Google Scholar

17. Mouchacca P, Schmitt-Verhulst A-M, and Boyer C. Visualization of cytolytic T cell differentiation and granule exocytosis with T cells from mice expressing active fluorescent granzyme B. PloS One. (2013) 8:e67239. doi: 10.1371/journal.pone.0067239

PubMed Abstract | Crossref Full Text | Google Scholar

18. Brichard VG, Warnier G, Van Pel A, Morlighem G, Lucas S, and Boon T. Individual differences in the orientation of the cytolytic T cell response against mouse tumor P815. Eur J Immunol. (1995) 25:664–71. doi: 10.1002/eji.1830250306

PubMed Abstract | Crossref Full Text | Google Scholar

19. Machy P, Serre K, Baillet M, and Leserman L. Induction of MHC class I presentation of exogenous antigen by dendritic cells is controlled by CD4+ T cells engaging class II molecules in cholesterol-rich domains. J Immunol. (2002) 168:1172–80. doi: 10.4049/jimmunol.168.3.1172

PubMed Abstract | Crossref Full Text | Google Scholar

20. Sowinski S, Alakoskela JM, Jolly C, and Davis DM. Optimized methods for imaging membrane nanotubes between T cells and trafficking of HIV-1. Methods. (2011) 53:27–33. doi: 10.1016/j.ymeth.2010.04.002

PubMed Abstract | Crossref Full Text | Google Scholar

21. Rajput D, Crowder SW, Hofmeister L, Costa L, Sung HJ, and Hofmeister W. Cell interaction study method using novel 3D silica nanoneedle gradient arrays. Colloids Surf B Biointerfaces. (2013) 102:111–6. doi: 10.1016/j.colsurfb.2012.07.044

PubMed Abstract | Crossref Full Text | Google Scholar

22. Feinerman O, Jentsch G, Tkach KE, Coward JW, Hathorn MM, Sneddon MW, et al. Single-cell quantification of IL-2 response by effector and regulatory T cells reveals critical plasticity in immune response. Mol Syst Biol. (2010) 6:437. doi: 10.1038/msb.2010.90

PubMed Abstract | Crossref Full Text | Google Scholar

23. Hofmeister LH, Costa L, Balikov DA, Crowder SW, Terekhov A, Sung HJ, et al. Patterned polymer matrix promotes stemness and cell-cell interaction of adult stem cells. J Biol Eng. (2015) 9:1–9. doi: 10.1186/s13036-015-0016-x

PubMed Abstract | Crossref Full Text | Google Scholar

24. Kular JK, Basu S, and Sharma RI. The extracellular matrix: Structure, composition, age-related differences, tools for analysis and applications for tissue engineering. J Tissue Eng. (2014) 5:2041731414557112. doi: 10.1177/2041731414557112

PubMed Abstract | Crossref Full Text | Google Scholar

25. Bonnans C, Chou J, and Werb Z. Remodelling the extracellular matrix in development and disease. Nat Rev Mol Cell Biol. (2014) 15:786–801. doi: 10.1038/nrm3904

PubMed Abstract | Crossref Full Text | Google Scholar

26. Sun Y, Hamlin AJ, and Schwarzbauer JE. Fibronectin matrix assembly at a glance. J Cell Sci. (2025) 138:jcs263834. doi: 10.1242/jcs.263834

PubMed Abstract | Crossref Full Text | Google Scholar

27. Uzhachenko RV and Shanker A. CD8+ T lymphocyte and NK cell network: circuitry in the cytotoxic domain of immunity. Front Immunol. (2019) 10:1906. doi: 10.3389/fimmu.2019.01906

PubMed Abstract | Crossref Full Text | Google Scholar

28. Chen J, Hu S, Wang H, Zhao T, Song Y, Zhong X, et al. Integrated analysis reveals the pivotal interactions between immune cells in the melanoma tumor microenvironment. Sci Rep. (2022) 12:10040. doi: 10.1038/s41598-022-14319-2

PubMed Abstract | Crossref Full Text | Google Scholar

29. Schmiedel BJ, Singh D, Madrigal A, Valdovino-Gonzalez AG, White BM, Zapardiel-Gonzalo J, et al. Impact of genetic polymorphisms on human immune cell gene expression. Cell. (2018) 175:1701–1715. e16. doi: 10.1016/j.cell.2018.10.022

PubMed Abstract | Crossref Full Text | Google Scholar

30. Miyake K and Karasuyama H. The role of trogocytosis in the modulation of immune cell functions. Cells. (2021) 10:1255. doi: 10.3390/cells10051255

PubMed Abstract | Crossref Full Text | Google Scholar

31. Mendoza-Naranjo A, Bouma G, Pereda C, Ramírez M, Webb KF, Tittarelli A, et al. Functional gap junctions accumulate at the immunological synapse and contribute to T cell activation. J Immunol. (2011) 187:3121–32. doi: 10.4049/jimmunol.1100378

PubMed Abstract | Crossref Full Text | Google Scholar

32. Zumerle S, Molon B, and Viola A. Membrane rafts in T cell activation: A spotlight on CD28 costimulation. Front Immunol. (2017) 8:1467. doi: 10.3389/fimmu.2017.01467

PubMed Abstract | Crossref Full Text | Google Scholar

33. Chauveau A, Aucher A, Eissmann P, Vivier E, and Davis DM. Membrane nanotubes facilitate long-distance interactions between natural killer cells and target cells. Proc Natl Acad Sci United States America. (2010) 107:5545–50. doi: 10.1073/pnas.0910074107

PubMed Abstract | Crossref Full Text | Google Scholar

34. Arrevillaga-Boni G, Hernández-Ruiz M, Castillo EC, and Ortiz-Navarrete V. Intercellular communication through contacts between continuous pseudopodial extensions in a macrophage-like cell line. Cell Commun Adhes. (2014) 21:213–20. doi: 10.3109/15419061.2014.923993

PubMed Abstract | Crossref Full Text | Google Scholar

35. Surh CD, Boyman O, Purton JF, and Sprent J. Homeostasis of memory T cells. Immunol Rev. (2006) 211:154–63. doi: 10.1111/j.0105-2896.2006.00401.x

PubMed Abstract | Crossref Full Text | Google Scholar

36. Chen D, Tang TX, Deng H, Yang XP, and Tang ZH. Interleukin-7 biology and its effects on immune cells: mediator of generation, differentiation, survival, and homeostasis. Front Immunol. (2021) 12:747324. doi: 10.3389/fimmu.2021.747324

PubMed Abstract | Crossref Full Text | Google Scholar

37. Trager JB. Natural killer cells may be scaled and engineered as a next generation, off-the-shelf cell therapy for cancer. Cell & Gene Therapy Insights. (2019) 5:585–600. doi: 10.18609/cgti.2019.068

Crossref Full Text | Google Scholar

38. Cha E, Graham L, Manjili MH, and Bear HD. IL-7+ IL-15 are superior to IL-2 for the ex vivo expansion of 4T1 mammary carcinoma-specific T cells with greater efficacy against tumors in vivo. Breast Cancer Res Treat. (2010) 122:359–69. doi: 10.1007/s10549-009-0573-0

PubMed Abstract | Crossref Full Text | Google Scholar

39. Judge CJ, Kostadinova L, Sherman KE, Butt AA, Falck-Ytter Y, Funderburg NT, et al. CD56bright NK IL-7Rα expression negatively associates with HCV level, and IL-7-induced NK function is impaired during HCV and HIV infections. J Leukocyte Biol. (2017) 102:171–84. doi: 10.1189/jlb.5A1116-456R

PubMed Abstract | Crossref Full Text | Google Scholar

40. Lum JJ, Schnepple DJ, Nie Z, Sanchez-Dardon J, Mbisa GL, Mihowich J, et al. Differential effects of interleukin-7 and interleukin-15 on NK cell anti-human immunodeficiency virus activity. J Virol. (2004) 78:6033–42. doi: 10.1128/JVI.78.11.6033-6042.2004

PubMed Abstract | Crossref Full Text | Google Scholar

41. Enqvist M, Ask EH, Forslund E, Carlsten M, Abrahamsen G, Béziat V, et al. Coordinated expression of DNAM-1 and LFA-1 in educated NK cells. J Immunol. (2015) 194:4518–27. doi: 10.4049/jimmunol.1401972

PubMed Abstract | Crossref Full Text | Google Scholar

42. Shibuya K, Lanier LL, Phillips JH, Ochs HD, Shimizu K, Nakayama E, et al. Physical and functional association of LFA-1 with DNAM-1 adhesion molecule. Immunity. (1999) 11:615–23. doi: 10.1016/S1074-7613(00)80136-3

PubMed Abstract | Crossref Full Text | Google Scholar

43. Sharpe AH, Wherry EJ, Ahmed R, and Freeman GJ. The function of programmed cell death 1 and its ligands in regulating autoimmunity and infection. Nat Immunol. (2007) 8:239–45. doi: 10.1038/ni1443

PubMed Abstract | Crossref Full Text | Google Scholar

44. Okazaki T and Honjo T. PD-1 and PD-1 ligands: from discovery to clinical application. Int Immunol. (2007) 19:813–24. doi: 10.1093/intimm/dxm057

PubMed Abstract | Crossref Full Text | Google Scholar

45. Chen Z. Regulation of expression of CD200. in vitro/in Vivo. (PhD thesis). University of Toronto. Ottawa (CA): Bibliothèque et Archives Canada (2008) 428 p.

Google Scholar

46. Yu K. Mechanism (s) of action of the novel immunoregulatory molecule, CD200. [PhD thesis]. Toronto (CA): University of Toronto. (2011). http://hdl.handle.net/1807/31992.

Google Scholar

47. Swann JB, Hayakawa Y, Zerafa N, Sheehan KC, Scott B, Schreiber RD, et al. Type I IFN contributes to NK cell homeostasis, activation, and antitumor function. J Immunol. (2007) 178:7540–9. doi: 10.4049/jimmunol.178.12.7540

PubMed Abstract | Crossref Full Text | Google Scholar

48. Pandiyan P, Zheng L, Ishihara S, Reed J, and Lenardo MJ. CD4+CD25+Foxp3+ regulatory T cells induce cytokine deprivation-mediated apoptosis of effector CD4+ T cells. Nat Immunol. (2007) 8:1353–62. doi: 10.1038/ni1536

PubMed Abstract | Crossref Full Text | Google Scholar

49. Liao W, Lin JX, and Leonard WJ. IL-2 family cytokines: new insights into the complex roles of IL-2 as a broad regulator of T helper cell differentiation. Curr Opin Immunol. (2011) 23:598–604. doi: 10.1016/j.coi.2011.08.003

PubMed Abstract | Crossref Full Text | Google Scholar

50. Herr F, Lemoine R, Gouilleux F, Meley D, Kazma I, Heraud A, et al. IL-2 phosphorylates STAT5 to drive IFN-γ production and activation of human dendritic cells. J Immunol. (2014) 192:5660–70. doi: 10.4049/jimmunol.1300422

PubMed Abstract | Crossref Full Text | Google Scholar

51. Kastenmuller W, Gasteiger G, Subramanian N, Sparwasser T, Busch DH, Belkaid Y, et al. Regulatory T cells selectively control CD8+ T cell effector pool size via IL-2 restriction. J Immunol. (2011) 187:3186–97. doi: 10.4049/jimmunol.1101649

PubMed Abstract | Crossref Full Text | Google Scholar

52. Quigley M, Huang X, and Yang Y. STAT1 signaling in CD8 T cells is required for their clonal expansion and memory formation following viral infection in vivo. J Immunol. (2008) 180:2158–64. doi: 10.4049/jimmunol.180.4.2158

PubMed Abstract | Crossref Full Text | Google Scholar

53. Smyth MJ, Cretney E, Takeda K, Wiltrout RH, Sedger LM, Kayagaki N, et al. Tumor necrosis factor-related apoptosis-inducing ligand (TRAIL) contributes to interferon gamma-dependent natural killer cell protection from tumor metastasis. J Exp Med. (2001) 193:661–70. doi: 10.1084/jem.193.6.661

PubMed Abstract | Crossref Full Text | Google Scholar

54. Kohli K, Pillarisetty VG, and Kim TS. Key chemokines direct migration of immune cells in solid tumors. Cancer Gene Ther. (2022) 29:10–21. doi: 10.1038/s41417-021-00303-x

PubMed Abstract | Crossref Full Text | Google Scholar

55. Walsh SR, Simovic B, Chen L, Bastin D, Nguyen A, Stephenson K, et al. Endogenous T cells prevent tumor immune escape following adoptive T cell therapy. J Clin Invest. (2019) 129:5400–10. doi: 10.1172/JCI126199

PubMed Abstract | Crossref Full Text | Google Scholar

56. MacNabb BW, Chen X, Tumuluru S, Godfrey J, Kasal DN, Yu J, et al. Dendritic cells can prime antitumor CD8+ T cell responses through major histocompatibility complex cross-dressing. Immunity. (2022) 55:982–997. e8. doi: 10.1016/j.immuni.2022.04.016

PubMed Abstract | Crossref Full Text | Google Scholar

57. Willinger T, Freeman T, Hasegawa H, McMichael AJ, and Callan MF. Molecular signatures distinguish human central memory from effector memory CD8 T cell subsets. J Immunol. (2005) 175:5895–903. doi: 10.4049/jimmunol.175.9.5895

PubMed Abstract | Crossref Full Text | Google Scholar

58. Nizharadze T, Becker NB, and Höfer T. Quantitating CD8+ T cell memory development. Trends Immunol. (2023) 44:519–29. doi: 10.1016/j.it.2023.05.004

PubMed Abstract | Crossref Full Text | Google Scholar

Keywords: CD8+ T lymphocytes, T cell–NK cell cooperativity, tumor immune escape, antigen-loss variants, adoptive cell transfer, cancer immunotherapy, membranous tunneling nanotubes, preemptive immunosurveillance

Citation: Uzhachenko RV, González Ochoa S, Kanagasabai T, Rajakaruna H, Thounaojam MC, de Aquino MTP, Rana T, Costa L, Terekhov A, Hofmeister WH, Sayers TJ, Boyer C, Ivanova AV, Goodwin JS, Schmitt-Verhulst A-M and Shanker A (2025) CD8+ T–NK cell crosstalk establishes preemptive immunosurveillance to eliminate antigen–escape tumors. Front. Immunol. 16:1593913. doi: 10.3389/fimmu.2025.1593913

Received: 14 March 2025; Accepted: 23 July 2025;
Published: 22 September 2025.

Edited by:

Derré Laurent, Centre Hospitalier Universitaire Vaudois (CHUV), Switzerland

Reviewed by:

Elena L. Pobezinskaya, University of Massachusetts Amherst, United States
Brandon Cieniewicz, CERo Therapeutics Holdings Inc., United States

Copyright © 2025 Uzhachenko, González Ochoa, Kanagasabai, Rajakaruna, Thounaojam, de Aquino, Rana, Costa, Terekhov, Hofmeister, Sayers, Boyer, Ivanova, Goodwin, Schmitt-Verhulst and Shanker. This is an open-access article distributed under the terms of the Creative Commons Attribution License (CC BY). The use, distribution or reproduction in other forums is permitted, provided the original author(s) and the copyright owner(s) are credited and that the original publication in this journal is cited, in accordance with accepted academic practice. No use, distribution or reproduction is permitted which does not comply with these terms.

*Correspondence: Anil Shanker, YXNoYW5rZXJAbW1jLmVkdQ==

Present addresses: Maria Teresa P. de Aquino, Department of Hematology and Hematopoietic Transplantation, City of Hope Beckman Research Institute, Duarte, CA, United StatesTanu Rana, Department of Foundational and Clinical Sciences, Thomas F. Frist Jr. College of Medicine, Belmont University, Nashville, TN, United States

These authors have contributed equally to this work

Disclaimer: All claims expressed in this article are solely those of the authors and do not necessarily represent those of their affiliated organizations, or those of the publisher, the editors and the reviewers. Any product that may be evaluated in this article or claim that may be made by its manufacturer is not guaranteed or endorsed by the publisher.