Your new experience awaits. Try the new design now and help us make it even better

ORIGINAL RESEARCH article

Front. Immunol.

Sec. Cancer Immunity and Immunotherapy

Volume 16 - 2025 | doi: 10.3389/fimmu.2025.1613178

Engineered NK92 Cell-derived Exosomes Inhibit Ovarian Cancer Progression by Degrading GPRC5A

Provisionally accepted
Chaohua  SiChaohua Si*Yihan  WangYihan WangYuanyuan  LiYuanyuan LiYuqi  ChenYuqi ChenYuxuan  FanYuxuan FanYunwen  WangYunwen WangYanan  TianYanan TianJianen  GaoJianen GaoXu  MaXu Ma
  • Chinese Academy of Medical Sciences and Peking Union Medical College, Dongcheng, Beijing Municipality, China

The final, formatted version of the article will be published soon.

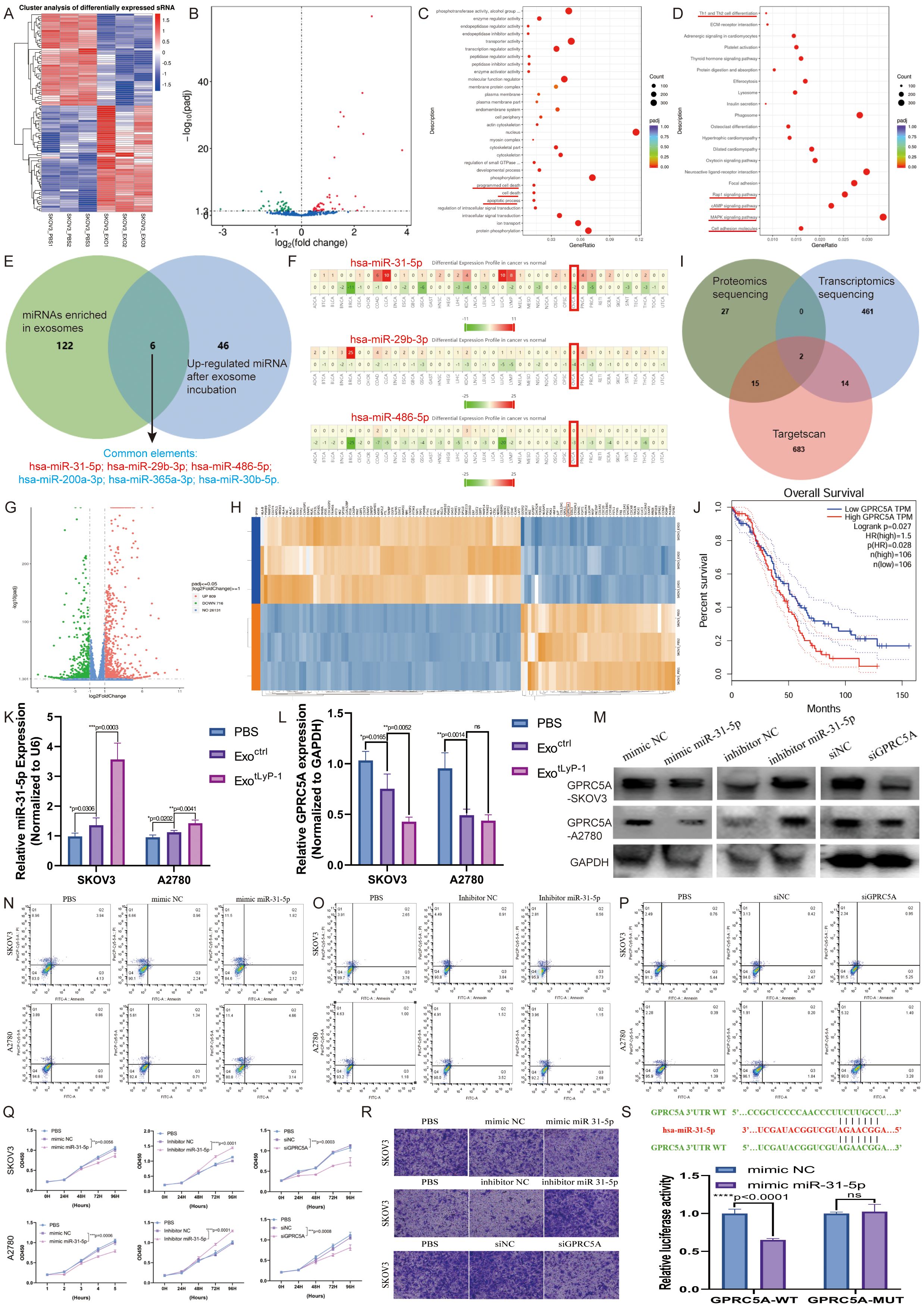
Background: Natural killer (NK) 92 (NK92) cells are critical immune-effectors with established roles in treating metastatic and hematological malignancies. Owing to the substantial adverse effects, including cytokine release syndrome, associated with NK92 cell therapy, research interest has pivoted toward the safer and potentially more efficient exosome-based approaches. However, the composition, properties, and functions of NK92 cell-derived exosomes remain largely unknown. Methods: In this study, NK92 cell-derived exosomes were isolated via ultracentrifugation. Small RNA sequencing and proteomic sequencing were performed on both the cells and their exosomes. To enhance exosome targeting to tumor cells, the tLyP-1 targeting peptide was displayed on NK92 cell surfaces through genetic engineering. The mechanism underlying tumor therapy mediated by NK92 cell-derived exosomes was investigated through in vitro and in vivo experiments. Additionally, we designed a cholesterol-modified ABCB1 siRNA that adsorbs onto exosome surfaces and enters recipient cells to silence target genes. Results: First, small RNA sequencing and proteomic analysis of NK92 cells and NK92 cell-derived exosomes revealed that the exosomes retained the anti-tumor activity of parental NK cells, inhibiting tumor progression by modulating apoptosis, proliferation, and metastasis. Second, tLyP-1-modified exosomes exhibited enhanced tumor-targeting specificity and exerted anti-tumor effects via the miR-31-5p-GPRC5A axis. Furthermore, NK92 cell-derived exosomes effectively delivered ABCB1 siRNA into recipient cells, mediating efficient gene silencing to sensitize chemoresistant ovarian cancer cells to therapeutic agents. Conclusion: Overall, this study provides a novel strategy to treat ovarian cancer through the preparation of genetically modified NK92 cell-derived exosomes loaded with RNA interference.

Keywords: Natural killer 92 cells, tLyP-1, exosome, miRNA, siRNA

Received: 16 Apr 2025; Accepted: 23 Oct 2025.

Copyright: © 2025 Si, Wang, Li, Chen, Fan, Wang, Tian, Gao and Ma. This is an open-access article distributed under the terms of the Creative Commons Attribution License (CC BY). The use, distribution or reproduction in other forums is permitted, provided the original author(s) or licensor are credited and that the original publication in this journal is cited, in accordance with accepted academic practice. No use, distribution or reproduction is permitted which does not comply with these terms.

* Correspondence: Chaohua Si, 9851929@qq.com

Disclaimer: All claims expressed in this article are solely those of the authors and do not necessarily represent those of their affiliated organizations, or those of the publisher, the editors and the reviewers. Any product that may be evaluated in this article or claim that may be made by its manufacturer is not guaranteed or endorsed by the publisher.