ORIGINAL RESEARCH article
Front. Immunol.
Sec. Cancer Immunity and Immunotherapy
Reduced expression of UPF1 promotes tumor progression through stabilizing COX-2 mRNA in nasopharyngeal carcinoma
Provisionally accepted- 1Sun Yat-sen University Cancer Center (SYSUCC), Guangzhou, China
- 2First Hospital of Lanzhou University, Lanzhou, Gansu Province, China
- 3Shenzhen Baoan People's Hospital, Shenzhen, Guangdong Province, China
Select one of your emails
You have multiple emails registered with Frontiers:
Notify me on publication
Please enter your email address:
If you already have an account, please login
You don't have a Frontiers account ? You can register here
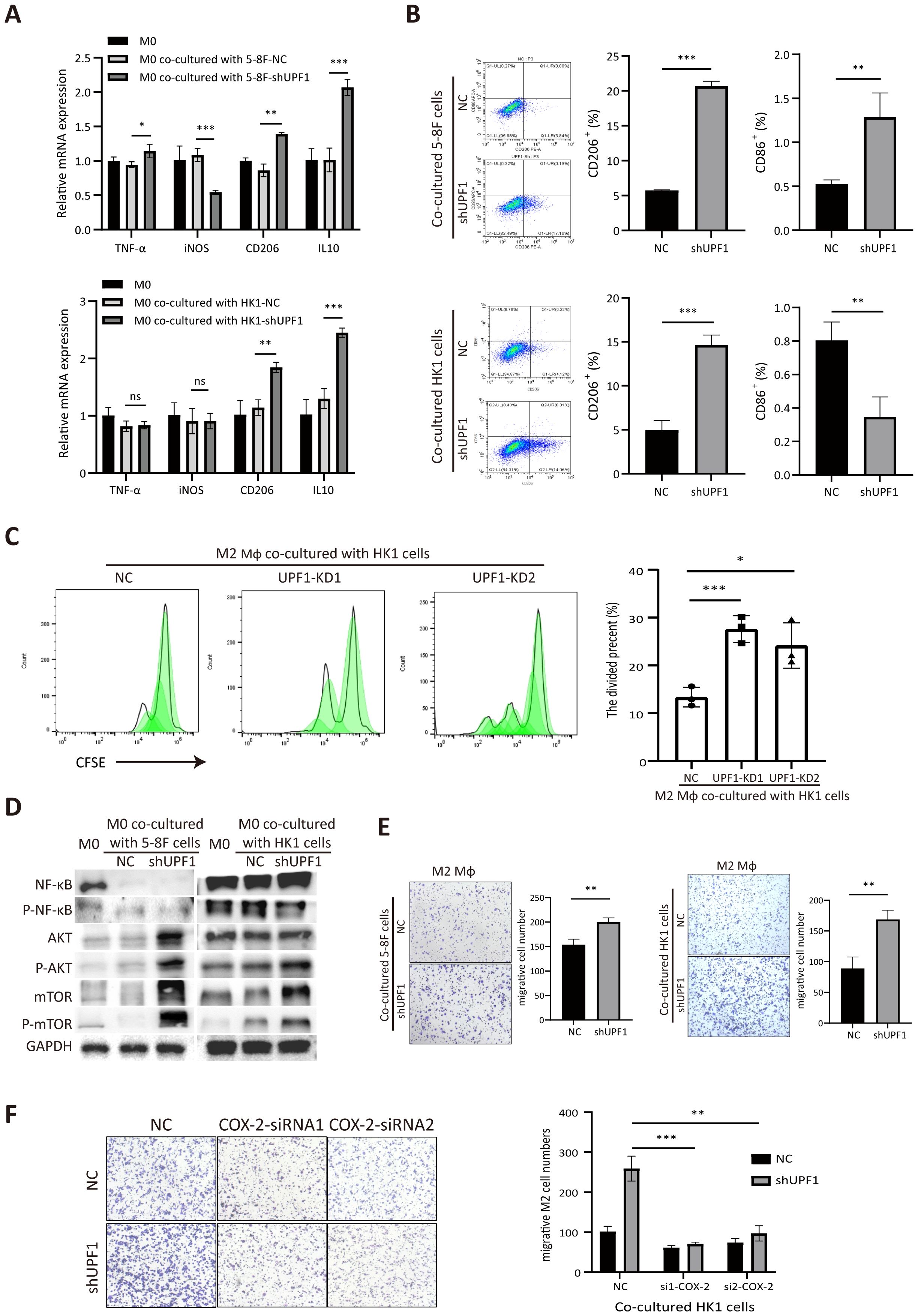
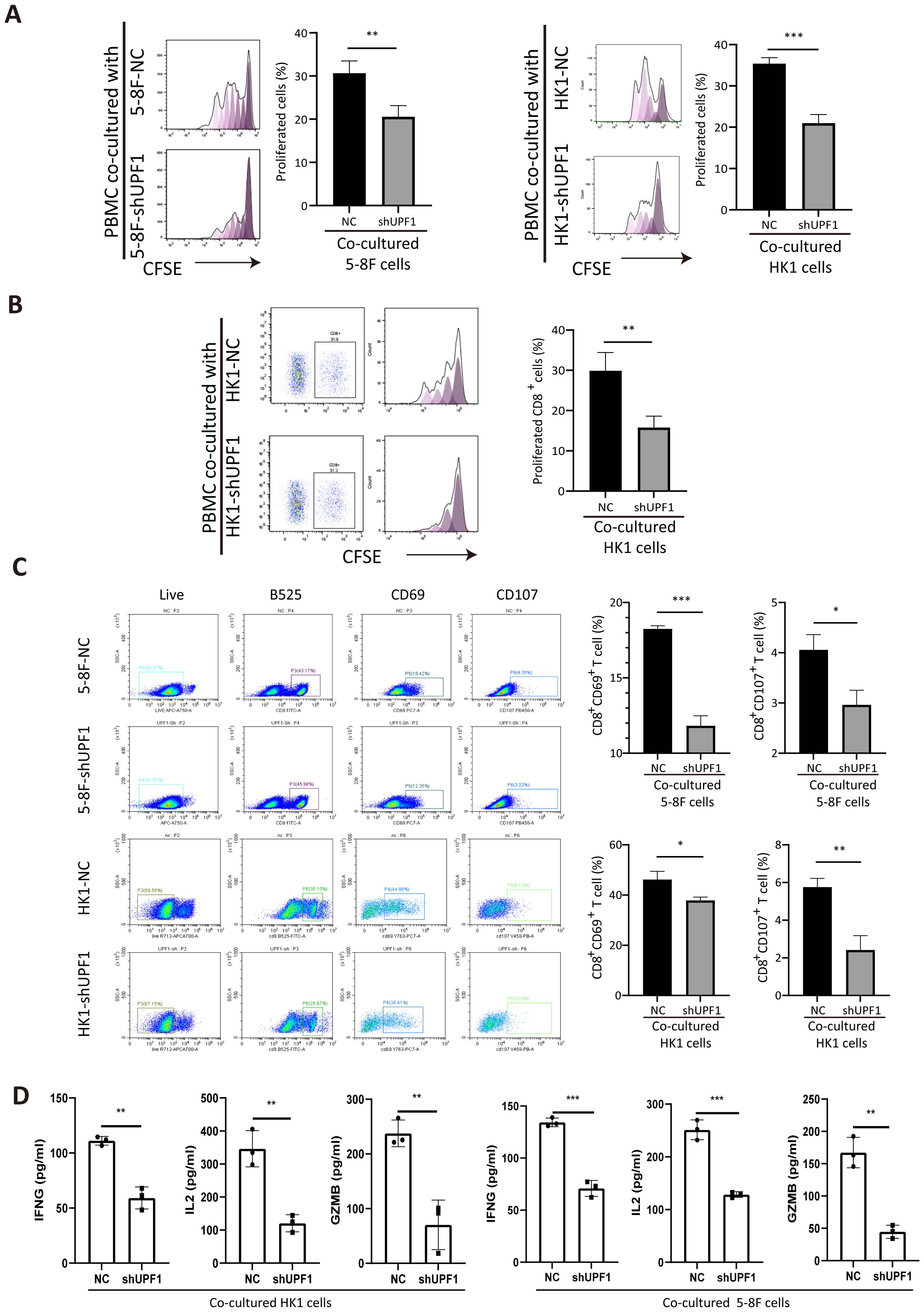
Background UPF1 (upframeshift 1) is the core factor in the nonsense-mediated mRNA decay (NMD) pathway. UPF1 is dysregulated in multiple human malignancies and may play a role in cancer progression. However, the expression level and function of UPF1 in nasopharyngeal carcinoma (NPC) have remained undocumented until now. Methods UPF1 expression in NPC tissues was evaluated by using qRT‒PCR and immunohistochemistry assays. In vitro and in vivo experiments were performed to examine the effects of UPF1 on NPC cells. NMD targets were identified by RNA-seq and RNA stability analysis. Rescue experiments were employed to reveal the underlying molecular mechanisms that mediate the tumor suppressive role of UPF1. The effects of UPF1 knockdown NPC cells on macrophages and T cells were detected by using an indirect coculture system. Results UPF1 expression was significantly downregulated in NPC tissues and correlated with a poor prognosis. UPF1 overexpression inhibited NPC cell growth and metastasis both in vitro and in vivo. COX-2 and PD-L1 were identified as the key targets of UPF1-mediated NMD in NPC. Reduced expression of UPF1 activated the ERK/MAPK and JAK2/STAT3 pathways and enhanced NPC cell viability through upregulation of COX-2. Moreover, coculture with UPF1-knockdown NPC cells promoted macrophage M2 polarization and migration and suppressed CD8+ T-cell activation. Conclusions Our findings suggest that reduced expression of UPF1 in NPC might contribute to tumor progression.
Keywords: Up-frameshift 1, nonsense-mediated mRNA decay, nasopharyngealcarcinoma, cyclooxygenase-2, macrophage
Received: 25 Apr 2025; Accepted: 27 Oct 2025.
Copyright: © 2025 Mai, Wu, Xiao, Zhang, Chen, Zhang, Li, Zhou, Wang, Jiang, WANG and Sun. This is an open-access article distributed under the terms of the Creative Commons Attribution License (CC BY). The use, distribution or reproduction in other forums is permitted, provided the original author(s) or licensor are credited and that the original publication in this journal is cited, in accordance with accepted academic practice. No use, distribution or reproduction is permitted which does not comply with these terms.
* Correspondence:
Shijuan Mai, maishj@sysucc.org.cn
Hui-Yun WANG, wanghyun@mail.sysu.edu.cn
Rui Sun, sunrui@sysucc.org.cn
Disclaimer: All claims expressed in this article are solely those of the authors and do not necessarily represent those of their affiliated organizations, or those of the publisher, the editors and the reviewers. Any product that may be evaluated in this article or claim that may be made by its manufacturer is not guaranteed or endorsed by the publisher.
