ORIGINAL RESEARCH article
Front. Immunol.
Sec. Cancer Immunity and Immunotherapy
This article is part of the Research TopicImmune Predictive and Prognostic Biomarkers in Immuno-Oncology: Refining the Immunological Landscape of CancerView all 50 articles
Multiomics Profiling Identifies MCMBP as a Prognostic Biomarker and a Potential Immune-Related Target in Pancreatic Ductal Adenocarcinoma via the JAK–STAT3 Pathway
Provisionally accepted- Xi'an University, Xi’an, China
Select one of your emails
You have multiple emails registered with Frontiers:
Notify me on publication
Please enter your email address:
If you already have an account, please login
You don't have a Frontiers account ? You can register here
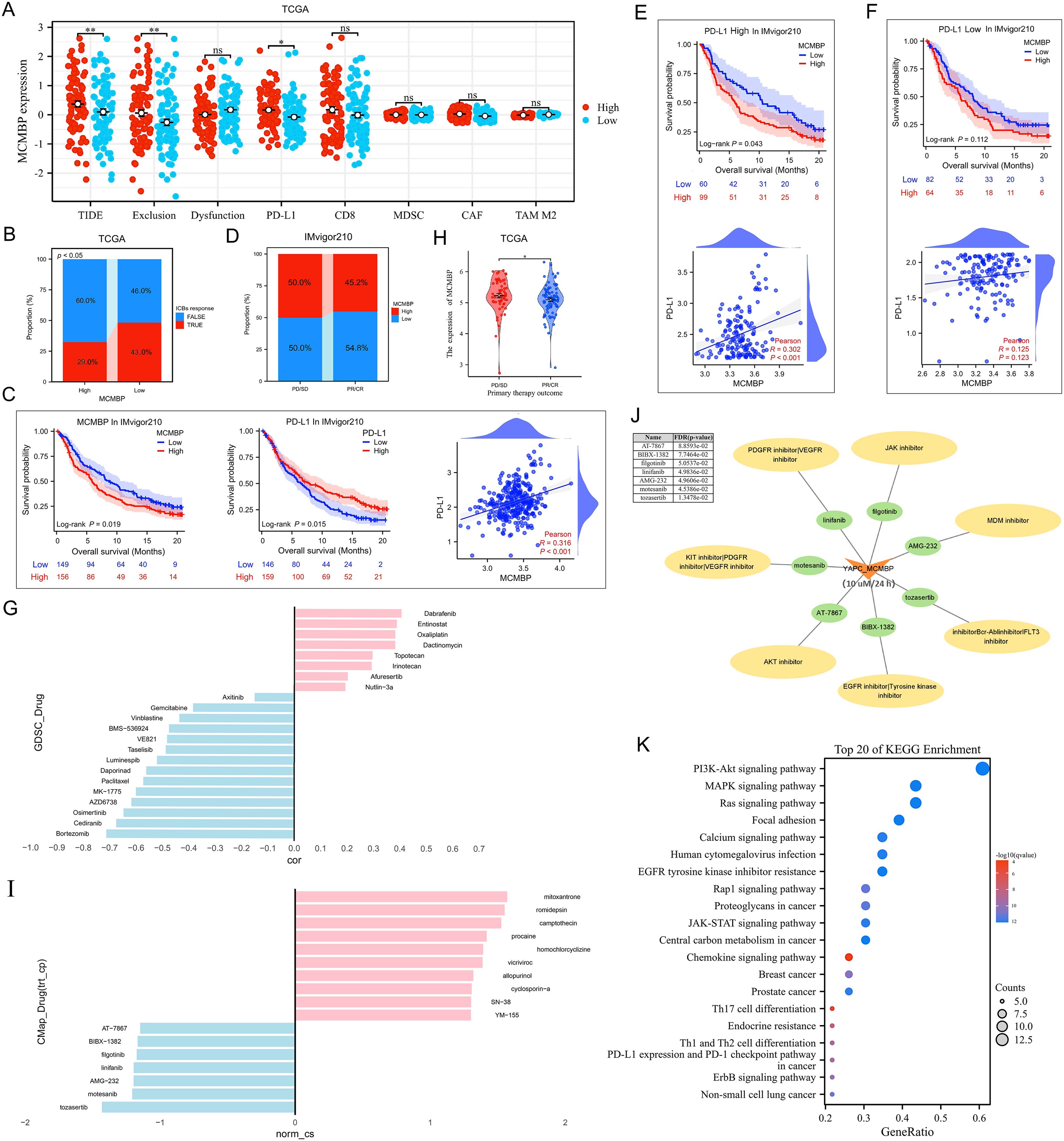
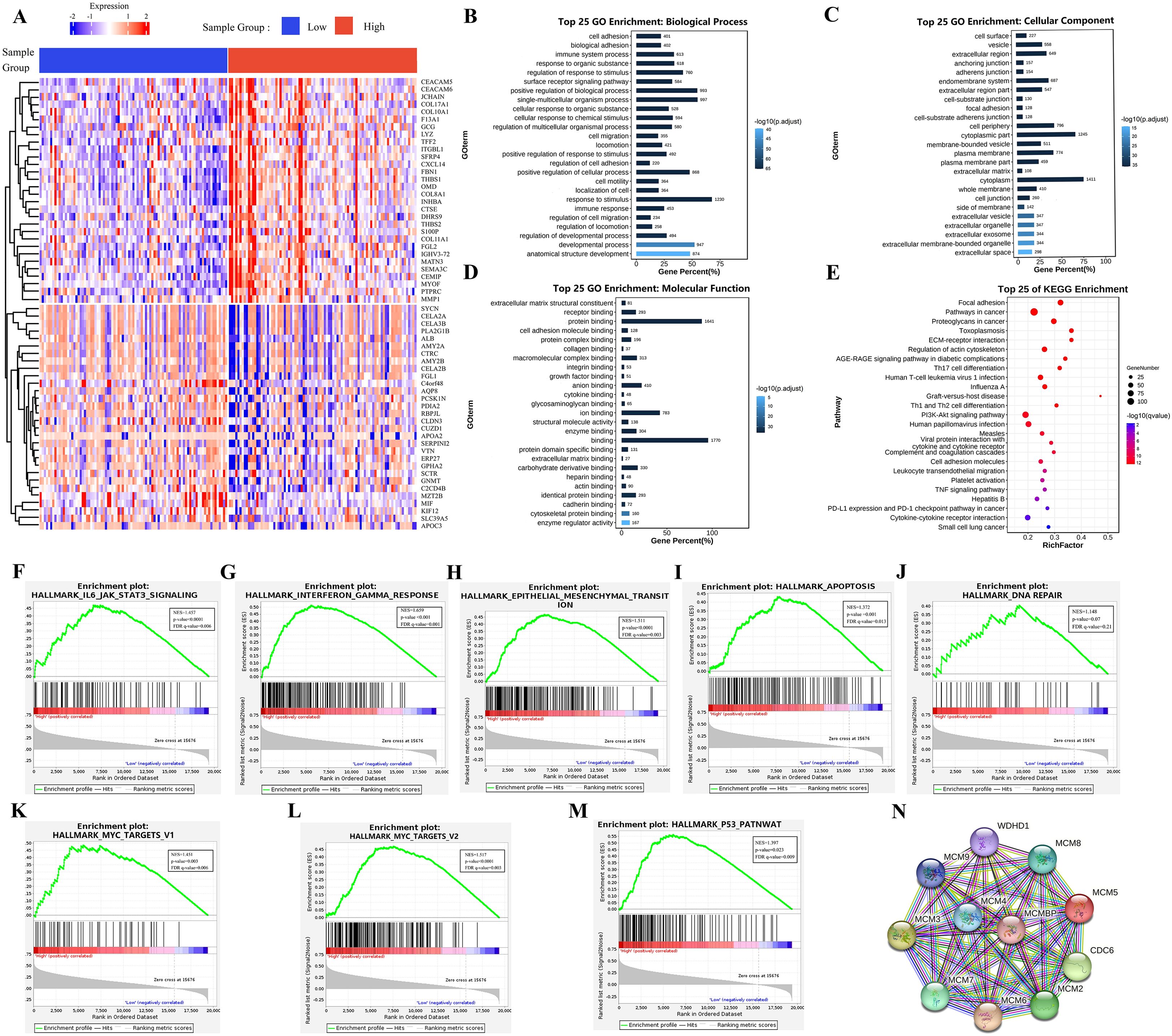
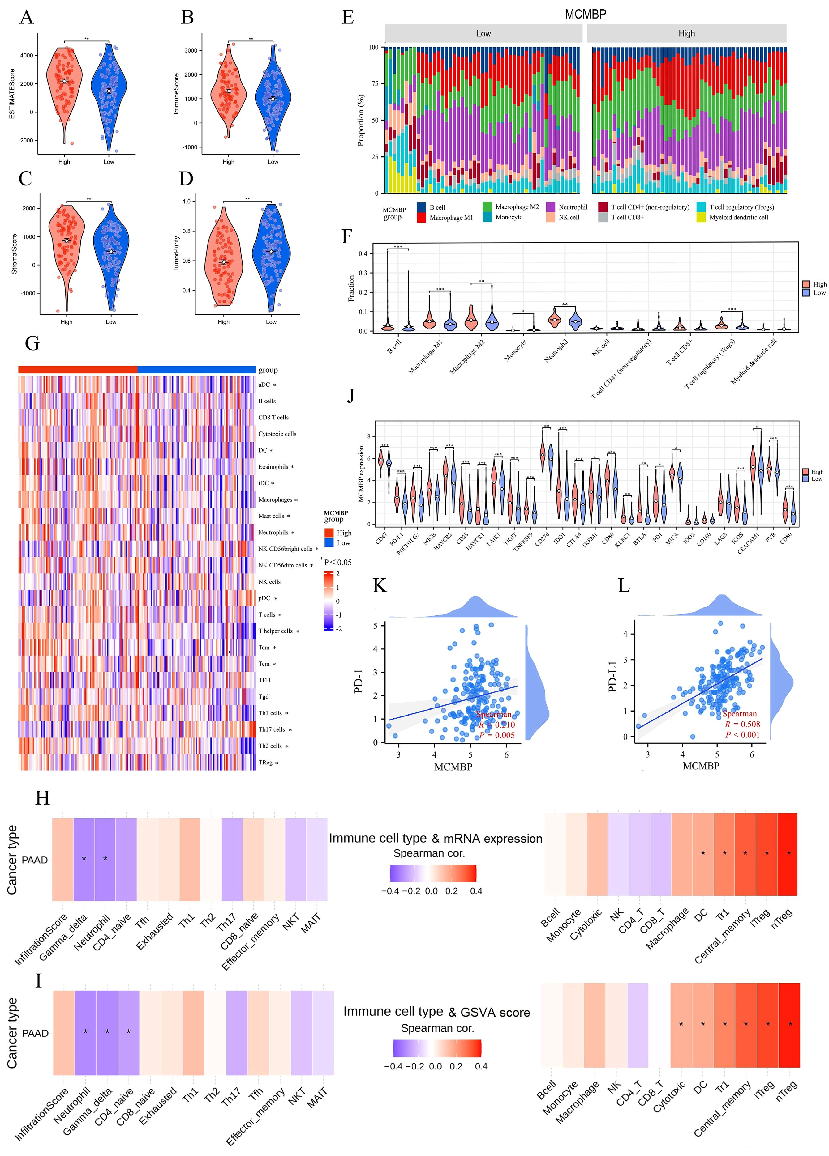
ABSTRACT Background: Microchromosome maintenance protein-binding protein (MCMBP) is a -berrantly expressed in cancers and proposed as a diagnostic marker and therapeutic ta -rget, but its role in pancreatic ductal adenocarcinoma (PAAD) remains unclear. Methods: We performed a comprehensive analysis of MCMBP in PAAD using multi -omics data resources, including TCGA, GTEx, CPTAC, GEO, GDSC, TIDE, HPA, MethSurv, DiseaseMeth, and LinkedOmicsKB. We examined its prognostic characteri -stics, epigenetic alterations, immune infiltration, immunotherapy response, and drug sensitivity. By integrating transcriptomic, proteomic, and phosphoproteomic data, we explored the biological functions and pathways of MCMBP. Sensitive drugs related to MCMBP were identified through the GDSC and Connectivity Map (CMap) drug libr-aries, with further functional insights obtained through GO and KEGG enrichment analyses. Potential mechanisms were investigated via gene functional experiments, phos -phorylation site predictions from LinkedOmicsKB, and protein expression validation. Results: Pan-cancer analysis revealed that MCMBP overexpression correlates with po -or prognosis, including in PAAD. Cox regression identified MCMBP as an independent prognostic factor for PAAD. Low DNA methylation and high m6A modification o -f MCMBP may promote PAAD progression and correlate with adverse prognosis. Ge -ne function and immune infiltration analyses indicated that high MCMBP expression is closely associated with immune-related pathways, tumor cell proliferation, survival, and immune cell differentiation, and may promote Treg accumulation and immune ch -eckpoint upregulation. PAAD patients with low MCMBP expression exhibited greate -r sensitivity to anti-PD-L1 immunotherapy, suggesting a potential synergistic effect o -f MCMBP expression with anti-PD-L1 treatment. High MCMBP expression was associated with sensitivity to Gemcitabine combined with Paclitaxel, as well as small mo -lecules such as Tozasertib and Motesanib. MCMBP knockdown inhibited PAAD cell proliferation, migration, invasion, and G1-S transition. Immunohistochemical results s -howed that high MCMBP expression correlated with elevated PD-L1 levels and redu -ced CD4+ T cell infiltration in PAAD, which significantly associated with poor prognosis. MCMBP modulated PD-L1 through activation of the JAK-STAT3 signaling pat -hway, thereby promoting PAAD progression. Conclusions: Overexpression of MCMBP may serve as a prognostic biomarker and p -otential therapeutic target in PAAD. It drives PAAD progression by activating the JA K-STAT3 pathway to upregulate PD-L1.
Keywords: Pancreatic Ductal Adenocarcinoma, MCMBP, Immunotherapy, prognosis, JAK-STAT3 pathway
Received: 02 May 2025; Accepted: 30 Oct 2025.
Copyright: © 2025 Zhang, Ma, Yuan, Li, Wang, Chen, Zhang, Li, Ma, Li, Xu and WANG. This is an open-access article distributed under the terms of the Creative Commons Attribution License (CC BY). The use, distribution or reproduction in other forums is permitted, provided the original author(s) or licensor are credited and that the original publication in this journal is cited, in accordance with accepted academic practice. No use, distribution or reproduction is permitted which does not comply with these terms.
* Correspondence:
Wen Xu, xuwen@xiyi.edu.cn
Yang WANG, yang.wang@xiyi.edu.cn
Disclaimer: All claims expressed in this article are solely those of the authors and do not necessarily represent those of their affiliated organizations, or those of the publisher, the editors and the reviewers. Any product that may be evaluated in this article or claim that may be made by its manufacturer is not guaranteed or endorsed by the publisher.
