Your new experience awaits. Try the new design now and help us make it even better

ORIGINAL RESEARCH article

Front. Immunol.

Sec. Cancer Immunity and Immunotherapy

Volume 16 - 2025 | doi: 10.3389/fimmu.2025.1623869

This article is part of the Research TopicNext-generations of CAR-T Cell Therapy in Hematologic MalignanciesView all articles

Reshaping CAR-T cells through overexpression of T cell factor 1 (TCF-1)

Provisionally accepted
Hao  YaoHao Yao1Yuntian  DingYuntian Ding2Huixiu  HanHuixiu Han1,3Qian  ChenQian Chen1David  SedloevDavid Sedloev1Carsten  Müller-TidowCarsten Müller-Tidow1Tim  SauerTim Sauer1Anita  SchmittAnita Schmitt1Michael  SchmittMichael Schmitt1*Lei  WangLei Wang1*
  • 1Medical Faculty Heidelberg, University of Heidelberg, Heidelberg, Germany
  • 2Department of Hematology, the Seventh Affiliated Hospital,Sun Yat-sen University, Guangzhou, China
  • 3Department of Hematoogy, Beijing Tiantan Hospital, Captial Medical University, Beijing, China

The final, formatted version of the article will be published soon.

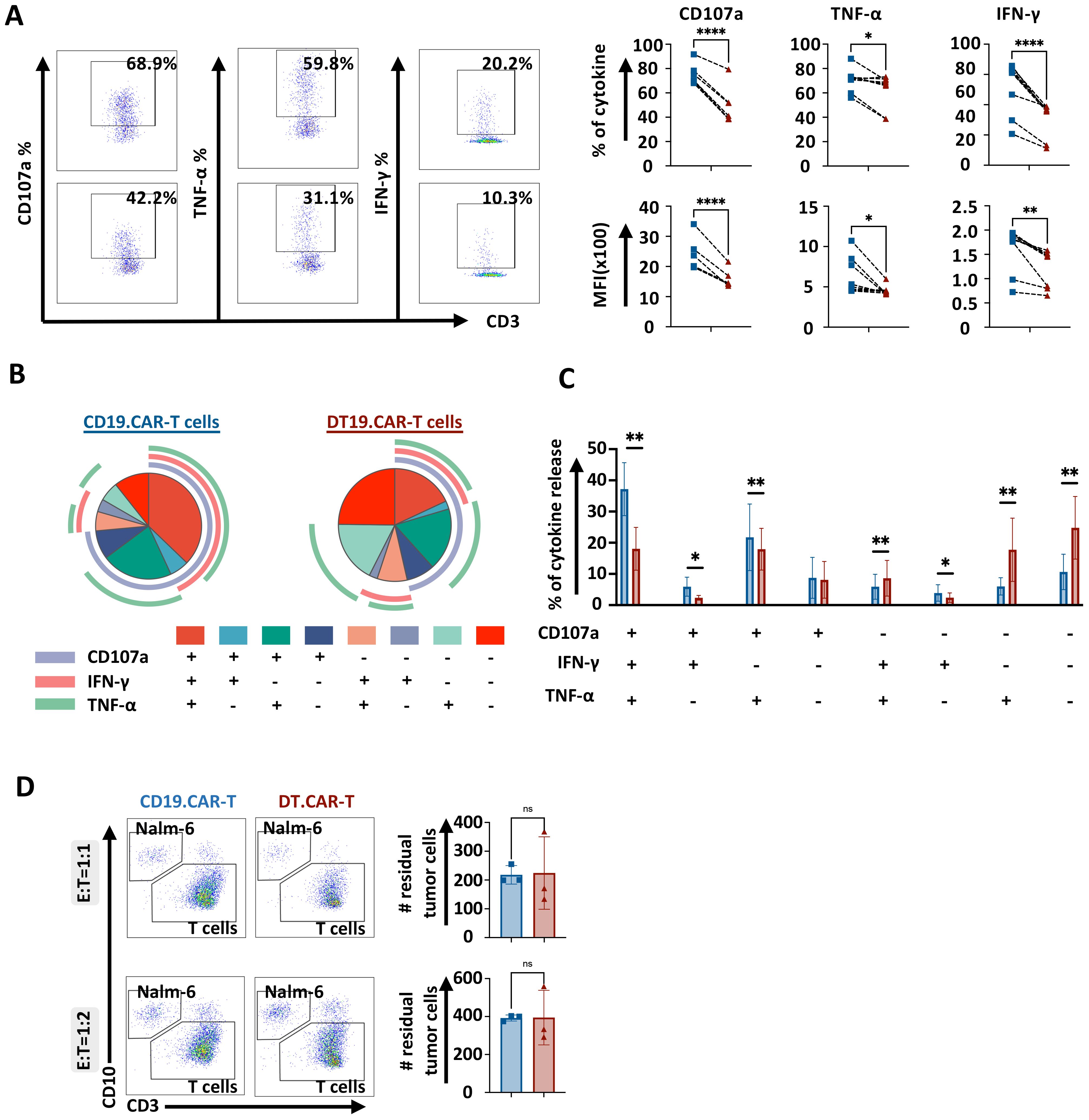
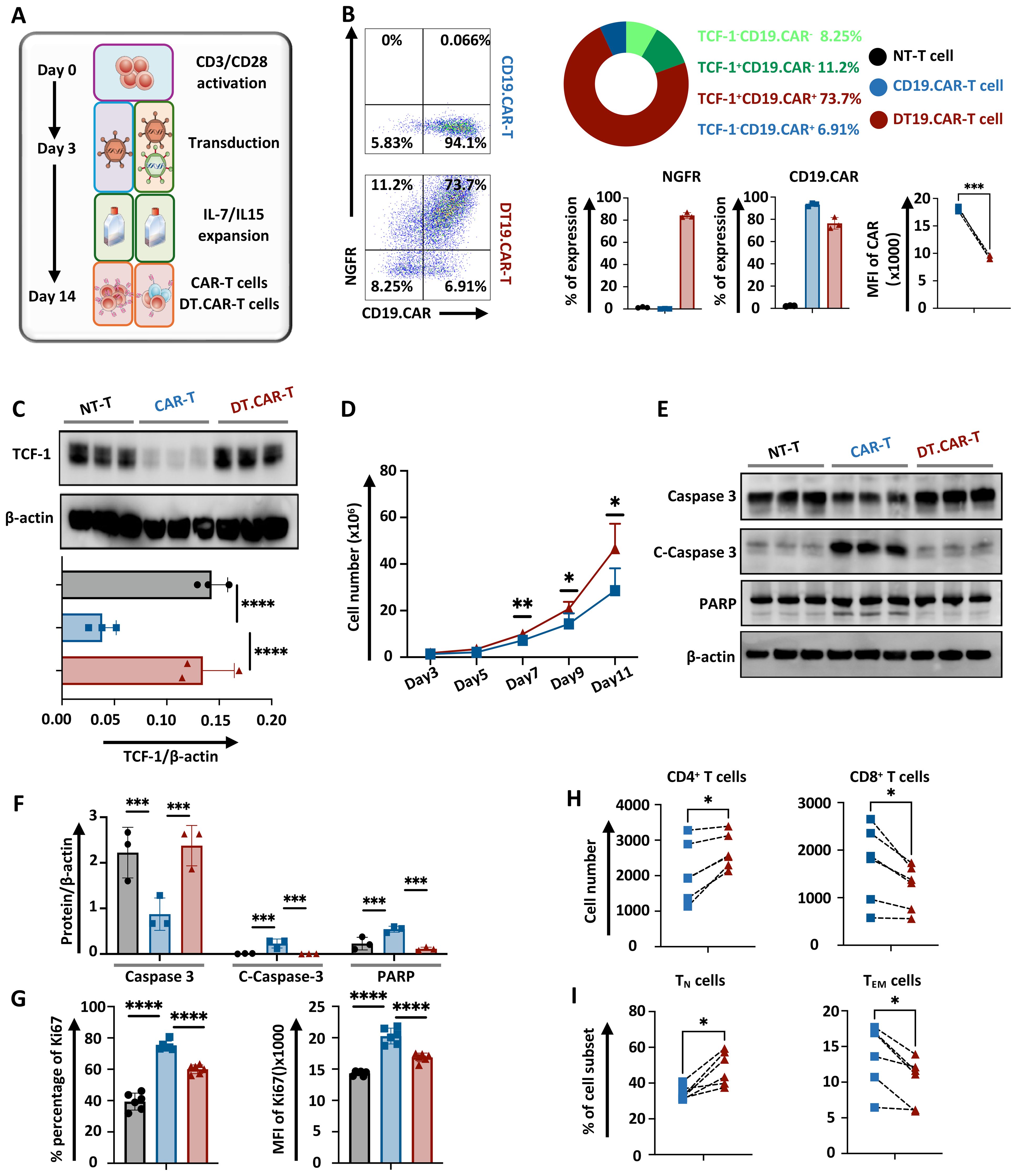
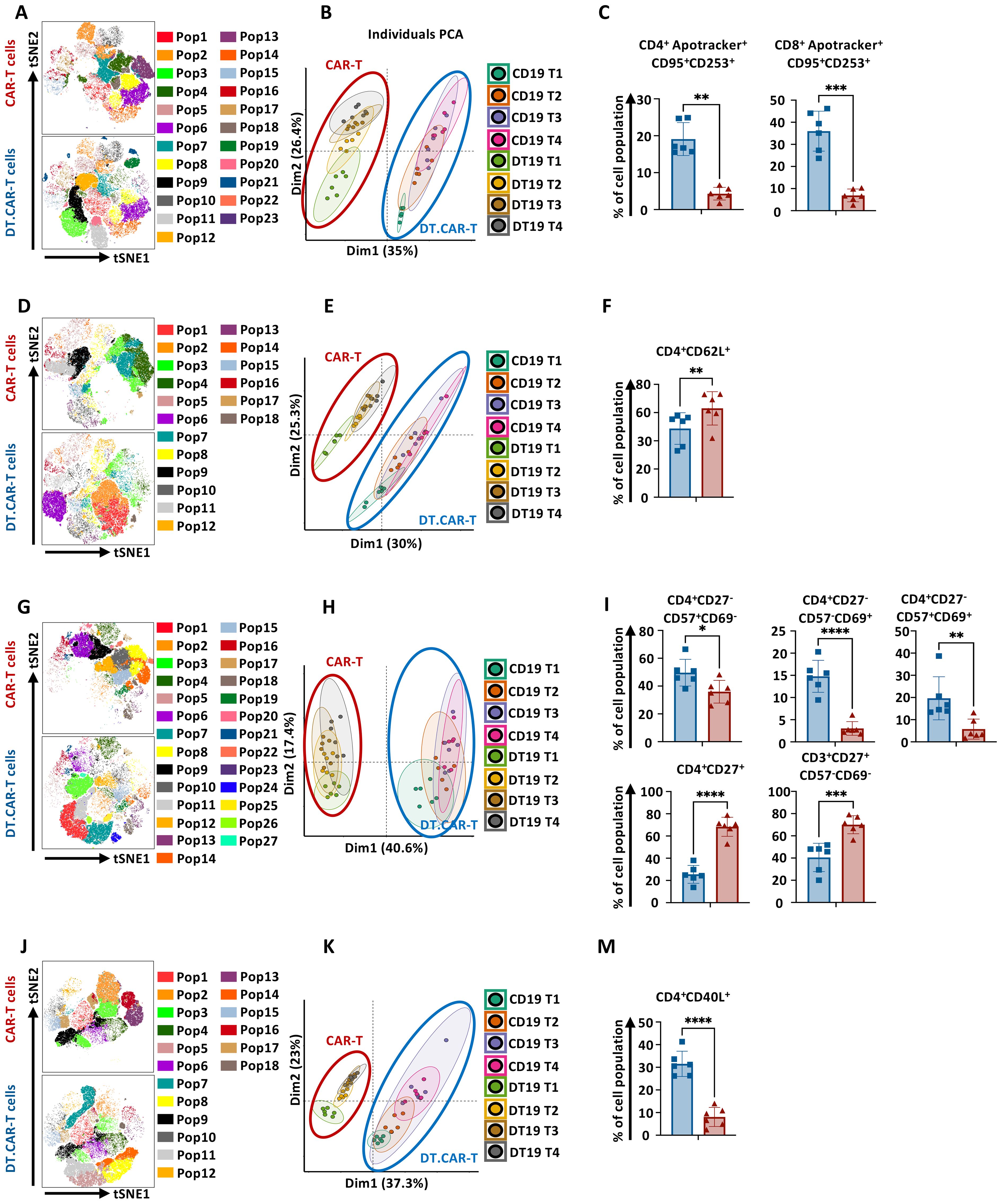
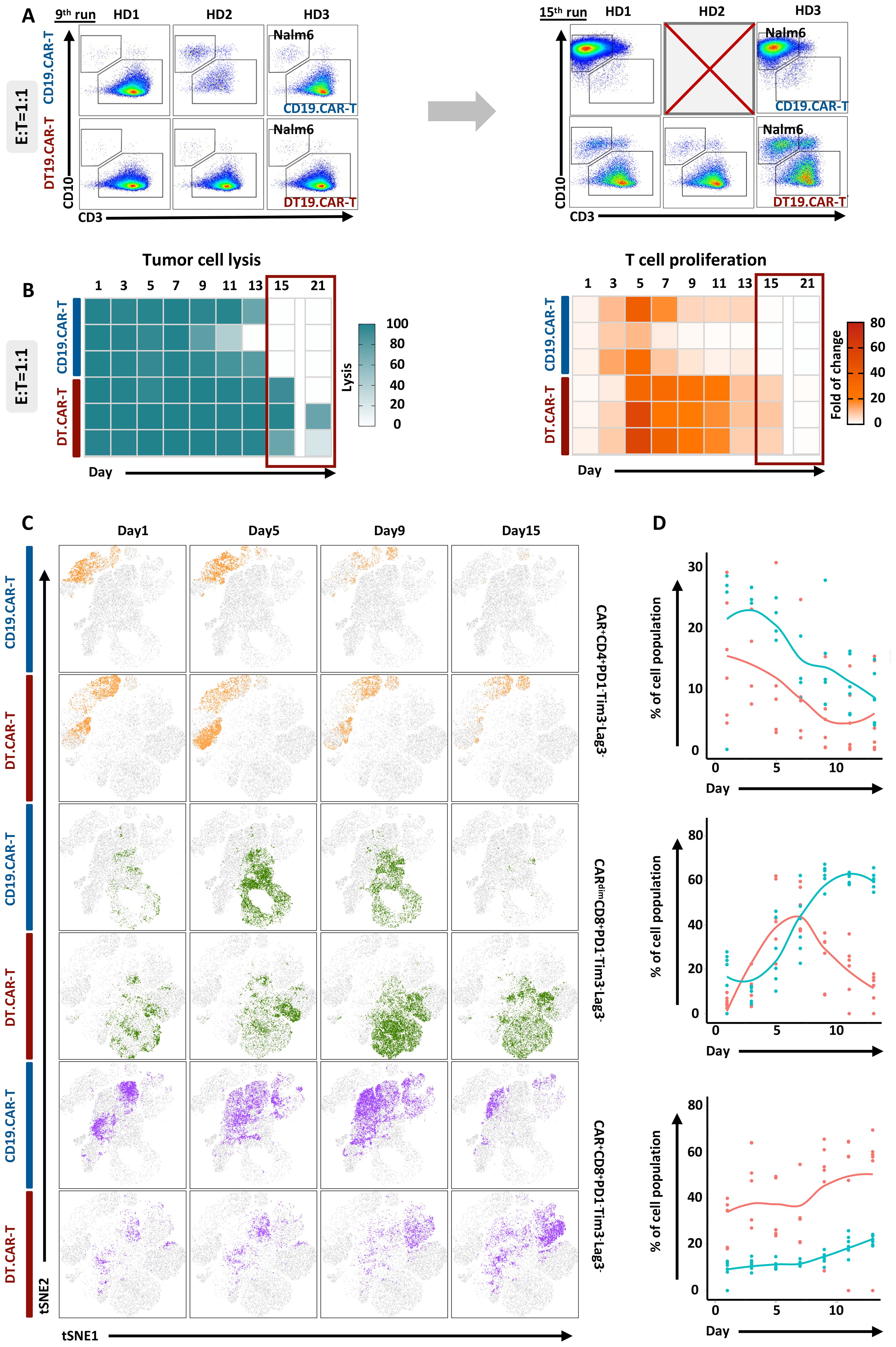
Despite the remarkable success of CAR-T cell therapy in leukemia and lymphoma patients, lack of CAR-T cell persistence remains a significant clinical problem. T cell factor 1 (TCF-1) is essential for T cell development and survival. CAR-T cells often exhibit a deficiency in TCF-1 expression. Therefore, it is intriguing to modulate TCF-1 expression in CAR-T cells to improve persistence and thus therapeutic outcome. In this study, third generation CAR vectors were used and the effect of TCF-1 overexpression in CAR-T cells was comprehensively explored. TCF-1 overexpression enriched naïve and stem cell-like CAR-T cells, thus enhancing cytotoxic efficacy. Moreover, the cytokine profile of CAR-T cells switched from a proinflammatory or cytotoxic phenotype to a less active state. Additionally, TCF-1 overexpression modulated the apoptotic status of CAR-T cells, leading to improved long-term functionality in terms of tumor-killing capacity and reduced expression of various inhibitory receptors. In summary, TCF-1 overexpression reduced apoptosis, decreased incidence of cytokine release, and enhanced persistence CAR-T cells. These findings suggest that TCF-1 modulation might significantly improve efficacy of CAR-T cell therapy in patients with relapsed or refractory hematologic malignancies.

Keywords: Immunotherapy, CAR (chimeric antigen receptor) T cells, TCF (T-cell factor), CRS - cytokine release syndrome, T cell persistence

Received: 06 May 2025; Accepted: 01 Oct 2025.

Copyright: © 2025 Yao, Ding, Han, Chen, Sedloev, Müller-Tidow, Sauer, Schmitt, Schmitt and Wang. This is an open-access article distributed under the terms of the Creative Commons Attribution License (CC BY). The use, distribution or reproduction in other forums is permitted, provided the original author(s) or licensor are credited and that the original publication in this journal is cited, in accordance with accepted academic practice. No use, distribution or reproduction is permitted which does not comply with these terms.

* Correspondence:
Michael Schmitt, michael.schmitt@med.uni-heidelberg.de
Lei Wang, xjwl8587@gmail.com

Disclaimer: All claims expressed in this article are solely those of the authors and do not necessarily represent those of their affiliated organizations, or those of the publisher, the editors and the reviewers. Any product that may be evaluated in this article or claim that may be made by its manufacturer is not guaranteed or endorsed by the publisher.