BRIEF RESEARCH REPORT article
Front. Immunol.
Sec. Cancer Immunity and Immunotherapy
Characterization of Ty21a immunostimulatory effects in the mouse bladder
Provisionally accepted- 1Urology Research Unit, Department of Urology, Centre Hospitalier Universitaire Vaudois (CHUV), Lausanne, Switzerland
- 2Department of Medicine, Centre Hospitalier Universitaire Vaudois (CHUV), Lausanne, Switzerland
- 3Infectious Diseases Service, Department of Medicine, Centre Hospitalier Universitaire Vaudois (CHUV), Lausanne, Switzerland
Select one of your emails
You have multiple emails registered with Frontiers:
Notify me on publication
Please enter your email address:
If you already have an account, please login
You don't have a Frontiers account ? You can register here
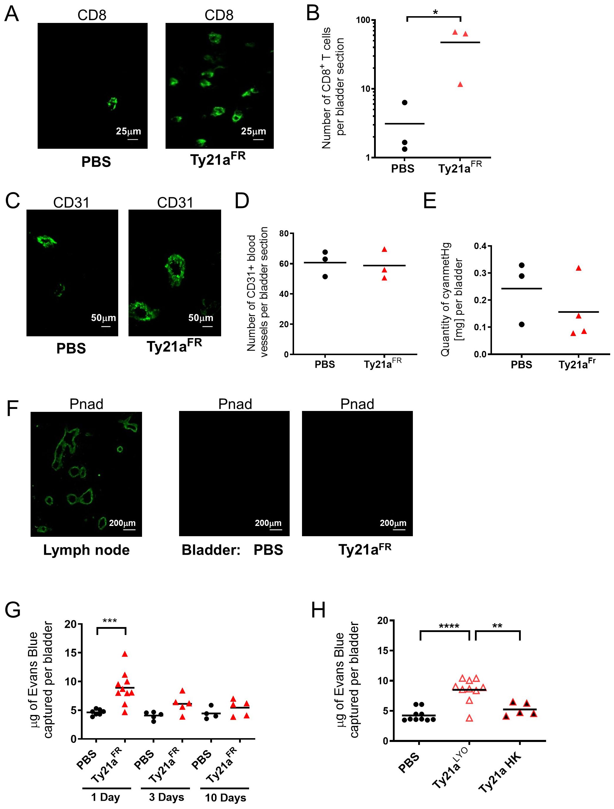
IIntravesical treatment with Salmonella enterica Ty21a, an oral typhoid-fever vaccine, has shown therapeutic potential against bladder tumors mainly through local immune-cell recruitment, particularly CD8+ T-cells. However, the mechanisms underlying its efficacy and the impact of bacterial formulation remain unclear. Here, we show that increased immune-cell infiltration was neither associated with modification in blood vessel density nor the generation of high endothelial venules, but rather with a transient increase in local vessel permeability, requiring live bacteria. Giving prior evidence that freshly harvested bacteria (Ty21aFR) were more efficient than lyophilized bacteria (Ty21aLYO), we tested both formulations intravesically in mice. Although, both similarly increased vascular permeability, Ty21aFR induced significantly greater immune-cell recruitment locally and more effective tumor regression in the orthotopic MB49 bladder cancer model. Chemokine analysis showed higher levels of C5a, CXCL2 and CXCL5 in Ty21aFR-treated bladders, however their receptors (C5aR, CXCR2) were barely detected on infiltrating T cells, precluding their direct involvement in T-cell recruitment. Instead, Ty21aFR increased C5aR+ and C5aR-CD11bhigh myeloid cells, suggesting their indirect influence on T-cell recruitment. We hypothesized that LPS, a TLR4 agonist, from Salmonella, might be involved. Indeed, CD8+ T-cell infiltration following Ty21aFR was significantly decreased in TLR4- and MyD88-KO mice. In contrast, myeloid-cell recruitment was only reduced in MyD88-KO mice, suggesting the involvement of TLR4-independent pathways in that process. This study is the first to identify Ty21a formulation-driven immunostimulatory differences in bladder cancer. Altogether, our data provide new insights into Ty21a’s immunostimulatory mechanisms and highlight the importance of bacterial formulation for optimizing bladder cancer treatment.
Keywords: Ty21a Salmonella formulation, Bladder cancer, Intravesical immunotherapy, T-cellinfiltration, vessel permeability, chemokine, TLR
Received: 15 May 2025; Accepted: 14 Nov 2025.
Copyright: © 2025 Polak, Hojeij, Cesson, Haefliger, Roger, Lucca, Laurent, Nardelli-Haefliger and Domingos-Pereira. This is an open-access article distributed under the terms of the Creative Commons Attribution License (CC BY). The use, distribution or reproduction in other forums is permitted, provided the original author(s) or licensor are credited and that the original publication in this journal is cited, in accordance with accepted academic practice. No use, distribution or reproduction is permitted which does not comply with these terms.
* Correspondence: Sonia Domingos-Pereira, sonia.domingos-pereira@chuv.ch
Disclaimer: All claims expressed in this article are solely those of the authors and do not necessarily represent those of their affiliated organizations, or those of the publisher, the editors and the reviewers. Any product that may be evaluated in this article or claim that may be made by its manufacturer is not guaranteed or endorsed by the publisher.
