ORIGINAL RESEARCH article
Front. Immunol.
Sec. Cancer Immunity and Immunotherapy
This article is part of the Research TopicCommunity Series in Beyond PD-1: Novel Checkpoint Receptors and Ligands as Targets for Immunotherapy, Volume IIView all 4 articles
CD155-based Chimeric Antigen Receptor T cells: A Promising Immunotherapy for Cervical and Breast Cancers
Provisionally accepted- 1Department of Laboratory Medicine, Third Affiliated Hospital of Zhengzhou University, Zhengzhou, Henan Province, China
- 2Tianjian Laboratory of Advanced Biomedical Sciences, School of Life Sciences, Zhengzhou University, Zhengzhou, Henan Province, China
- 3Zhengzhou Key Laboratory for In Vitro Diagnosis of Hypertensive Disorders of Pregnancy, zhenhzhou, China
- 4The Radiology Department, The Third Affiliated Hospital of Zhengzhou University, Zhengzhou, ZHENGZHOU, China
Select one of your emails
You have multiple emails registered with Frontiers:
Notify me on publication
Please enter your email address:
If you already have an account, please login
You don't have a Frontiers account ? You can register here
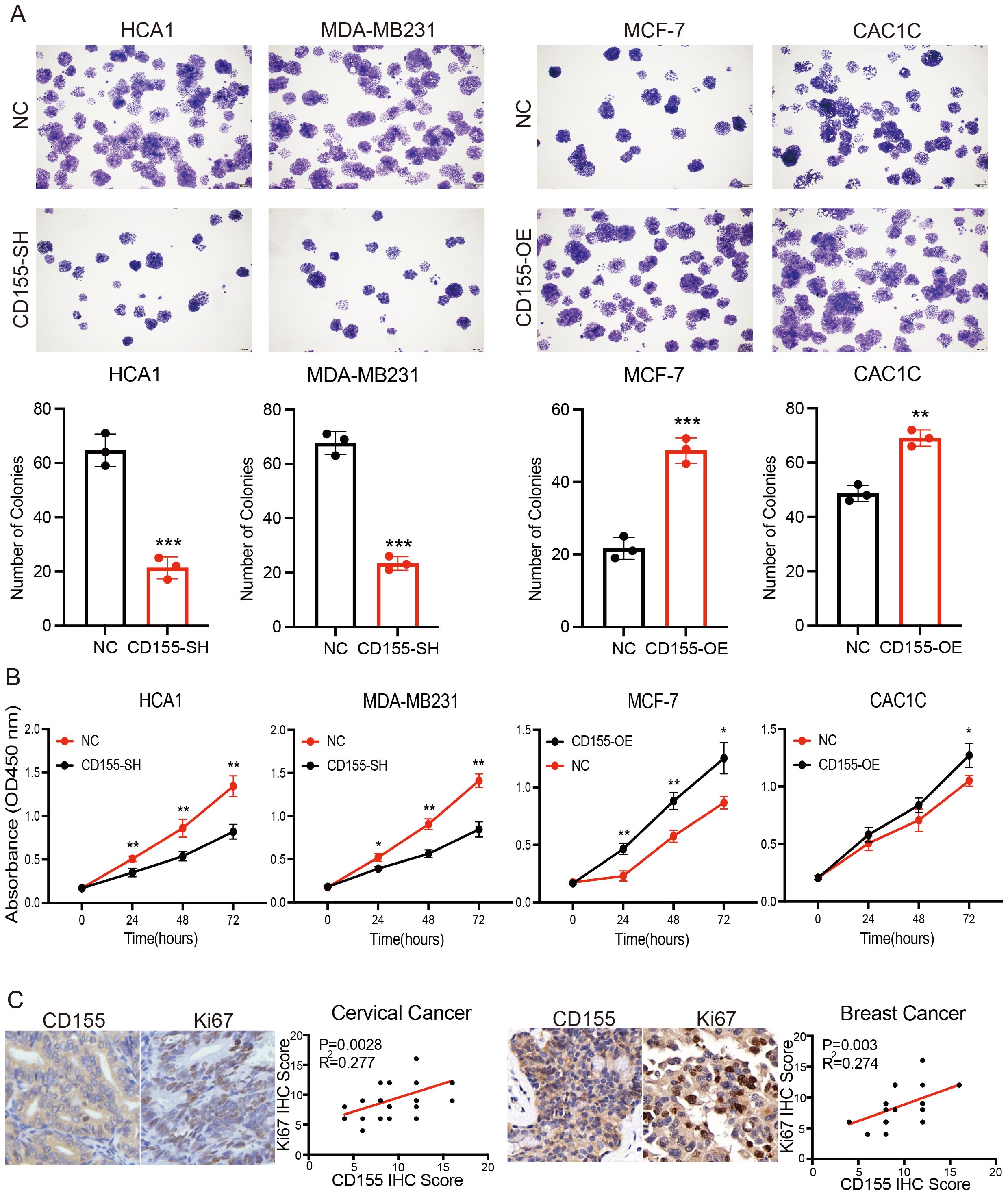
As an immune checkpoint molecule that is overexpressed in cervical and breast cancers, CD155 represents an attractive target for CAR-T cell therapy. However, it is crucial to thoroughly assess the efficacy and safety of CD155-based CAR-T cells in preclinical models before considering clinical translation. In this study, we developed a CD155-based CAR comprising the extracellular domain of human TIGIT, 4-1BB, and CD3z signaling domains, and utilized a murine model of cervical and breast cancers to comprehensively evaluate the antitumor responses elicited by CD155-based CAR-T cells. The CAR construct was specifically designed to recognize and target CD155-expressing tumor cells. The results of our study indicated that CD155 exhibited positive staining in the majority of clinical cervical and breast cancers, while showing no or low staining in normal tissues. Additionally, we observed a correlation between the expression levels of CD155 and the proliferation of malignant tumor cells. CD155-based CAR-T cells effectively recognize and eliminate CD155-expressing tumor cells in vitro. Moreover, in vivo experiments using a murine model of cervical and breast cancers revealed that administration of these CAR-T cells leads to significant regression of established tumors without causing any observable toxicity. In addition, the clearance of CD155-positive tumor cells can effectively eliminate tumor cells that exhibit high proliferation rates. This suggested that the treatment approach may offer a safe and effective option for patients with cervical and breast cancers. Overall, our findings provide strong evidence for the efficacy and safety of CD155-based CAR-T cell therapy in cervical and breast cancers. This study contributes to the growing body of research supporting the potential clinical application of CD155-targeted immunotherapy for patients with cervical and breast cancer.
Keywords: CD155, TIGIT, CAR-T cells, cervical cancer, breast cancer
Received: 20 May 2025; Accepted: 30 Oct 2025.
Copyright: © 2025 Ma, Zhu, Zhao, Shi, Fang, Ding, Yuan, Zhang and Zhao. This is an open-access article distributed under the terms of the Creative Commons Attribution License (CC BY). The use, distribution or reproduction in other forums is permitted, provided the original author(s) or licensor are credited and that the original publication in this journal is cited, in accordance with accepted academic practice. No use, distribution or reproduction is permitted which does not comply with these terms.
* Correspondence: 
Jun  Ma, majun89505@zzu.edu.cn
Kai  Zhang, zhangkai0163@163.com
Xin  Zhao, zdsfyzx@zzu.edu.cn
Disclaimer: All claims expressed in this article are solely those of the authors and do not necessarily represent those of their affiliated organizations, or those of the publisher, the editors and the reviewers. Any product that may be evaluated in this article or claim that may be made by its manufacturer is not guaranteed or endorsed by the publisher.
