ORIGINAL RESEARCH article
Front. Immunol.
Sec. Cancer Immunity and Immunotherapy
GINS2 Promotes Oral Squamous Cell Carcinoma Progression and Immune Evasion by Recruiting PD-L1+ Neutrophils and Modulating the PTP4A1/PKM2 Axis
Provisionally accepted- 11st Medical Center of Chinese PLA General Hospital, Beijing, China
- 2Air Force Medical Center of Chinese PLA Air Force Medical University, Beijing, China
Select one of your emails
You have multiple emails registered with Frontiers:
Notify me on publication
Please enter your email address:
If you already have an account, please login
You don't have a Frontiers account ? You can register here
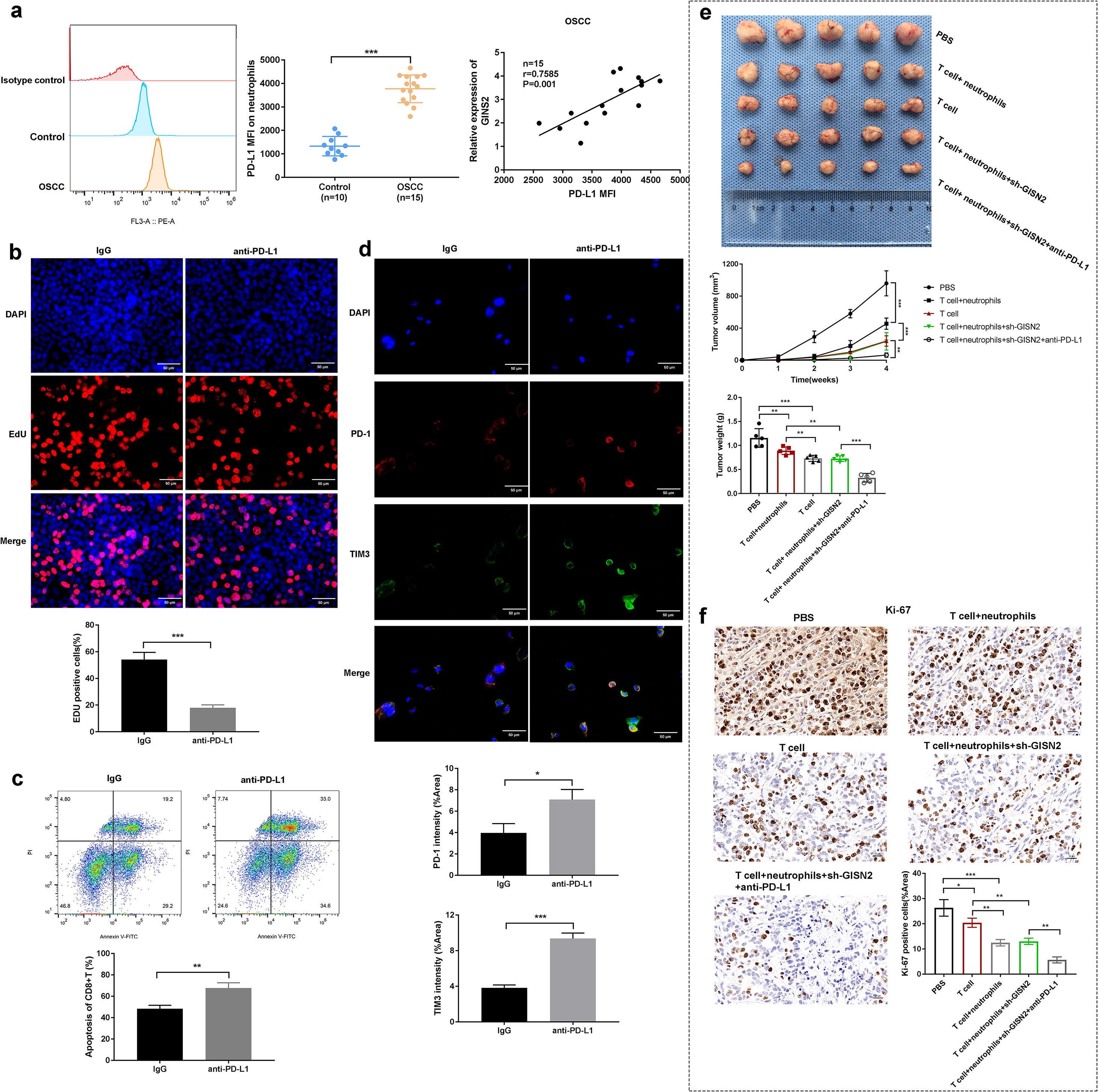
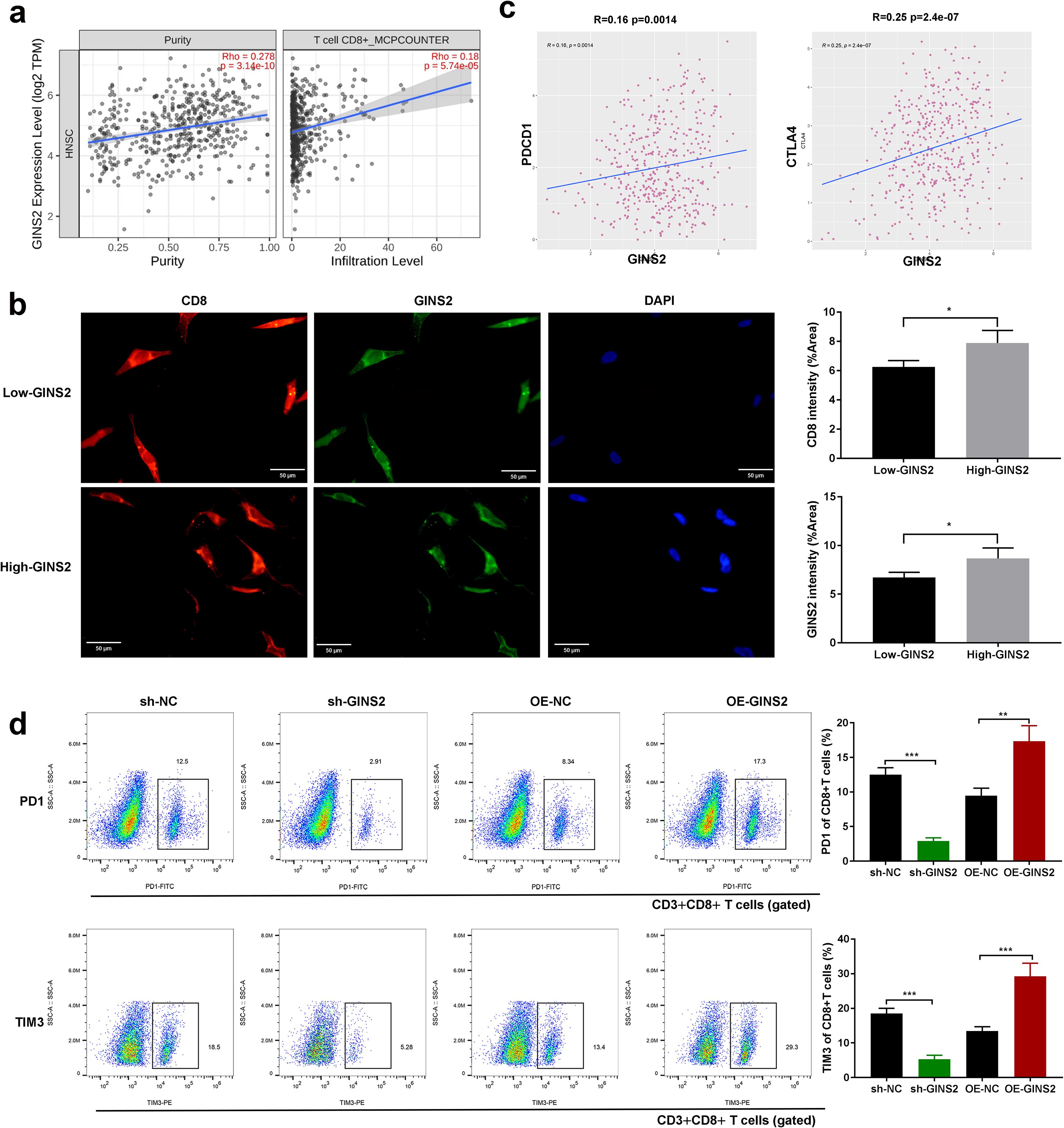
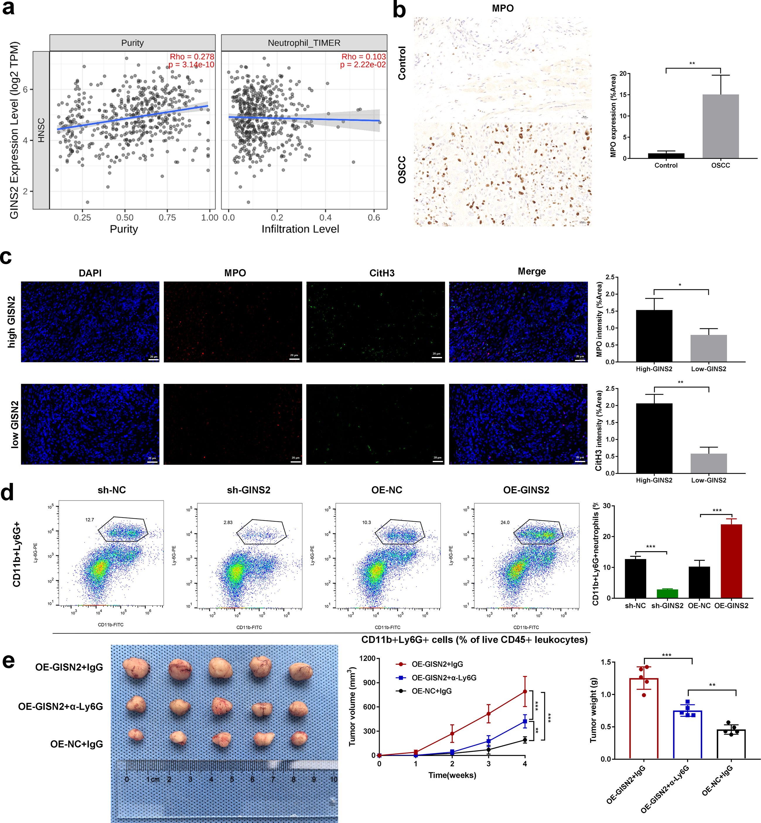
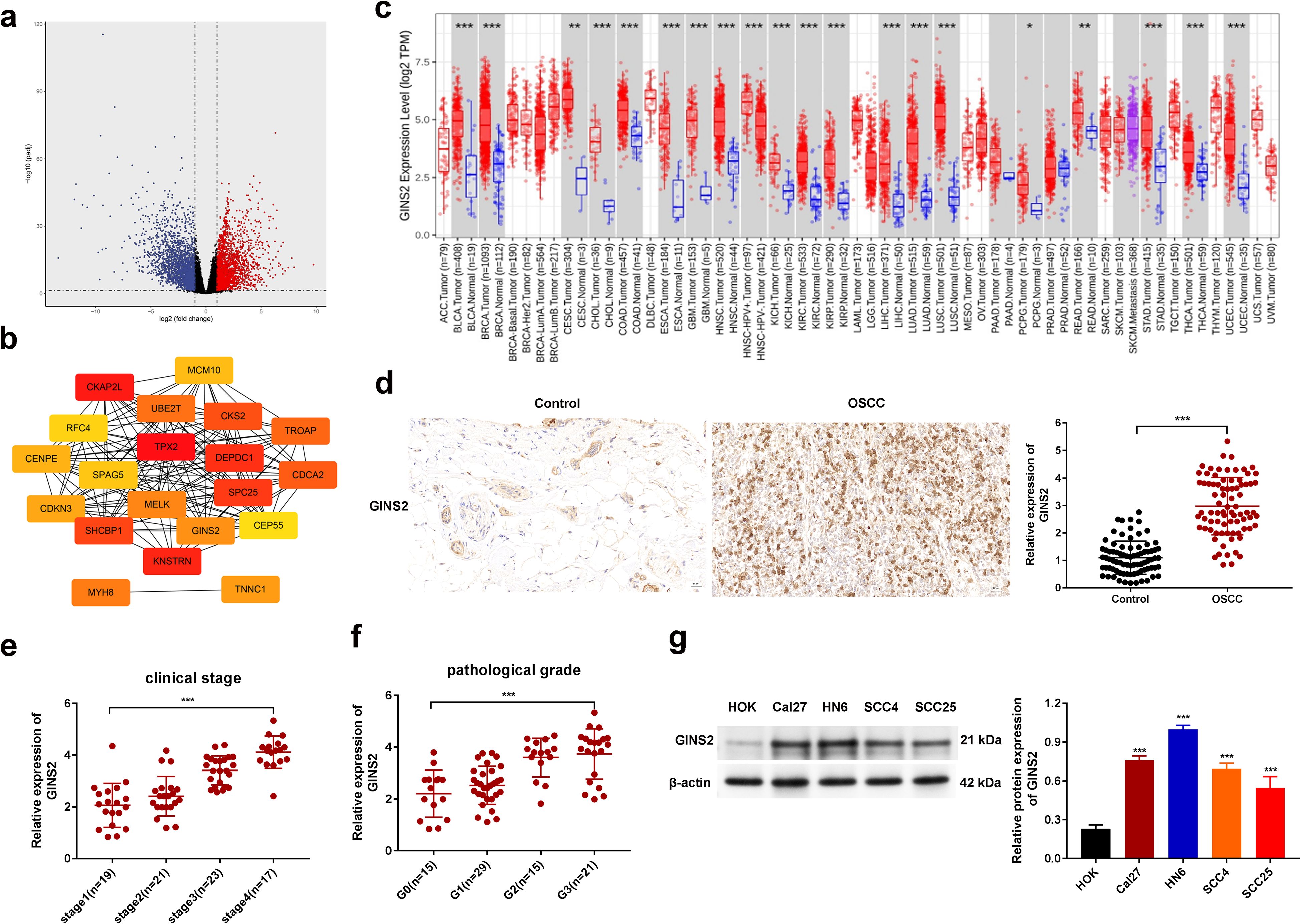
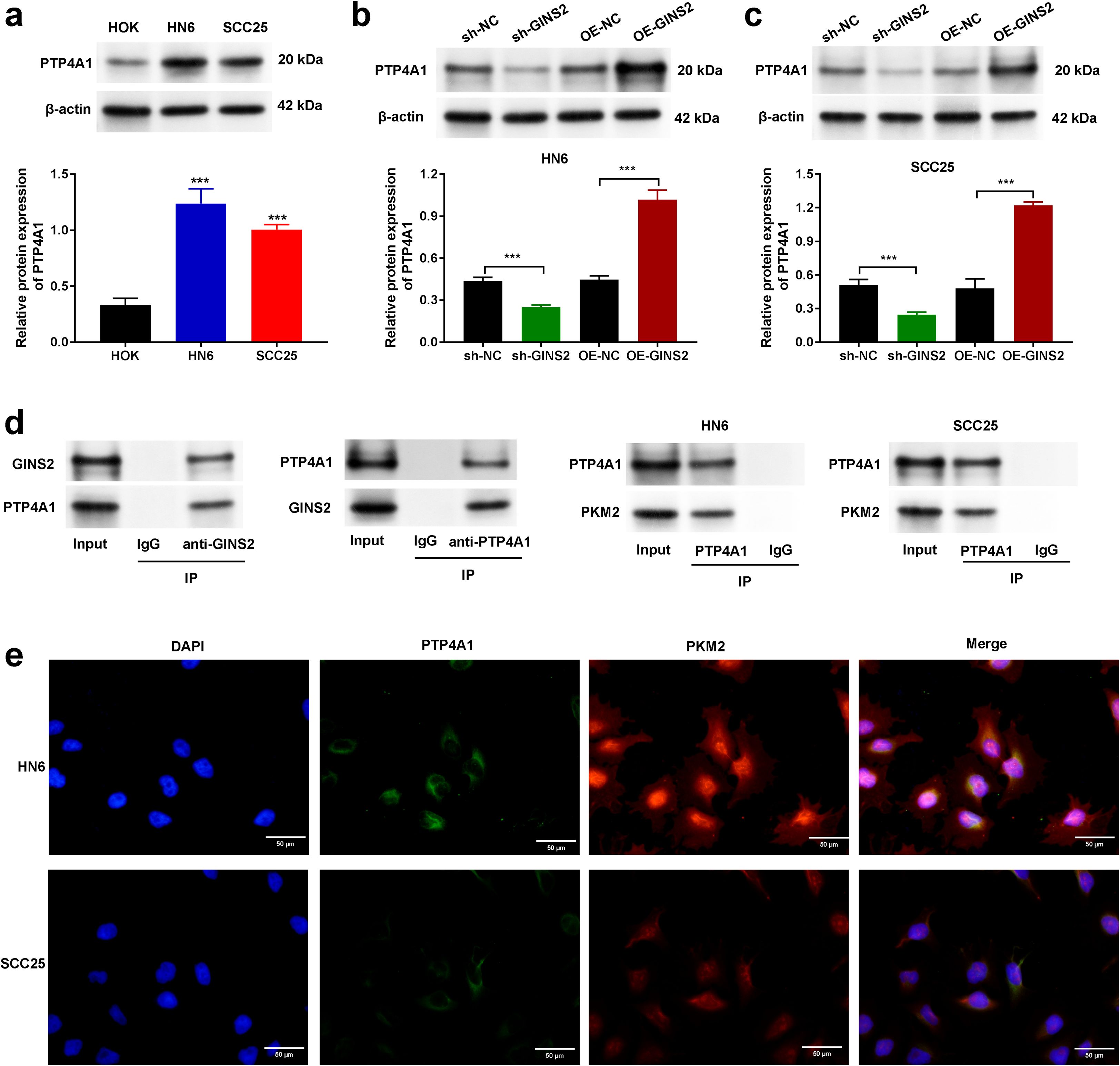
Introduction: The GINS complex subunit 2 (GINS2) is crucial for DNA replication, but its specific roles in oral squamous cell carcinoma (OSCC) pathogenesis and tumor microenvironment (TME) modulation are poorly defined. Methods: GINS2 expression was analyzed using TCGA data and validated in OSCC patient tissues and cell lines via qPCR, Western blot (WB), and immunohistochemistry (IHC). Functional assays (CCK-8, colony formation, wound healing, Transwell invasion) and in vivo xenograft models assessed the impact of GINS2 knockdown (sh-GINS2) or overexpression (OE-GINS2) on OSCC cell behavior and tumorigenesis. Mechanistic links involving PTP4A1 and PKM2 were explored using Co-immunoprecipitation (Co-IP) and immunofluorescence (IF). Immune correlations were assessed in TCGA/TIMER2.0 (PDCD1, LAG3, CTLA4, HAVCR2), and PD-1/TIM-3 on CD8⁺ T cells were quantified by flow cytometry in co-culture. Neutrophil features (PD-L1 expression) and interventions (neutrophil depletion, anti-PD-L1) were evaluated in vitro and immune-reconstituted in vivo settings. Results: GINS2 was significantly upregulated in OSCC tissues and cell lines, correlating with advanced clinical stage and higher pathological grade. GINS2 knockdown suppressed proliferation, colony formation, migration, and invasion in vitro, and inhibited tumor growth in vivo. At the protein level, GINS2 physically associated with PTP4A1 and monotonically modulated its steady-state abundance; PTP4A1 interacted and co-localized with PKM2. In TCGA, GINS2 expression positively correlated with T-cell exhaustion markers, and altering GINS2 in OSCC cells changed PD-1 and TIM-3 on co-cultured CD8⁺ T cells. GINS2 expression also correlated with neutrophil infiltration; GINS2 overexpression increased tumor-associated neutrophils (TANs) in vivo, and Ly6G neutrophil depletion attenuated GINS2-driven tumor enhancement. OSCC-associated neutrophils exhibited elevated PD-L1 expression, correlating positively with GINS2 levels. GINS2 knockdown sensitized OSCC models to anti-PD-L1 therapy, reducing tumor growth and Ki67 expression, particularly when combined with T cells and neutrophils. Discussion: GINS2 acts as a key oncogenic driver in OSCC, promoting tumor progression and facilitating immune evasion. Its effects appear to involve a proximal GINS2–PTP4A1–PKM2 module and the recruitment/polarization of PD-L1⁺ neutrophils linked to T-cell dysfunction. Targeting the GINS2 axis—potentially in combination with PD-L1 blockade—warrants further investigation in OSCC, with downstream signaling mechanisms to be clarified in future work.
Keywords: GINS2, Oral squamous cell carcinoma (OSCC), Tumor Microenvironment, Neutrophils, Immune Evasion, PTP4A1, PD-L1, Tumor-associated neutrophils (TANs)
Received: 29 May 2025; Accepted: 27 Oct 2025.
Copyright: © 2025 Wei, Yin, Shi, Sun, Liu and Chen. This is an open-access article distributed under the terms of the Creative Commons Attribution License (CC BY). The use, distribution or reproduction in other forums is permitted, provided the original author(s) or licensor are credited and that the original publication in this journal is cited, in accordance with accepted academic practice. No use, distribution or reproduction is permitted which does not comply with these terms.
* Correspondence: Peng Chen, chenpeng@301hospital.com.cn
Disclaimer: All claims expressed in this article are solely those of the authors and do not necessarily represent those of their affiliated organizations, or those of the publisher, the editors and the reviewers. Any product that may be evaluated in this article or claim that may be made by its manufacturer is not guaranteed or endorsed by the publisher.
