ORIGINAL RESEARCH article
Front. Immunol.
Sec. Autoimmune and Autoinflammatory Disorders : Autoimmune Disorders
IgA expressed by glomerular mesangial cells is involved in the pathogenesis of IgA nephropathy
Provisionally accepted- Department of Nephrology, Peking University Third Hospital, Beijing, China
Select one of your emails
You have multiple emails registered with Frontiers:
Notify me on publication
Please enter your email address:
If you already have an account, please login
You don't have a Frontiers account ? You can register here
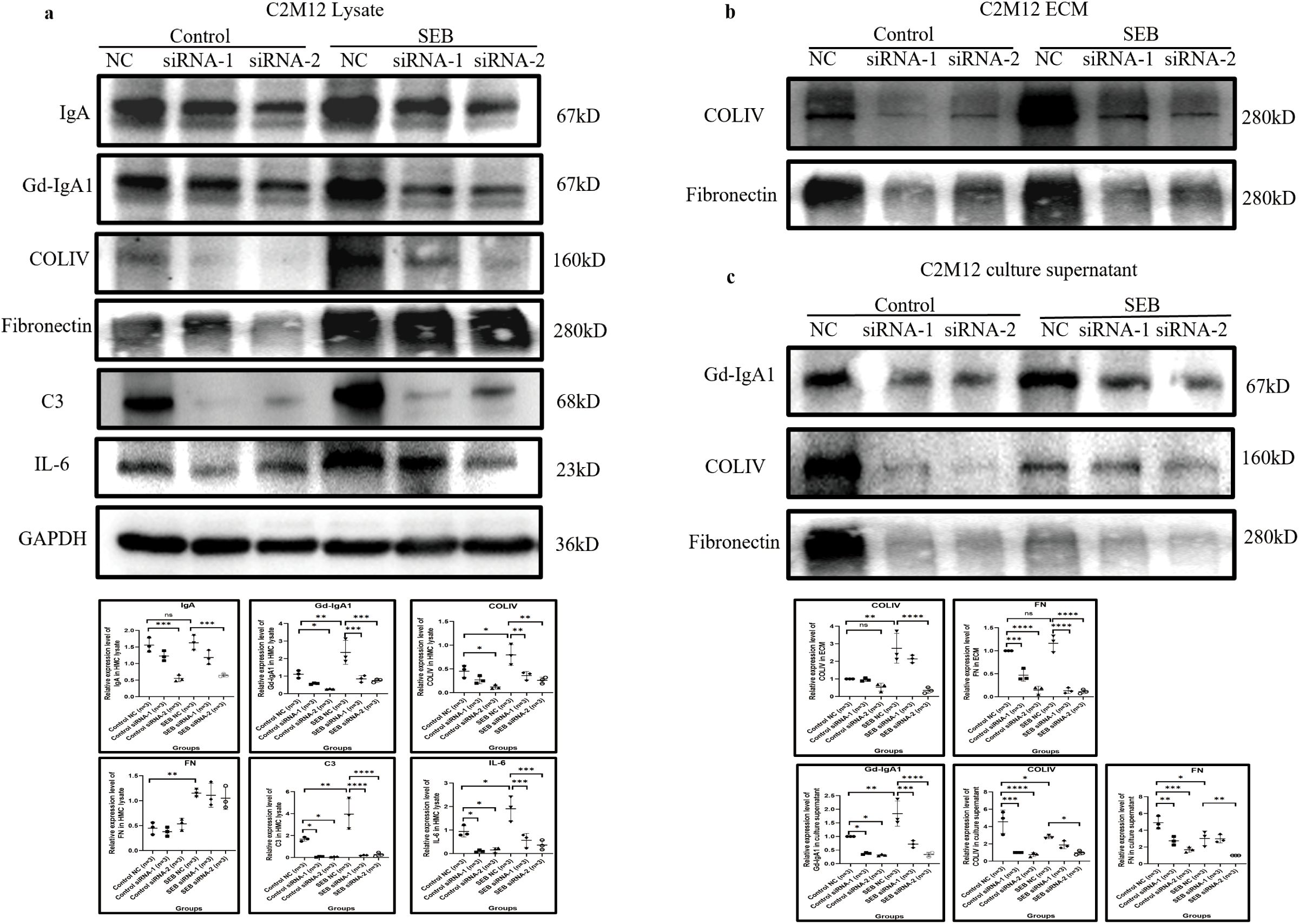
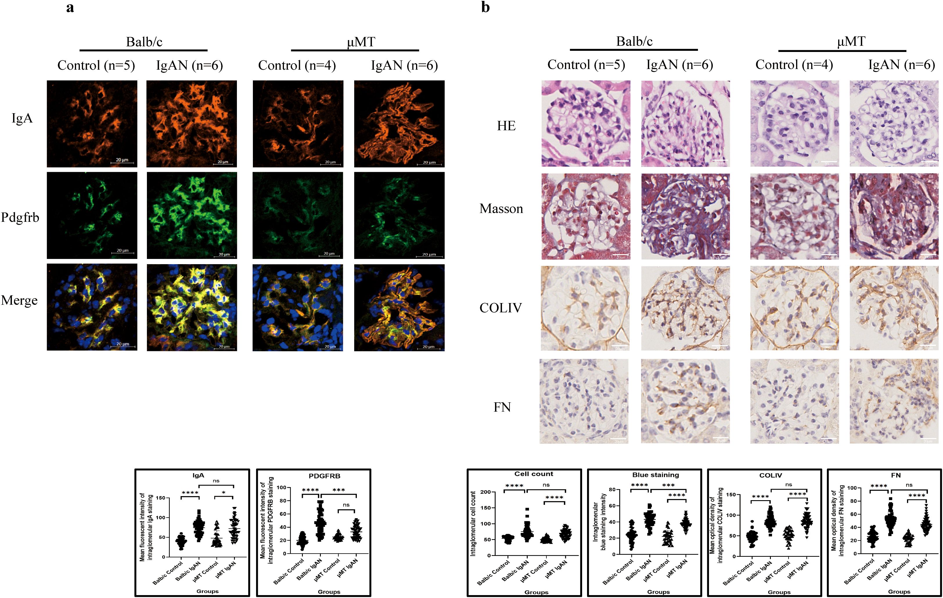
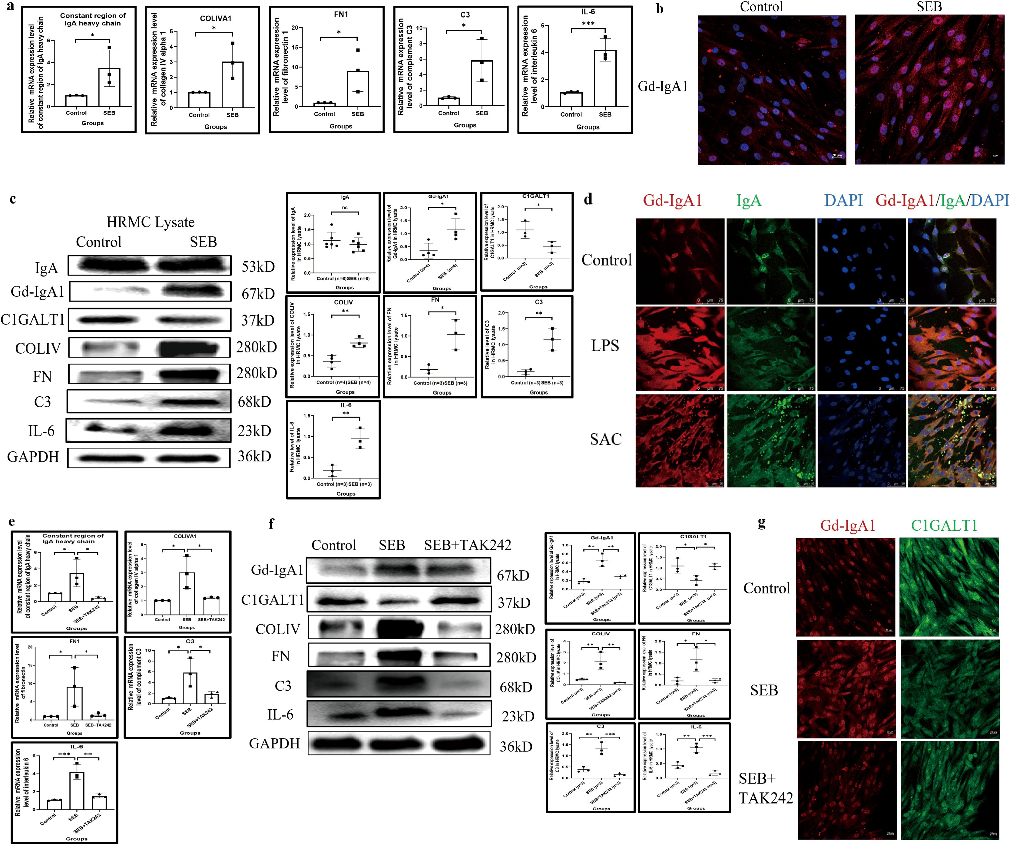
Background: The widely accepted "multi-hit hypothesis" for IgAN pathogenesis was challenged as efficient depletion of CD20+ B cells failed to reduce the serum galactose-deficient IgA1 (Gd-IgA1) and proteinuria in IgAN patients. Our group has discovered glomerular mesangial cells (GMCs) as another source of IgA while immunoglobulin produced by non-B cells (non-B Ig) participating in several inflammatory and neoplastic diseases arose as a new concept in immunology. It is still unclear whether IgA produced by GMCs participates in the pathogenesis of IgAN and what its preliminary mechanism is. Methods: The transcription of IGHA1 and its associated function in GMCs was demonstrated by single cell RNA sequencing (scRNA-seq) analysis. IGHA1 transcription in glomerular mesangium was detected in para-cancerous renal tissues by fluorescence in situ hybridization (FISH). Staphylococcus aureus Enterotoxin B (SEB), Toll-like receptor 4 (TLR4) antagonist and small interfering RNA (siRNA) were used to investigate the proinflammatory effect of Gd-IgA1 and its overproduction pathway. IgAN model was established in μMT mice (lack of B lymphocytes with reduced serum IgA) and mice with IGHA conditional knockout in GMCs to observe the causality between GMCs expressed IgA and the formation of IgAN. Results: Expression of IgA in GMCs was reconfirmed by detecting IGHA1 transcription in single cells and in para-cancerous renal tissue in situ. Gene set enrichment analysis (GSEA) indicated that IGHA1 transcription in GMC was significantly associated with response to bacterium, innate immune response, complement activation and galactose metabolism. Cultured human GMC experiments revealed that SEB could stimulated Gd-IgA1 overproduction through TLR4 signaling pathway, and Gd-IgA1 deficiency in GMCs relieved the extracellular matrix component (ECM) deposition, C3 and IL-6 production induced by SEB. Mesangial IgA deposition and ECM expansion pattern in μMT mice IgAN model was similar with that in Balb/c mice, and mice with IGHA conditional knockout in GMCs relieved glomerular inflammatory response and alleviated the hematuria and proteinuria in mice IgAN model. Conclusion: We reconfirmed the expression of IgA in GMCs, and demonstrated that overexpression of Gd-IgA1 in GMCs induced by SEB through TLR4 pathway in human GMC may play an important role in inducing inflammatory response in IgAN.
Keywords: IgA nephropathy, non-B immunoglobulin, Galactose-deficient IgA1, μMT mice, GMC conditional IGHA knockout mice
Received: 16 Jun 2025; Accepted: 31 Oct 2025.
Copyright: © 2025 Zhang, Deng, Gao, Li, Zhang and Wang. This is an open-access article distributed under the terms of the Creative Commons Attribution License (CC BY). The use, distribution or reproduction in other forums is permitted, provided the original author(s) or licensor are credited and that the original publication in this journal is cited, in accordance with accepted academic practice. No use, distribution or reproduction is permitted which does not comply with these terms.
* Correspondence: Yue  Wang, bjwangyue@sina.com
Disclaimer: All claims expressed in this article are solely those of the authors and do not necessarily represent those of their affiliated organizations, or those of the publisher, the editors and the reviewers. Any product that may be evaluated in this article or claim that may be made by its manufacturer is not guaranteed or endorsed by the publisher.
