ORIGINAL RESEARCH article
Front. Immunol.
Sec. Autoimmune and Autoinflammatory Disorders : Autoimmune Disorders
This article is part of the Research TopicEnvironmental Influences on Autoimmunity and Autoimmune DiseaseView all 8 articles
Vimentin immunization induces TH2/TH17 cell activation and autoantibody production in a novel mouse model of bleomycin induced systemic sclerosis
Provisionally accepted- 1the catholic university of korea, College of Medicine, seocho-gu, Republic of korea, Seoul, Republic of Korea
- 2Yale School of Medicine, New Haven, United States
- 3Catholic University of Korea, Seoul, Republic of Korea
Select one of your emails
You have multiple emails registered with Frontiers:
Notify me on publication
Please enter your email address:
If you already have an account, please login
You don't have a Frontiers account ? You can register here
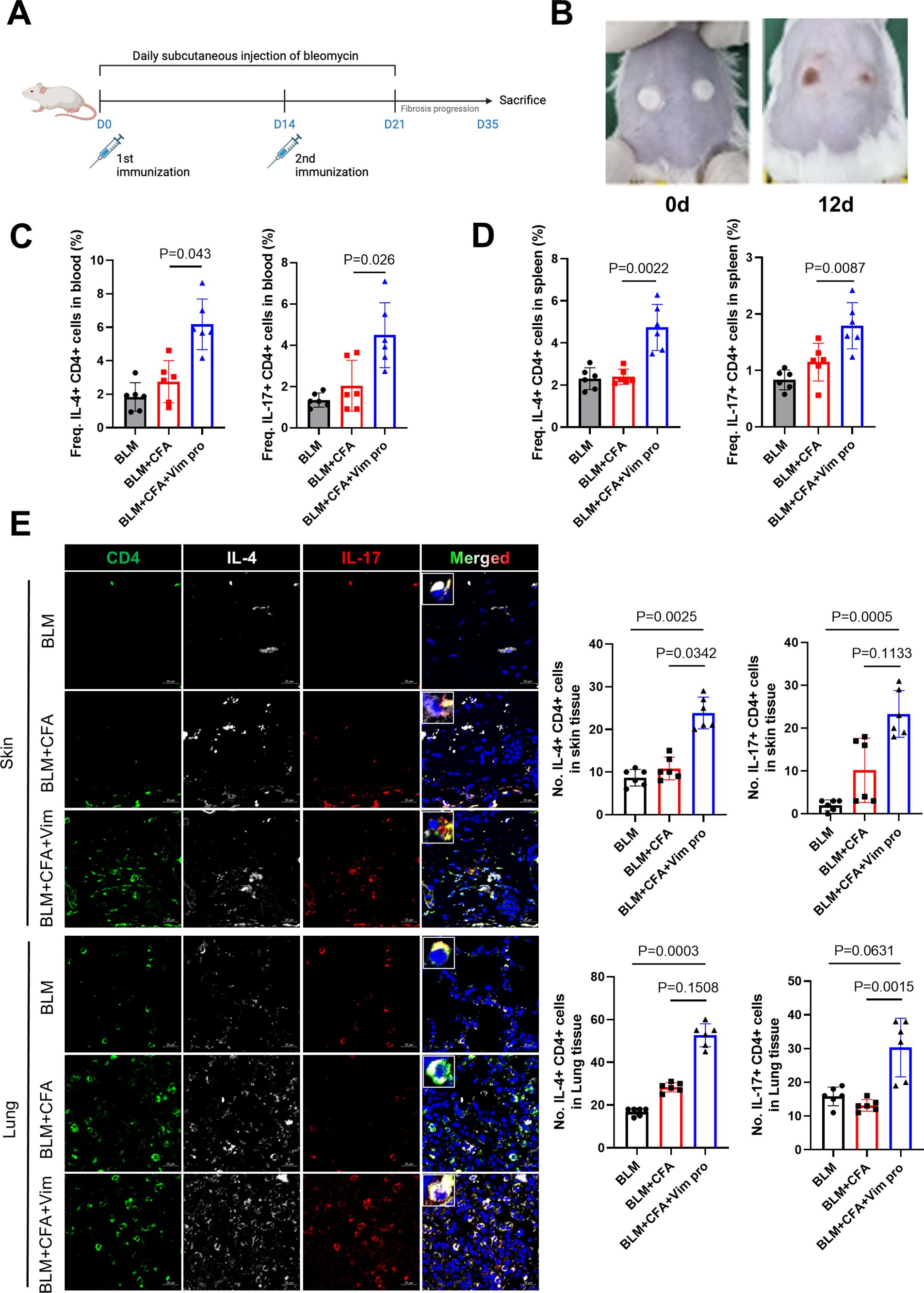
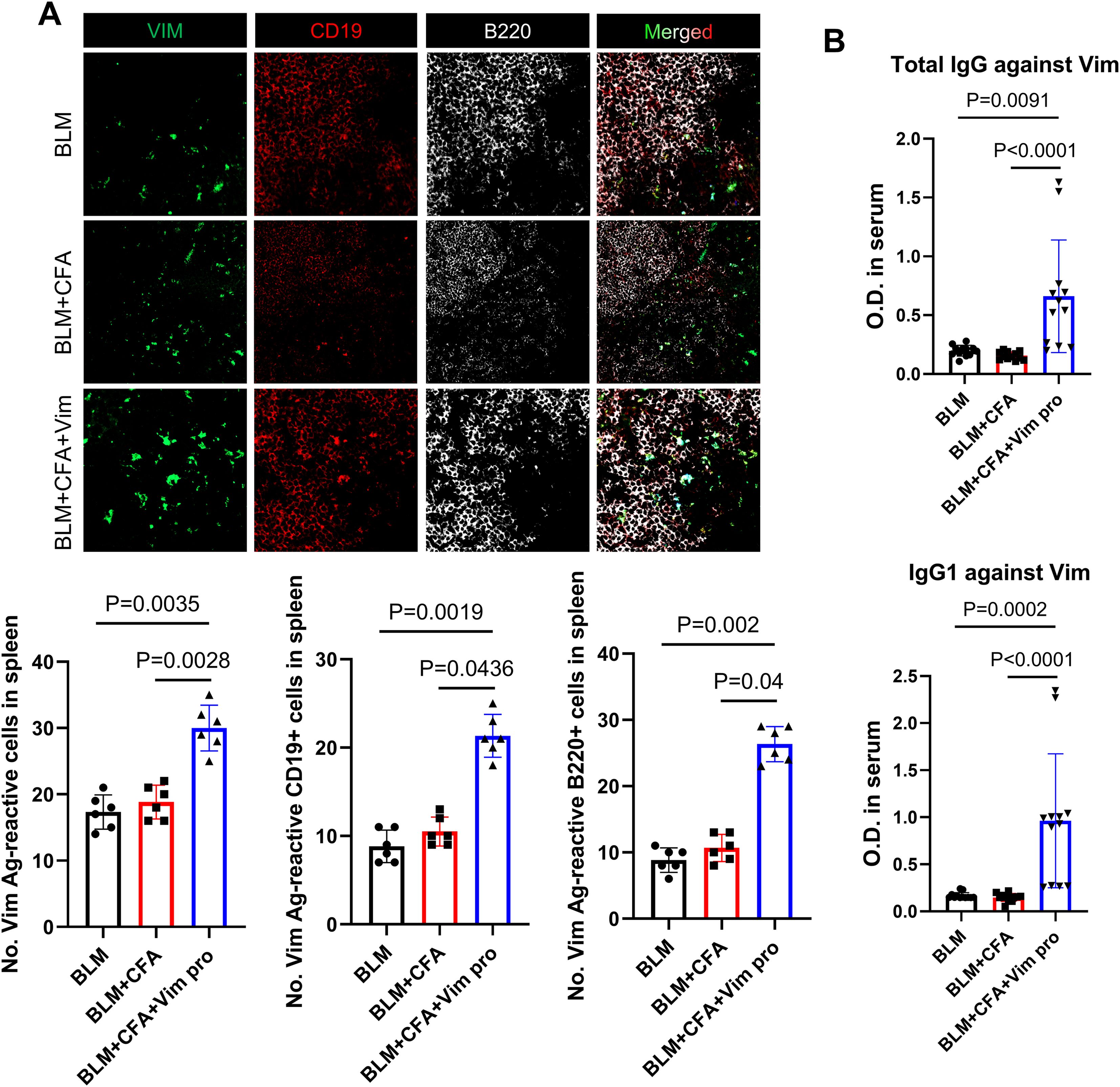
Systemic sclerosis (SSc) is an autoimmune disease characterized by progressive fibrosis of the skin and lung tissues. Currently available drugs delay SSc progression but do not reverse the sclerotic lesions or cure the disease. Studies of its pathogenesis have been hindered by the lack of an appropriate animal model, as the widely used mouse model of bleomycin (BLM)-induced scleroderma does not reproduce the immune cell activation seen in humans. Here we describe an improved mouse model of SSC, achieved by combining BLM administration with immunization against the structural protein vimentin, injected in homogenized form with complete Freund's adjuvant (CFA). An examination of the immune cell modifications and pathological changes in skin and lung showed both more severe fibrosis and an increase in systemic Th2 and Th17 cells and autoantibodies compared to mice treated with BLM alone. The levels of pro-inflammatory cytokines in the lesions of vimenitn immunized mice were also significantly increased. This improved model system offers dual advantages for advancing SSc research: it enables deeper mechanistic investigation of the interconnected pathways driving both fibrosis and autoimmune activation, while simultaneously providing a more relevant preclinical platform for evaluating novel therapeutic strategies targeting multiple disease components.
Keywords: systemic sclerosis, Vimentin immunization, Autoimmunity, Fibrosis, Th17
Received: 02 Jun 2025; Accepted: 27 Oct 2025.
Copyright: © 2025 Lee, Lee, Moon, Kim, Jeon, Lee, Kim, Choi, Seo and Cho. This is an open-access article distributed under the terms of the Creative Commons Attribution License (CC BY). The use, distribution or reproduction in other forums is permitted, provided the original author(s) or licensor are credited and that the original publication in this journal is cited, in accordance with accepted academic practice. No use, distribution or reproduction is permitted which does not comply with these terms.
* Correspondence: Mi-La  Cho, iammila@catholic.ac.kr
Disclaimer: All claims expressed in this article are solely those of the authors and do not necessarily represent those of their affiliated organizations, or those of the publisher, the editors and the reviewers. Any product that may be evaluated in this article or claim that may be made by its manufacturer is not guaranteed or endorsed by the publisher.
