ORIGINAL RESEARCH article
Front. Immunol.
Sec. Cancer Immunity and Immunotherapy
Volume 16 - 2025 | doi: 10.3389/fimmu.2025.1645546
This article is part of the Research TopicFormation and Remodeling of Immunological Niches in Tumors: Organ-Specific Mechanisms and Inflammatory Parallels: Volume IIView all 14 articles
Single-Cell Multi-Omics Analysis Reveals Cellular Subpopulations Associated with Relapse in High-Risk B-ALL Following Intensified Chemotherapy
Provisionally accepted- 1Qujing Medical College, Qujing, China
- 2The Affiliated Hospital of Southwest Medical University, Luzhou, China
- 3Kunming Children's Hospital, Kunming, China
- 4Dali University, Dali, China
- 5Chengdu Women’s and Children’s Central Hospital, Chengdu, China
- 6Southwest Medical University, Luzhou, China
Select one of your emails
You have multiple emails registered with Frontiers:
Notify me on publication
Please enter your email address:
If you already have an account, please login
You don't have a Frontiers account ? You can register here
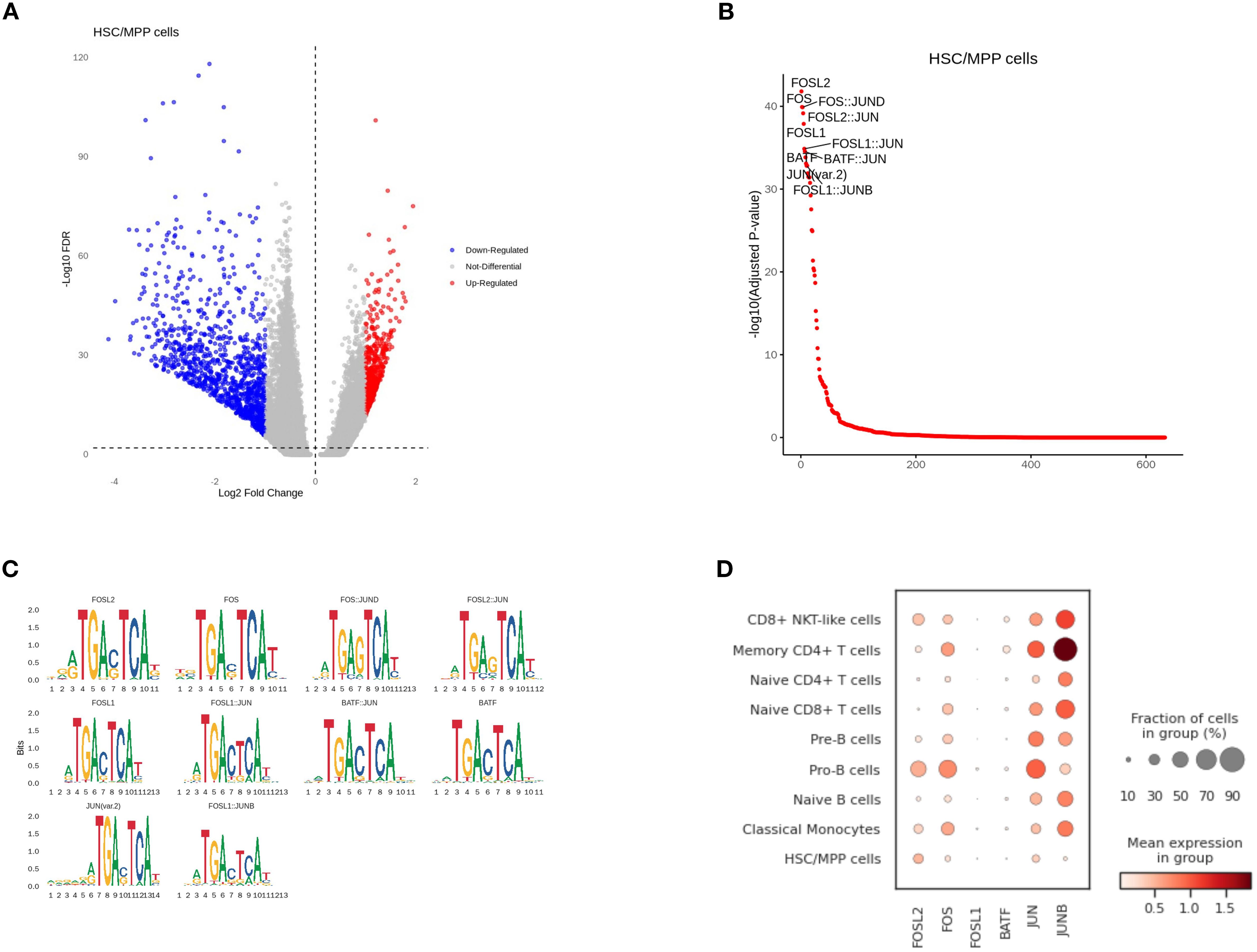
Acute lymphoblastic leukemia (ALL) is the most prevalent malignant tumor in children, with B-cell ALL (B-ALL) accounting for 85% of cases. Despite advancements in chemotherapy and supportive care, a subset of high-risk B-ALL patients still experience relapse post-treatment. The molecular mechanisms underlying the relapses after intensified chemotherapy remain poorly understood. To address this, we utilized single-cell RNA sequencing (scRNA-seq) and single-cell Assay for Transposase Accessible Chromatin sequencing (scATAC-seq) to investigate the molecular landscape of peripheral blood mononuclear cells (PBMCs) from high-risk B-ALL patients following early intensified chemotherapy. Significant differences in cellular composition were observed between the remission and non-remission groups, with the non-remission group exhibiting a notable increase in HSC/MPP and Pro-B cells. Copy number variation (CNV) analysis also revealed that the CNV levels in HSC/MPP and Pro-B cells were higher in the non-remission group compared to other cell types. We subsequently identified a subcluster associated with resistance to intensified therapy within both the HSC/MPP and Pro-B cell groups. The drug-resistant subcluster of HSC/MPP cells was characterized by high expression of TCF4, EBF1, ERG, AL589693.1, and CRIM1, as well as enrichment of the allograft rejection pathway and the Notch signaling pathway. The drug-resistant subcluster of Pro-B cells was characterized by high expression of RPS29, B2M, RPL41, RPS21, NEIL1, AC007384.1, and CRIM1, as well as enrichment of the B cell receptor signaling pathway. Our study identified distinct cellular subpopulations associated with treatment failure, provide insights into the molecular mechanisms underlying treatment resistance in B-ALL and may inform the development of targeted therapies for high-risk patients.
Keywords: High-risk B-ALL, ScRNA-seq, scATAC-seq, PBMCs, CNV
Received: 12 Jun 2025; Accepted: 26 Aug 2025.
Copyright: © 2025 Liu, Mao, Yang, Li, Zhou, Zhang, Jiang, Huang, Yin, Xie and Tian. This is an open-access article distributed under the terms of the Creative Commons Attribution License (CC BY). The use, distribution or reproduction in other forums is permitted, provided the original author(s) or licensor are credited and that the original publication in this journal is cited, in accordance with accepted academic practice. No use, distribution or reproduction is permitted which does not comply with these terms.
* Correspondence: Xin Tian, tianxin202407@163.com
Disclaimer: All claims expressed in this article are solely those of the authors and do not necessarily represent those of their affiliated organizations, or those of the publisher, the editors and the reviewers. Any product that may be evaluated in this article or claim that may be made by its manufacturer is not guaranteed or endorsed by the publisher.
