ORIGINAL RESEARCH article
Front. Immunol.
Sec. Molecular Innate Immunity
This article is part of the Research TopicInnate Immunity in the Context of Type 2 ResponsesView all 3 articles
Cold temperature enhances innate eosinophilic airway inflammation via transient receptor potential ankyrin1
Provisionally accepted- 1Kagoshima University, Kagoshima, Japan
- 2Kyushu Daigaku, Fukuoka, Japan
- 3Tokyo Joshi Ika Daigaku, Shinjuku, Japan
Select one of your emails
You have multiple emails registered with Frontiers:
Notify me on publication
Please enter your email address:
If you already have an account, please login
You don't have a Frontiers account ? You can register here
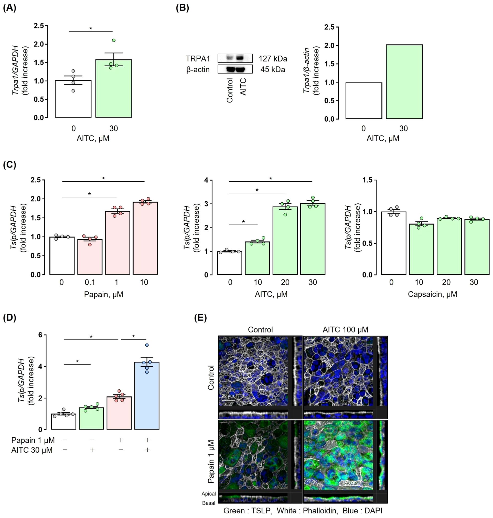
Background and objective: Asthma exacerbations due to cold air exposure are well recognized; however, the underlying mechanisms remain unclear. We investigate the role of the transient receptor potential ankyrin1 (TRPA1) channel in cold air-induced aggravation of innate airway inflammation using a murine model of papain stimulation combined with cold air exposure. Methods: Wild-type (WT) and Trpa1 knockout (KO) mice were treated intranasally with papain under different temperature conditions. Bronchoalveolar lavage fluid (BALF) and lung tissues were analyzed. The effects of the TRPA1 antagonist HC030031 were also evaluated. Additionally, human bronchial epithelial (HBE) cells were stimulated with papain and the TRPA1 agonist allyl isothiocyanate (AITC). Results: Papain treatment increased eosinophils in BALF, and the number of eosinophils was similar in WT and Trpa1 KO mice. Papain treatment with cold air exposure in WT mice significantly increased the number of eosinophils and type-2 innate lymphoid cells and the protein expressions of IL-5, IL-13, and TSLP in BALF. However, cold air exposure failed to augment airway eosinophilia in response to papain in Trpa1 KO mice. Treatment of HC030031 replicated the findings observed in Trpa1 KO mice. AITC enhanced papain-induced TSLP production in HBE cells by increasing the intracellular calcium concentration. Conclusions: These findings suggest that TRPA1 channels expressed in airway epithelial cells play a critical role in producing TSLP, contributing to the enhancement of eosinophilic airway inflammation mediated by innate immunity upon cold air exposure, providing valuable insights into the mechanisms underlying asthma exacerbation triggered by cold temperatures.
Keywords: Asthma, airway inflammation, Group 2 innate lymphoid cell, transient receptorpotential A1, thymic stromal lymphopoietin
Received: 28 Jun 2025; Accepted: 28 Oct 2025.
Copyright: © 2025 Dotake, Matsuyama, Machida, Matsuyama, Takagi, Mizuno, Kan-o, Kuwaki, Inoue and Tanaka. This is an open-access article distributed under the terms of the Creative Commons Attribution License (CC BY). The use, distribution or reproduction in other forums is permitted, provided the original author(s) or licensor are credited and that the original publication in this journal is cited, in accordance with accepted academic practice. No use, distribution or reproduction is permitted which does not comply with these terms.
* Correspondence: Kentaro Tanaka, k9288090@kadai.jp
Disclaimer: All claims expressed in this article are solely those of the authors and do not necessarily represent those of their affiliated organizations, or those of the publisher, the editors and the reviewers. Any product that may be evaluated in this article or claim that may be made by its manufacturer is not guaranteed or endorsed by the publisher.
