ORIGINAL RESEARCH article
Front. Immunol.
Sec. Cancer Immunity and Immunotherapy
This article is part of the Research TopicNew Challenges in Cancer Immunotherapy: Mechanisms, Translational Approaches, and Pan-Tumor StrategiesView all 7 articles
Targeting PSMB5-induced PANoptosis in bladder cancer: multi-omics insights and TCM candidate discovery
Provisionally accepted- Lanzhou University Second Hospital, Lanzhou, China
Select one of your emails
You have multiple emails registered with Frontiers:
Notify me on publication
Please enter your email address:
If you already have an account, please login
You don't have a Frontiers account ? You can register here
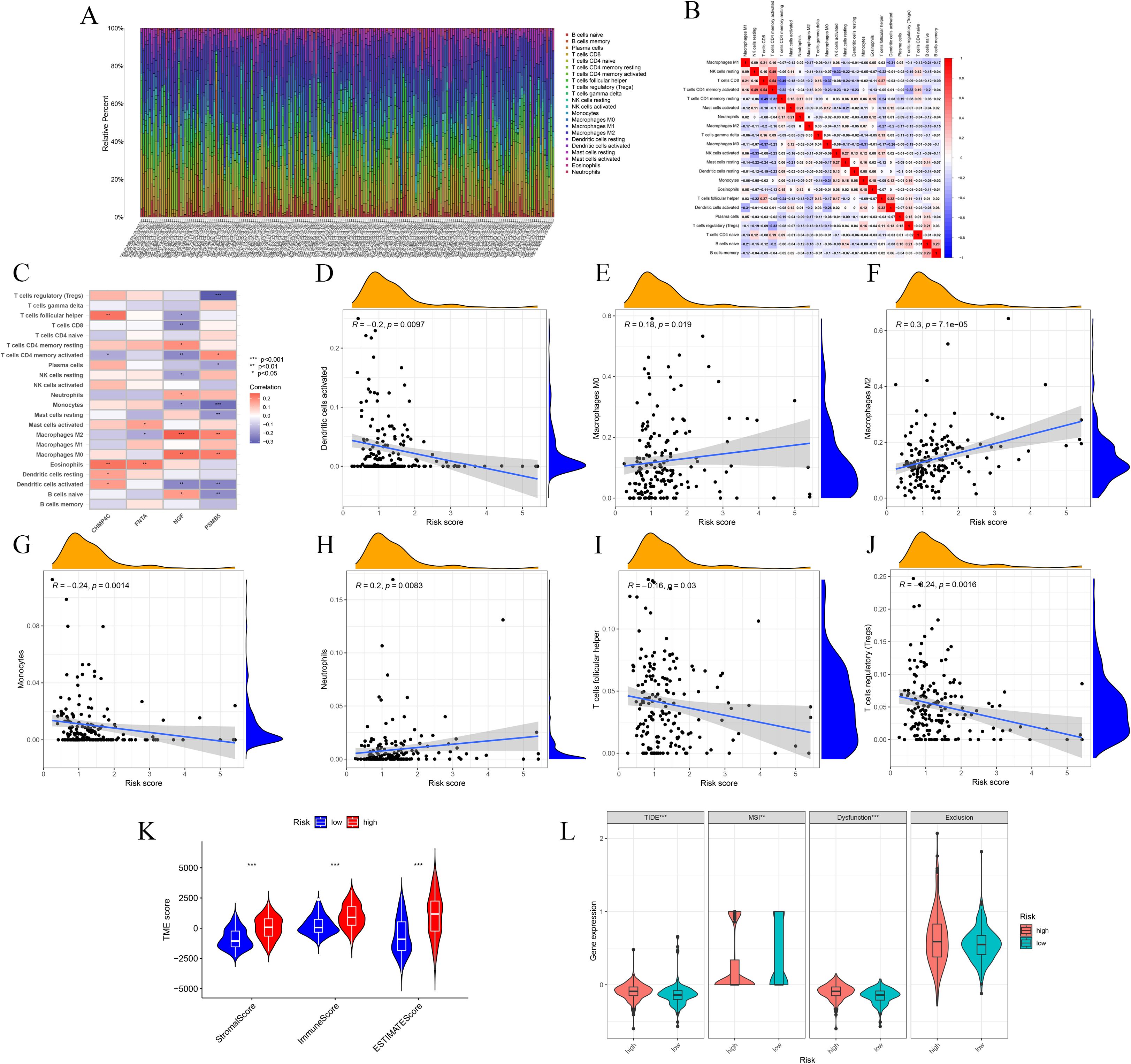
Background: Bladder cancer (BLCA) is among the most common malignancies worldwide, with significant mortality rates. The function of PANoptosis in BLCA, as a controlled process of programmed cell death, remains largely unelucidated. The study aimed to elucidate the role of PANoptosis-related genes in BLCA and investigate their molecular mechanisms, prognostic significance, and therapeutic potential. Methods: By analyzing differentially expressed genes in BLCA from The Cancer Genome Atlas (TCGA) and PANoptosis-associated genes, we discovered 98 genes associated with PANoptosis. Functional enrichment and consensus clustering identified molecular subtypes linked to these genes. A prognostic model was developed via LASSO regression based on these genes. Subsequent analyses assessed clinical significance, characteristics of the immunological milieu, and treatment responsiveness. Systematic screening with machine learning (ML) identified PSMB5 as a pivotal gene, with its functional importance further clarified using single-cell sequencing and Mendelian randomization analysis (MR). In vitro research confirmed the biological activities of PSMB5 in BLCA. Molecular docking demonstrated PSMB5's binding affinity with traditional Chinese medicines (TCMs). Results: Clustering of 98 PANoptosis-associated genes revealed molecular subgroups A and B. A prognostic approach identified high-risk and low-risk cohorts, revealing considerable disparities in clinical characteristics and immunological landscapes across the groups. ML and MR identified PSMB5 as a risk factor in BLCA. Single-cell sequencing revealed that PSMB5 expression is predominantly associated with three cell lines linked to lymph node metastases. In vitro findings demonstrated that PSMB5 knockdown inhibited the proliferation and migration of BLCA cells while promoting apoptosis, whereas overexpression has the opposite effect. Molecular docking revealed a robust binding affinity between PSMB5 and five TCMs. Conclusions: A prognostic model incorporating PANoptosis-related genes was developed for stratifying BLCA risk and assessing the immune microenvironment. PSMB5 has been recognized as a crucial therapeutic target, exhibiting dual importance in the molecular aetiology of BLCA and traditional Chinese medicine intervention.
Keywords: Bladder cancer, PANoptosis, machine learning, Prognostic model, PSMB5, Sing-cell, TCM
Received: 30 Jun 2025; Accepted: 18 Nov 2025.
Copyright: © 2025 Chang, Wang, Cao, Fan, Li, Wang, Zhang, Wang, Yang, Chen and Yang. This is an open-access article distributed under the terms of the Creative Commons Attribution License (CC BY). The use, distribution or reproduction in other forums is permitted, provided the original author(s) or licensor are credited and that the original publication in this journal is cited, in accordance with accepted academic practice. No use, distribution or reproduction is permitted which does not comply with these terms.
* Correspondence:
Siyu Chen, 1432996042@qq.com
Li Yang, ery_yangli@lzu.edu.cn
Disclaimer: All claims expressed in this article are solely those of the authors and do not necessarily represent those of their affiliated organizations, or those of the publisher, the editors and the reviewers. Any product that may be evaluated in this article or claim that may be made by its manufacturer is not guaranteed or endorsed by the publisher.
