ORIGINAL RESEARCH article
Front. Immunol.
Sec. Cancer Immunity and Immunotherapy
This article is part of the Research TopicImmune Predictive and Prognostic Biomarkers in Immuno-Oncology: Refining the Immunological Landscape of CancerView all 52 articles
Multi‑cohort validation based on coagulation-related genes for predicting prognosis of esophageal squamous cell carcinoma
Provisionally accepted- 1Yancheng Third People's Hospital, Yancheng, China
- 2The First Affiliated Hospital With Nanjing Medical University, Nanjing, China
Select one of your emails
You have multiple emails registered with Frontiers:
Notify me on publication
Please enter your email address:
If you already have an account, please login
You don't have a Frontiers account ? You can register here
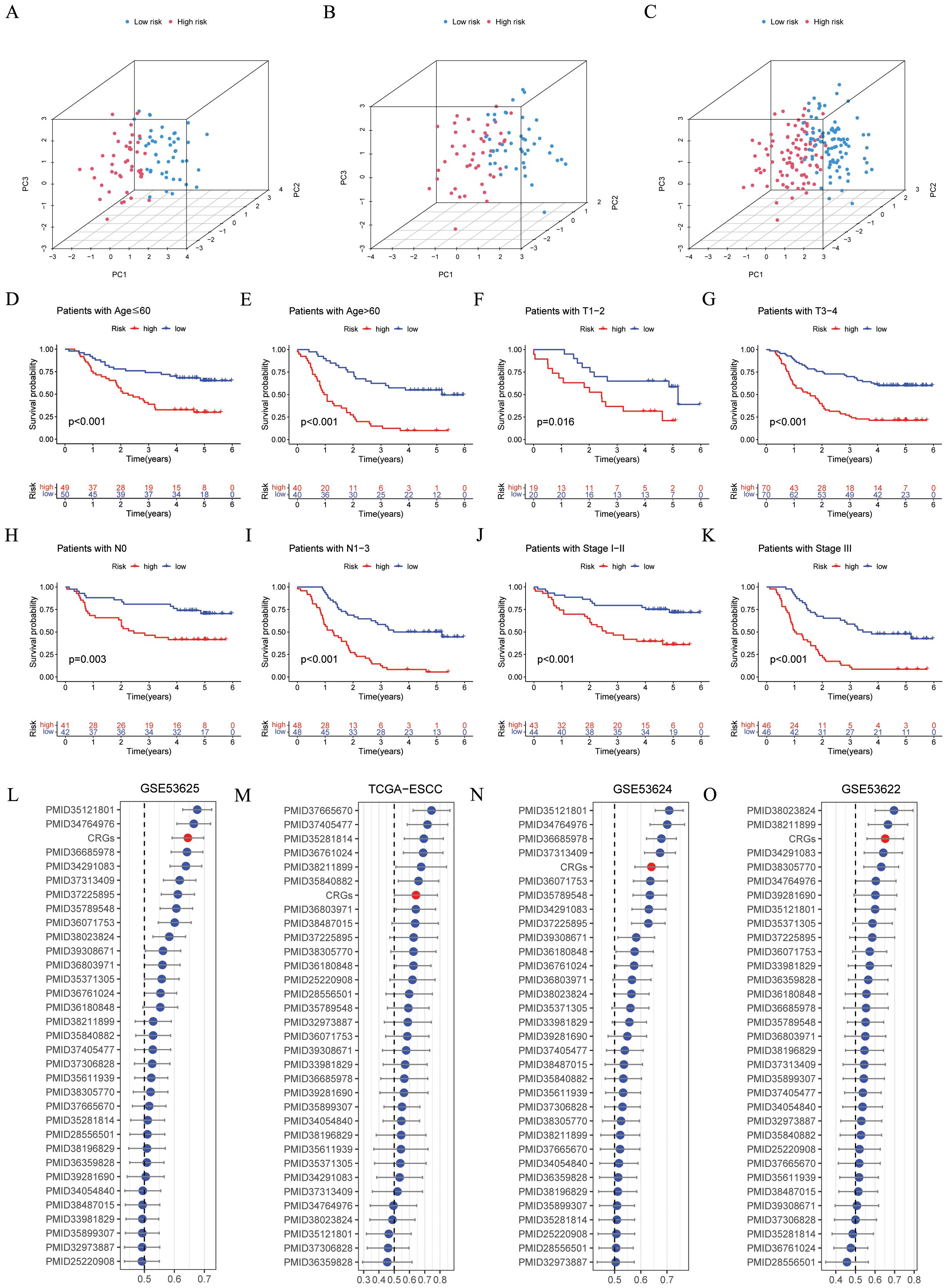
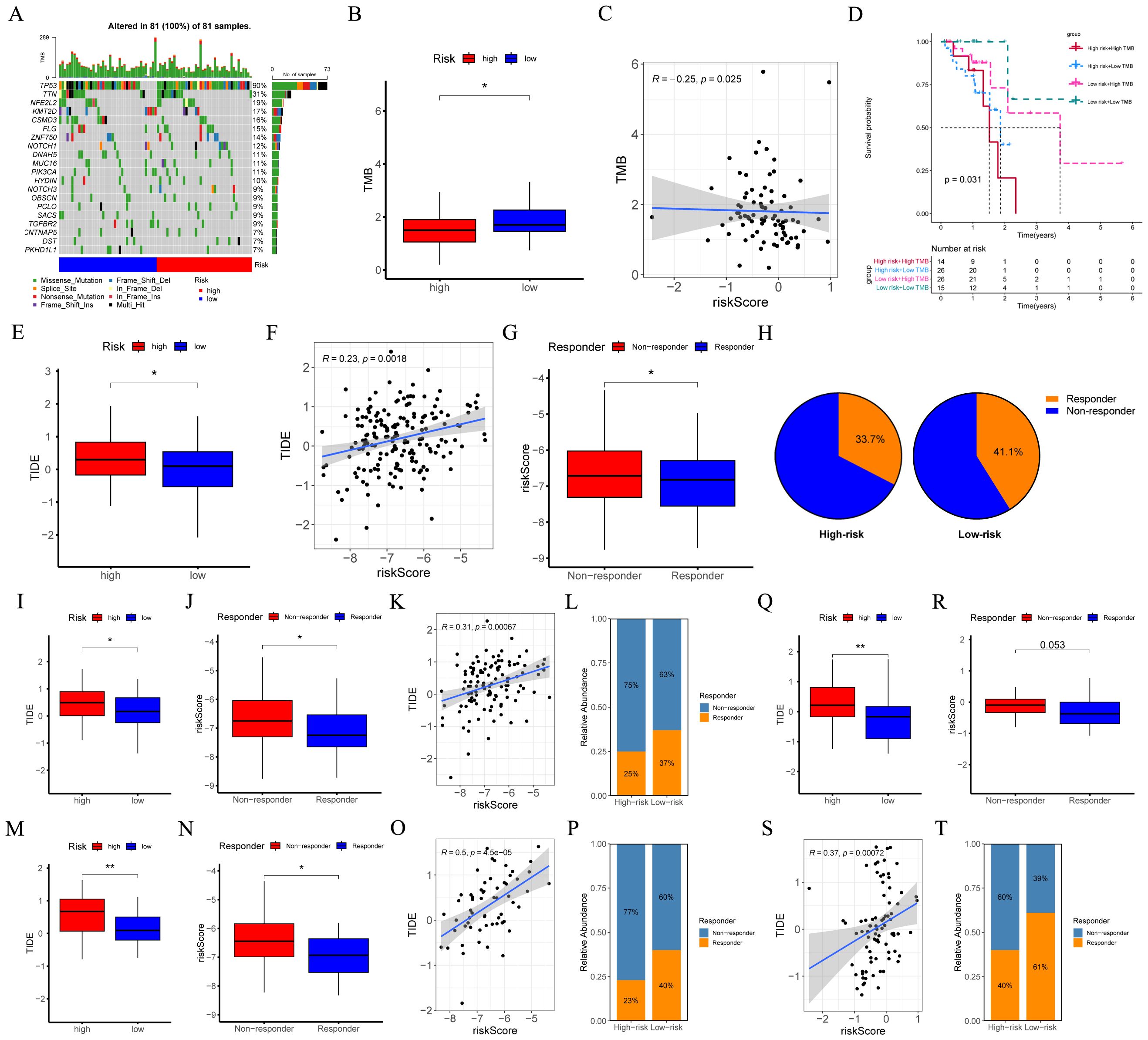
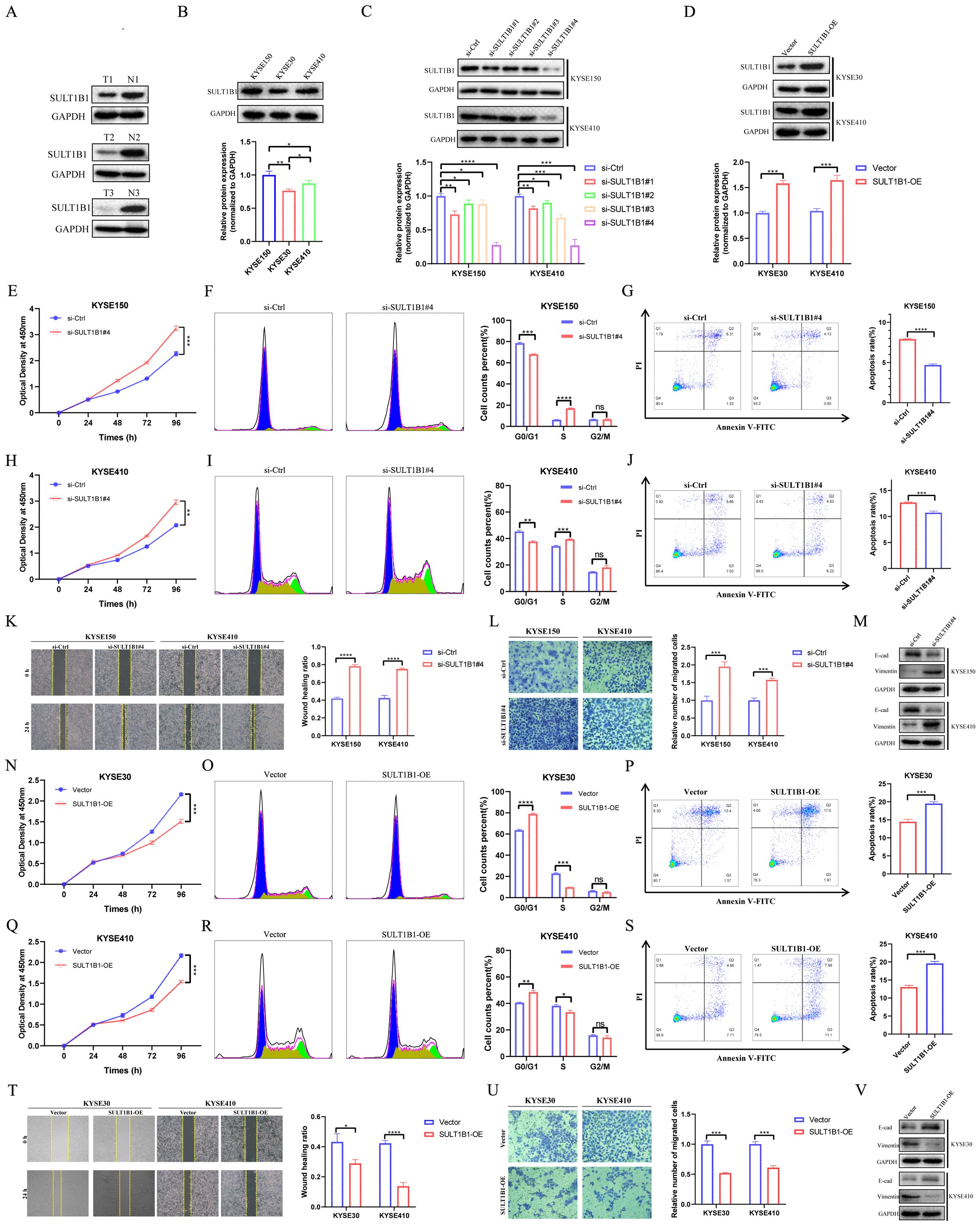
Abstract Objective: In malignant tumors, a hypercoagulable state is frequently observed and is intricately intertwined with cancer development and the remodeling of the immune microenvironment. Recently, the coagulation-related genes (CRGs) signature has emerged as highly significant for the prognosis and immunotherapy of patients with various cancers. Nevertheless, their application in esophageal squamous cell carcinoma (ESCC) remains uninvestigated. Here, our objective is to explore the role of the CRGs signature in forecasting prognosis and predicting patient’s response to immunotherapy. Methods: According to the prognostic CRGs, consensus clustering was utilized to stratify ESCC patients in the GSE53625 cohort into two subgroups. Subsequently, difference analysis and univariate cox analysis were conducted on the two subgroups, and a CRGs signature was constructed by leveraging these genes. Next, multiple RNA transcriptome cohorts were utilized to validate the signature. Moreover, functional enrichment, tumor mutation burden (TMB), tumor infiltration, immune function, and immunotherapy response of this signature were investigated. Results: A CRGs signature composed of six genes (PTX3, CILP, CFHR4, SULT1B1, IL5RA, and FAM151A) was constructed. This signature serves as an independent and reliable prognostic factor. Additionally, when compared with the 32 prognostic signatures previously reported, the CRGs signature exhibited superior performance in the ESCC prognostic cohorts. Additionally, we found that high-risk ESCC exhibited higher immune infiltration, lower TMB, higher TIDE, and a lower proportion of immunotherapy response. In vitro experiments have shown that the gene SULT1B1, which exhibits the highest accuracy in predicting tumor status, significantly inhibited the proliferation and metastasis. Conclusions: We constructed and validated a robust CRGs signature. Moreover, as one of the model CRGs, the tumor-suppressive role of SULT1B1 in ESCC was experimentally verified in vitro. These results provide novel insights into enhancing the prognosis of ESCC and formulating treatment strategies.
Keywords: esophageal squamous cell carcinoma, coagulation-related genes, Immune infiltration, Prognosis signature, Immunotherapy
Received: 09 Jul 2025; Accepted: 12 Nov 2025.
Copyright: © 2025 Yi, Wang, Zhang, Li, Wang, Ji, Zhao and Song. This is an open-access article distributed under the terms of the Creative Commons Attribution License (CC BY). The use, distribution or reproduction in other forums is permitted, provided the original author(s) or licensor are credited and that the original publication in this journal is cited, in accordance with accepted academic practice. No use, distribution or reproduction is permitted which does not comply with these terms.
* Correspondence: ZhongQuan Yi, yizhongquan@163.com
Disclaimer: All claims expressed in this article are solely those of the authors and do not necessarily represent those of their affiliated organizations, or those of the publisher, the editors and the reviewers. Any product that may be evaluated in this article or claim that may be made by its manufacturer is not guaranteed or endorsed by the publisher.
