ORIGINAL RESEARCH article
Front. Immunol.
Sec. Cancer Immunity and Immunotherapy
This article is part of the Research TopicImmunomodulatory Role of Microbiota in Inflammation and CancerView all 4 articles
Associations between gut microbiota and immune status in untreated B-cell lymphoma patients
Provisionally accepted- Suqian First People's Hospital, Suqian, China
Select one of your emails
You have multiple emails registered with Frontiers:
Notify me on publication
Please enter your email address:
If you already have an account, please login
You don't have a Frontiers account ? You can register here
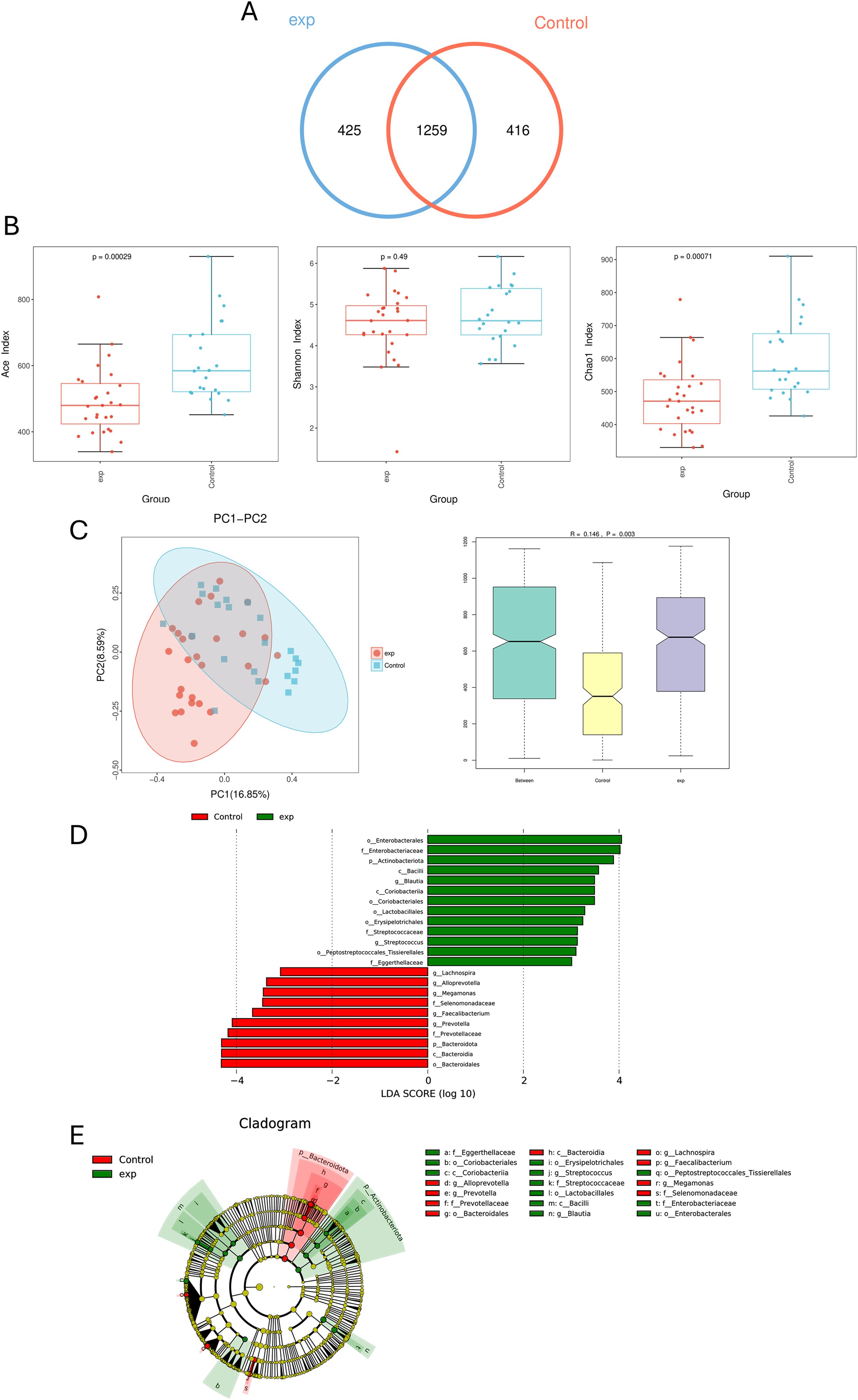
Background: Emerging evidence links gut microbiota to tumorigenesis via immune modulation, though subtype-specific microbial signatures in B-cell lymphomas remain unclear. This study explores microbiota-immune interactions across lymphoma subtypes to inform microbiota-targeted therapies. Methods: Twenty-seven treatment-naive B-cell lymphoma patients (8 DLBCL, 5 SLL, 5 FL, 7 MZL, 2 WM) and 20 HCs were enrolled. Fecal 16S rDNA sequencing, flow cytometry for immune cell subsets, and ELISA for cytokines/immunoglobulins were performed. Microbiota differences and correlations with immune parameters were analyzed. Results: B-cell lymphoma patients showed lower fecal microbiota richness/evenness (P<0.05), with increased Actinobacteriota, Bacilli, Enterobacteriaceae and decreased Bacteroidetes. Small B-cell lymphoma and DLBCL exhibited distinct flora: Selenomonadaceae/Actinobacteriota dominated in DLBCL, while Enterobacteriaceae prevailed in small B-cell subtypes. Correlations showed Enterobacteriaceae positively linked to Th cells/PCT/TNF and negatively to IL-10 in small B-cell lymphoma; Actinobacteriota correlated with B/T cells/Treg/IFN-β and inversely with IL-2/IL-4/CD8+T cells. Conclusions: This study identifies distinct patterns of gut microbiota dysbiosis across B-cell lymphoma subtypes and explores their correlations with host immune parameters.
Keywords: Gut Microbiota, B-cell lymphoma, 16s rDNA sequencing, Pathological subtype, Microecology-immune axis
Received: 10 Jul 2025; Accepted: 24 Oct 2025.
Copyright: © 2025 Zhou, Yao, Hu, Gao and Su. This is an open-access article distributed under the terms of the Creative Commons Attribution License (CC BY). The use, distribution or reproduction in other forums is permitted, provided the original author(s) or licensor are credited and that the original publication in this journal is cited, in accordance with accepted academic practice. No use, distribution or reproduction is permitted which does not comply with these terms.
* Correspondence:
Ling Gao, energy061@163.com
Jing Su, 928007387@qq.com
Disclaimer: All claims expressed in this article are solely those of the authors and do not necessarily represent those of their affiliated organizations, or those of the publisher, the editors and the reviewers. Any product that may be evaluated in this article or claim that may be made by its manufacturer is not guaranteed or endorsed by the publisher.
