ORIGINAL RESEARCH article
Front. Immunol.
Sec. Cancer Immunity and Immunotherapy
This article is part of the Research TopicCancer Immunity, Modern Radiotherapy and Immunotherapy: A Journey into Cancer Treatment InnovationView all 9 articles
Impact of MEK Inhibition on T-Cell Infiltration and Function After Radiotherapy in KRAS-mutant Lung Cancer
Provisionally accepted- Jinan Central Hospital, Jinan, China
Select one of your emails
You have multiple emails registered with Frontiers:
Notify me on publication
Please enter your email address:
If you already have an account, please login
You don't have a Frontiers account ? You can register here
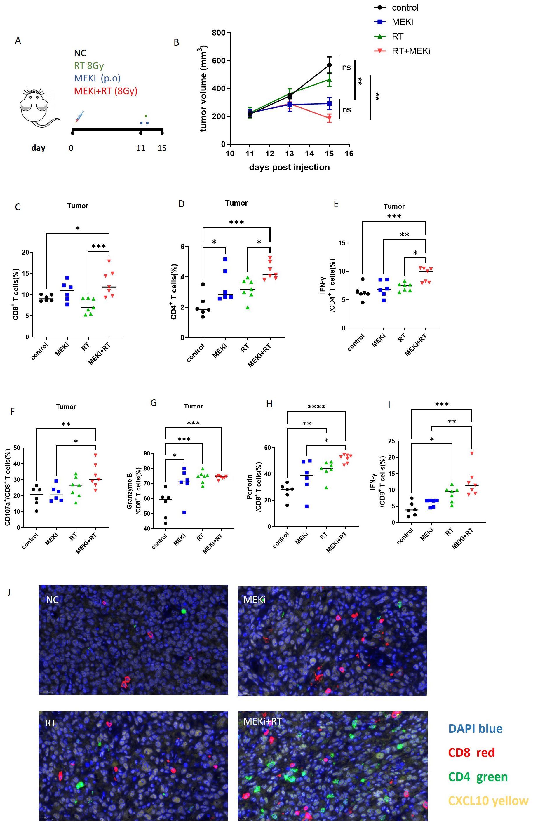
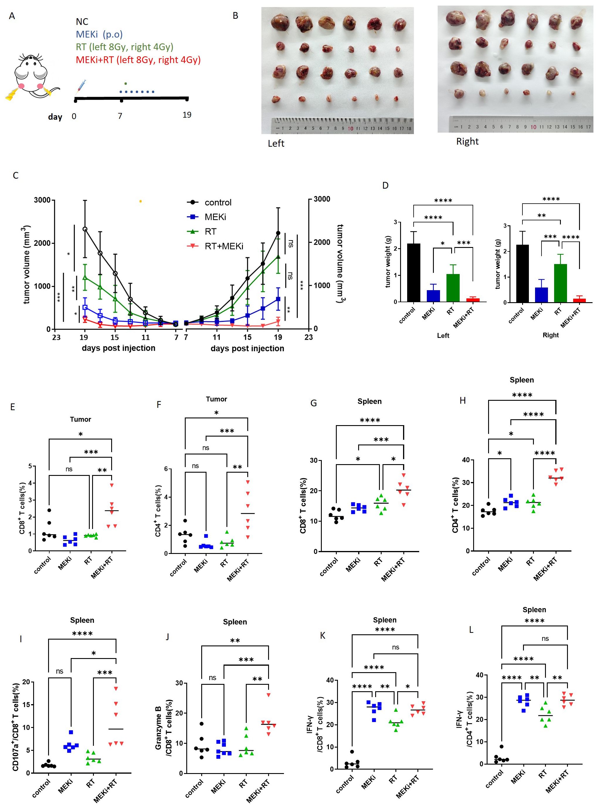
Introduction: Ki-ras2 (KRAS) mutation is a common driver of lung cancer, and KRAS-mutated tumors are relatively resistant to radiotherapy. Previously, we demonstrated that mitogen-activated protein kinase (MEK) inhibitors (MEKi) enhanced treatment efficacy by increasing the anti-tumor immune response after radiotherapy in KRAS-mutant tumors. In this study, we explored the potential mechanism underlying the MEKi-mediated increase in anti-tumor immune response. Methods and Result: RNA sequencing revealed that MEKi+radiotherapy combination significantly activated the chemokine signaling pathway. Blocking the C-X-C motif chemokine ligand 10 (CXCL10) receptor reduced T-cell infiltration in vivo. The MEKi+radiotherapy combination increased CXCL10 expression and activated the cyclic GMP–AMP synthase-stimulator of interferon genes (cGAS-STING) pathway in KRAS-mutant lung cell lines. Using a STING inhibitor and cGAS-knockout LLC cells, we showed that CXCL10 production was mediated by the cGAS-STING pathway via nuclear factor kappa B activation. This combination also increased DNA damage and apoptosis in KRAS-mutant lung cancer cell lines, triggering the cGAS-STING pathway. Western blot analysis revealed that MEKi reduced checkpoint kinase 2 phosphorylation after radiotherapy, hindering DNA repair and increasing DNA damage. Flow cytometry revealed that MEKi combined with radiotherapy boosted tumor-infiltrating CD4+ and CD8+ T cells in vivo, enhancing their cytotoxic and secretory functions. In an LLC-bearing mouse model, combining MEKi with varying radiotherapy doses and extending drug holidays revealed that low-dose radiotherapy with MEKi effectively controlled tumor growth. Conclusion: Our findings suggest that MEKi activates the cGAS-STING-TANK-binding kinase 1-nuclear factor kappa B-CXCL10 axis post-radiotherapy in KRAS-mutant lung cancer, increasing T-cell infiltration and function, activating anti-tumor immunity, and inhibiting tumor growth. These results indicate the potential for clinical translation.
Keywords: KRAS-mutated lung cancer, mek inhibitor, Radiation, cGAS-STING pathway, Chemokine (C-X-C motif) ligand 10, immune activation
Received: 10 Jul 2025; Accepted: 29 Oct 2025.
Copyright: © 2025 Zheng, Su, Pan, Wang, Zhao, Zhang, Yan, Liu and Sun. This is an open-access article distributed under the terms of the Creative Commons Attribution License (CC BY). The use, distribution or reproduction in other forums is permitted, provided the original author(s) or licensor are credited and that the original publication in this journal is cited, in accordance with accepted academic practice. No use, distribution or reproduction is permitted which does not comply with these terms.
* Correspondence: Meili Sun, smli1980@163.com
Disclaimer: All claims expressed in this article are solely those of the authors and do not necessarily represent those of their affiliated organizations, or those of the publisher, the editors and the reviewers. Any product that may be evaluated in this article or claim that may be made by its manufacturer is not guaranteed or endorsed by the publisher.
