ORIGINAL RESEARCH article
Front. Immunol.
Sec. Cancer Immunity and Immunotherapy
This article is part of the Research TopicThe Differentiation and Reprogramming of Tumor-Associated Myeloid Cells and Therapeutic Strategies for Cancer ImmunotherapyView all 3 articles
Gemcitabine-cisplatin chemotherapy plus anti-PD-L1 therapy reinvigorates anti-tumor immune response by reprogramming the intrahepatic cholangiocarcinoma microenvironment
Provisionally accepted- Second Xiangya Hospital, Central South University, Changsha, China
Select one of your emails
You have multiple emails registered with Frontiers:
Notify me on publication
Please enter your email address:
If you already have an account, please login
You don't have a Frontiers account ? You can register here
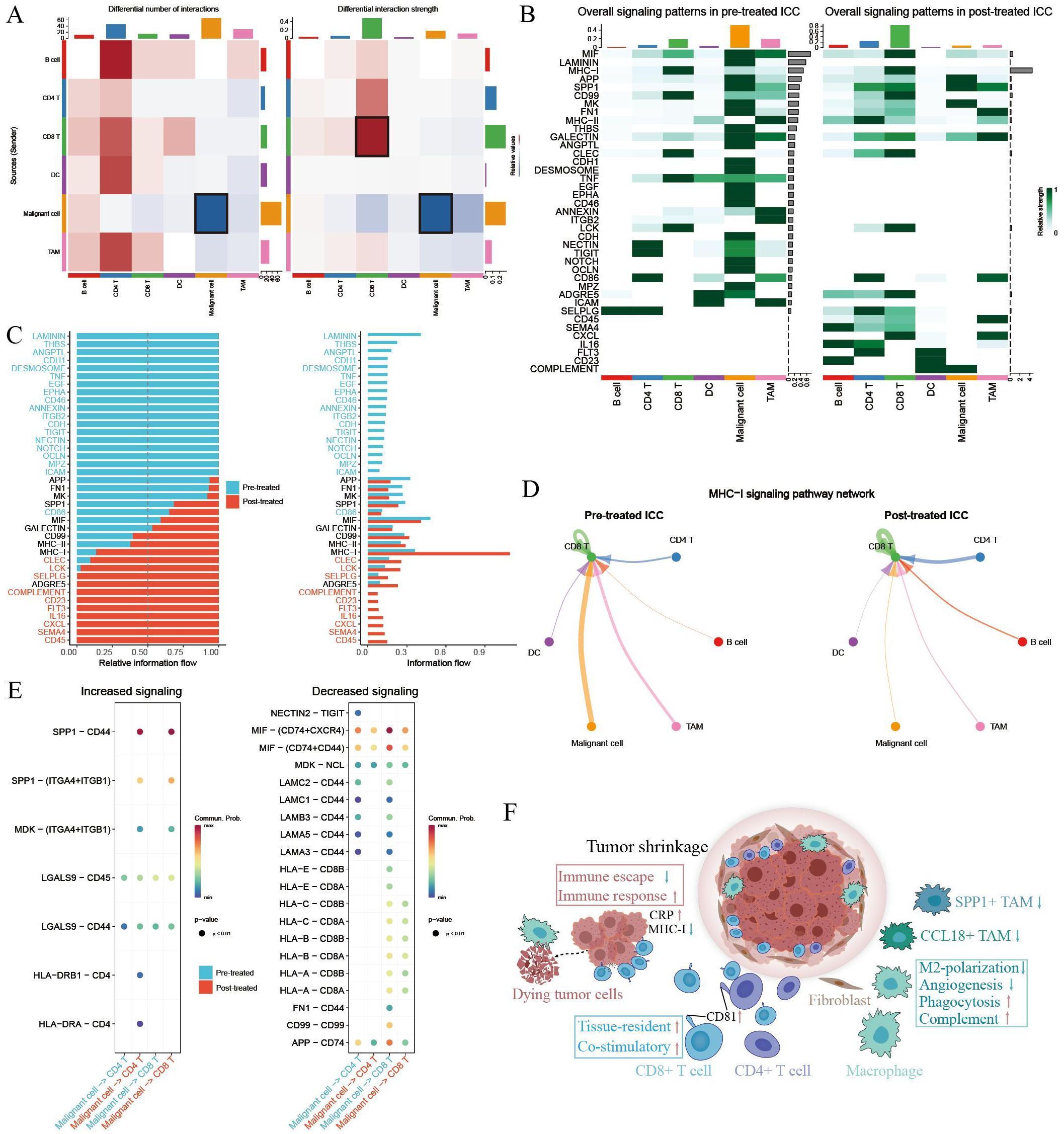
Purpose: Gemcitabine-cisplatin chemotherapy combined with anti-PD-L1 (GCP) therapy exhibits potent anti-tumor efficacy in patients with advanced intrahepatic cholangiocarcinoma (ICC). We aim to determine the intra-tumoral changes of ICC following GCP therapy in this study. Methods: We performed single-cell RNA-seq (scRNA-seq) of 15 samples from 3 ICC patients receiving GCP therapy. The major findings of scRNA-seq analyses were further validated via analyzing the bulk RNA-seq data from FU-iCCA cohort (n=244), as well as performing immunohistochemistry (IHC) and multiplex immunofluorescence (mIF) staining on a treatment-naïve tissue microarray (TMA) cohort (n=89) and a GCP-treated cohort (n=32). Results: For the scRNA-seq cohort, 2 patients achieved tumor regression and underwent liver resection after GCP combination therapy. The intra-tumoral enrichment of CCL18+ macrophages correlated with poor prognosis of ICC patients after curative resection in TMA cohort. Reduced fractions of CCL18+ and SPP1+ macrophages were observed in the GCP-treated ICC specimens which achieved pathological response. Our scRNA-seq analyses revealed significant alterations in the tumor microenvironment following GCP therapy: tumor-infiltrating macrophages underwent a distinct anti-tumor phenotypic shift, transitioning from M2 towards M1 polarization; concurrently, CD8+ T cells exhibited enhanced costimulatory signaling characterized by CD81 upregulation and malignant cells demonstrated diminished immune escape characteristics alongside heightened activity in immune response-related pathways. Conclusions: Our preliminary findings reveal a generally reactivated anti-tumor immune response in ICC following GCP therapy, which could partly illuminate the enigmatic black box of intra-tumoral cellular states associated with treatment response.
Keywords: intrahepatic cholangiocarcinoma, single-cell RNA-seq, Tumor ecosystem, chemotherapy, Immunotherapy
Received: 15 Jul 2025; Accepted: 11 Nov 2025.
Copyright: © 2025 Song, Huang, Shu, Zhou, Dai and Sun. This is an open-access article distributed under the terms of the Creative Commons Attribution License (CC BY). The use, distribution or reproduction in other forums is permitted, provided the original author(s) or licensor are credited and that the original publication in this journal is cited, in accordance with accepted academic practice. No use, distribution or reproduction is permitted which does not comply with these terms.
* Correspondence: Bao-Ye Sun, sunbaoye@csu.edu.cn
Disclaimer: All claims expressed in this article are solely those of the authors and do not necessarily represent those of their affiliated organizations, or those of the publisher, the editors and the reviewers. Any product that may be evaluated in this article or claim that may be made by its manufacturer is not guaranteed or endorsed by the publisher.
