Your new experience awaits. Try the new design now and help us make it even better

ORIGINAL RESEARCH article

Front. Immunol.

Sec. Cancer Immunity and Immunotherapy

Volume 16 - 2025 | doi: 10.3389/fimmu.2025.1669678

A Mitochondrial Lipid Metabolism–Related Gene Signature Predicts Prognosis and Immune Landscape in Colorectal Cancer

Provisionally accepted
Hou  WangHou Wang1*Kai  ZhangKai Zhang2Yueqiu  WangYueqiu Wang1Mengyun  ChenMengyun Chen1Mingchen  ZhangMingchen Zhang1
  • 1Department of Endocrinology and Metabolism, Ningbo No.2 Hospital, Ningbo, Zhejiang Province, China, Ningbo, China
  • 2Shanghai Jiao Tong University Medical School Affiliated Ruijin Hospital, Shanghai, China

The final, formatted version of the article will be published soon.

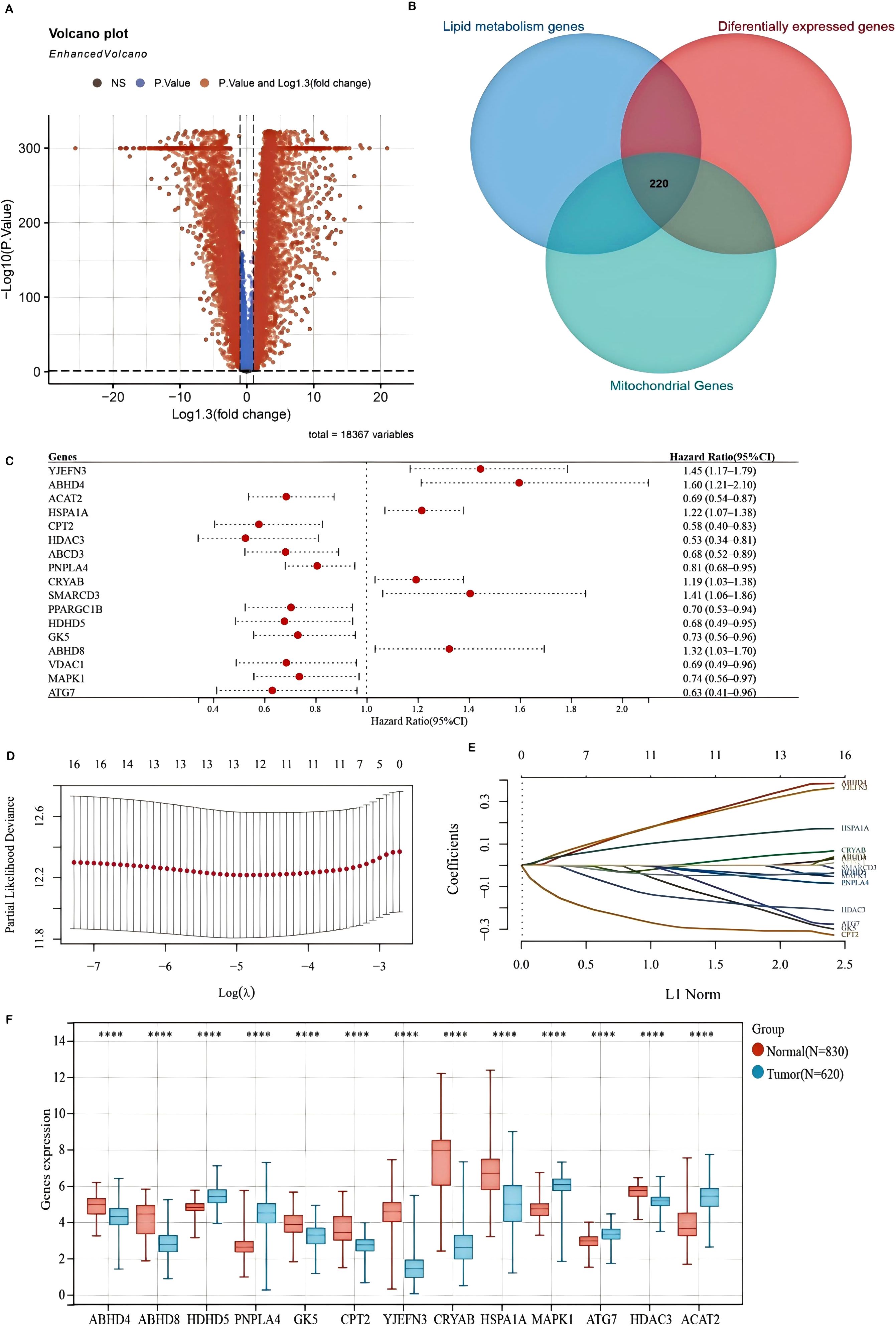
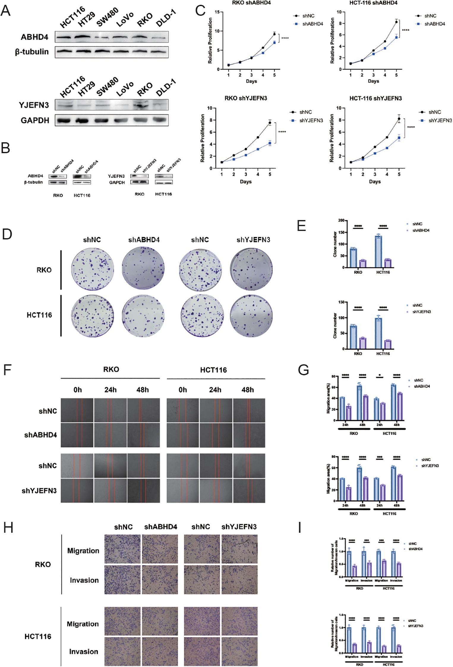
Abstract Background: Colorectal cancer (CRC) is a highly aggressive gastrointestinal malignancy with significant global health consequences. While mitochondrial lipid metabolism genes are known to influence CRC progression, their prognostic relevance remains inadequately explored. Methods: This study systematically evaluated the expression profiles and prognostic significance of mitochondrial lipid metabolism-related genes in CRC patients. A risk model was constructed using data from the TCGA and GEO databases. Additionally, we examined the tumor microenvironment (TME), immune cell infiltration, tumor mutation burden, microsatellite instability (MSI), and drug sensitivity. Key genes associated with core mitochondrial lipid metabolism were identified and functionally validated through a series of in vitro cellular experiments. Results: Mitochondrial lipid metabolism-associated genes were identified, including ABHD4, ABHD8, HDHD5, PNPLA4, GK5, CPT2, YJEFN3, CRYAB, HSPA1A, MAPK1, ATG7, HDAC3, and ACAT2. A nomogram integrating the risk score with key clinical variables (pTNM stage and age) was developed to predict patient outcomes.Significant variations in immune cell infiltration were observed between risk groups. Immune microenvironment analysis revealed significant differences in immune cell infiltration between risk groups, and the risk score was significantly correlated with the expression of TME-related genes and immune checkpoint molecules, indicating a markedly immunosuppressive microenvironment in the high-risk group. Additionally, TIDE analysis showed that combining the risk score with immune, stromal scores and MSI could more effectively predict the benefit of immunotherapy. Furthermore, in vitro experiments demonstrated that knockdown of two key genes, ABHD4 and YJEFN3, significantly suppressed CRC cell proliferation, migration, and invasion, supporting their potential oncogenic roles. Conclusions: This mitochondrial lipid metabolism-based risk model represents a promising prognostic biomarker, offering potential guidance for personalized therapeutic strategies in CRC management.

Keywords: colorectal cancer, prognostic biomarker, mitochondrial lipid metabolism, Tumor Microenvironment, Immunotherapy, drug sensitivity

Received: 20 Jul 2025; Accepted: 21 Oct 2025.

Copyright: © 2025 Wang, Zhang, Wang, Chen and Zhang. This is an open-access article distributed under the terms of the Creative Commons Attribution License (CC BY). The use, distribution or reproduction in other forums is permitted, provided the original author(s) or licensor are credited and that the original publication in this journal is cited, in accordance with accepted academic practice. No use, distribution or reproduction is permitted which does not comply with these terms.

* Correspondence: Hou Wang, wanghou1995@sjtu.edu.cn

Disclaimer: All claims expressed in this article are solely those of the authors and do not necessarily represent those of their affiliated organizations, or those of the publisher, the editors and the reviewers. Any product that may be evaluated in this article or claim that may be made by its manufacturer is not guaranteed or endorsed by the publisher.