ORIGINAL RESEARCH article
Front. Immunol.
Sec. B Cell Biology
Human Interleukin-4-Dependent Facilitation of Human IgG Production in PBL-NOG-hIL-4-Tg mice
Provisionally accepted- 1Department of Molecular Life Science, Tokai University Shool of Medicine, Isehara, Japan
- 2Central Institute for Experimental Medicine and Life Science, Kawasaki, Japan
- 3Department of Palliative Medicine, Tokai University School of Medicine Tokai University School of Medicine, Isehara, Japan
- 4Department of Obstetrics and Gynecology, Tokai University School of Medicine, Isehara, Japan
- 5Department of Internal Medicine, Division of Nephrology, Endocrinology and Metabolism, Tokai University School of Medicine,, Isehara, Japan
- 6Department of Dermatology, Tokai University School of Medicine, Isehara, Japan
- 7Repertoire Genesis Inc, Osaka, Japan
- 8The University of Western Australia Faculty of Health and Medical Sciences, Perth, Australia
- 9Faculty of Health and Medical Sciences, School of Biomedical Science, The University of Western Australia, Crawley, Australia
- 10Department of Dermatology, Tokai University School of Medicine,, Isehara, Japan
Select one of your emails
You have multiple emails registered with Frontiers:
Notify me on publication
Please enter your email address:
If you already have an account, please login
You don't have a Frontiers account ? You can register here
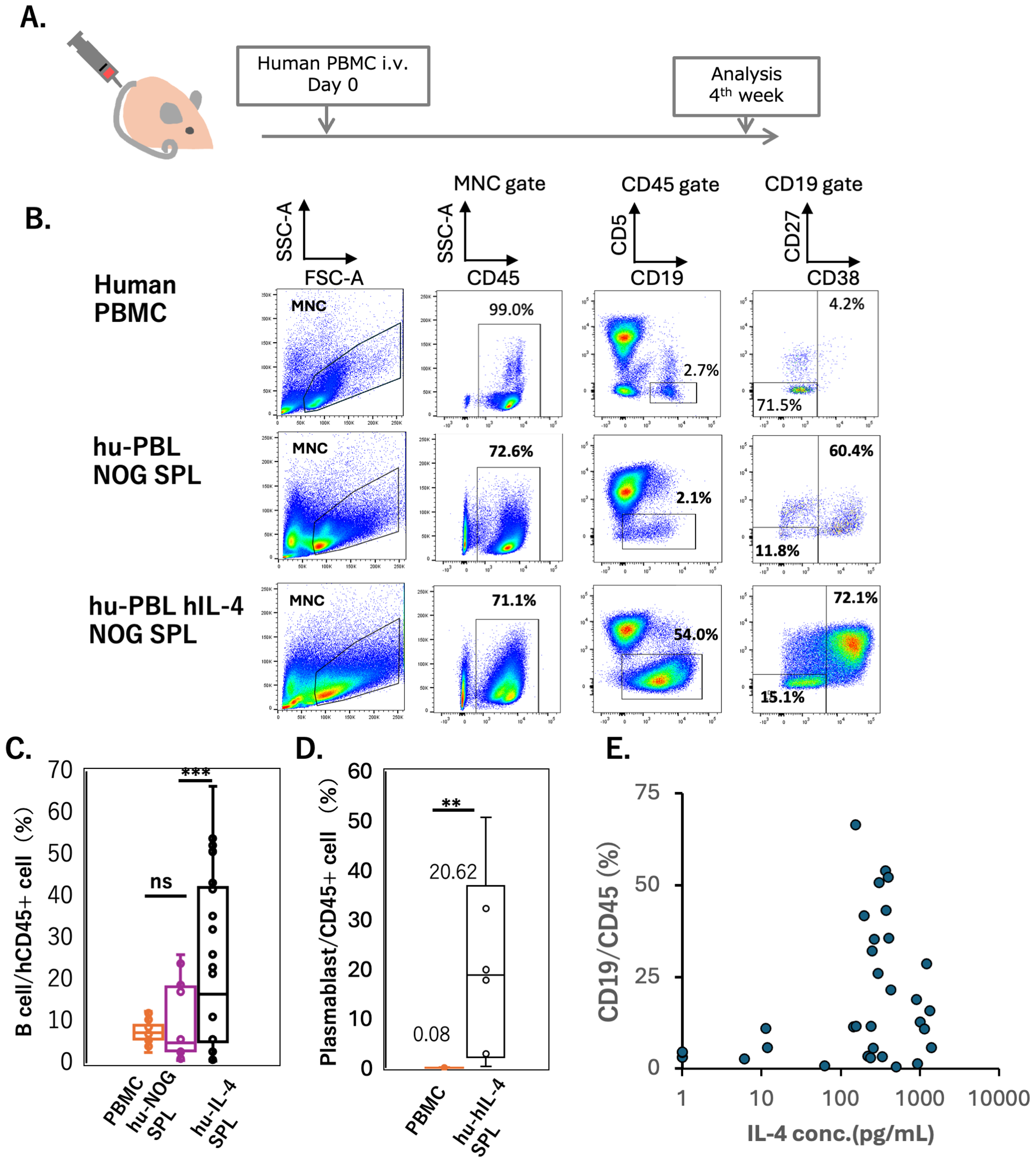
Immune-humanized mice provide valuable experimental models for evaluating immune-based therapies, yet the induction of human antigen-specific IgG production remains limited due to species-specific incompatibilities. Our previous work demonstrated that NOG-hIL-4-Tg mice, which express human interleukin-4 (IL-4), support human T and B cell maintenance and enable antigen-specific IgG production following transplantation of human peripheral blood mononuclear cells (PBMCs). In this study, we investigated how IL-4 enhances antibody responses in this model. Flow cytometry and histological analysis revealed that human B cell maintenance was associated with specific plasma hIL-4 concentration ranges at supraphysiological levels. T and B cell receptor repertoire analysis using next-generation sequencing showed that clonal diversity remained largely conserved for one This is a provisional file, not the final typeset article month and decreased to three months post-engraftment. Immunoglobulin repertoire profiling confirmed IgG class switching in an IL-4-concentration-dependent manner. Among the IgG subclasses, IgG3 increased during the first and second months and then decreased thereafter. In contrast, IgG1 tended to increase over time; however, the proportion of IgG subclass varied among individual donors. Following immunization with two distinct peptide antigens, the mice produced enhanced levels of antigen-reactive IgG. However, many B cell clones also exhibited weak responses to unrelated third-party antigens, likely reflecting insufficient affinity maturation. Histological evaluation showed tertiary lymphoid structure (TLS)-like accumulations of B and T cells in the spleen, although fully developed germinal centers were absent. Taken together, these findings demonstrate that NOG-hIL-4-Tg mice maintain human B cells within a regulated IL-4 environment, promote early formation of splenic tertiary lymphoid structures, and support IgG production characterized by clonal expansion, class switching, and somatic hypermutation. These results confirm that human IL-4 expression supports human antibody responses in the PBL-NOG-hIL-4-Tg mouse system. (278)
Keywords: humanized mouse, humoral immunity, T cell receptor, antibody, repertoire, classswitch, Affinity maturation
Received: 22 Jul 2025; Accepted: 03 Nov 2025.
Copyright: © 2025 Kametani, Oshima, Ito, Ohno, Yamada, Hoshino, Miyamoto, Suzuki, Katano, Tsuda, Miyazawa, Kashiwagi, Kirigaya, Shimizu, Kojima, Kikuchi, Nakada, Ohki, Yasuda, Hirota, Nakamura, Kulski, Mabuchi, Ishimoto and Shiina. This is an open-access article distributed under the terms of the Creative Commons Attribution License (CC BY). The use, distribution or reproduction in other forums is permitted, provided the original author(s) or licensor are credited and that the original publication in this journal is cited, in accordance with accepted academic practice. No use, distribution or reproduction is permitted which does not comply with these terms.
* Correspondence: Yoshie Kametani, y-kametn@tokai.ac.jp
Disclaimer: All claims expressed in this article are solely those of the authors and do not necessarily represent those of their affiliated organizations, or those of the publisher, the editors and the reviewers. Any product that may be evaluated in this article or claim that may be made by its manufacturer is not guaranteed or endorsed by the publisher.
