ORIGINAL RESEARCH article
Front. Immunol.
Sec. T Cell Biology
This article is part of the Research TopicHarnessing T Cell Effectors: From Mechanisms to TherapiesView all articles
CGRP restrains CD4+ T cell responses and allergic sensitization
Provisionally accepted- 1Southern University of Science and Technology, Shenzhen, China
- 2Shenzhen University, Shenzhen, China
- 3Huazhong University of Science and Technology, Wuhan, China
- 4Chinese Academy of Medical Sciences and Peking Union Medical College, Shenzhen, China
Select one of your emails
You have multiple emails registered with Frontiers:
Notify me on publication
Please enter your email address:
If you already have an account, please login
You don't have a Frontiers account ? You can register here
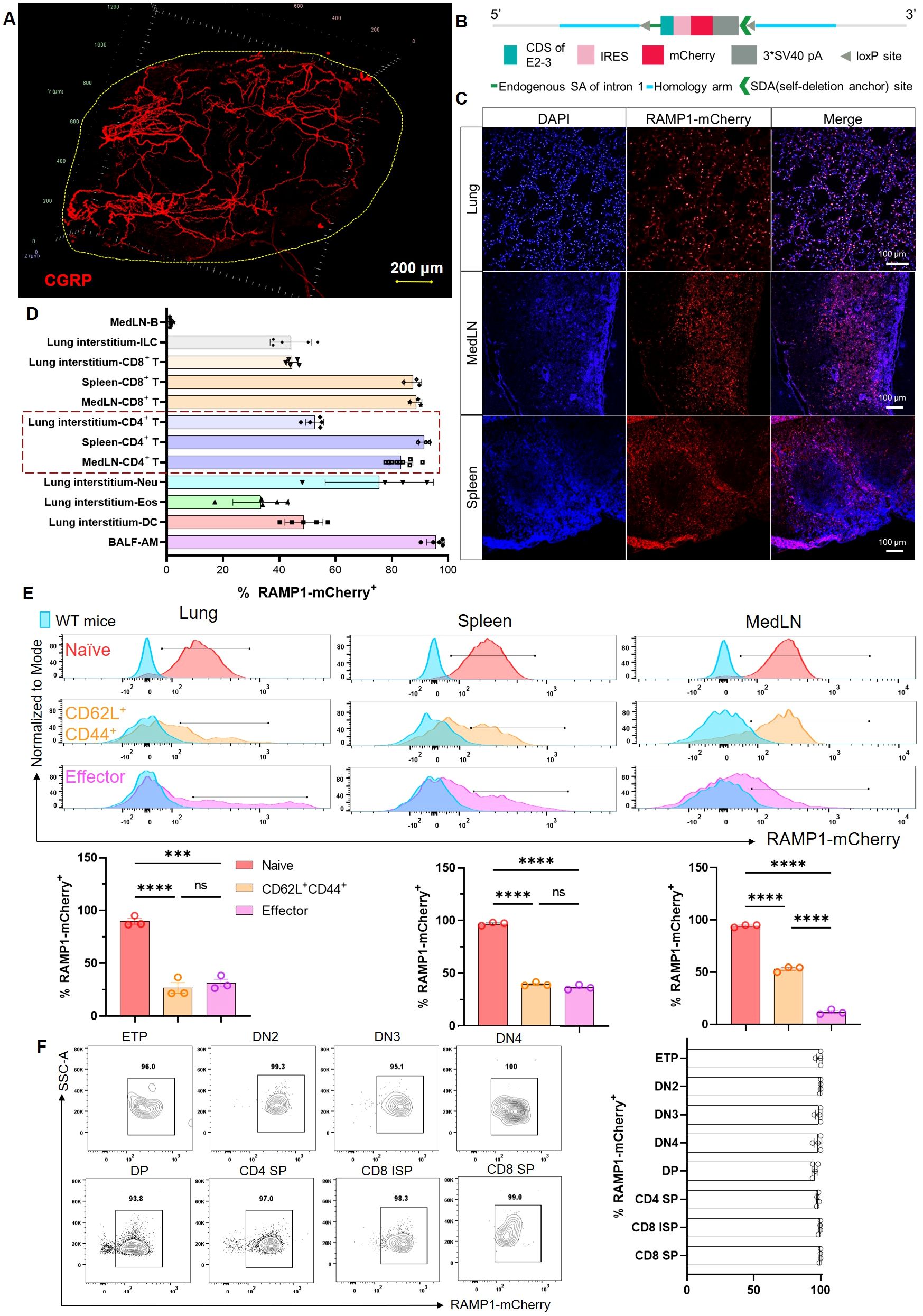
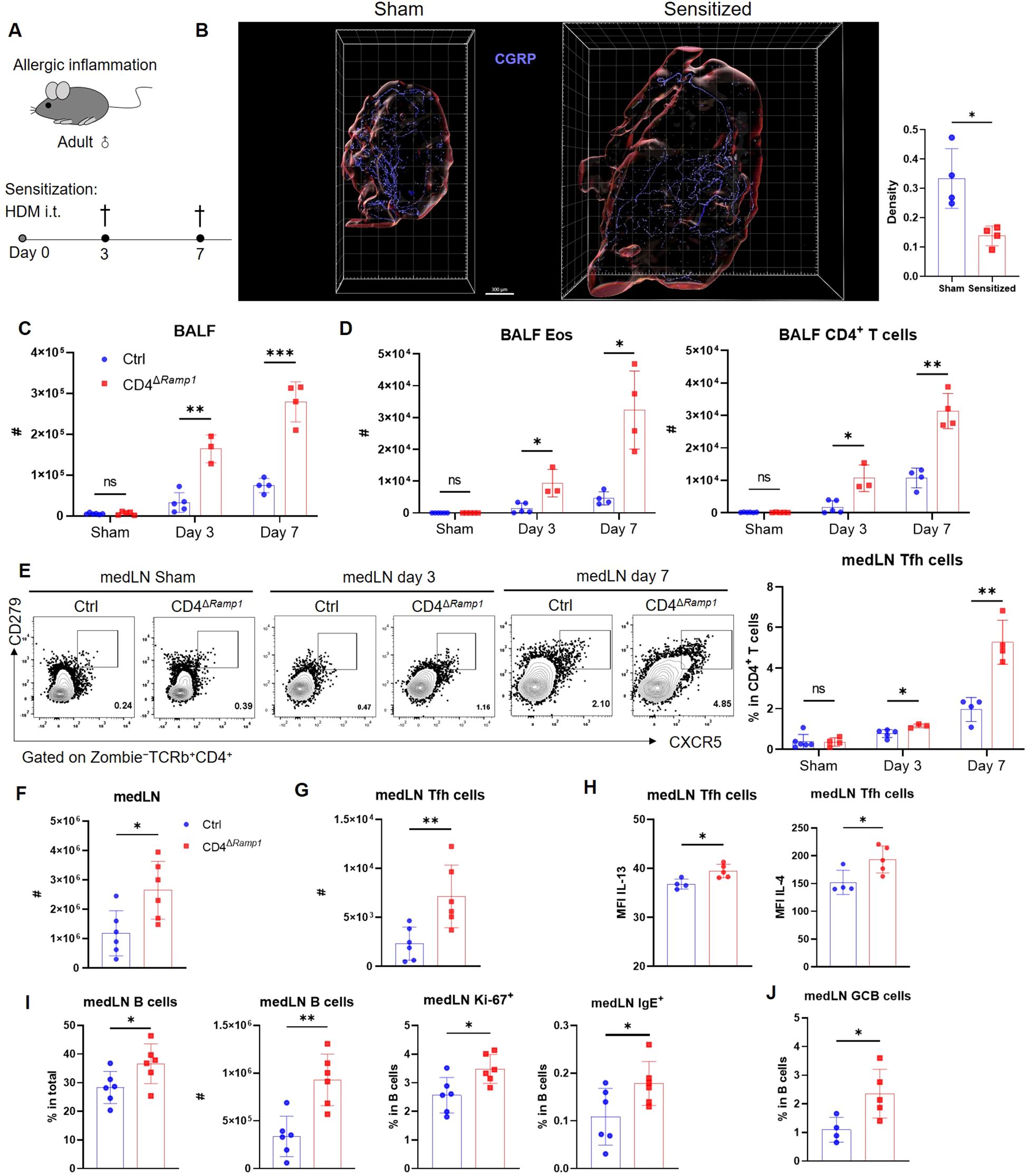
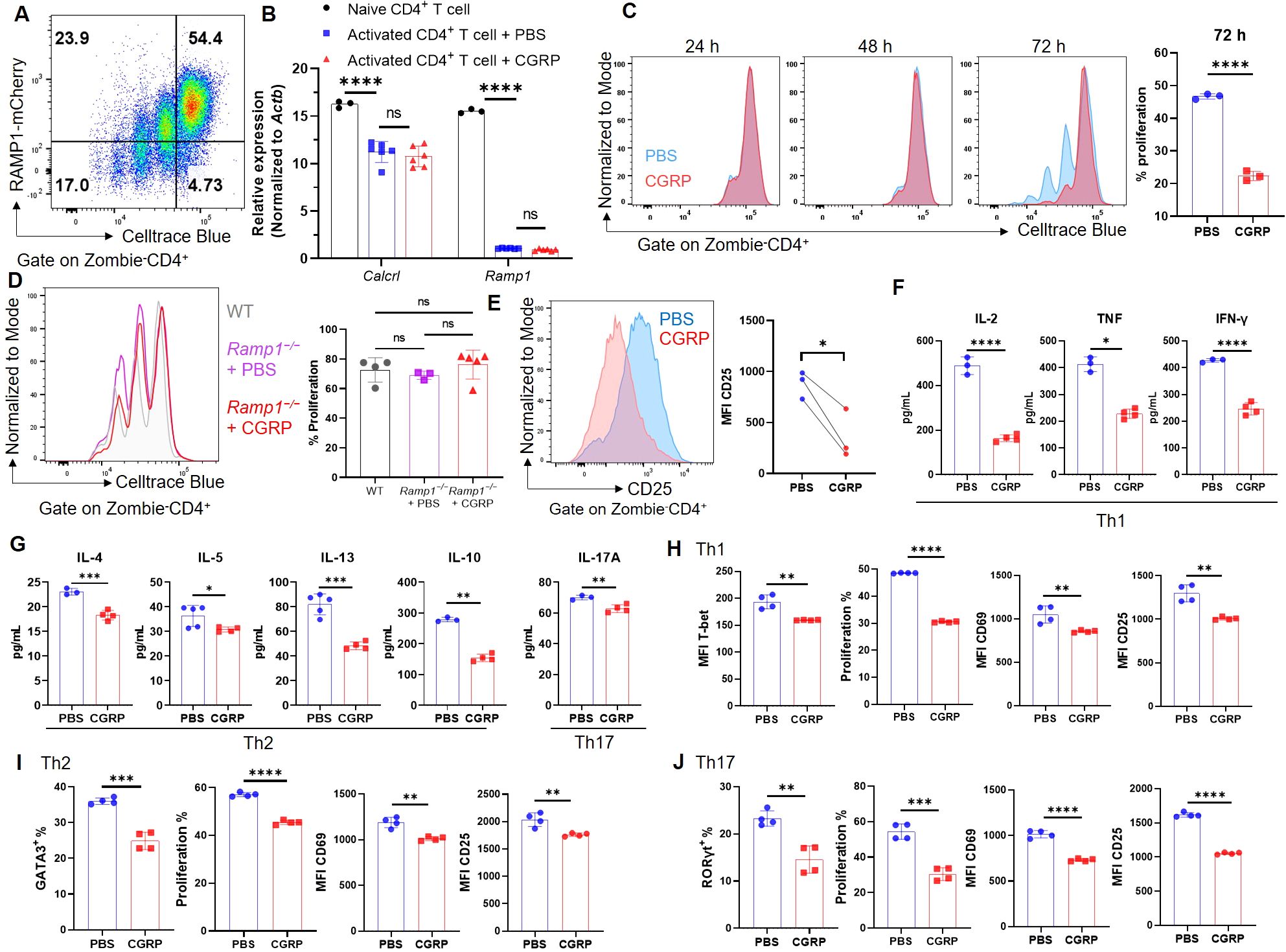
Background: Calcitonin gene-related peptide (CGRP), a neuropeptide released by sensory neurons, plays an emerging role in immune regulation, yet its function in adaptive immunity remains poorly understood. Here, we identify the CGRP–RAMP1 pathway as a key intrinsic regulator of CD4+ T cell responses during allergic sensitization. Methods: Whole-mount imaging and a RAMP1-mCherry reporter system analysed CGRP+ sensory nerve fiber in mediastinal lymph nodes (medLNs) and RAMP1 expression on immune cells. TCR-seq, parabiosis, and adaptive transfer methods were employed to assess the effects of RAMP1 expression in CD4+ T cells. In vitro, CD4+ T cells were stimulated and differentiated, followed by flow cytometry, ATAC-seq, and RNA-seq to evaluate the impact of CGRP. A house dust mite (HDM)-induced allergic sensitization model was used to study CGRP distribution in medLNs. CD4+ T cell-specific RAMP1 knockout mice and CGRP treatment were used to evaluate immune cell infiltration and Tfh responses in allergic sensitization. Additionally, Calca, Ramp1, and CD4+ T cell-specific RAMP1 knockout mouse models were used in the HDM-induced allergic asthma study, with CGRP treatment during the sensitization phase to evaluate its effects on asthma. Results: CGRP+ fibers densely innervate medLNs and that RAMP1 is preferentially expressed on naïve CD4+ T cells. While RAMP1 does not affect thymocyte development, TCR diversity, or tissue residency, CGRP–RAMP1 signalling supresses CD4+ T cell activation and differentiation. CGRP reshapes chromatin accessibility and transcriptional programs to enforce a hyporesponsive state and repress Tfh-associated gene expression. In vivo, the density of CGRP+ fibers is reduced following allergen sensitization. CD4+ T cell-specific RAMP1 deficiency promotes Tfh cell accumulation, enhances B cell activation, and exacerbates allergic sensitization. Conversely, exogenous CGRP treatment attenuates Tfh cell accumulation and mitigates allergic sensitization in a RAMP1-dependent manner. CGRP treatment during the sensitization phase effectively alleviates allergic asthma. Conclusions: These findings suggest a neuroimmune axis in which CGRP–RAMP1 pathway restrains allergic sensitization by directly modulating the immunobiology of CD4+ T cells.
Keywords: CGRP, CD4+ T cell, Asthma, Allergic Sensitization, neuroimmune
Received: 22 Jul 2025; Accepted: 27 Oct 2025.
Copyright: © 2025 Li, Zhang, Chen, Meng, Huang, Pan, Chen, Xiao, Wei, Sun and Liu. This is an open-access article distributed under the terms of the Creative Commons Attribution License (CC BY). The use, distribution or reproduction in other forums is permitted, provided the original author(s) or licensor are credited and that the original publication in this journal is cited, in accordance with accepted academic practice. No use, distribution or reproduction is permitted which does not comply with these terms.
* Correspondence: Quan Liu, liuq3@sustech.edu.cn
Disclaimer: All claims expressed in this article are solely those of the authors and do not necessarily represent those of their affiliated organizations, or those of the publisher, the editors and the reviewers. Any product that may be evaluated in this article or claim that may be made by its manufacturer is not guaranteed or endorsed by the publisher.
