ORIGINAL RESEARCH article
Front. Immunol.
Sec. Inflammation
LL37-driven mast cell degranulation and inflammation in rosacea via TLR2/JAK2/STAT3 axis
Provisionally accepted- Affiliated Hospital of Shandong Second Medical University, Weifang, China
Select one of your emails
You have multiple emails registered with Frontiers:
Notify me on publication
Please enter your email address:
If you already have an account, please login
You don't have a Frontiers account ? You can register here
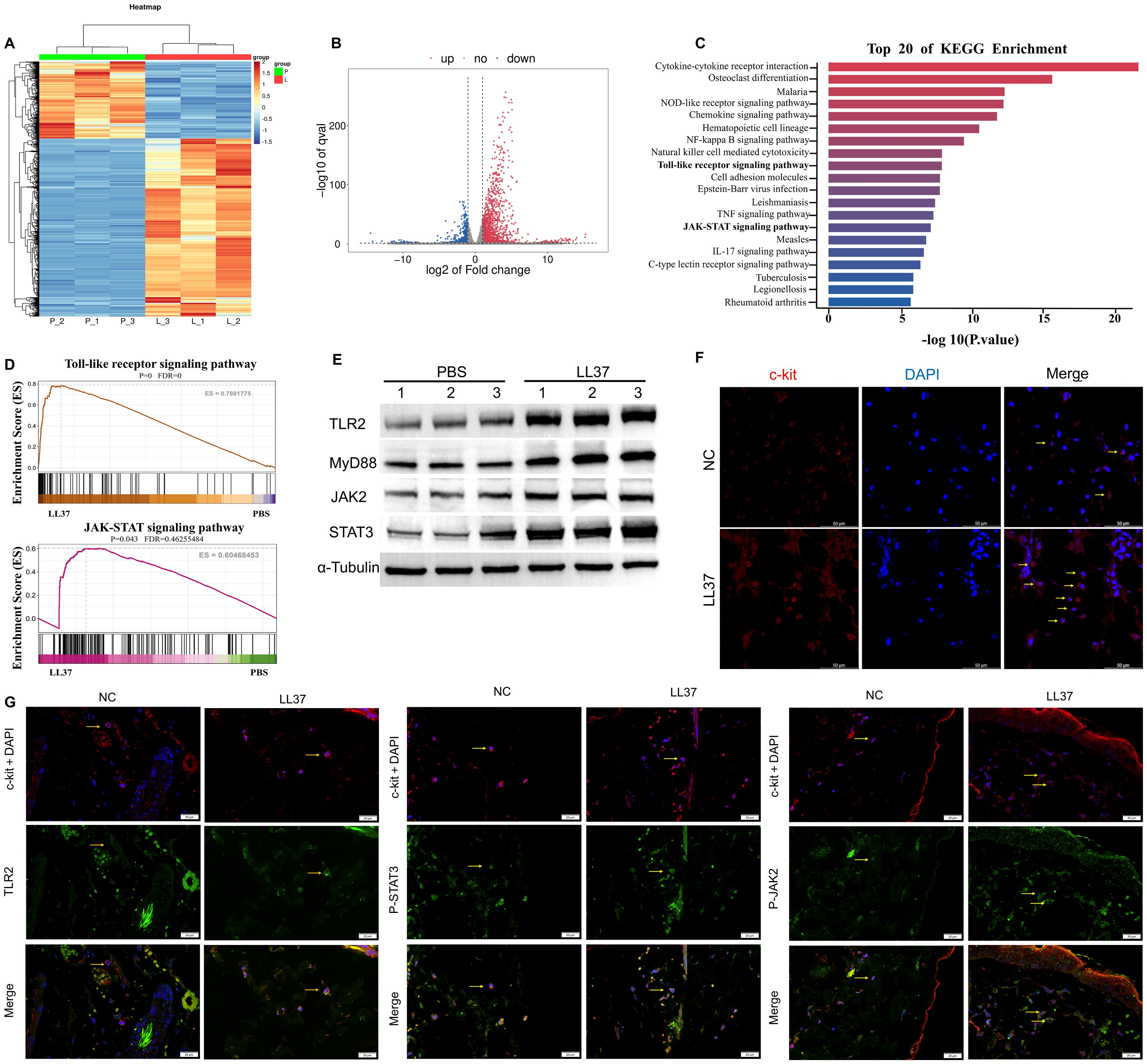
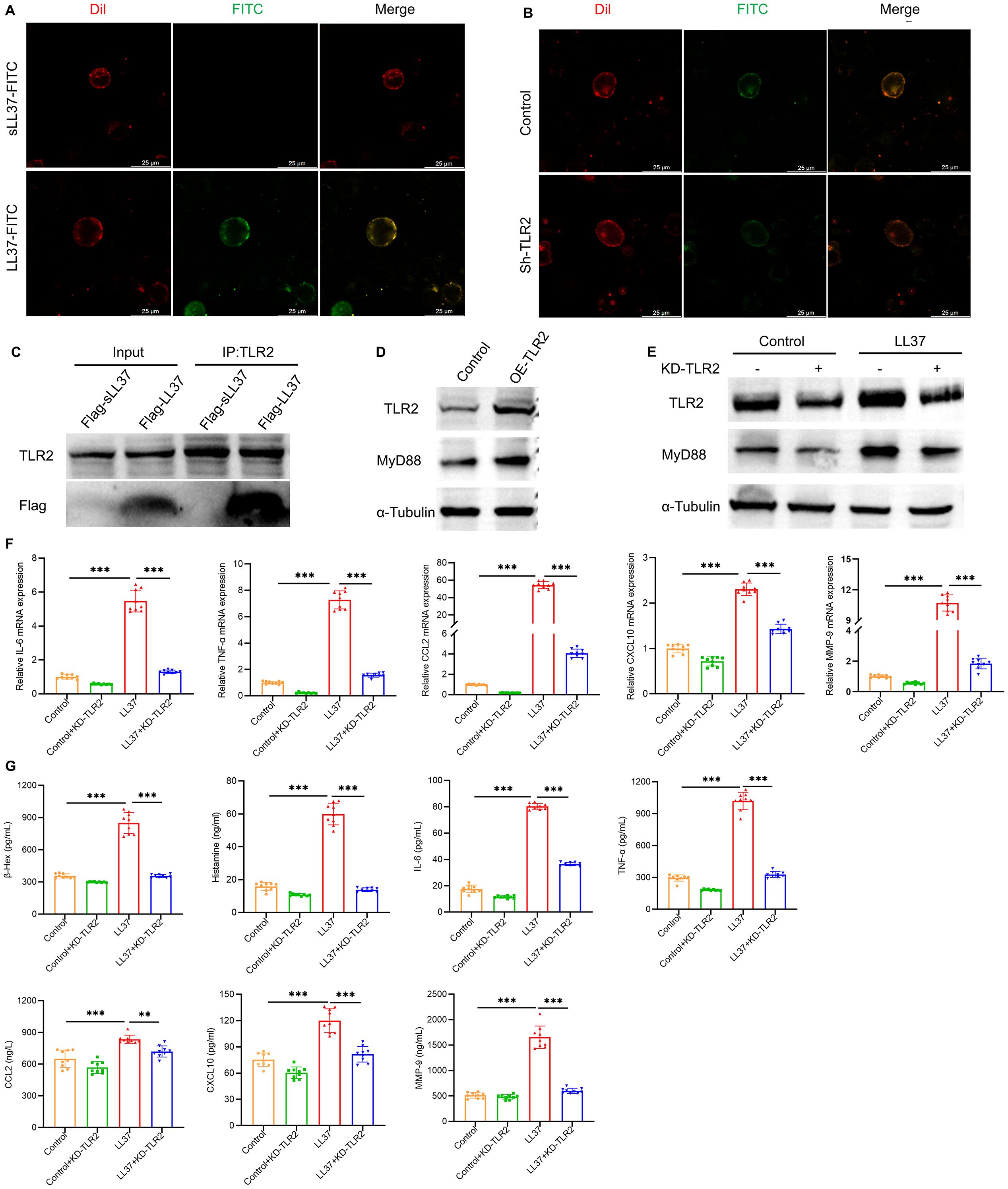
Rosacea is a common chronic inflammatory facial dermatosis with incompletely elucidated pathogenesis. LL37 is a key molecular mediator in rosacea development, and mast cells represent pivotal immune players in this process. However, the precise mechanism underlying LL37-induced mast cell degranulation remains undefined. Through transcriptome sequencing and immunofluorescence, this study revealed significant mast cell accumulation in murine rosacea-like dermatitis lesions, accompanied by upregulated TLR2/MyD88 and JAK2/STAT3 expression in mast cells. Western blot and ELISA analyses demonstrated that LL37 upregulates TLR2/MyD88 and JAK2/STAT3 pathway activation in lesions, promoting mast cell degranulation and inflammatory cytokine release. Pharmacological intervention with the JAK2 inhibitor ruxolitinib markedly ameliorated cutaneous erythema, reduced mast cell infiltration, and suppressed degranulation in lesions. Cellular experiments employing fluorescent staining and co-immunoprecipitation confirmed direct LL37-TLR2 interaction and subsequent TLR2/JAK2/STAT3 pathway activation. Rescue experiments utilizing TLR2 knockdown via lentivirus and MyD88 overexpression, combined with co-immunoprecipitation and molecular docking analyses, established that TLR2/MyD88 regulates LL37-induced mast cell degranulation and cytokine release through JAK2/STAT3 signaling. These findings collectively demonstrate that LL37 drives mast cell activation and degranulation in rosacea pathogenesis via TLR2/JAK2/STAT3 pathway activation, while ruxolitinib effectively suppresses this signaling axis. This study provides novel mechanistic insights and therapeutic strategies for rosacea management.
Keywords: Rosacea, LL37, Mast Cells, TLR2/JAK2/STAT3 pathway, Inflammatory Response
Received: 23 Jul 2025; Accepted: 03 Nov 2025.
Copyright: © 2025 Fan, Sun, Ma, Li, Liu, Zhang, Xu, Zhang and Ma. This is an open-access article distributed under the terms of the Creative Commons Attribution License (CC BY). The use, distribution or reproduction in other forums is permitted, provided the original author(s) or licensor are credited and that the original publication in this journal is cited, in accordance with accepted academic practice. No use, distribution or reproduction is permitted which does not comply with these terms.
* Correspondence:
Dong Zhang, dongdong.zd@163.com
Weiyuan Ma, fymaweiyuan@sdsmu.edu.cn
Disclaimer: All claims expressed in this article are solely those of the authors and do not necessarily represent those of their affiliated organizations, or those of the publisher, the editors and the reviewers. Any product that may be evaluated in this article or claim that may be made by its manufacturer is not guaranteed or endorsed by the publisher.
