ORIGINAL RESEARCH article
Front. Immunol.
Sec. Cancer Immunity and Immunotherapy
This article is part of the Research TopicCommunity Series in Novel Biomarkers for Predicting Response to Cancer Immunotherapy: Volume IIIView all 24 articles
Identification of Locally Advanced Rectal Cancer-related genes Based on Transcriptome and Mendelian Randomization Analysis with Biological Validation
Provisionally accepted- 1Department of General surgery, Affiliated Kunshan Hospital of Jiangsu University, Kunshan, China
- 2School of Medicine, Jiangsu University, Zhenjiang, China
- 3Department of Emergency Surgery, Kunshan Hospital of Traditional Chinese Medicine, Kunshan Affiliated Hospital of Nanjing University of Chinese Medicine, Kunshan, China
- 4Department of Gastroenterology, The Affiliated Huaian No.1 People’s Hospital of Nanjing Medical University, Huaian, China
Select one of your emails
You have multiple emails registered with Frontiers:
Notify me on publication
Please enter your email address:
If you already have an account, please login
You don't have a Frontiers account ? You can register here
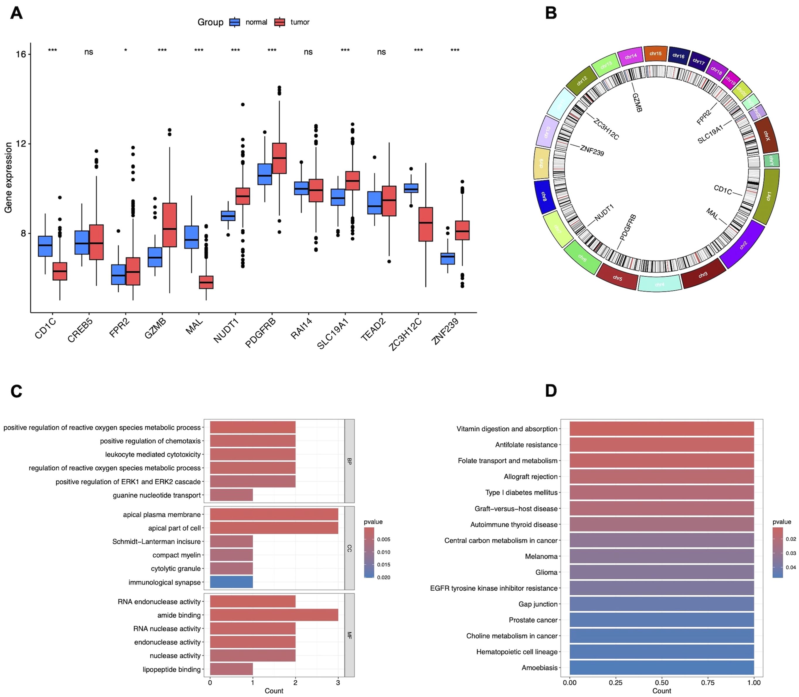
Background: Colorectal cancer remains one of the leading causes of cancer-related mortality worldwide, with locally advanced rectal cancer (LARC) representing a particularly challenging clinical subset. Deciphering the molecular mechanisms of LARC is essential for the development of more effective and personalized therapeutic strategies. Methods: Gene expression profiles from the Gene Expression Omnibus (GEO) database were analyzed to identify differentially expressed genes (DEGs) in LARC. Mendelian randomization (MR) analysis was subsequently performed using publicly available eQTL data to assess potential causal relationships between these DEGs and LARC. External validation of DEGs was conducted using data from the Cancer Genome Atlas (TCGA). Enrichment analyses were further conducted to explore the biological significance. To characterize the immunological landscape of LARC, immune cell infiltration and scRNA-seq analyses were employed. Survival analysis was conducted to evaluate the prognostic relevance. Finally, functional assays were performed on selected gene to validate its roles in LARC pathogenesis in vitro. Results: A total of 1,113 upregulated and 1,233 downregulated genes were identified in LARC. MR analysis, combined with external TCGA validation, revealed 9 significant co-expressed genes (CEGs) potentially involved in LARC pathogenesis. These CEGs were primarily enriched in pathways related to immune regulation, oxidative stress response, ERK1/ERK2 and JAK-STAT signaling, as well as cancer metabolism and therapeutic resistance. Immune infiltration and scRNA-seq analyses revealed notable alterations in the tumor microenvironment and distinct expression patterns of the CEGs. Notably, in vitro functional assays of the less-reported gene SLC19A1 demonstrated its role in promoting LARC progression. Conclusion: This study offers new insights into the molecular mechanisms underlying LARC pathogenesis and identifies potential therapeutic targets.
Keywords: Locally advanced rectal cancer, Mendelian randomization, Co-expressed genes, Immune Cell Infiltration, expression quantitative trait loci
Received: 29 Jul 2025; Accepted: 13 Nov 2025.
Copyright: © 2025 Lao, Yang, Wang, Wang, Ma and Chen. This is an open-access article distributed under the terms of the Creative Commons Attribution License (CC BY). The use, distribution or reproduction in other forums is permitted, provided the original author(s) or licensor are credited and that the original publication in this journal is cited, in accordance with accepted academic practice. No use, distribution or reproduction is permitted which does not comply with these terms.
* Correspondence:
Qianyun Ma, maqianyun220@126.com
Hua Chen, edward0924@126.com
Disclaimer: All claims expressed in this article are solely those of the authors and do not necessarily represent those of their affiliated organizations, or those of the publisher, the editors and the reviewers. Any product that may be evaluated in this article or claim that may be made by its manufacturer is not guaranteed or endorsed by the publisher.
