ORIGINAL RESEARCH article
Front. Immunol.
Sec. Cancer Immunity and Immunotherapy
This article is part of the Research TopicImmune-Related Biomarkers in Skin and Breast Cancer: Innovations in Immunological Diagnostics and TherapiesView all 7 articles
Significance of SUMOylation in Breast Cancer Progression: A Comprehensive Investigation Using Single-Cell Analysis and Bioinformatics
Provisionally accepted- Jiangxi Provincial Cancer Hospital, Nanchang, China
Select one of your emails
You have multiple emails registered with Frontiers:
Notify me on publication
Please enter your email address:
If you already have an account, please login
You don't have a Frontiers account ? You can register here
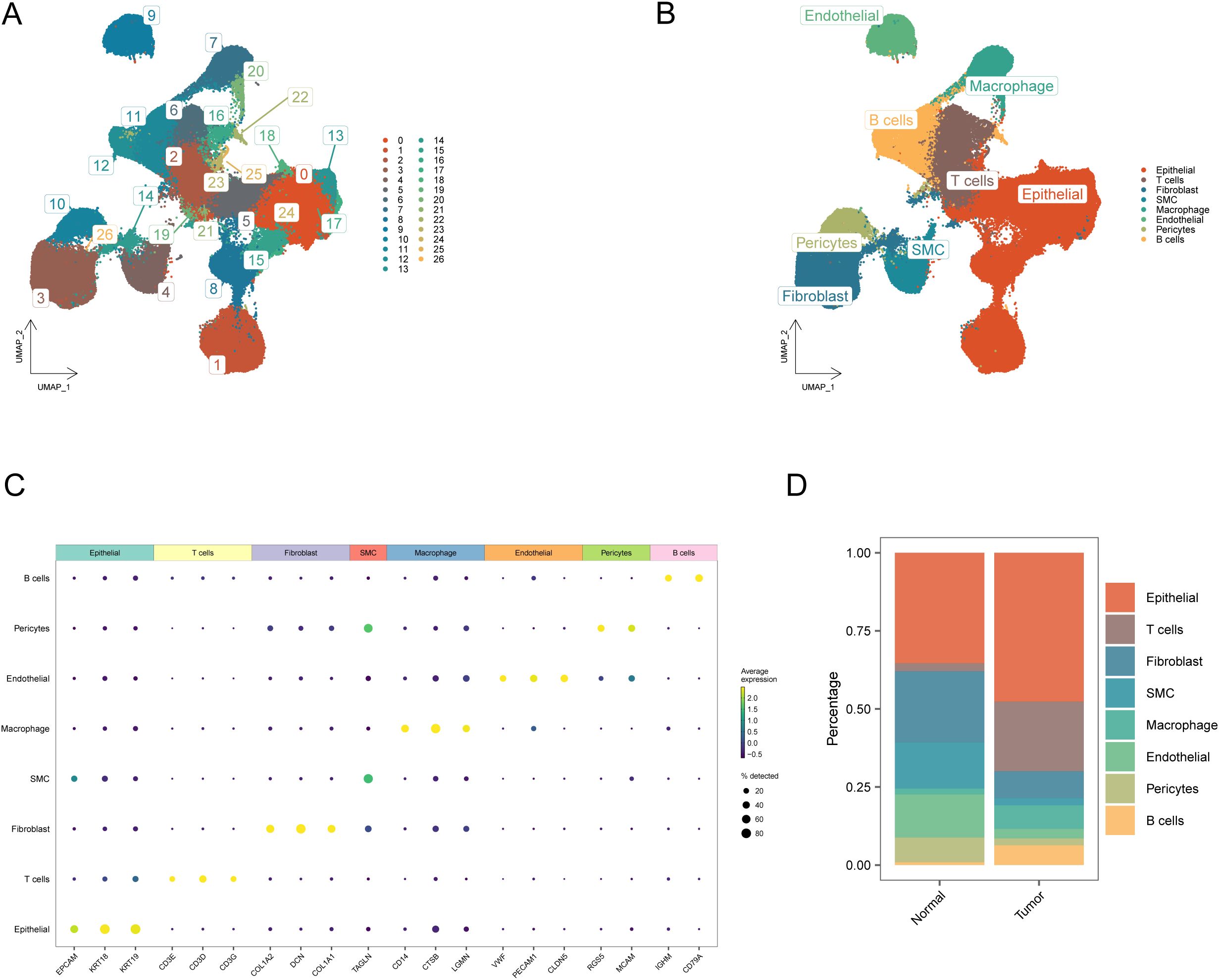
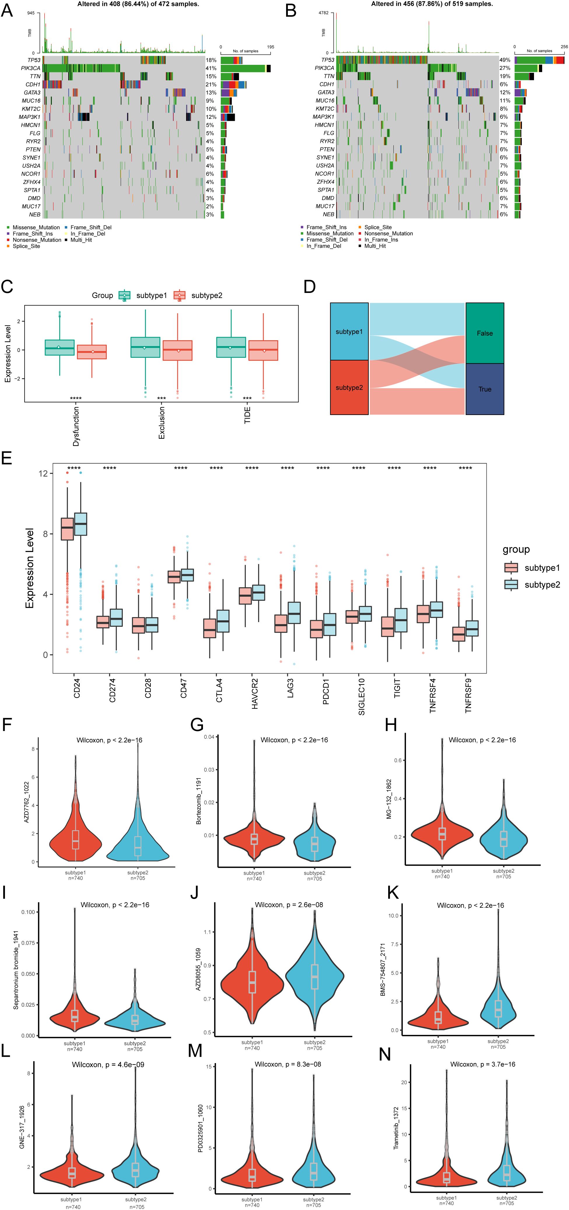
Background: Breast cancer remains a major global health challenge because of limitations in early detection and therapeutic outcomes. This study employed bulk and single-cell RNA sequencing to investigate SUMOylation-associated molecular networks, aiming to identify prognostic biomarkers and potential therapeutic applications. Methods: Transcriptomic profiling was performed on 1,445 breast cancer and 113 normal samples to identify differentially expressed genes. Four hub genes, NR3C2, CDCA8, AURKA, and PLK1, were prioritized using machine learning. Consensus clustering stratified patients into molecular subtypes based on the hub gene expression patterns. Differential immune infiltration analysis was used to evaluate 28 immune cell populations between the subtypes. Hub gene-immune cell interactions were visualized using bubble diagrams. Pharmacogenomic sensitivity profiling was performed using subtype-specific drug response data. Single-cell sequencing identified epithelial subclusters enriched for hub genes, and transcription factor networks were analyzed using SCENIC. Pan-cancer validation was performed to assess the oncogenic role of hub genes in 21 malignancies. Statistical significance was determined using the Student's t-test (p < 0.0001). Results: Tumor tissues exhibited significant upregulation of CDCA8, AURKA, and PLK1, whereas NR3C2 was notably downregulated (p < 0.0001). Consensus clustering identified two distinct molecular subtypes: Subtype1, characterized by NR3C2 upregulation and poorer prognosis, and Subtype2, distinguished by enhanced expression of CDCA8, AURKA, and PLK1, correlating with favorable outcomes. Notably, PIK3CA mutations were prevalent in Subtype1, whereas TP53 mutations dominated Subtype2. Immune infiltration profiles differed significantly between the two subtypes for most immune cell types. Pharmacogenomic assessments revealed distinct drug sensitivity profiles for each subtype in response to various therapeutic agents. A pan-cancer analysis of the four hub genes demonstrated consistent expression patterns, immune correlations, and prognostic associations across malignancies. Conclusion: Our findings reveal that SUMOylation subtypes in breast cancer exhibit distinct prognostic, immunological and pharmacogenomic profiles. These insights may provide candidate biomarkers for future personalized treatment strategies for breast cancer and potentially for other malignancies.
Keywords: breast cancer, Sumoylation, biomarkers, Immune infiltration, ScRNA
Received: 29 Jul 2025; Accepted: 04 Nov 2025.
Copyright: © 2025 He, Sun, Li and Yu. This is an open-access article distributed under the terms of the Creative Commons Attribution License (CC BY). The use, distribution or reproduction in other forums is permitted, provided the original author(s) or licensor are credited and that the original publication in this journal is cited, in accordance with accepted academic practice. No use, distribution or reproduction is permitted which does not comply with these terms.
* Correspondence:
Dongmei Li, dluldm@126.com
Tenghua Yu, yutenghua0107@sina.cn
Disclaimer: All claims expressed in this article are solely those of the authors and do not necessarily represent those of their affiliated organizations, or those of the publisher, the editors and the reviewers. Any product that may be evaluated in this article or claim that may be made by its manufacturer is not guaranteed or endorsed by the publisher.
